转录组测序后的表达量矩阵的差异分析大家应该是都比较熟悉了,一般来说大家都会在DESeq2和edgeR或者limma的voom算法里面三选一,但是最近看到同一个文章使用两个不同转录组测序差异分析方法,还是蛮奇怪的操作。
是发表于2017的文章:《Transcriptome sequencing identifies ANLN as a promising prognostic biomarker in bladder urothelial carcinoma》
这个NOISeq方法的文章在:https://genome.cshlp.org/content/21/12/2213 ,但是引用率到现在也很低,差异分析后的上下调基因阈值就很奇怪,如下所示:
出图如下:

差异分析
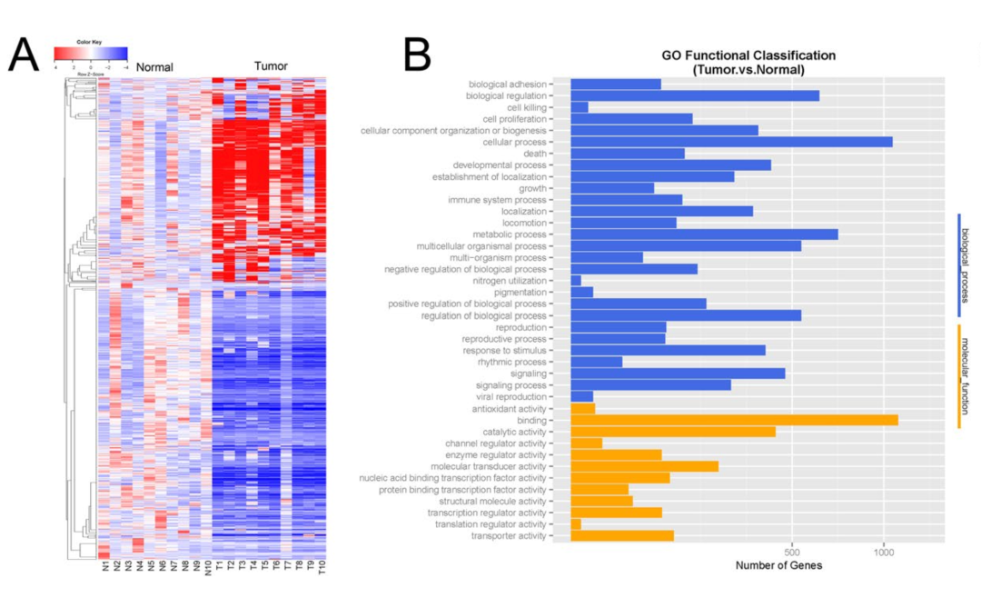
粗看起来,热图显示的上下调基因就有点奇怪,这个分析也很诡异。但是这个分析结果说明了ANLN基因在癌症里面是异常的高表达,所以后续就需要干扰这个ANLN,主要是敲低它。
主要是因为阈值修改了, cutoff of log2-fold change >1 and p < 0.001,
得到了:34 significantly up-regulated and 57 down-regulated genes in ANLN group compared with corresponding control group were selected for GO analysis and pathway analysis (Fig. 6A).
出图如下所示:

ANLN的差异
图仍然是很丑,我也不想评价什么了,毕竟这个文章发表的杂志就有点质量差,也算是“臭味相投”。
简单的搜索了一下,有一个2019的转录组测序后的表达量矩阵的差异分析方法综述:《Interpretation of differential gene expression results of RNA-seq data: review and integration》,当时里面汇总的这些软件的引用率都没有破万,如下所示:

引用率都没有破万
感兴趣的可以看这个综述文章 :https://www.ncbi.nlm.nih.gov/pmc/articles/PMC6954399/, 我在交流群里面号召大家检索了一下那些方法学文章,谷歌学术后的结果是:
edgeR 28141
cummeRbund 293
DESeq2 43424
limma 19897
DEGseq 3292
baySeq 916
SAMseq 513
sleuth 1111
NOISeq 553
可以看到, DESeq2和edgeR确实是遥遥领先啦,然后就是limma的voom算法。