Kafka 是一个基于发布-订阅模式的消息系统,它可以在多个生产者和消费者之间传递大量的数据。Kafka 的一个显著特点是它的高吞吐率,即每秒可以处理百万级别的消息。那么 Kafka 是如何实现这样高得性能呢?本文将从七个方面来分析 Kafka 的速度优势。
以下是对本文中使用得一些英文单词解释: Broker:Kafka 集群中的一台或多台服务器统称 broker Producer:消息生产者 Consumer:消息消费者 zero copy:零拷贝
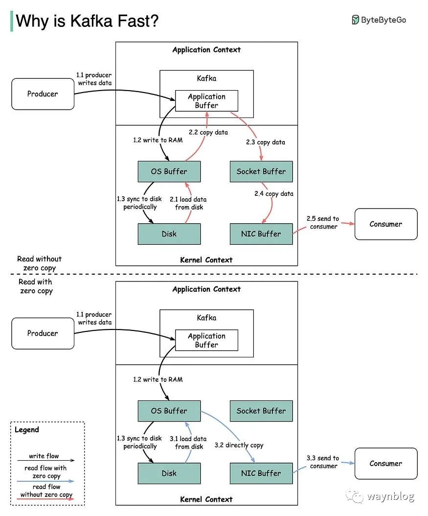
零拷贝技术是指在读写数据时,避免将数据在内核空间和用户空间之间进行拷贝,而是直接在内核空间进行数据传输。对于 Kafka 来说,它使用了零拷贝技术来加速磁盘文件的网络传输,以提高读取速度和降低 CPU 消耗。下图说明了数据如何在生产者和消费者之间传输,以及零拷贝原理。

Image from — https://blog.bytebytego.com/p/why-is-kafka-fast
步骤 1.1~1.3:生产者将数据写入磁盘 步骤 2:消费者不使用零拷贝方式读取数据
2.1:数据从磁盘加载到 OS 缓存
2.2:将数据从 OS 缓存复制到 Kafka 应用程序
2.3:Kafka 应用程序将数据复制到 socket 缓冲区
2.4:将数据从 socket 缓冲区复制到网卡
2.5:网卡将数据发送给消费者
步骤 3:消费者以零拷贝方式读取数据
3.1:数据从磁盘加载到 OS 缓存
3.2:OS 缓存通过 sendfile() 命令直接将数据复制到网卡
3.3:网卡将数据发送到消费者
可以看到,零拷贝技术避免了多余得两步操作,数据直接从OS 缓存复制到网卡再到消费者。这样做的好处是极大地提高了I/O效率,降低了CPU和内存的消耗。
Kafka 中存在大量的网络数据持久化到磁盘(生产者到代理)和磁盘文件通过网络发送(代理到消费者)的过程。这一过程的性能会直接影响 Kafka 的整体吞吐量。为了优化 Kafka 的数据存储和传输,Kafka 采用了一种仅可追加日志结构方式来持久化数据。仅可追加日志结构是指将数据以顺序追加(append-only)的方式写入到文件中,而不是进行随机写入或更新。这样做的好处是可以减少磁盘 I/O 的开销,提高写入速度。
人们普遍认为磁盘的读写速度很慢,但实际上存储介质(尤其是旋转介质)的性能很大程度上取决于访问模式。常见的 7,200 RPM SATA 磁盘上的随机 I / O 的性能要比顺序 I / O 慢 3 ~ 4 个数量级。此外,现代操作系统提供了预读和延迟写入技术,可以预先取出大块的数据,并将较小的逻辑写入组合成较大的物理写入。因此,即使在闪存和其他形式的固态非易失性介质中,随机 I/O 和顺序 I/O 的差异仍然很明显,尽管与旋转介质相比,这种差异性已经很小了。
Kafka 的高吞吐率设计的核心要点之一是批处理,即 Kafka 在消息发送端和接收端都引入了一个缓冲区,将多条消息打包成一个批次(Batch),然后一次性发送或接收。这样做的好处是可以减少网络请求的次数,减少了网络压力,提高了传输效率。
Kafka 的消息批处理优化主要涉及以下几个方面:
Kafka 的 Producer 只提供了单条发送的 send()方法,并没有提供任何批量发送的接口。当调用 send()方法发送一条消息之后,无论是同步还是异步发送,这条消息不会立即发送出去,而是先放入到一个双端队列中,然后 Kafka 使用一个异步线程从队列中成批发送消息。
Kafka 提供了以下几个参数来控制发送端的批处理策略:
Kafka 的 Broker 在接收到 Producer 发送过来的批次后,不会把批次再还原成多条消息,而是直接将整个批次写入到磁盘中。这样做的好处是可以减少磁盘 I/O 的开销,提高写入速度。
Kafka 利用了操作系统提供的内存映射文件(memory mapped file)功能,将文件映射到内存中,使得对文件的读写操作就相当于对内存的读写操作。这样就避免了用户空间和内核空间之间的数据拷贝,也避免了系统调用的开销。
Kafka 的 Consumer 在从 Broker 拉取数据时,也是以批次为单位进行传递的。Consumer 从 Broker 拉到一批消息后,客户端把批次解开,再一条一条交给用户代码处理。
Kafka 提供了以下几个参数来控制消费端的批处理策略:
消息批量压缩通常与消息批处理一起使用。Kafka 会将多个消息打包成一个批次(Batch),并对批次进行压缩(例如使用 gzip 或 snappy 算法),然后再发送给消费者。这样做的好处是可以节省网络带宽,提高传输效率。
当然,压缩也有一定的代价,即需要消耗 CPU 资源来进行压缩和解压缩。但是对于 Kafka 这样的高吞吐量的系统来说,网络带宽往往是更大的瓶颈,所以压缩是值得的。
Kafka 还提供了一种灵活的压缩策略,即可以让生产者、代理和消费者之间协商压缩格式和级别。生产者可以选择是否对消息进行压缩,以及使用哪种压缩算法;代理可以选择是否保留生产者压缩的消息,或者对其进行重新压缩;消费者可以选择是否对收到的消息进行解压缩。这样可以根据不同的场景和需求来平衡性能和资源的消耗。
Kafka 的消费者是基于拉模式(pull)的,即消费者主动向服务器请求数据,而不是服务器主动推送数据给消费者。这样做的好处是可以让消费者自己控制消费的速度和时机,也可以减轻服务器的负担,提高整体的吞吐量。
Kafka 的消费者所实现的功能是比较简洁的,即它们不需要维护太多的状态和资源,也不需要和服务器进行复杂的交互。Kafka 的消费者只需要做以下几件事:
可以看到,Kafka 的消费者并不需要保存消息数据,也不需要对消息进行确认或回复,也不需要处理重试或重复的问题。这些都由服务器端来负责。Kafka 的消费者只需要关注如何从服务器获取数据,并进行业务处理即可。
Kafka 在写入数据时,使用了一种未刷新(flush)的缓冲写入技术,即它不会立即将数据写入硬盘,而是先写入内存缓存中,然后由操作系统在适当的时候刷新到硬盘上。这样做的好处是可以提高写入速度,减少磁盘 I/O 的开销。
Kafka 利用了操作系统提供的内存映射文件(memory mapped file)功能,将文件映射到内存中,使得对文件的读写操作就相当于对内存的读写操作。这样就避免了用户空间和内核空间之间的数据拷贝,也避免了系统调用的开销。
当生产者向 Kafka 发送消息时,Kafka 会将消息追加到内存映射文件中,并返回一个确认给生产者。此时消息并没有真正写入硬盘,而是由操作系统负责将内存中的数据刷新到硬盘上。操作系统会根据一些策略来决定何时刷新数据,例如定期刷新、缓存满了刷新、系统空闲时刷新等。
当然,这种技术也有一定的风险,即如果操作系统在刷新数据之前发生崩溃或断电,那么内存中未刷新的数据就会丢失。为了解决这个问题,Kafka 提供了一些参数来控制刷新策略,例如:
Kafka 作为一个 Java 编写得高性能的分布式消息系统,它需要处理大量的数据读写和网络传输。这些操作都会涉及到 Java 虚拟机(JVM)的内存管理和垃圾回收(GC)机制。如果 GC 不合理或不及时,就会导致 Kafka 的性能下降,甚至出现内存溢出或频繁的停顿。为了帮助使用者优化 GC,Kakfa 有如下建议。
堆内存是 JVM 用来存储对象实例的内存区域,它会受到 GC 的管理和回收。堆内存的大小会影响 Kafka 的性能和稳定性,如果堆内存太小,就会导致频繁的 GC,影响吞吐量和延迟;如果堆内存太大,就会导致 GC 时间过长,影响响应速度和可用性。
通常来说,Kafka 并不需要设置太大的堆内存,因为它主要依赖于操作系统的文件缓存(page cache)来缓存和读写数据,而不是将数据保存在堆内存中。因此 Kafka 建议将堆内存大小设置为 4GB 到 6GB 之间。
堆外内存是 JVM 用来存储非对象实例的内存区域,它不会受到 GC 的管理和回收。堆外内存主要用于网络 I/O 缓冲区、直接内存映射文件、压缩库等。
Kafka 在进行网络 I/O 时,会使用堆外内存作为缓冲区,以减少数据在用户空间和内核空间之间的拷贝。同时,Kafka 在进行数据压缩时,也会使用堆外内存作为临时空间,以减少 CPU 资源的消耗。
因此,堆外内存对于 Kafka 的性能也很重要,如果堆外内存不足,就会导致缓冲区分配失败或压缩失败,影响吞吐量和延迟。通常来说,Kafka 建议将堆外内存大小设置为 8GB 左右。
GC 算法是 JVM 用来回收无用对象占用的堆内存空间的方法,它会影响 Kafka 的停顿时间和吞吐量。GC 算法有多种选择,例如串行 GC、并行 GC、CMS GC、G1 GC 等。
不同的 GC 算法有不同的优缺点和适用场景,例如串行 GC 适合小型应用和低延迟场景;并行 GC 适合大型应用和高吞吐量场景;CMS GC 适合大型应用和低停顿时间场景;G1 GC 适合大型应用和平衡停顿时间和吞吐量场景等。
通常来说,Kafka 建议使用 G1 GC 作为默认的 GC 算法,因为它可以在保证较高吞吐量的同时,控制停顿时间在 200ms 以内。同时,Kafka 还建议根据具体情况调整一些 GC 参数,例如:
本文参考
最后感谢大家阅读,希望本文能对你有所帮助。
·END·