首页
学习
活动
专区
圈层
工具
发布
首页
学习
活动
专区
圈层
工具
MCP广场
社区首页 >专栏 >RocketMQ(七):消费者如何保证顺序消费?

RocketMQ(七):消费者如何保证顺序消费?

原创
作者头像
菜菜的后端私房菜
修改2024-11-18 14:27:24
修改2024-11-18 14:27:24
1.1K0
举报
文章被收录于专栏:消息中间件消息中间件

RocketMQ(七):消费者如何保证顺序消费?

”好事“

这里推荐一篇Java Optional的文章:深入探讨 Java 8 的 Optional:提高代码安全性与可读性 文章列举Java Optional的用法,优雅的进行防止空指针,链式调用的最佳实践,以及Optional存在的局限性

引言

之前的文章已经描述过消费消息有并发、顺序两种方式,其中并发消费常用于无序消息中,而顺序消息用于有序消息

顺序消费是确保消息严格有序的前提,当需要确保消息有序时需要采用顺序消费,否则会可能打破消息的有序性

顺序消费较为复杂,会涉及到多种锁来保证顺序消费

本篇文章就来描述顺序消费的原理,来看看RocketMQ是如何保证顺序消费的,导图如下:

本文导图
本文导图

往期好文:

RocketMQ(一):消息中间件缘起,一览整体架构及核心组件

RocketMQ(二):揭秘发送消息核心原理(源码与设计思想解析)

RocketMQ(三):面对高并发请求,如何高效持久化消息?(核心存储文件、持久化核心原理、源码解析)

RocketMQ(四):消费前如何拉取消息?(长轮询机制)

RocketMQ(五):揭秘高吞吐量并发消费原理

RocketMQ(六):Consumer Rebalanc原理(运行流程、触发时机、导致的问题)

顺序消费原理

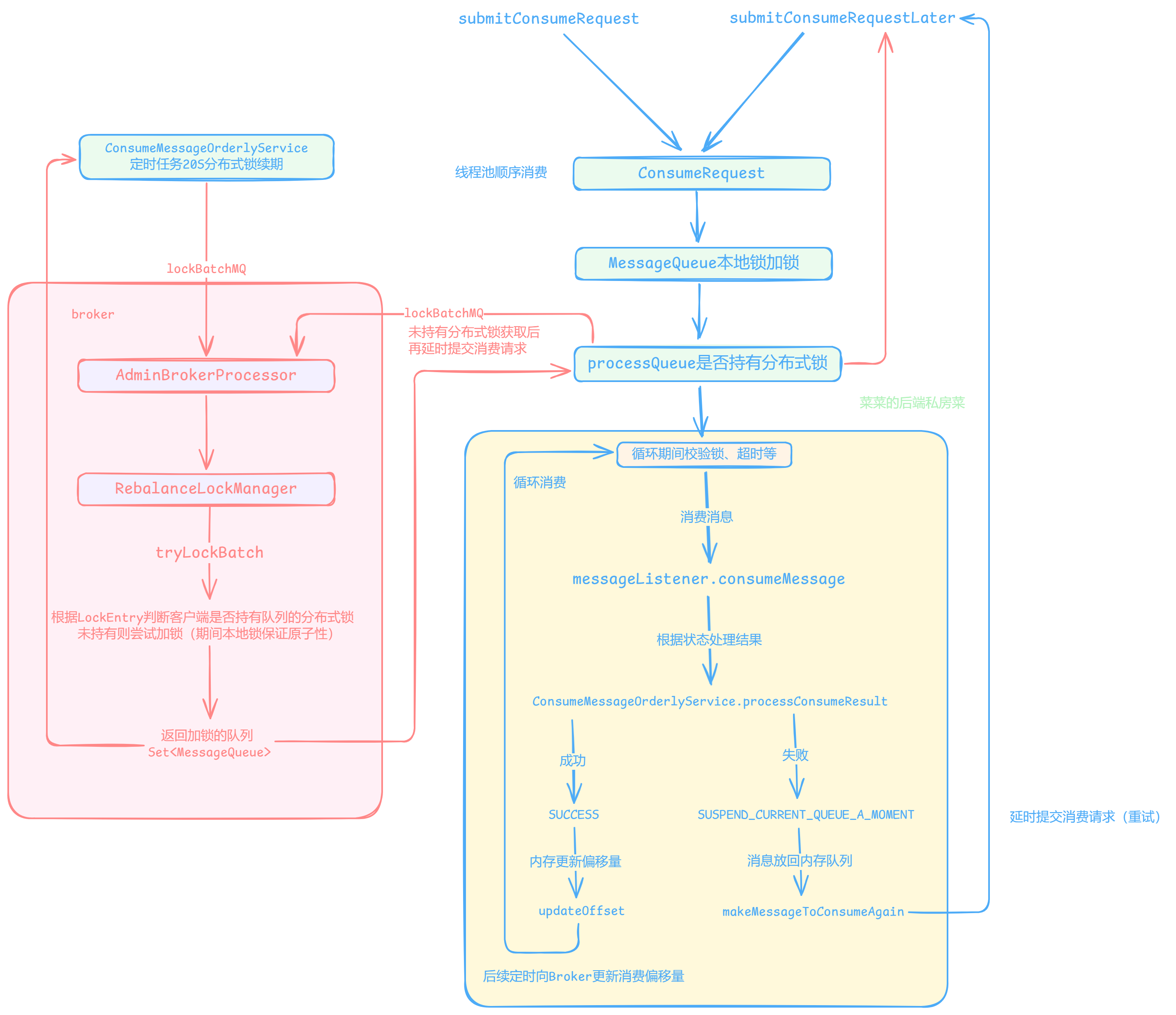
再平衡时加分布式锁

在顺序消费下,再平衡机制为了让每个队列都只分配到一个消费者,要向Broker获取该队列的分布式锁

再平衡更新ProcessQueue时,调用updateProcessQueueTableInRebalance新增时,如果是顺序的再平衡要先判断内存队列processQueue是否加分布式锁:

代码语言:java
复制
		for (MessageQueue mq : mqSet) {
        	//本地没有则要新增
            if (!this.processQueueTable.containsKey(mq)) {
                //如果顺序 要判断队列是否加锁, 未获取说明其他消费者已经获取由它负责,这里跳过
                if (isOrder && !this.lock(mq)) {
                    continue;
                }

               //新增略
            }
        }

RebalanceImpl.lock

加锁的流程:获取Broker信息、调用lockBatchMQ向Broker申请给(批量)队列加分布式锁、将拿到锁队列对应的ProcessQueue设置为已加锁并更新获取锁的时间用于判断锁是否过期

代码语言:java
复制
public boolean lock(final MessageQueue mq) {
    //获取Broker
    FindBrokerResult findBrokerResult = this.mQClientFactory.findBrokerAddressInSubscribe(mq.getBrokerName(), MixAll.MASTER_ID, true);
    if (findBrokerResult != null) {
        LockBatchRequestBody requestBody = new LockBatchRequestBody();
        requestBody.setConsumerGroup(this.consumerGroup);
        requestBody.setClientId(this.mQClientFactory.getClientId());
        requestBody.getMqSet().add(mq);

        try {
            //向Broker请求要加锁的队列 返回的结果就是获取到锁的队列
            Set<MessageQueue> lockedMq =
                this.mQClientFactory.getMQClientAPIImpl().lockBatchMQ(findBrokerResult.getBrokerAddr(), requestBody, 1000);
            
            //将获取到锁的队列对应的ProcessQueue的lock字段设置为true标识获取到分布式锁,并更新锁时间用于判断是否过期
            for (MessageQueue mmqq : lockedMq) {
                ProcessQueue processQueue = this.processQueueTable.get(mmqq);
                if (processQueue != null) {
                    processQueue.setLocked(true);
                    processQueue.setLastLockTimestamp(System.currentTimeMillis());
                }
            }

            boolean lockOK = lockedMq.contains(mq);
            log.info("the message queue lock {}, {} {}",
                lockOK ? "OK" : "Failed",
                this.consumerGroup,
                mq);
            return lockOK;
        } catch (Exception e) {
            log.error("lockBatchMQ exception, " + mq, e);
        }
    }

    return false;
}

同时在ConsumeMessageOrderlyService组件启动时会开启定时任务(默认20S)调用**lockAll**向Broker获取当前负责processQueue的分布式锁(如果已持有则相当于续期)

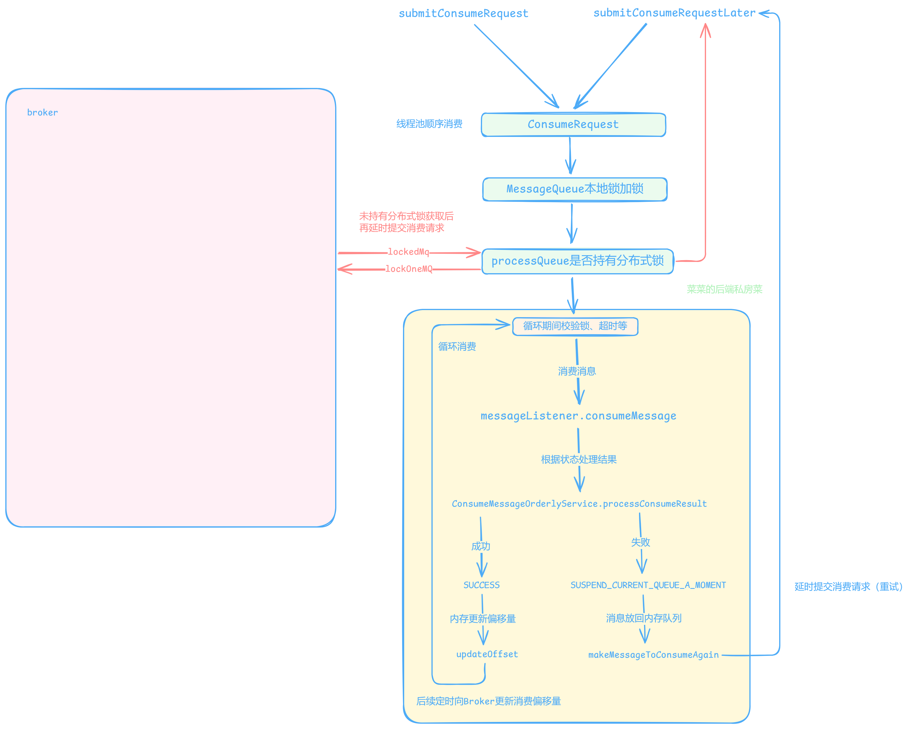
顺序消费流程

前文已经说过:PullRequest(拉取消息)与MessageQueue、ProcessQueue(内存中存储、消费消息)一一对应,关系密切

在消费端流程中涉及三把锁,MessageQueue的本地锁、ProcessQueue的分布式锁和本地锁

PullRequest拉取消息到ProcessQueue后会提交异步消费消息,封装ConsumeRequest提交到线程池,其集群模式下的顺序消费流程为:

  1. 获取该队列messageQueue本地锁加锁(防止线程池并发消费同一队列)
  2. 校验是否持有processQueue分布式锁,如果未持有调用 tryLockLaterAndReconsume 延迟尝试加processQueue分布式锁并提交消费请求【未获取到锁,说明其他节点已获取分布式锁,当前节点先延时3s再进行消费(可能是再平衡机制将该队列分配给其他节点)】
  3. 循环开始顺序消费消息,每次消费设置的最大消费消息数量,如果消费成功就循环消费,期间校验是否持有processQueue分布式锁,以及是否超时(默认60S,超时延时提交消费请求,期间还会封装上下文和执行消费前后的钩子)
  4. 真正调用消息监听器进行消息消费时,需要获取processQueue的本地锁(再平衡如果将队列分配给其他消费者,会删除该队列,加锁防止在删除的过程中可能并发进行消费,防止多节点的重复消费)
  5. 最后处理消费后的结果 processConsumeResult
顺序消费流程
顺序消费流程
代码语言:java
复制
@Override
public void run() {
    if (this.processQueue.isDropped()) {
        log.warn("run, the message queue not be able to consume, because it's dropped. {}", this.messageQueue);
        return;
    }

    //获取该队列本地内存锁的锁对象
    final Object objLock = messageQueueLock.fetchLockObject(this.messageQueue);
    //队列加锁
    synchronized (objLock) {
        //集群模式要获取分布式锁并且不过期 否则调用tryLockLaterAndReconsume延迟处理
        if (MessageModel.BROADCASTING.equals(ConsumeMessageOrderlyService.this.defaultMQPushConsumerImpl.messageModel())
            || (this.processQueue.isLocked() && !this.processQueue.isLockExpired())) {
            final long beginTime = System.currentTimeMillis();
            //消费成功循环处理 直到失败延迟处理
            for (boolean continueConsume = true; continueConsume; ) {
				
                //再次校验 没获取锁 或者 超时 都会调用tryLockLaterAndReconsume延迟处理 
                //...

                //如果循环超时则延时提交消费请求,后续重新消费
                long interval = System.currentTimeMillis() - beginTime;
                if (interval > MAX_TIME_CONSUME_CONTINUOUSLY) {
                    ConsumeMessageOrderlyService.this.submitConsumeRequestLater(processQueue, messageQueue, 10);
                    break;
                }

                
                //每次最大消费消息数量
                final int consumeBatchSize =
                    ConsumeMessageOrderlyService.this.defaultMQPushConsumer.getConsumeMessageBatchMaxSize();
                //从内存队列中获取要消费的消息
                List<MessageExt> msgs = this.processQueue.takeMessages(consumeBatchSize);
                //消息可能是重试的,重置为正常的topic
                defaultMQPushConsumerImpl.resetRetryAndNamespace(msgs, defaultMQPushConsumer.getConsumerGroup());
                if (!msgs.isEmpty()) {
                    //顺序上下文
                    final ConsumeOrderlyContext context = new ConsumeOrderlyContext(this.messageQueue);
					//执行后的状态
                    ConsumeOrderlyStatus status = null;

                    //构建上下文 行前的钩子..

                    long beginTimestamp = System.currentTimeMillis();
                    ConsumeReturnType returnType = ConsumeReturnType.SUCCESS;
                    boolean hasException = false;
                    try {
                        //消费前加processQueue本地锁
                        this.processQueue.getConsumeLock().lock();
                        if (this.processQueue.isDropped()) {
                            log.warn("consumeMessage, the message queue not be able to consume, because it's dropped. {}",
                                this.messageQueue);
                            break;
                        }

                        //顺序消费消息
                        status = messageListener.consumeMessage(Collections.unmodifiableList(msgs), context);
                    } catch (Throwable e) {
                        hasException = true;
                    } finally {
                        this.processQueue.getConsumeLock().unlock();
                    }

					//处理状态..
                    
                    //执行后的钩子..

                    ConsumeMessageOrderlyService.this.getConsumerStatsManager()
                        .incConsumeRT(ConsumeMessageOrderlyService.this.consumerGroup, messageQueue.getTopic(), consumeRT);

                    //处理消费后的状态
                    continueConsume = ConsumeMessageOrderlyService.this.processConsumeResult(msgs, status, context, this);
                } else {
                    continueConsume = false;
                }
            }
        } else {
            if (this.processQueue.isDropped()) {
                log.warn("the message queue not be able to consume, because it's dropped. {}", this.messageQueue);
                return;
            }

            ConsumeMessageOrderlyService.this.tryLockLaterAndReconsume(this.messageQueue, this.processQueue, 100);
        }
    }
}

顺序消费过程中部分流程也与并发消费类似,只不过需要通过加锁的方式保证顺序消费

List<MessageExt> msgs = this.processQueue.takeMessages(consumeBatchSize);

processQueue 存储消息的内存队列是由两个TreeMap实现的,Key为消息的偏移量作为顺序,优先消费先持久化的消息(偏移量小)

其中 msgTreeMap 存储拉取到内存的消息,**consumingMsgOrderlyTreeMap** 在顺序消费时才使用,取出消息时将消息存入该容器,消费失败时再将消息放回 msgTreeMap 后续重复进行消费

代码语言:java
复制
public List<MessageExt> takeMessages(final int batchSize) {
    List<MessageExt> result = new ArrayList<MessageExt>(batchSize);
    final long now = System.currentTimeMillis();
    try {
        //取出加写锁
        this.treeMapLock.writeLock().lockInterruptibly();
        this.lastConsumeTimestamp = now;
        try {
            if (!this.msgTreeMap.isEmpty()) {
                for (int i = 0; i < batchSize; i++) {
                    //取出首个节点 也就是偏移量小的消息
                    Map.Entry<Long, MessageExt> entry = this.msgTreeMap.pollFirstEntry();
                    if (entry != null) {
                        result.add(entry.getValue());
                        //加入consumingMsgOrderlyTreeMap
                        consumingMsgOrderlyTreeMap.put(entry.getKey(), entry.getValue());
                    } else {
                        break;
                    }
                }
            }

            if (result.isEmpty()) {
                consuming = false;
            }
        } finally {
            this.treeMapLock.writeLock().unlock();
        }
    } catch (InterruptedException e) {
        log.error("take Messages exception", e);
    }

    return result;
}

ProcessQueue.commit

处理消费成功的结果时会调用 ProcessQueue.commit 进行更新msgCount、msgSize等字段并清空consumingMsgOrderlyTreeMap,最后返回偏移量后续更新消费偏移量

代码语言:java
复制
public long commit() {
    try {
        this.treeMapLock.writeLock().lockInterruptibly();
        try {
            Long offset = this.consumingMsgOrderlyTreeMap.lastKey();
            //维护  msgCount、msgSize
            msgCount.addAndGet(0 - this.consumingMsgOrderlyTreeMap.size());
            for (MessageExt msg : this.consumingMsgOrderlyTreeMap.values()) {
                msgSize.addAndGet(0 - msg.getBody().length);
            }
            //清空
            this.consumingMsgOrderlyTreeMap.clear();
            if (offset != null) {
                return offset + 1;
            }
        } finally {
            this.treeMapLock.writeLock().unlock();
        }
    } catch (InterruptedException e) {
        log.error("commit exception", e);
    }

    return -1;
}

ProcessQueue.makeMessageToConsumeAgain

处理失败则会调用 ProcessQueue.makeMessageToConsumeAgain 将取出的消息重新放回msgTreeMap,延迟后再尝试消费

代码语言:java
复制
public void makeMessageToConsumeAgain(List<MessageExt> msgs) {
    try {
        this.treeMapLock.writeLock().lockInterruptibly();
        try {
            for (MessageExt msg : msgs) {
                //消息放回msgTreeMap
                this.consumingMsgOrderlyTreeMap.remove(msg.getQueueOffset());
                this.msgTreeMap.put(msg.getQueueOffset(), msg);
            }
        } finally {
            this.treeMapLock.writeLock().unlock();
        }
    } catch (InterruptedException e) {
        log.error("makeMessageToCosumeAgain exception", e);
    }
}

processConsumeResult

processConsumeResult根据消费状态处理结果大致分成成功与失败的情况:

如果是成功会取出消息偏移量并进行更新(调用**commit**)

代码语言:java
复制
//获取偏移量
commitOffset = consumeRequest.getProcessQueue().commit();
//更新
if (commitOffset >= 0 && !consumeRequest.getProcessQueue().isDropped()) {
    this.defaultMQPushConsumerImpl.getOffsetStore().updateOffset(consumeRequest.getMessageQueue(), commitOffset, false);
}

更新流程与并发消费使用的组件相同(这里不再说明,之前的文章已描述),也是定时向Broker更新消费偏移量的

如果是失败则会把消息放回内存队列(调用makeMessageToConsumeAgain),然后再调用submitConsumeRequestLater延时提交消费请求(延时重新消费)

与并发消费不同的是:并发消费延时会放回Broker并且随着消费失败延时时间也会增加,而顺序消费一直都在内存中延时重试,如果一直消费失败会“卡住”导致消息堆积

总结顺序消费流程如下:

顺序消费流程
顺序消费流程
Broker处理获取分布式锁

broker维护mqLockTable的双层Map,其中第一层Key为消费者组名,第二层为队列,值为锁实体

代码语言:java
复制
ConcurrentMap<String/* group */, ConcurrentHashMap<MessageQueue, LockEntry>> mqLockTable 

队列的锁实体字段包含持有锁的客户端ID和获取锁的时间,用于判断某客户端是否持有锁

代码语言:java
复制
static class LockEntry {
    private String clientId;
    private volatile long lastUpdateTimestamp = System.currentTimeMillis();
}

获取分布式锁的请求码为LOCK_BATCH_MQ,Broker使用AdminBrokerProcessor调用RebalanceLockManager的tryLockBatch进行处理:

  1. 遍历需要加锁的队列,调用**isLocked**判断消费者(客户端)是否已持有队列的锁

(获取到队列对应的锁实体,通过锁实体记录的客户端ID与当前客户端ID是否相同,持有锁时间是否过期(60S)来判断当前是否为持有锁的状态,如果持有锁相当于获取锁成功并更新获取锁的时间,加入加锁队列集合,否则加入未加锁队列集合)

  1. 如果(客户端)有队列当前未持有锁,则要尝试获取锁(操作期间为复合操作,broker使用本地锁保证原子性)
  2. 获取队列对应的锁实体判断是否持有锁(为空说明为第一次获取锁直接创建,isLocked比较客户端ID并且未过期才算获取锁,isExpired已过期也可以获取锁,其他情况就是别的客户端已经获取锁)
  3. 返回获取锁的队列集合
Broker处理批量加锁
Broker处理批量加锁
代码语言:java
复制
public Set<MessageQueue> tryLockBatch(final String group, final Set<MessageQueue> mqs,
    final String clientId) {
    //加锁队列集合
    Set<MessageQueue> lockedMqs = new HashSet<MessageQueue>(mqs.size());
    //未加锁队列集合
    Set<MessageQueue> notLockedMqs = new HashSet<MessageQueue>(mqs.size());

    for (MessageQueue mq : mqs) {
        //判断队列上次加锁的客户端是否为当前客户端
        if (this.isLocked(group, mq, clientId)) {
            lockedMqs.add(mq);
        } else {
            notLockedMqs.add(mq);
        }
    }

    //如果有的队列上次加锁的客户端不是当前客户端 则要尝试加锁(该期间可能别的客户端还在持有锁)
    if (!notLockedMqs.isEmpty()) {
        try {
            //加锁保证原子性 (这里的锁是broker本地锁保证复合操作的原子性)
            this.lock.lockInterruptibly();
            try {
                //根据消费组拿到对应队列与锁
                ConcurrentHashMap<MessageQueue, LockEntry> groupValue = this.mqLockTable.get(group);
                if (null == groupValue) {
                    //初始化
                    groupValue = new ConcurrentHashMap<>(32);
                    this.mqLockTable.put(group, groupValue);
                }

                //遍历需要加锁的集合
                for (MessageQueue mq : notLockedMqs) {
                    LockEntry lockEntry = groupValue.get(mq);
                    //锁实体为空说明第一次获取直接创建
                    if (null == lockEntry) {
                        lockEntry = new LockEntry();
                        //设置获取锁的客户端ID (类似偏向锁)
                        lockEntry.setClientId(clientId);
                        groupValue.put(mq, lockEntry);
                    }

                    //如果持有锁的客户端ID相同并且未过期(60S)则更新持有锁时间
                    if (lockEntry.isLocked(clientId)) {
                        lockEntry.setLastUpdateTimestamp(System.currentTimeMillis());
                        //加锁成功加入
                        lockedMqs.add(mq);
                        continue;
                    }

                    //当前持有锁的客户端ID
                    String oldClientId = lockEntry.getClientId();
					
                    //如果已过期 则设置当前客户端为新获取锁的客户端
                    if (lockEntry.isExpired()) {
                        lockEntry.setClientId(clientId);
                        lockEntry.setLastUpdateTimestamp(System.currentTimeMillis());
                        //加锁成功加入
                        lockedMqs.add(mq);
                        continue;
                    }

					//其他情况 则有其他客户端已获取锁
                }
            } finally {
                this.lock.unlock();
            }
        } catch (InterruptedException e) {
            log.error("putMessage exception", e);
        }
    }

    return lockedMqs;
}

解锁流程同理,都是操作mqLockTable

分布式锁过期时间在服务端Broker与客户端(消费者)不同:

客户端默认加锁时间为30S rocketmq.client.rebalance.lockMaxLiveTime

客户端定时任务默认每20S进行锁续期 rocketmq.client.rebalance.lockInterval

服务端默认加锁时间为60S rocketmq.broker.rebalance.lockMaxLiveTime

总结

顺序消费的流程与并发消息流程的类似,但为了确保消息有序、依次进行消费,期间会需要加多种锁

顺序消费流程中会先对messageQueue加本地锁,这是为了确保线程池执行ConsumeRequest任务时只有一个线程执行

然后检查要消费的队列processQueue是否持有分布式锁,这是为了确保再平衡机制时被多个节点的消费者重复消费消息

如果未持有分布式锁会向Broker尝试加锁,并延时提交消费请求,后续重试

如果持有分布式锁会开始循环消费,期间也会检查持有分布式锁、超时等情况,不满足条件就延时重试

监听器消费消息时,还要持有processQueue的本地锁,这是为了防止当前消费者不再负责该队列的情况下会删除,不加锁并发删除时会导致重复消费

使用消息监听器消费完消息后根据状态进行处理结果,如果成功则在内存中更新消费偏移量,后续再定时向Broker更新(与并发消费相同)

如果失败则会将消息放回processQueue并延时提交消费请求后续重试,与并发消费不同(并发消费失败会延时,重投入重试队列再进行重试或加入死信队列,而顺序消息是一直在内存中重试,会阻塞后续消息)

再平衡机制新增processQueue时,如果是顺序消费就会去尝试获取它的分布式锁(默认30S过期),并且有定时任务默认每20S进行分布式锁续期

Broker使用锁实体作为processQueue的分布式锁,记录持有分布式锁的客户端以及过期时间(默认60S过期)

每次需要对哪些队列进行加锁,只需要判断队列对应的锁实体客户端ID以及过期时间即可

最后(点赞、收藏、关注求求啦~)

我是菜菜,热爱技术交流、分享与写作,喜欢图文并茂、通俗易懂的输出知识

本篇文章被收入专栏 消息中间件,感兴趣的同学可以持续关注喔

本篇文章笔记以及案例被收入 Gitee-CaiCaiJavaGithub-CaiCaiJava,除此之外还有更多Java进阶相关知识,感兴趣的同学可以starred持续关注喔~

有什么问题可以在评论区交流,如果觉得菜菜写的不错,可以点赞、关注、收藏支持一下~

关注菜菜,分享更多技术干货,公众号:菜菜的后端私房菜

原创声明:本文系作者授权腾讯云开发者社区发表,未经许可,不得转载。

如有侵权,请联系 cloudcommunity@tencent.com 删除。

原创声明:本文系作者授权腾讯云开发者社区发表,未经许可,不得转载。

如有侵权,请联系 cloudcommunity@tencent.com 删除。

评论
登录后参与评论
0 条评论
热度
最新
推荐阅读
目录
  • RocketMQ(七):消费者如何保证顺序消费?
    • ”好事“
    • 引言
    • 顺序消费原理
      • 再平衡时加分布式锁
      • 顺序消费流程
      • Broker处理获取分布式锁
    • 总结
      • 最后(点赞、收藏、关注求求啦~)
领券
问题归档专栏文章快讯文章归档关键词归档开发者手册归档开发者手册 Section 归档