
3.7V锂电池升压芯片的主要优势的详细分析
低待机功耗:带EN使能脚,静态关机电流可低至2μA,能显著延长设备待机时间,适用于智能传感器等间歇工作设备。


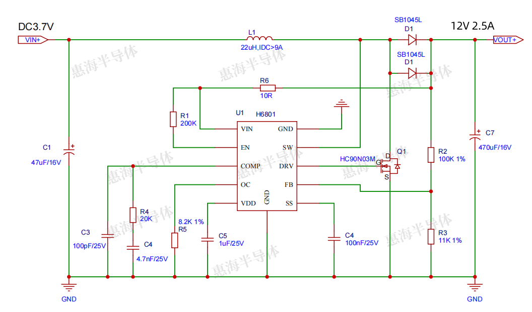
H6801芯片概述
H6801是一款电流模式BOOST升压恒压控制驱动芯片,适用于2.7-25V输入电压范围的升压恒压电源应用领域,启动电压低至2.5V。
芯片根据负载的大小自动切换PWM,PFM和 BURST模式以提高各个负载端的电源系统效率。
产品特点
★宽压2.7-25V输入
★支持9A大电流,可做200W大功率 ★低功耗<2uA,转换效率高可达95% ★支持EN使能控制 ★支持软启动,过温保护,过压保护 ★支持3.7V单节锂电池和太阳能供电方案
★已成熟的量产产品,经市场大量验证,易过EMC,原厂直销
★支持2.7V 3.7V 4.2V 升压5V 12V 的单节锂电池的升压应用

芯片优势

VIN=12V,VO=36V,IO=0.9A, @TA=25℃,效率在90%以上,负载调整率优异

H6801环路稳定,动态响应优异,能够迅速适应变化的工作负载,确保高效稳定的性能输出

原创声明:本文系作者授权腾讯云开发者社区发表,未经许可,不得转载。
如有侵权,请联系 cloudcommunity@tencent.com 删除。
原创声明:本文系作者授权腾讯云开发者社区发表,未经许可,不得转载。
如有侵权,请联系 cloudcommunity@tencent.com 删除。