首页
学习
活动
专区
圈层
工具
发布
社区首页 >专栏 >空间组学 | NG | 人前列腺的空间转录组分析

空间组学 | NG | 人前列腺的空间转录组分析

作者头像
生信菜鸟团
发布2025-04-26 20:50:24
发布2025-04-26 20:50:24
5190
举报
文章被收录于专栏:生信菜鸟团生信菜鸟团

Basic Information

  • 英文标题:Spatially resolved transcriptomic analysis of the adult human prostate
  • 中文标题:成人前列腺的空间转录组分析
  • 发表日期:01 April 2025
  • 文章类型:Article
  • 所属期刊:Nature Genetics
  • 文章作者:Junyi Hu | Shancheng Ren
  • 文章链接:https://www.nature.com/articles/s41588-025-02139-9

Abstract

Para_01
  1. 前列腺是一种具有显著空间异质性的器官。为了更好地理解其复杂的结构和细胞组成,我们构建了成人男性前列腺的综合单细胞图谱。
  2. 我们的高分辨率测绘工作鉴定了来自11名因膀胱癌接受根治性切除手术患者的253,381个单细胞和34,876个细胞核,并将它们分类为126个独特的亚群。
  3. 这项工作揭示了人类前列腺中的多种新细胞类型及其特定的空间定位。
  4. 值得注意的是,我们发现了四种不同的腺泡,其中两种与E-twenty-six转录因子家族(ETS)融合阴性的前列腺癌密切相关。
  5. 通过整合空间、单细胞和bulk-seq分析,我们提出两种特定的腔上皮细胞类型可能是前列腺癌的共同起源。
  6. 此外,我们的研究结果表明,区室特异性成纤维细胞可能对腔上皮细胞之间的观察到的异质性有所贡献。
  7. 这个图谱将成为研究前列腺生物学和诸如前列腺癌等疾病的重要参考。

Main

Para_01
  1. 前列腺是一个核桃大小的附属性腺体,解剖上分为以下三个主要区域:外周区、过渡区和中央区。
  2. 这些区域在疾病发生率方面有所不同,大多数前列腺癌起源于外周区,而良性前列腺增生主要影响过渡区。
  3. 这些模式突显了前列腺的细胞和空间异质性。
Para_02
  1. 前列腺上皮包含以下三种主要细胞类型:腔细胞、基底细胞和神经内分泌细胞。
  2. 虽然单细胞RNA测序已被广泛应用于研究小鼠前列腺和恶性人类前列腺组织,但正常人类前列腺仍较少被详细描述。
  3. 此外,先前的研究通常忽略了区域特异性和间质异质性,突显了构建更全面细胞图谱的需求。
Para_03
  1. 广泛的研究探讨了前列腺癌的细胞起源。
  2. 尽管在理解其分子和遗传机制方面取得了进展,但引发该疾病的特定细胞类型仍不清楚。
  3. 关于前列腺癌的潜在起源提出了多种理论10,11,12,13,14,15,16,17,18。
  4. 此外,最近的研究表明,罕见的前列腺干细胞可能是该疾病的原因7,19。
  5. 一个全面且系统的前列腺时空图可能有助于确定与癌细胞非常相似的上皮细胞,从而帮助探索肿瘤的细胞起源。
Para_04
  1. 在这项研究中,我们使用了基于液滴的单细胞RNA测序、单核多组学和空间转录组学来构建人类前列腺的综合图谱。
  2. 我们鉴定了126个不同的细胞亚群,其中大多数以前未曾报道过。
  3. 通过整合多组学分析,我们揭示了前列腺癌的潜在细胞起源。
  4. 这些发现极大地扩展了我们对人类前列腺腺体细胞组成的理解。

Results

Major cell types in the adult human prostate

成年男性前列腺的主要细胞类型

Para_01
  1. 我们对两个队列进行了单细胞RNA测序,分别包括七个和四个患者(补充表1和2)。
  2. 在第一个队列中,我们分析了33个样本,包括10个来自中央区域,11个来自过渡区域和12个来自外围区域,使用了BD Rhapsody平台。
  3. 为了进一步探索人类前列腺的细胞异质性,我们在第二个队列中对四个不同患者的四个外围、过渡和中央区域样本进行了10x Multiome和Visium分析(图1a)。

Fig. 1: Global view of the cohort.

- 图片说明

◉ 队列1包括7名因膀胱癌接受根治性膀胱切除术患者的前列腺,每个前列腺根据解剖位置取样。所有样本均进行了BD Rhapsody单细胞核RNA测序。◉ 队列2由4名同样接受根治性膀胱切除术患者的前列腺组成,每位患者前列腺的外周区、移行区和中央区各取一个样本。这些样本随后进行了BD Rhapsody单细胞转录组测序、10x Genomics Multiome和10x Genomics Visium空间转录组测序。◉ 面板a使用BioRender.com创建。◉ b, 按主要细胞身份颜色编码的scRNA-seq(左)、snRNA-seq(中)和snATAC-seq(右)数据的UMAP图。◉ c, scRNA-seq和10x Multiome平台捕获的主要细胞类型的比例。ARC,调控因子和染色质分析;EC,内皮细胞;Epi,上皮细胞;Fib,成纤维细胞;ILC,先天淋巴细胞;SKMC,骨骼肌细胞。

Para_02
  1. 经过质量控制,我们获得了 253,381 个高质量单细胞和 34,876 个细胞核用于下游分析的转录组谱。
  2. 初步注释确定了由标记基因定义的 15 种主要细胞类型(图 1b 和补充表 3)。
  3. 与多组学数据相比,单细胞策略捕获了更多的免疫细胞,但较少的上皮细胞,这表明对基于酶的解离敏感性在不同细胞类型之间存在差异(图 1c),与先前的研究一致20,21。
  4. 进一步划分细胞谱系识别出 126 种不同的细胞类型和状态,每种都具有独特的转录谱(补充图 1)。

Diversity and zonal preference of prostate epithelial cells

前列腺上皮细胞的多样性和区域偏好

Para_01
  1. 为了识别主要的上皮细胞群体和亚群,分别对两个数据集进行了基于图的聚类分析。
  2. 这一分析分别从单细胞RNA测序数据集和加权最近邻整合的10x Multiome数据集中得到了35个和19个亚群(图2a)。
  3. 这些细胞被分类为以下三个主要群体:常规KRT5+(CK5+)基底细胞、DPP4+(CD26+)管腔/腺泡细胞,以及一个独特的KRT5−DPP4−上皮细胞群体。
  4. 鉴于KRT5−DPP4−细胞在前列腺导管中的优先分布,我们将它们命名为‘导管管腔(dLum)细胞’(图2a和扩展数据图1a,b)。
  5. 两个队列中的相同细胞亚群通过接收者操作特征曲线下面积(AUROC曲线)测量显示出高度相似性,这表明细胞类型注释具有很高的准确性(扩展数据图1c)。
  6. 主要群体和亚簇在三个前列腺区域中的分布各不相同(图2b)。

Fig. 2: Heterogeneity of epithelial cells in the human prostate.

- 图片说明

◉ 概述前列腺上皮细胞的细胞和空间异质性。a, scRNA-seq(左)和整合的snRNA-seq和snATAC-seq(右)数据中上皮细胞的UMAP,按细胞亚群着色。底部的图注用红色表示仅由scRNA-seq捕获的细胞亚群,而用蓝色表示仅在snRNA-seq中发现的亚群。◉ 显示每个细胞亚组特定区域分布的R0/e值。R0/e > 1.1被认为是显著富集。◉ 由dLum细胞围绕尿道形成的特殊结构。c, 从HP05中央区(Cz)采样的空间转录组切片,按推断的细胞比例着色。◉ 围绕尿道的切片的多色IF染色。SCGB1A1+俱乐部细胞和CK4+dLum细胞主要位于顶端侧,而CK5+CK13+丘状基底细胞位于管腔的基底外侧。◉ 该实验重复了三次。Pz, 外周区;Tz, 过渡区。

Subpopulations and spatial localization of dLum cells

dLum细胞的亚群和空间定位

Para_01
  1. dLum细胞被聚类成七个不同的亚群,每个亚群具有独特的标记(图2a、扩展数据图1b和补充图1)。
  2. d1_dLum-Club细胞高表达SCGB1A1和SCGB3A1,类似于先前定义的‘Club’细胞9。
  3. d2_dLum-KRT4细胞主要表达KRT4(CK4),这是小鼠前列腺中多潜能管腔细胞的标志物7,以及KRT13(CK13),这是‘Hillock’细胞的标志物。
  4. 有趣的是,KRT13也被近四分之一的基底细胞表达,这表明先前定义的‘Hillock’细胞是一个异质性细胞群体,包括B1_Basal-ESR1、B3_Basal-GPRC5A和d2_dLum-KRT4细胞(扩展数据图1a)。
Para_02
  1. 空间转录组分析显示,d1_dLum–Club细胞位于靠近尿道的导管附近,接近d2_dLum–KRT4细胞(图2c和扩展数据图1d–g),而KRT4−KRT13+ Hillock基底细胞(B1_Basal–ESR1和Basal3–GPRC5A)分散在该区域中。
  2. 值得注意的是,两种KRT4−KRT13+基底细胞的分布是互斥的。
  3. 不同细胞亚群的异质性空间组织揭示了围绕前列腺导管的多层结构。
Para_03
  1. 多色免疫荧光(IF)和免疫组化(IHC)染色进一步证实了这些发现,显示杯状细胞和CK4+细胞位于尿道内侧腔面周围,而CK4−CK13+丘状基底细胞位于基底侧。
  2. 在外周小叶中也可以检测到一小部分CK4+细胞和CK4−CK13+丘状基底细胞,在这些小叶中,CK4+细胞分布在腔面细胞和基底细胞之间(图2d和扩展数据图2a、b)。
Para_04
  1. d3_dLum–LTF细胞位于这些多层上皮的末端,形成简单的柱状上皮导管,并与L1_Lum–LTF相连(图2c和扩展数据图1e以及2c–e)。
  2. 同时,d6_dLum–CNMD通常与d3_dLum–LTF和L1_Lum–LTF共存(扩展数据图2f,g),代表了一种罕见的细胞类型,分布在腺体导管中(扩展数据图2h,i)。
  3. d7_dLum–SPIB仅在scRNA测序数据中检测到,代表一种独特的细胞状态,表现出dLum细胞的各种标记物(补充图1)。
  4. 基因本体论(GO)富集分析显示这些细胞中有高水平的主要组织相容性复合体(MHC)分子,表明它们可能具有抗原呈递能力(扩展数据图2j,k)。

Subpopulations and spatial localization of basal cells

基底细胞的亚群和空间定位

Para_01
  1. 进一步分析揭示了两种KRT5+基底细胞谱系——KRT16+KRT17+和KRT16−KRT17−细胞,并通过snATAC分析得到支持(图3a、b和扩展数据图3a)。
  2. 鉴定出了Krt4+管腔-C细胞,它们被识别为潜在的干细胞,能够在小鼠前列腺中再生管腔细胞和基底细胞(文献7)。
  3. 考虑到杯状细胞、CK4+细胞以及CK4−CK13+基底细胞在转录组特征和空间分布上的连续性,我们假设存在一个潜在的分化路径连接这些细胞类型,这一假设得到了多次轨迹分析的支持。
  4. 转录因子分析显示,在两条分化轨迹上存在差异激活(图3b、c和扩展数据图3a-e)。
  5. 这种差异的转录因子活性可能解释了KRT17+分支中细胞应激反应因子水平较高的现象(图3d)。

Fig. 3: Subclustering of prostate basal cells.

- 图片说明

◉ 基因可及性轨迹可视化显示了KRT16和KRT17的峰到基因链接。B3-B6用红色表示属于KRT16+KRT17+谱系的基底细胞亚群。KRT16和KRT17的基因可及性显示出谱系特异性特征。峰到基因链接是峰强度与相应基因表达水平之间的皮尔逊相关系数。◉ 通过单细胞RNA测序数据推断出的从柱状细胞到成熟基底细胞的单胞3轨迹。确定了两种分化方向。B5和B6代表KRT16+KRT17+分化谱系上的一个小的FOXI1+KIT+分支。◉ 伪热图显示了从柱状细胞到基底细胞在两个方向上的转录因子表达水平(上)和基序活性(下)的逐步变化。每个细胞中的转录因子基序活性由pySCENIC计算。◉ 条形图显示了scRNA-seq数据中B1和B3的富集GO术语。对B1和B3之间的差异表达基因进行了GO富集分析。◉ H&E染色显示了从HP11中央区域采集的空间转录组切片(顶部),以及由推断细胞比例着色的切片(底部)。◉ 点图显示了基底细胞和dLum细胞中选定标记物的表达。◉ 条形图显示了Basal 5-VCAN中的富集GO术语。对Basal 5-VCAN中上调的差异表达基因与所有其他基底细胞进行了GO富集分析。◉ 伪热图显示了从Basal 6到Basal 7细胞的差异表达基因表达的逐步变化。基因分为两簇。右侧标注了两个基因簇中富集的GO术语。◉ 多色IF染色显示了人类前列腺中KIT+CK5+基底细胞的存在。该实验重复了三次。H&E,苏木精和伊红染色。

Para_02
  1. B5_Basal-VCAN 细胞是唯一主要位于周围区和过渡区的基底细胞亚群(图2b)。
  2. 空间转录组学分析表明,这些细胞位于腺体底部,而它们完全不存在于中央区特有的TGM4+腺体(图3e和扩展数据图3f-i)以及围绕尿道的导管(扩展数据图2d)。
  3. 有趣的是,这些基底细胞表达了翼形无翅型MMTV整合位点家族(WNT)调节因子,如WIF1和SFRP1(图3f)。
  4. GO富集分析表明,这些细胞可能在前列腺细胞形态的发生和发展中起作用(图3g)。
Para_03
  1. 另一个沿KRT16+KRT17+分支的小亚分支通过其FOXI1+状态和质子泵蛋白的表达被区分出来(图3b和补充图1),类似于肾间充质细胞23和支气管离子细胞24,25,表明其在前列腺液中离子重吸收中的潜在功能。
  2. 轨迹分析表明,在分化过程中基底信号逐渐丧失,伴随着各种离子泵表达的增加(图3h),这表明基底细胞是人前列腺中离子细胞的来源。
  3. IF染色显示这些细胞主要位于围绕尿道的腺体结构中(图3i和扩展数据图3j,k),在测序过程中主要在中央区样本中捕获(图2b)。

Identification of zone-specific acinar structures

识别特定区域的腺泡结构

Para_01
  1. 亚簇分析揭示了八种亚群。
  2. 大多数管腔细胞主要分布在周围区和过渡区,而L6_Lum型4-TGM4细胞特异性地存在于中央区(图2b和图4a)。
  3. L1亚群代表了dLum3-LTF细胞与腺泡细胞之间的过渡状态(图2c和扩展数据图2c、d)。
  4. L2和L3的特点是核糖体丰度增加,线粒体丰度减少,并且高度表达与管腔细胞分化和发展相关的转录因子,如HOXB13、NKX3-1和FOXA1(参考文献26、27、28;补充图2a-c)。
  5. L7、L8和L5管腔细胞的标记物标记了L2和L3细胞的不同子集,它们之间有明显的界限,表明存在独特的细胞状态(补充图2d)。
  6. 然而,缺乏亚型特异性标记物使得在组织切片上难以区分这些细胞(补充图2e)。
  7. L4细胞显示出显著的个体特异性,在空间转录组数据中未被表征(补充图2f)。

Fig. 4: Identification of four different acinar cell types in the human prostate.

- 图片说明

◉ CD26+ 腺细胞在单细胞RNA测序数据的UMAP中标记了细胞亚群。1-4型腺细胞分别形成人类前列腺中的1-4型腺体。◉ 腺细胞在单细胞RNA测序数据的UMAP中标记了由AddModuleScore计算的特征分数。◉ 热图显示正常样本中四种不同前列腺腺细胞标记物之间的相关性(左)。相关系数通过皮尔逊相关分析计算得出。右图显示了这些标记物在单细胞RNA测序亚群中的平均表达水平热图。每个细胞亚群中的平均表达水平在可视化前转换为行z分数。◉ HP05外周区切片样本的苏木精和伊红染色。◉ 按推断细胞比例着色的空间转录组切片。◉ 空间转录组切片上放大显示的1型、2型和混合前列腺腺体。◉ HP09中央区切片样本的苏木精和伊红染色(左);典型TGM4+腺体的放大苏木精和伊红染色(中);按推断细胞比例着色的空间转录组切片(右)。◉ 患者1外周区编号V1_1的切片样本的苏木精和伊红染色(左),典型SFTPA2+腺体的放大苏木精和伊红染色(中)以及按推断细胞比例着色的空间转录组切片(右)。◉ NATs,正常邻近组织。

Para_02
  1. 四种主要的管腔细胞(L5–L8)产生了四个不同的前列腺小叶(图4a–h)。
  2. 通过使用标记基因分析中国前列腺癌基因组和表观基因组图谱(CPGEA)的前列腺批量RNA测序数据29,我们发现了四个基因模块(图4c)。
  3. 利用空间转录组学,我们辨别出四种不同类型的小叶具有独特的形态特征(图4d–h)。
  4. 中央区域的小叶是唯一表达TGM4+的,这使它们与其他区域区分开来。
  5. 批量RNA测序数据显示L7_Lum型1和L8_Lum型2信号之间存在适度的正相关(图4c),
  6. 空间转录组学识别出发出混合型1和型2信号的小叶(图4d–f和补充图2g–k),暗示了这些细胞状态之间可能存在过渡。
  7. 我们还在SFTPA2+小叶附近检测到型1小叶信号(补充图2l)。
  8. 然而,在外周或过渡区域中未发现任何特定区域的小叶结构。

Identification of rare epithelial subpopulations

罕见上皮亚群的识别

Para_01
  1. 在使用scRNA-seq定义的十种罕见上皮细胞类型中,只有两种在单核RNA测序(snRNA-seq)数据中被检测到(补充图3a–c)。
  2. 这七种细胞类型表现出独特的样本特异性特征,并表达标记基因,这些基因用于前列腺中不常见的一些独特结构(补充图3d)。
  3. 因此,我们专注于在多个样本中识别出的其余三种罕见类型,即神经内分泌细胞、纤毛细胞和簇细胞(补充图3e,f)。
Para_02
  1. 在基因型组织表达(GTEx)bulk RNA测序数据集中,我们观察到杯状细胞标记物与围绕尿道的多层基底结构的信号强度之间存在稳健的正相关关系(补充图3g)。
  2. 空间转录组学显示,在相应的结构内杯状细胞信号的表达量较低,这一发现通过免疫组化染色进一步得到证实(补充图3h-j)。
  3. 杯状细胞是一种罕见的上皮细胞类型,存在于多种组织中,但从未在前列腺中被报道过。
  4. 这些细胞与寄生虫引起的免疫反应和维持组织稳态有关。
  5. 杯状细胞在前列腺中的作用仍然未知。
Para_03
  1. 纤毛细胞主要分布在周边区域,在过渡区分布较少,在中央区域几乎不存在(补充图3e)。
  2. IF染色显示这些细胞位于导管结构内,特别是在腺体导管的分支处聚集(补充图3k)。
  3. 鉴于类似细胞在支气管和输卵管中的作用,我们假设前列腺中的纤毛细胞可能有助于促进前列腺液的分泌。
Para_04
  1. NE细胞主要分布在中央区和过渡区,靠近尿道(补充图3e)。
  2. 免疫组织化学染色显示,在靠近尿道的导管基底区域存在大量的NE细胞,而在前列腺的其他区域分散着相对较少的NE细胞(补充图3l)。

CNA in morphologically benign acini

CNA在形态学上正常的腺泡中

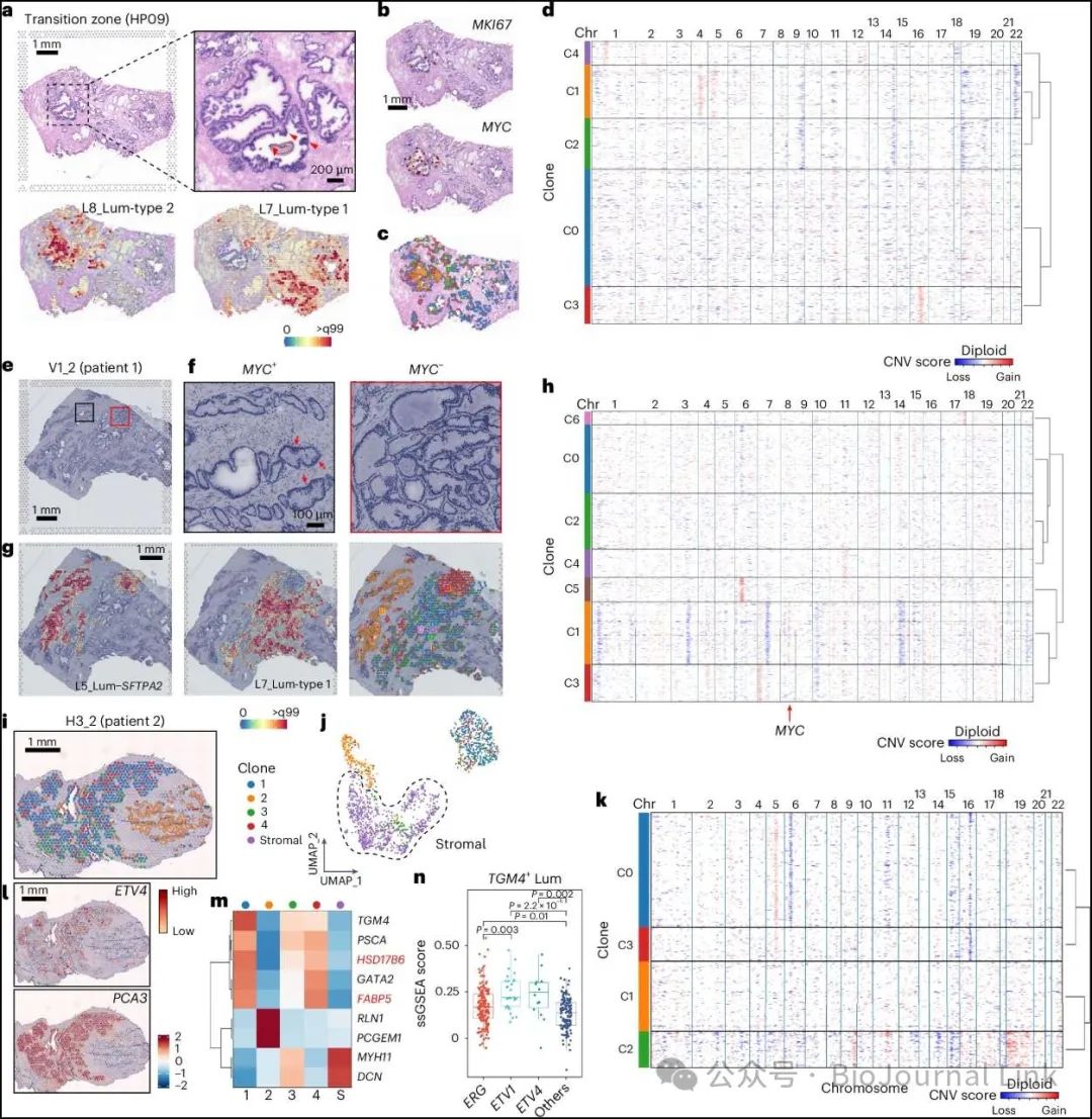
Para_01
  1. 先前的研究报告了在形态上非恶性的前列腺上皮中存在体细胞拷贝数改变(SCNAs)。
  2. 在一个过渡区样本中,我们检测到含有SCNA的上皮内瘤变(PIN),表现出2型特征的高水平(图5a–d)。
  3. 在配对的snRNA-seq数据中也发现了具有相似基因组特征的细胞亚群(扩展数据图4a–c)。
  4. 在来自外周区的其他样本中反复检测到含有SCNA的类似增殖性2型PIN(扩展数据图4d–n)。
  5. 随后,我们分析了一个包含两名前列腺癌患者前列腺整个横截面的空间转录组学数据的公共数据集。
  6. 我们发现了一个携带CNAs的SFTPA2+标记病变(图5e–h)。
  7. 在同一前列腺的不同切片中,我们发现了TGM4+中央区特异性含CNAs的腺泡(图5i–k)。
  8. 这些腺泡可能由ETV4(E二十面体变异4)融合或启动子去甲基化驱动(图5l,m)。
  9. 对另一名患者的切片分析显示,类似增殖的TGM4+腺泡表达ETV4(扩展数据图5a–e)。
  10. 随后对癌症基因组图谱前列腺腺癌(TCGA-PRAD)数据的分析揭示,由ETV4和ETV1驱动的前列腺癌表现出TGM4+标记物表达增强(图5n和扩展数据图5f)。
  11. 鉴于这一类腺泡的独特空间定位,一种合理的解释可能是不同类型的腺泡倾向于不同的基因融合。
  12. 因此,起源于不同前列腺区域的癌症可能由不同的驱动事件驱动。

Fig. 5: CNAs could be detected in different morphologically benign prostate acini.

- 图片说明

◉ HP09过渡区切片的H&E染色(左上);HP09过渡区类型2腺体的CNA放大视图(右上);根据AddModuleScore计算的特征得分着色的空间转录组切片(下)。◉ 根据常规增殖标志物的表达水平对空间转录组切片进行着色。◉ 根据Leiden CNA聚类对空间转录组切片进行着色。每个点的CNA是通过inferCNV算法计算得出的。◉ 根据Leiden聚类分组的热图显示了HP09过渡区切片每个点的CNA。C0-C6,由Leiden聚类识别出的亚克隆0-6。◉ 患者1外周区样本的H&E染色切片。黑色方框和红色方框分别对应于图5e左侧图像中的黑色方框和红色方框内的部分。◉ 空间转录组切片中MYC+(左)和MYC-(右)前列腺腺体的放大H&E染色。◉ 根据AddModuleScore计算的特征得分(左和中)以及CNA聚类(右)对空间转录组切片进行着色。◉ 根据CNA聚类对空间转录组切片进行着色。每个点的CNA是通过inferCNV算法计算得出的。C0-C6,由Leiden聚类识别出的亚克隆0-6。◉ 根据Leiden聚类中的H3_2患者的CNA聚类对空间转录组切片进行着色。◉ 每个点的CNA聚类用UMAP着色。◉ 根据Leiden聚类分组的热图显示了每个点的CNA。C0-C3,由Leiden聚类识别出的亚克隆0-3。◉ 根据选定基因的表达水平对空间转录组切片进行着色。◉ 显示每个簇中选定基因的平均表达水平的热图。每个簇中的平均表达水平在可视化前转换成了行z分数。◉ 显示TCGA-PRAD中每个ETS-样本的TGM4+特征的箱线图。按分子亚型分组。ERG,n=152;ETV1,n=28;ETV4,n=14;其他,n=135。调整后的P值通过双侧Tukey检验计算得出。中央线代表中位数,箱子的边界表示四分位间距,须延伸至1.5倍四分位间距。Chr,染色体。

Para_02
  1. 值得注意的是,不管样本如何,1型Lum细胞始终表现正常,不包含任何CNAs。
  2. 这些1型腺体被发现位于含有CNAs的2型或SFTPA2+病变附近,两者之间没有明确的边界。
  3. 一个合理的假设是,在SCNAs或其他推动肿瘤发生事件发生时,1型腺体可能会转变为2型或SFTPA2+腺体。
  4. 如果这一假设成立,由于年龄增长导致的DNA改变积累,来自年长个体的样本应该包含更多的转化腺体。
Para_03
  1. 为了测试这一假设,我们比较了来自两个公共数据集的正常前列腺数据。
  2. 第一个数据集包括被诊断为前列腺癌个体的非癌性组织样本33,而第二个数据集包含来自不同区域的年轻人(17、27和37岁)的前列腺样本18。
  3. 确实,老年患者的前列腺含有更高数量的SFTPA2+和2型腺体(补充图4a-c)。
  4. 相比之下,第二数据集中的样本显示几乎检测不到2型特征,只有少量细胞表达较弱的SFTPA2+特征。
  5. 既不是2型也不是SFTPA2+细胞能够被聚类到一个独特的上皮亚组(补充图4d-f)。
  6. 相反,TGM4+中央区特异性腔细胞仍然具有独特性。
  7. 总之,这些结果表明2型和SFTPA2+腺体可能在衰老的前列腺中积累,尽管需要更多的数据来确认这一发现。

Type 2 and SFTPA2 + signatures in non-ETS prostate cancer

2型和非ETS前列腺癌中的SFTPA2+标志

Para_01
  1. 通过空间转录组学分析,我们验证了含有CNAs的前列腺腺体的存在,这些腺体维持着独特的腔内特征。
  2. 为了研究这一转化过程与前列腺肿瘤发生之间的联系,我们分析了来自TCGA-PRAD32的RNA测序数据。
  3. 我们发现2型和SFTPA2+特征是ETS−前列腺癌的共同特征,不论突变驱动类型如何(图6a)。
  4. 其他上皮特征的强度,如基底细胞和1型腔内细胞的特征,在肿瘤纯度较低时呈反比关系(图6b和扩展数据图6a),这与其非恶性身份一致。
  5. 在CPGEA29亚洲队列中也观察到了类似的现象,该队列中ETS−前列腺癌更为普遍(扩展数据图6b)。
  6. 这一发现提供了有关ETS−肿瘤可能的细胞起源的见解,并部分解释了为什么ETS−肿瘤尽管由不同的突变驱动,却表现出高度相似的表达模式32。

Fig. 6: Type 2 and type 3-SFTPA2+ signatures represent the features of non-ETS prostate cancer.

- 图片说明

◉ 显示TCGA-PRAD中选定基因的表达水平的热图。每种基因的表达水平在可视化前转换为行z分数。◉ ABSOULTE估算的肿瘤纯度与每个上皮亚群特征评分之间的相关性。点的颜色表示分子亚型。误差带代表相关曲线的95%置信区间。◉ 按样本ID(c)、特征评分(d)和ETV4表达水平(e)着色的肿瘤单细胞UMAP图。◉ 患者1切片H1_2的苏木精和伊红染色。◉ 按CNA簇着色的H1_2的空间转录组切片。◉ 按1型(左)和2型(右)特征评分着色的H1_2的空间转录组切片。◉ 按Leiden聚类分组的热图显示了H1_2中每个点的CNAs。◉ 患者1切片H1_2的放大苏木精和伊红图像。左上角的数字对应于图6f中的四个虚线框内的部分。Mut,突变;WT,野生型。

Para_02
  1. 我们进一步使用我们之前工作中前列腺癌单细胞测序数据验证了这些发现。
  2. 在通过质量控制的12个包含癌细胞的病例中,有11个显示了2型特征,其中包括4个肿瘤同时显示出2型和SFTPA2+特征的情况(图6c-e)。
  3. 唯一一个具有类似于1型Lum细胞特征的病例是由ETV4驱动的,这与批量RNA测序结果一致。
Para_03
  1. 在空间转录组切片中,我们观察到了2型癌前病变直接转化为癌症的直接证据。
  2. 在这肿瘤中,观察到了克隆1和克隆2之间的进化关系,两者均表达了2型特征(图6f-j)。
  3. 虽然克隆1在形态上仍然正常,但克隆2呈现为肿瘤。
  4. 克隆3与克隆1和克隆2相比含有不同的CNAs,这表明它可能代表了肿瘤演化中的早期分支或独立的原发性病变。
  5. 这一发现进一步支持了2型前列腺癌起源于2型腺体的假设。
Para_04
  1. 我们在该患者的同一侧发现了一个不同CNA模式的2型肿瘤,起源于2型良性病变(克隆D;扩展数据图6c–f)。
  2. 在对侧样本中,我们检测到两个完全不同的CNA谱系的肿瘤,这些肿瘤与混合的2型和SFTPA2+特征相匹配,并且在肿瘤附近有一个SFTPA2+过渡区域(H2_5中的克隆C;扩展数据图6g–i)。
  3. 在HP14的外周区域观察到另一个多克隆肿瘤,起源于SFTPA2+腺泡伴有SCNA(补充图5a–d)。
  4. 在另一切片中还观察到一种与增生具有相同CNA模式的2型癌症(扩展数据图4j–n)。
  5. 每个病变周围都发现了形态正常的1型管腔细胞。
  6. 这些发现表明,老年前列腺中的CNAs很常见,并可能发展成多个独立的原发性肿瘤,支持前列腺癌的多灶起源模型。

ERG + prostate cancer could originate from luminal cells

ERG + 前列腺癌可能起源于管腔细胞

Para_01
  1. 切片 H1_4 中的部分上皮属于克隆 C 并表达 ETS 相关基因 (ERG)(扩展数据图 6g 和 7a)。
  2. 2 型特征在 ERG- 细胞中较高而在 ERG+ 细胞中较低,这与上述观察结果一致。
  3. 在另一个 ERG+ 案例中,我们在肿瘤边缘发现少量 ERG+ 2 型腺体。
  4. 基于 CNA 分析,这些上皮细胞属于同一亚克隆(扩展数据图 7b-g)。
  5. 围绕肿瘤周围,存在大量形态正常的、SCNA 缺失的、增生的 2 型腺体,这些腺体可能作为肿瘤起源。
  6. 在这种情况下,ERG+ 区域大多不再表达 2 型特征,尽管它们仍然保持 SFTPA2+ 表达(扩展数据图 7g-h 和 8a-c)。
  7. 然而,在发生 10 号染色体丢失的亚克隆中,SFTPA2 不再表达(扩展数据图 8a-c)。
  8. SFTPA2 定位在 10 号染色体上,距离 PTEN 不远(扩展数据图 8d),并且 10 号染色体的丢失主要发生在 ERG+ 前列腺癌中32。
  9. 这表明 ERG+ 前列腺癌中起源细胞特征的丧失可以部分由 CNA 解释。
Para_02
  1. 我们的先前研究表明,HP156是一种多克隆肿瘤,表现出较高的CNA负担。
  2. 在这种特定情况下,2型特征的水平低于其他样本(图6c、d)。
  3. 对TCGA-PRAD的分析显示,随着Gleason评分和阶段的增加,2型特征呈下降趋势(扩展数据图8e)。
  4. 这表明2型特征可能是早期前列腺癌中前列腺腺体保留的特征,代表了相对分化的状态。
  5. 随着肿瘤的发展,癌细胞逐渐去分化,导致这些特定特征相应减少。
  6. 在去势抵抗性前列腺癌(CRPC)队列中,2型特征和SFTPA2+特征不再区分ETS+与ETS−前列腺癌,表明这些腺体特异性信号可能依赖于雄激素(扩展数据图8f)。

Heterogeneity of rare cell types in stroma of the prostate

前列腺间质中稀有细胞类型的异质性

Para_01
  1. 在人类前列腺的前纤维肌肉间质区发现少量骨骼肌细胞,表现为单一的横纹纤维。
  2. 同时,在单细胞RNA测序和单核RNA测序中均识别出少量卫星细胞,即骨骼肌细胞的干细胞(补充图6a-c)。
  3. 施万细胞包裹着神经末梢,散布在上皮细胞之间(补充图6d)。

Subtyping of mesenchymal cells in the human prostate

人类前列腺中间充质细胞的亚型分类

Para_01
  1. 前列腺中存在的三种主要间质细胞类型是:成纤维细胞、平滑肌细胞(SMCs)和周细胞(补充图7a–d)。
  2. 成纤维细胞在周围区相对丰富(补充图7b)。
  3. SMCs和平滑肌细胞显示出高度异质性,并且通常在整个前列腺中分布均匀(补充图7e–h)。
  4. 成纤维细胞被分为三大类,通过两种标记物可区分,并有12个亚类(图7a、b和补充图8a)。
  5. 由于单核RNA捕获效率较低,成纤维细胞仅被分类为三大类,尽管仍可以观察到一些亚组的标记物(图7c和补充图8b)。
  6. 然而,转座酶可及染色质测序的单核分析(snATAC–seq)未能区分这三种亚型(补充图8c)。
  7. 空间分析揭示了成纤维细胞分布的巨大异质性。
  8. 1型成纤维细胞主要分布在中央区和过渡区,而2型成纤维细胞在周围区富集(图7d、e)。
  9. 通路富集分析表明,1型成纤维细胞高表达MHC,表明其具有更强的抗原呈递能力(图7f和补充图8d)。

Fig. 7: Spatial heterogeneity of fibroblasts in the human prostate.

- 图片说明

◉ UMAP绘制的人类前列腺scRNA-seq数据中成纤维细胞的颜色按细胞亚群(a)和选定标记(b)。◉ 显示通过scRNA-seq识别的成纤维细胞亚群(y轴)与snRNA-seq(x轴)之间的相似性的AUROC分数热图。◉ 显示来自每个区域的scRNA-seq分析样本中成纤维细胞组成的条形图。◉ R0/e值显示每个成纤维细胞亚群的区域特异性分布。R0/e > 1.1被认为是显著富集。◉ 显示成纤维细胞亚群中差异富集通路的热图。通路评分由GSVA算法计算。然后通过线性算法计算T值。◉ 显示每个成纤维细胞亚群中生长因子表达水平的点图。点的大小由每个成纤维细胞谱系中阳性细胞占总细胞的比例定义。◉ 人类前列腺中成纤维细胞与上皮细胞之间的细胞间通讯。点的大小由-log10(P)的绝对值定义,颜色表示配体和受体之间的相互作用强度。◉ 人类前列腺中特定区域的跨区通讯模式图解。面板i由BioRender.com创建。◉ HP05外周区的空间转录组学切片,按推断的细胞比例着色。◉ 人类前列腺中特殊结构的多重IF染色。CD45标记免疫细胞,SPP1标记SPP1+ RTMs,CD206标记IMs,CXCR2标记中性粒细胞和DCN标记成纤维细胞。◉ 该实验重复了三次。

Para_02
  1. 不同的WNT相关通路在1型和2型成纤维细胞中选择性富集(图7f)。
  2. WNT通路对于前列腺上皮分化和成熟至关重要36。
  3. 因此,我们研究了促进管腔细胞生长的生长因子以及与WNT通路相关的因素,并观察了谱系特异性表达(图7g)。
  4. RSPO1-RSPO3(参考文献37)主要来源于外周区特有的成纤维细胞,而NRG1-NRG2(参考文献2)和WNT5A38则来自中央区和过渡区丰富的成纤维细胞(图7g)。
  5. 这些发现支持了管腔细胞独特的分区表型可能与成纤维细胞分泌生长因子的能力不同有关,这通过细胞-细胞通讯分析得到了证实(图7h,i)。
Para_03
  1. III型成纤维细胞虽然较少见,但表现出I型和II型成纤维细胞的特征(图7b、f)。
  2. 有趣的是,III型成纤维细胞显示了以下三种干细胞相关转录因子的高活性:SOX8、SOX9和MEOX2(参考文献39、40、41;补充图8e、f),这表明这些细胞可能作为成熟成纤维细胞的前体。
Para_04
  1. 空间转录组学分析揭示了前列腺内成纤维细胞的独特分布模式。
  2. 1型成纤维细胞聚集在近端前列腺靠近尿道的位置,围绕尿道和腺体导管形成一个包膜,仅有少量的平滑肌和2型成纤维细胞存在(扩展数据图9a-c)。
  3. 相比之下,2型成纤维细胞分散在平滑肌间隙中,在周围区的腺体结构附近几乎完全存在(图7j和扩展数据图9d)。
  4. 在中央区,1型成纤维细胞与环绕TGM4+ 腺泡的平滑肌共定位(扩展数据图9e,f),这清楚地表明了它与过渡区和周围区观察到的模式不同。
  5. 这代表了一种与过渡区和周围区所观察到的明显不同的分布模式。

Identification of a special structure near the urethra

尿道附近特殊结构的识别

Para_01
  1. 在前列腺中,未观察到免疫细胞谱系在不同区域之间存在显著差异。
  2. 髓样细胞亚群分析揭示了两种独特的巨噬细胞亚群,其特征是MHC-II表达较低(补充图9a、b)。
  3. LYVE1+巨噬细胞也表达FOLR2,符合间质巨噬细胞(IM)表型的特征(补充图9c)42。
  4. 另一方面,SPP1+巨噬细胞表现出高水平的PPARG表达,可能具有比其他巨噬细胞更强的自我更新能力(补充图9d),因此符合组织驻留巨噬细胞(RTMs)的定义42。
Para_02
  1. 在单细胞RNA和bulk数据中,观察到RTM的存在与I型成纤维细胞和中性粒细胞的丰度之间存在正相关(扩展数据图10a,b)。
  2. 相反,IMs与II型成纤维细胞和SMCs显示出更强的相关性。
  3. 空间转录组学分析揭示了围绕尿道区域的I型成纤维细胞簇,这些簇缺乏上皮细胞。
  4. 这些簇包含了大量的RTMs和少数中性粒细胞(扩展数据图10c-e)。
  5. 这些结构的间质空间充满了平滑肌组织和II型成纤维细胞,并伴有IM信号(扩展数据图10c-e)。
  6. 进一步使用围绕尿道区域的切片进行IF染色检测证实了该结构的存在(图7k和扩展数据图10f)。
  7. 然而,在同一张切片上,未在该结构中发现中性粒细胞。
  8. 有趣的是,聚集的I型成纤维细胞表现出高水平的铬粒素B(CHGB),这是一种关键的神经内分泌相关分泌蛋白。
  9. 这一发现解释了CHGB与其他神经内分泌标记物之间的弱相关性,以及它与I型成纤维细胞特征强度之间的强正相关关系。
  10. 此外,似乎只有聚集的I型成纤维细胞表达CHGB(扩展数据图10d,f),这表明可能存在一种以前未知的部分具有神经内分泌功能的特殊结构。

Discussion

Para_01
  1. 单细胞测序技术已经以前所未有的分辨率革新了我们对人类器官组成的理解。
  2. 然而,人类前列腺的亚群水平和空间异质性仍未得到充分探索。
  3. 在这里,我们展示了一个无偏的人类前列腺图谱,其中包括惊人的126种不同的细胞亚型及其各自的空间分布。
  4. 这种前列腺细胞图谱的巨大扩展不仅推进了我们对前列腺生物学的理解,也为未来的研究提供了宝贵的参考。
Para_02
  1. 在这项研究中,我们观察到了基质细胞,尤其是成纤维细胞的显著空间异质性。
  2. 识别并分类了十二种独特的成纤维细胞状态,并将其分为三类主要类别,具有不同的空间模式。
  3. 位于周围区和移行区腺体周围的成纤维细胞具有更强的能力分泌WNT激动剂。
  4. 先前的研究报告指出,基质旁分泌分泌影响腺体增殖,而我们的发现将这种增殖效应归因于特定空间生态位中的成纤维细胞。
  5. 此外,在围绕尿道的前列腺基质环境中,我们识别出一种由簇状I型成纤维细胞、SPP1+ RTM和中性粒细胞组成的独特结构,这表明了一种具有潜在神经内分泌功能的独特组装。
  6. 这些发现暗示了前列腺以前未知的生理功能。
Para_03
  1. 前列腺癌起源的细胞类型仍然是激烈争论的话题。
  2. 几乎所有前列腺上皮细胞类型在体外或小鼠模型中的谱系追踪研究中都表现出肿瘤形成潜力。
  3. 根据我们的细胞图谱,我们确定2型和SFTPA2+腔细胞是ETS−前列腺癌的潜在起源细胞。
  4. 空间转录组学提供了2型腺泡细胞向癌症转化的直接证据,指定了癌症起源细胞到亚型水平,并解释了ETS−前列腺癌尽管具有不同的驱动突变但仍具有共享分子特征的原因。
  5. 虽然这些特征并不代表ETS+肿瘤的分子特性,但我们的空间转录组学数据显示,它们的缺失可能直接归因于ERG表达。
  6. 这表明ERG+癌症也可能起源于外周和移行区的2型和SFTPA2+腔细胞。
  7. 这可以解释为什么大多数前列腺癌起源于外周和移行区,而中央区癌症仅占前列腺癌的约8%,尽管中央区占前列腺体积的约25%。
  8. 有趣的是,2型和SFTPA2+腔细胞在年轻男性的前列腺中较少见。
  9. 这些细胞可能会发生CNAs和克隆增殖,形成癌前病变。
  10. 开发监测这种上皮细胞丰度的检测方法可能有助于有效监控早期前列腺癌,并可能检测到癌前状态。
Para_04
  1. 这项研究有几个局限性。首先,所有参与者都是膀胱癌患者,他们可能会经历下尿路症状,影响前列腺环境,限制了我们发现结果对更广泛人群的普适性。
  2. 其次,观察到了与年龄相关的前列腺细胞组成变化,如2型管腔细胞和SFTPA2+管腔细胞的增加,但由于年轻样本数量有限,无法得出更广泛的结论。
  3. 最后,尽管努力标准化组织处理过程,手术条件的变化可能会影响测序结果。
Para_05
  1. 总的来说,我们的工作提供了人类前列腺的空间分辨图谱,揭示了前列腺未知的细胞复杂性。
  2. 这些发现增强了我们对前列腺生理学和病理学的认识。

Methods

Inclusion and ethics statement

包容性和伦理声明

Para_01
  1. 组织获取程序和实验方案得到了上海长征医院和上海长海医院伦理审查委员会的批准(TMEC2014-001)。
  2. 所有参与者在纳入研究前均获得了知情同意,以确保他们自愿参与,所有患者均提供了书面同意。
  3. 所有方法均按照相关指南进行。

Sample collection

样本收集

Para_01
  1. 在这项研究中,正常前列腺样本是从在上海长征医院或上海长海医院接受根治性膀胱切除术的膀胱癌患者中收集的。
  2. 样本的完整性得到了保证,因为它们被至少两名病理学家确认在形态上是正常的。
  3. 补充表1和表2提供了这些样本的详细信息。
  4. 用于单细胞测序的样本旁边的故障组织用甲醛固定,并用苏木精和伊红染色。
  5. 染色结果和大致取样位置如补充图10和图11所示。

BD Rhapsody single-cell transcriptome sequencing

BD狂想曲单细胞转录组测序

Sequencing read alignments and quality control

测序读段比对和质量控制

Para_01
  1. 为了对测序读取的比对和质量控制,NovelBio Bio-Pharm Technology 使用了 NovelBrain Cloud 分析平台处理单细胞 RNA 测序原始数据。
  2. 简而言之,使用 fastp 工具46来过滤接头序列并移除低质量的读取,从而得到干净的数据。
  3. 随后,应用了 UMI-tools47 进行单细胞转录组分析,以识别细胞条形码白名单。
  4. 基于 UMIs 的干净读取使用 STAR48 映射到人类基因组(Ensemble v.91),采用了来自 UMI-tools 标准管道的自定义参数。
  5. 这个映射步骤提供了每个样本的 UMI 计数。

10x Multiome sequencing

10x 多组学测序

Processing raw sequencing data and quality control

处理原始测序数据和质量控制

Para_01
  1. snRNA-seq原始数据处理外包给了NovelBio,并使用他们的NovelBrain云分析平台进行处理。处理流程使用了fastp46,默认参数过滤适应序列并消除低质量读段,最终得到了一个干净、高质量的数据集用于下游分析。
  2. 这个处理过程使得数据集变得清洁且高质量,适合进行进一步的分析。
Para_02
  1. 对于snATAC–seq数据,我们应用了以下参数的过滤策略:minLength 30,BaseNLimit 5和QualifiedQuality 15。
  2. 这一过滤步骤有效去除了低质量读取,确保生成可靠且信息丰富的snATAC数据。
  3. 随后,我们使用Cellranger-arc(v.2.0.0)处理清洁读取数据。
  4. 该软件以人类基因组(Ensembl v.91)作为参考,并进行了细胞表达谱分析和ATAC峰分析。
  5. 根据样本的测序深度对分析结果进行了汇总,从而全面且准确地表征了细胞。
Dimension reduction and major cell type annotation

降维和主要细胞类型注释

Para_01
  1. 单细胞和单核数据被分别处理。
  2. 为了确保数据质量,UMI计数小于1,000或来自线粒体的转录物超过50%的单细胞被认为是低质量的,并被过滤掉。
  3. 此外,在第一次细胞注释后,超过30%的转录物来自线粒体的免疫细胞被排除。
  4. 这个步骤是因为免疫细胞包含较少的线粒体衍生基因。
  5. 首先使用Scanpy49包进行降维,遵循最佳实践程序(https://scanpy.readthedocs.io/en/stable/)以减少计算负担。
  6. 主要细胞类型根据已知标记物进行了注释(补充表4)。
  7. 对于snRNA-seq数据,UMI小于1,000或来自线粒体的转录物超过5%的单核被过滤掉。
  8. 未能通过snATAC-seq质量控制过程的单核也被移除。
  9. 然后,按照scRNA-seq数据描述的方式进行降维过程。
  10. 公共scRNA-seq数据集按照相同的过程进行处理。
Para_02
  1. 来自12个不同样本的片段使用cellranger-arc aggr算法进行了整合。
  2. Cell Ranger ARC的输出随后通过ArchR策略导入到R环境中。
  3. 只有成功通过snRNA-seq质量控制的单核细胞才被进一步分析,因为所有由10x Multiome测序的snATAC-seq数据都与snRNA-seq数据配对。
  4. 通过转录起始位点(TSS)处ATAC-seq访问的富集评估来量化数据质量。
  5. TSS小于2或片段数量少于1000的单核细胞被丢弃为低质量核酸。
  6. 通过依次执行ArchR函数addIterativeLSI和addUMAP生成了snATAC数据的Uniform Manifold Approximation和Projection (UMAP)图。
  7. 使用addReproduciblePeakSet函数生成伪批量复制,随后使用MACS2进行峰值调用。
Subclustering of major cell types

主要细胞类型的亚聚类

Para_01
  1. 在主要细胞类型注释后,细胞被分为几个子文件,每个文件对应一个主要类别。
  2. 这种划分允许独立的亚聚类和注释。
  3. 亚聚类遵循Seurat提供的常规工作流程(引用52)。
  4. 简而言之,UMI计数矩阵首先通过NormalizeData函数进行对数转换。
  5. 然后使用FindVariableFeatures函数识别可变基因(nFeatures = 3,000),并使用RunPCA进行降维(nPCs = 50)。
  6. Harmony算法(引用53)用于减轻与个体编号相关的潜在批次效应。
  7. 随后,将前50个经过Harmony调整的维度纳入Seurat的RunUMAP函数。
  8. 接下来,在分辨率1.0下依次执行FindNeighbors和FindClusters函数,以识别前列腺细胞亚群。
  9. 根据COSG包(引用54)确定的主要标记物来命名细胞亚群。
  10. 表达多个谱系的主要标记物高水平的细胞被认为是双联体,并排除在下游分析之外。
  11. 此外,鉴于线粒体和核糖体从定义上讲不在细胞核内,因此snRNA-seq数据中高比例的线粒体或核糖体转录本且缺乏其他特定标记基因的细胞簇被视为低质量数据并移除。
  12. Seurat中的CellCycleScoring函数用于评估细胞周期的影响。
  13. COSG确定的每个细胞亚群的主要标记物如补充图1所示。
Similarity analysis

相似性分析

Para_01
  1. 为了比较单细胞RNA测序和单核RNA测序得到的细胞亚群,我们使用了MetaNeighbor22,55软件包中的AUROC算法。这个分析的代码是从GitHub(https://github.com/gillislab/MetaNeighbor)获取的。
Para_02
  1. 这个过程也被应用于评估跨物种上皮亚群的相似性。
  2. 在此之前,使用了Biomart包来匹配人类和小鼠之间的同源基因。
Tissue distribution of cell subpopulations

细胞亚群的组织分布

Para_01
  1. 为了量化每个细胞亚群的区域分布,我们应用了基于卡方检验的模型,如参考文献56所述。简而言之,通过卡方检验计算了每个簇中的观测细胞数和预期细胞数。然后,R0/e值被定义为观测细胞数与预期细胞数的比率。R0/e > 1.1 被认为表示显著富集。
  2. 在简要说明中,通过卡方检验计算了每个簇中的观测细胞数和预期细胞数。
SCENIC analysis

SCENIC分析

Para_01
  1. 原始的UMI计数矩阵来自单细胞RNA测序和单核RNA测序,作为pySCENIC工作流程的输入数据,用于识别上皮细胞和成纤维细胞中的激活调节子。
  2. 简而言之,首先使用GRNBoost2 Python包计算共表达网络。
  3. 接下来,部署RcisTarget包来识别调节子。
  4. 然后,使用AUCell包来评估每个调节子在每个细胞中的活性。
  5. pySCENIC工作流程的输出随后被转移到R环境中。
  6. 通过LIMMA软件包中的线性模型识别每个亚群中差异激活的调节子。
  7. P值通过Benjamini-Hochberg过程进行调整。
  8. 调整后的P值小于0.001的调节子被认为显著差异激活。
Trajectory analysis

轨迹分析

Para_01
  1. Monocle 3(参考文献59)和scVelo60被用来构建上皮细胞轨迹。
  2. scRNA-seq和snRNA-seq数据集分别进行了分析。
  3. 对于scRNA-seq数据,仅使用UMI计数排名在这些细胞类型前50%的单细胞进行轨迹分析,以避免由于测序深度引起的伪影。
  4. 在这次分析中使用了前50个邻居,其他参数设置为默认。
  5. 通过Monocle 2(参考文献61)的genSmoothCurves函数对表达的伪热图和SCENIC推断的转录因子活性进行了平滑处理。
  6. 对snRNA-seq数据执行了类似的过程。
  7. 对于scVelo流程,使用destiny包62计算扩散映射坐标。
  8. scVelo的输出被转移到PAGA算法49以创建一个参数设置为默认的PAGA-速度网络。
Functional enrichment analysis

功能富集分析

Para_01
  1. 使用 Seurat 的 FindMarkers 函数来识别细胞亚群之间的差异表达基因(DEGs)。
  2. 通过 Wilcoxson t 检验计算 P 值,然后用 Benjamini–Hochberg 模型进行调整。
  3. 使用 log2(倍数变化) > 1 和调整后的 P 值 < 0.001 作为截止标准。
  4. 对这些 DEGs 进行 GO 富集分析,使用了 clusterProfiler。
Para_02
  1. 基因集变异分析使用了GSVA包(版本1.42.0)进行。
  2. 用于此分析的c2和c5基因集从MSigDB(http://www.gsea-msigdb.org/gsea/downloads.jsp)下载。
  3. 细胞亚群之间差异富集的基因集通过Limma包提供的线性模型定义。
Scoring gene sets in scRNA-seq and snRNA-seq data

在单细胞RNA测序和单核RNA测序数据中评分基因集

Para_01
  1. 选定的特征通过AddModuleScore算法使用补充表5中列出的基因集进行评分。所有参数均设置为默认值。
  2. 所有参数均设置为默认值。
Cell–cell interaction analysis

细胞间相互作用分析

Para_01
  1. 为了预测细胞间的相互作用,应用了CellphoneDB2方法。
  2. 简而言之,为了最小化计算负担并平等代表不同的细胞类型,我们采用了以下两步程序来对数据集进行降采样: [ol]- 1. Because cell sets with over 100 cell populations are too large to build an interaction network, we merged populations with similar secretion profiles. For example, fibroblasts were merged into three major groups, named type 1 fib, type 2 fib and type 3 fib. - 2. Then, we randomly sampled 1,000 cells from each cell type.
Para_02
  1. 降采样并对数转换后的矩阵随后被输入到CellPhoneDB2中。
  2. 输出文件中的Significant_means.txt在终端网络中进行了可视化。

10x Visium spatial transcriptome

10x Visium空间转录组

Raw spatial transcriptome profiling data processing

空间转录组原始数据处理

Para_01
  1. 两个数据集的原始测序数据,无论是我们自己生成的还是从欧洲基因表型档案(EGA)数据库获得的FASTQ格式数据,都使用SpaceRanger(v.2.0.0)处理以获得原始UMI计数矩阵。
  2. 鉴于Visium斑点大小大约对应每个斑点七个细胞,而不是单细胞规模,不同样本之间可能会出现显著差异。
  3. 因此,除了inferCNV分析之外,所有Visium数据都按样本逐个进行了单独检查。
Para_02
  1. Seurat 包(v.4.3.0)用于斑点归一化和回归。
  2. 基于缩放后的数据进行了主成分分析,使用了所有高度可变基因,并使用前 20 个主成分进行 UMAP 构建。
  3. 使用 Seurat 中的 SpatialFeaturePlot 函数生成空间特征表达、细胞比例和特征分数图,'max.cutoff' 设置为 'q99' 以消除异常值的影响。

Spatial CNV analysis

空间CNV分析

Para_01
  1. Python工具infercnvpy(https://github.com/icbi-lab/infercnvpy)被用来推断每个区域的拷贝数变异(CNV)状态。
  2. 简而言之,通过空间转录组学表达分析被识别为I型腔细胞且组织学正常的区域用作CNV计算的参考。
  3. 为了避免批次差异,每名患者来源的样本使用的参考来自相应的个体。
  4. 那些被确认为在表达谱中属于基质并且形态上也验证为基质的区域被排除在亚克隆分析之外。
  5. 获得CNV评分矩阵后,我们依次应用了cnv.tl.pca、cnv.pp.neighbors和cnv.tl.leiden来辨别不同的肿瘤亚克隆。
  6. 这种方法与先前研究中验证有效的方法一致31,65。

Estimation of spatial cell abundance

空间细胞数量的估算

Para_01
  1. 为了调查在前列腺scRNA-seq数据中识别的细胞类型的分布,我们使用了两种算法,spacexr66中的RCTD和CARD67,在每个斑点上评估细胞组成。
  2. 由于scRNA-seq数据涵盖了更广泛的细胞类型,并且其同时检测细胞质和核属性更准确地反映了空间转录组学的特征,我们选择使用scRNA-seq数据来生成参考数据集。
  3. 为了减少计算需求并提高结果的准确性,我们将此分析限制在主要细胞类型上,包括上皮细胞、内皮细胞和基质细胞。
  4. RCTD和CARD的参数设置为其默认值。
  5. 两种算法的输出结果被平均以产生最终的计算结果,然后导入Seurat使用SpatialFeaturePlot函数进行可视化。
  6. 因为参考是基于正常前列腺来源的数据构建的,我们没有使用这个参考来重建包含肿瘤或具有CNAs的形态正常的腺体的样本。
  7. 在这些切片中,使用Seurat提供的AddModuleScore函数估计了腔室亚群特征。
Para_02
  1. 低丰度细胞群(LYVE1+ 巨噬细胞、SPP1+ 巨噬细胞和中性粒细胞)通过基因集评分方法进行可视化。
  2. 用于此过程的基因集列在补充表5中。
  3. 所有基因集都被转换成列表格式,然后使用 Seurat 提供的 AddModuleScore 函数进行评分。
  4. 结果随后使用 SpatialFeaturePlot 函数进行可视化。

Acquisition of public datasets

公共数据集的获取

Para_01
  1. 三级GTEx表达矩阵从GTEx数据门户(https://gtexportal.org/)下载。
  2. 选择了前列腺来源的样本用于单细胞测序数据的交叉验证。
  3. CPGEA的RNA-seq数据从网站(http://www.cpgea.com/)下载。
  4. TCGA-PRAD数据集从UCSC XENA(https://xena.ucsc.edu/public)下载。
  5. 因为TCGA-PRAD数据集包含来自两个不同实验室的样本,并且先前的研究观察到强烈的批次效应,本文只使用了第一阶段工作的333个样本。
  6. 临床信息、ESTIMATE肿瘤纯度和雄激素受体评分从先前发表论文的补充表中获得。
  7. CRPC样本的大批量RNA-seq队列从cBioPortal(http://www.cbioportal.org/,SU2C/PCF Dream Team)获得。
  8. 本文只分析了208个具有RNA-seq数据的样本。
  9. 小鼠前列腺的单细胞测序数据从GEO数据库的GSE150692(参考文献8)获得。
  10. 分别从GEO数据库获取了来自年轻和年长个体的人类前列腺组织的单细胞测序数据,存档为GSE117403和GSE181294。
  11. 我们之前的工作生成了一个人类前列腺癌的单细胞RNA测序数据集。
  12. 两名前列腺癌患者的整个冠状切片的空间转录组学数据集从EGA数据库(EGAS00001006124(参考文献31))获得。
  13. 选定标记物的免疫组织化学染色图像从人类蛋白质图谱(https://www.proteinatlas.org/)获得,并在图注中详细说明(补充图2e、6d和7c)。

ssGSEA

ssGSEA

Para_01
  1. 单样本基因集富集分析(ssGSEA)算法用于计算批量RNA测序数据中的通路或特征分数。
  2. 特定细胞亚群的特征基因集从单细胞测序数据中提取,并经过手动检查以确保只保留细胞亚群特异性基因。
  3. 所使用的基因集列在补充表5中。

Correlation analysis

相关性分析

Para_01
  1. 对于单细胞测序数据,将选定的主要细胞类型的细胞丰度值转换为细胞比例值,然后计算皮尔逊相关系数以评估不同细胞亚群之间的关系。
Para_02
  1. 对于批量测序数据,细胞丰度是使用ssGSEA算法估计的,然后进行了相同的处理流程。
  2. ,

IHC staining

IHC染色

Para_01
  1. 甲醛固定的石蜡包埋(FFPE)样本作为IHC染色的基底。
  2. 染色后,所有切片均使用Panoramic DESK系统(3DHISTECH)进行筛查,随后使用CaseViewer 2.2软件进行分析。
  3. 使用的抗体包括:抗人CK5(Proteintech,66727-1-Ig(克隆1A1C5);1:5,000),
  4. 抗人CK13(Proteintech,10164-2-AP;1:200),
  5. 抗人CK4(Abcam,ab51599(克隆EP1599Y);1:200),
  6. 抗人LTF(Proteintech,10933-1-AP;1:100),
  7. 抗人HTR3E(Atlas抗体,HPA049764;1:30),
  8. 抗人CD31(Abcam,ab182981(克隆EPR17259),1:2,000),
  9. 抗人α-SMA(Proteintech,14395-1-AP;1:2,000)和
  10. 抗人DCN(Abcam,ab277636(克隆EPR24097-105);1:2,000),
  11. 山羊抗兔IgG H&L(辣根过氧化物酶(HRP);Abcam,ab205718;1:2,000)和
  12. 山羊抗鼠IgG H&L(HRP;Abcam,ab205719;1:2,000)。

Multicolor IF staining

多色IF染色

Para_01
  1. 多色IF是在从同一样本中取出的连续切片上进行的。EDTA抗原修复缓冲液(pH 8.0;强力生物学,B0035)应用于抗原修复15分钟。内源性过氧化物酶通过在室温下用3% H2O2孵育25分钟来中和。非特异性结合位点通过在3% BSA中孵育30分钟来封闭。依次进行了四个循环的孵育,分别使用一抗、HRP标记的二抗和与荧光素偶联的酪胺信号放大剂。每个循环后,将切片在EDTA抗原修复缓冲液(pH 8.0)中微波处理25分钟。使用的抗体如下:抗人CK5(蛋白质技术,66727-1-Ig(克隆1A1C5);1:200),抗人CK13(蛋白质技术,10164-2-AP;1:100),抗人CK4(Abcam,ab51599(克隆EP1599Y);1:100),抗人SCGB1A1(蛋白质技术,10490-1-AP;1:100),抗人CD45(Abcam,ab281586;1:50),抗人DCN(蛋白质技术,14667-1-AP;1:200),抗人CXCR2(Abcam,ab225732(克隆EPR22301-103);1:1,000),抗人CD206(Abcam,ab252921(克隆EPR22489-7);1:500),抗人SPP1(Abcam,ab214050(克隆EPR21139-316);1:50),山羊抗兔IgG H&L(Cy3)预吸附(Abcam,ab6939;1:200),山羊抗兔IgG H&L(Alexa Fluor 488;Abcam,ab150077;1:500),山羊抗兔IgG H&L(Alexa Fluor 594;Abcam,ab150080;1:500),山羊抗兔IgG H&L(Cy5)预吸附(Abcam,ab6564;1:500)以及山羊抗小鼠IgG H&L(Cy5)预吸附(Abcam,ab6563;1:500)。
  2. ,

Multiplex fluorescence in situ hybridization (mFISH) staining

多重荧光原位杂交(mFISH)染色

Para_01
  1. 进行了mFISH以验证单细胞和空间转录组测序的结果。
  2. 首先将FFPE包埋的组织切片在二甲苯和无水乙醇中脱蜡,然后在37°C下用蛋白酶K工作液孵育20分钟。
  3. 探针按1:100的比例稀释后应用于组织,并在42°C的恒温培养箱中过夜杂交。
  4. 杂交后,将切片在37°C下浸入2×氯化钠柠檬酸盐(SSC)溶液中洗5分钟,然后依次转入1×SSC和0.2×SSC溶液中,每次转移后在37°C下洗5分钟。
  5. 随后,向组织中加入生物素化的鼠抗地高辛工作液,在37°C下孵育60分钟,然后用PBS洗三次,每次5分钟。
  6. 接着,将组织用HRP标记的链霉亲和素工作液处理,在37°C下孵育30分钟。
  7. 然后用PBST溶液洗三次,每次5分钟。
  8. 之后,应用1×柠檬酸修复液,加热30秒,然后冷却至室温。
  9. 最后对细胞核进行DAPI复染,封片并成像。

Statistics and reproducibility

统计和可重复性

Para_01
  1. 统计分析是在 R(版本 4.1.2)中进行的。
  2. 没有使用统计方法来预先确定样本量。
  3. 分析中没有排除任何数据。

Reporting summary

报告摘要

Para_01
  1. 关于研究设计的更多信息,请参阅本文链接的Nature Portfolio报告摘要。
  2. ,

Data availability

Para_01
  1. 处理后的数据已存放在figshare数据库(https://doi.org/10.6084/m9.figshare.25965613)。
  2. 原始测序数据已存放在基因组序列归档库—人类数据库下项目PRJCA026045中,但由于政策限制,需要数据访问委员会(DAC)的批准(遵循《人类遗传资源管理规定实施细则》https://ngdc.cncb.ac.cn/gsa-human/policy)。
  3. 每位研究人员都可以在网站上提交申请,通常需要几周时间(平均4周)由数据库管理员和DAC进行审核。
  4. Ensemble(v.91;https://ftp.ensembl.org/pub/release-91/)被用作参考,用于将单细胞和空间测序数据映射到人类基因组。
Para_02
  1. 三级GTEx表达矩阵从GTEx数据门户(https://gtexportal.org/)下载。
  2. 选择了前列腺来源的样本用于单细胞测序数据的交叉验证。
  3. CPGEA的RNA-seq数据从网站(https://ngdc.cncb.ac.cn/bioproject/browse/PRJCA001124)下载,并可从相应作者处获得。
  4. TCGA-PRAD数据集从UCSC XENA(https://xena.ucsc.edu/public)下载。
  5. 由于TCGA-PRAD数据集包含来自两个不同实验室的样本,在先前的研究中观察到强烈的批次效应,本文仅使用了第一阶段工作的333个样本。
  6. 临床信息、ESTIMATE肿瘤纯度和雄激素受体评分从先前发表的论文的补充表中获得。
  7. CRPC样本的bulk RNA-seq队列从cBioPortal(http://www.cbioportal.org/,SU2C/PCF Dream Team(参考文献35))获取。
  8. 本文仅分析了SU2C队列中的208个具有RNA-seq数据的样本。
  9. 来自年轻和年长个体的人类前列腺组织的单细胞测序数据从GEO数据库获取,并分别存档为GSE117403(参考文献9)和GSE181294(参考文献33)。

Code availability

Para_01
  1. 所有在研究中使用的现有软件包都在方法的相关章节中引用。
  2. 本工作中使用的所有代码已存放在GitHub(https://github.com/AndersonHu85/normal_prostate)68。
本文参与 腾讯云自媒体同步曝光计划,分享自微信公众号。
原始发表:2025-04-24,如有侵权请联系 cloudcommunity@tencent.com 删除

本文分享自 生信菜鸟团 微信公众号,前往查看

如有侵权,请联系 cloudcommunity@tencent.com 删除。

本文参与 腾讯云自媒体同步曝光计划  ,欢迎热爱写作的你一起参与!

评论
登录后参与评论
0 条评论
热度
最新
推荐阅读
目录
  • Basic Information
  • Abstract
  • Main
  • Results
    • Major cell types in the adult human prostate
    • Diversity and zonal preference of prostate epithelial cells
    • Subpopulations and spatial localization of dLum cells
    • Subpopulations and spatial localization of basal cells
    • Identification of zone-specific acinar structures
    • Identification of rare epithelial subpopulations
    • CNA in morphologically benign acini
    • Type 2 and SFTPA2 + signatures in non-ETS prostate cancer
    • ERG + prostate cancer could originate from luminal cells
    • Heterogeneity of rare cell types in stroma of the prostate
    • Subtyping of mesenchymal cells in the human prostate
    • Identification of a special structure near the urethra
  • Discussion
  • Methods
    • Inclusion and ethics statement
    • Sample collection
    • BD Rhapsody single-cell transcriptome sequencing
      • Sequencing read alignments and quality control
    • 10x Multiome sequencing
      • Processing raw sequencing data and quality control
      • Dimension reduction and major cell type annotation
      • Subclustering of major cell types
      • Similarity analysis
      • Tissue distribution of cell subpopulations
      • SCENIC analysis
      • Trajectory analysis
      • Functional enrichment analysis
      • Scoring gene sets in scRNA-seq and snRNA-seq data
      • Cell–cell interaction analysis
    • 10x Visium spatial transcriptome
      • Raw spatial transcriptome profiling data processing
    • Spatial CNV analysis
    • Estimation of spatial cell abundance
    • Acquisition of public datasets
    • ssGSEA
    • Correlation analysis
    • IHC staining
    • Multicolor IF staining
    • Multiplex fluorescence in situ hybridization (mFISH) staining
    • Statistics and reproducibility
    • Reporting summary
  • Data availability
  • Code availability
领券
问题归档专栏文章快讯文章归档关键词归档开发者手册归档开发者手册 Section 归档