分布式环境下的事务一致性问题始终是困扰开发者和架构师的难题。传统的事务处理方案在面对金融级场景时,往往难以满足其对数据一致性的严苛要求。MCP(Model Context Protocol)作为一种新兴的分布式事务协议,为金融级事务的强一致性实现提供了全新的思路和解决方案。
MCP 协议是一种专为分布式系统设计的事务处理协议,旨在解决传统事务协议在金融级场景中的局限性。在分布式系统中,由于网络分区、节点故障等因素,传统的 ACID(Atomicity, Consistency, Isolation, Durability)事务模型难以直接应用。MCP 协议通过引入模型上下文(Model Context)的概念,将事务的原子性、一致性、性和隔离持久性扩展到分布式环境中,从而为金融业务提供可靠的事务保障。
协议类型 | 适用场景 | 一致性保障 | 性能开销 | 容错能力 |
|---|---|---|---|---|
MCP 协议 | 金融级分布式事务 | 强一致性 | 中等 | 较强 |
传统 2PC | 一般分布式事务 | 强一致性 | 较高 | 较弱 |
XA 协议 | 分布式事务 | 强一致性 | 较高 | 一般 |
Sagas 协议 | 长期运行的分布式事务 | 最终一致性 | 较低 | 较强 |
从上表可以看出,MCP 协议在金融级分布式事务场景中具有较好的平衡性,能够在保证强一致性的同时,具备较强的容错能力和相对较低的性能开销。

MCP 协议基于一个三层架构模型,包括事务发起者(Client)、事务协调器(Coordinator)和资源管理器(Resource Manager)。

MCP 协议的事务流程可以分为以下几个阶段:

MCP 协议通过以下几种机制来保障数据的一致性:
MCP 协议的代码架构基于 Spring Boot 框架,采用微服务架构风格。主要模块包括:

以下是各模块的关键代码片段和说明:
1. mcp-client 模块
// 事务发起者服务接口
public interface TransactionService {
void startTransaction();
void executeTransactionOperation(String operationType, Map<String, Object> params);
void commitTransaction();
void rollbackTransaction();
}
// 事务发起者服务实现
@Service
public class TransactionServiceImpl implements TransactionService {
private MCPClient mcpClient;
public TransactionServiceImpl(MCPClient mcpClient) {
this.mcpClient = mcpClient;
}
@Override
public void startTransaction() {
// 向事务协调器发送事务开始请求
mcpClient.startTransaction();
}
@Override
public void executeTransactionOperation(String operationType, Map<String, Object> params) {
// 向资源管理器发送事务操作请求
mcpClient.executeTransactionOperation(operationType, params);
}
@Override
public void commitTransaction() {
// 向事务协调器发送事务提交请求
mcpClient.commitTransaction();
}
@Override
public void rollbackTransaction() {
// 向事务协调器发送事务回滚请求
mcpClient.rollbackTransaction();
}
}2. mcp-coordinator 模块
// 事务协调器服务接口
public interface CoordinatorService {
String registerTransaction(String clientId, List<String> resourceIds);
void preCommitTransaction(String transactionId);
void commitTransaction(String transactionId);
void rollbackTransaction(String transactionId);
}
// 事务协调器服务实现
@Service
public class CoordinatorServiceImpl implements CoordinatorService {
private TransactionRepository transactionRepository;
private ResourceManagerClient resourceManagerClient;
public CoordinatorServiceImpl(TransactionRepository transactionRepository, ResourceManagerClient resourceManagerClient) {
this.transactionRepository = transactionRepository;
this.resourceManagerClient = resourceManagerClient;
}
@Override
public String registerTransaction(String clientId, List<String> resourceIds) {
// 生成事务 ID 并注册事务
String transactionId = UUID.randomUUID().toString();
Transaction transaction = new Transaction(transactionId, clientId, resourceIds, TransactionStatus.ACTIVE);
transactionRepository.save(transaction);
return transactionId;
}
@Override
public void preCommitTransaction(String transactionId) {
// 向资源管理器发送预提交请求
Transaction transaction = transactionRepository.findByTransactionId(transactionId);
if (transaction != null && transaction.getStatus() == TransactionStatus.ACTIVE) {
for (String resourceId : transaction.getResourceIds()) {
resourceManagerClient.preCommit(resourceId, transactionId);
}
// 更新事务状态为预提交
transaction.setStatus(TransactionStatus.PRE_COMMITTED);
transactionRepository.save(transaction);
}
}
@Override
public void commitTransaction(String transactionId) {
// 向资源管理器发送提交请求
Transaction transaction = transactionRepository.findByTransactionId(transactionId);
if (transaction != null && transaction.getStatus() == TransactionStatus.PRE_COMMITTED) {
for (String resourceId : transaction.getResourceIds()) {
resourceManagerClient.commit(resourceId, transactionId);
}
// 更新事务状态为已提交
transaction.setStatus(TransactionStatus.COMMITTED);
transactionRepository.save(transaction);
}
}
@Override
public void rollbackTransaction(String transactionId) {
// 向资源管理器发送回滚请求
Transaction transaction = transactionRepository.findByTransactionId(transactionId);
if (transaction != null && (transaction.getStatus() == TransactionStatus.ACTIVE || transaction.getStatus() == TransactionStatus.PRE_COMMITTED)) {
for (String resourceId : transaction.getResourceIds()) {
resourceManagerClient.rollback(resourceId, transactionId);
}
// 更新事务状态为已回滚
transaction.setStatus(TransactionStatus.ROLLEDBACK);
transactionRepository.save(transaction);
}
}
}3. mcp-resource 模块
// 资源管理器服务接口
public interface ResourceManagerService {
void registerResource(String resourceId);
void preCommitTransaction(String transactionId);
void commitTransaction(String transactionId);
void rollbackTransaction(String transactionId);
}
// 资源管理器服务实现
@Service
public class ResourceManagerServiceImpl implements ResourceManagerService {
private ResourceRepository resourceRepository;
public ResourceManagerServiceImpl(ResourceRepository resourceRepository) {
this.resourceRepository = resourceRepository;
}
@Override
public void registerResource(String resourceId) {
// 注册资源
Resource resource = resourceRepository.findByResourceId(resourceId);
if (resource == null) {
resource = new Resource(resourceId, ResourceStatus.AVAILABLE);
resourceRepository.save(resource);
}
}
@Override
public void preCommitTransaction(String transactionId) {
// 执行预提交操作
Resource resource = resourceRepository.findByTransactionId(transactionId);
if (resource != null && resource.getStatus() == ResourceStatus.AVAILABLE) {
// 检查事务操作是否可以成功提交
// 这里可以根据具体的业务逻辑进行检查
boolean canCommit = checkTransactionOperations(resource.getOperations());
if (canCommit) {
resource.setStatus(ResourceStatus.PRE_COMMITTED);
} else {
resource.setStatus(ResourceStatus.FAILED);
}
resourceRepository.save(resource);
}
}
@Override
public void commitTransaction(String transactionId) {
// 执行提交操作
Resource resource = resourceRepository.findByTransactionId(transactionId);
if (resource != null && resource.getStatus() == ResourceStatus.PRE_COMMITTED) {
// 提交事务操作
// 这里可以根据具体的业务逻辑执行数据更新等操作
executeTransactionOperations(resource.getOperations());
resource.setStatus(ResourceStatus.COMMITTED);
resourceRepository.save(resource);
}
}
@Override
public void rollbackTransaction(String transactionId) {
// 执行回滚操作
Resource resource = resourceRepository.findByTransactionId(transactionId);
if (resource != null && (resource.getStatus() == ResourceStatus.AVAILABLE || resource.getStatus() == ResourceStatus.PRE_COMMITTED)) {
// 回滚事务操作
// 这里可以根据具体的业务逻辑回滚数据变更
rollbackTransactionOperations(resource.getOperations());
resource.setStatus(ResourceStatus.ROLLEDBACK);
resourceRepository.save(resource);
}
}
private boolean checkTransactionOperations(List<TransactionOperation> operations) {
// 检查事务操作是否可以成功提交的逻辑
// 具体实现根据业务需求而定
return true;
}
private void executeTransactionOperations(List<TransactionOperation> operations) {
// 执行事务操作的逻辑
// 具体实现根据业务需求而定
}
private void rollbackTransactionOperations(List<TransactionOperation> operations) {
// 回滚事务操作的逻辑
// 具体实现根据业务需求而定
}
}mvn clean packagetarget 目录下生成对应的 JAR 文件,如 mcp-client-1.0.0.jar、mcp-coordinator-1.0.0.jar 和 mcp-resource-1.0.0.jar。mkdir -p /opt/mcp/{client,coordinator,resource}cp mcp-client/target/mcp-client-1.0.0.jar /opt/mcp/client/cp mcp-coordinator/target/mcp-coordinator-1.0.0.jar /opt/mcp/coordinator/cp mcp-resource/target/mcp-resource-1.0.0.jar /opt/mcp/resource/vi /opt/mcp/coordinator/application.properties # 数据库配置
spring.datasource.url=jdbc:mysql://localhost:3306/mcp_coordinator?useSSL=false&serverTimezone=UTC
spring.datasource.username=root
spring.datasource.password=password
# 消息中间件配置
spring.rabbitmq.host=localhost
spring.rabbitmq.port=5672
spring.rabbitmq.username=guest
spring.rabbitmq.password=guest
# 事务协调器服务地址
mcp.coordinator.service-url=http://localhost:8081
# 资源管理器服务地址列表
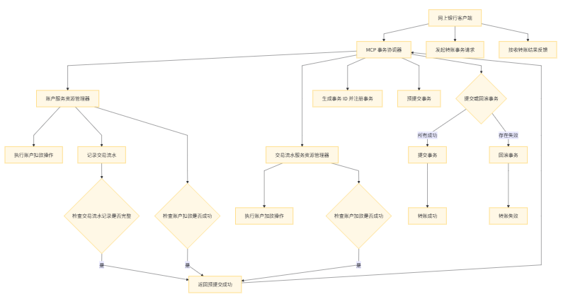
mcp.resource.service-urls=http://localhost:8082,http://localhost:8083systemctl start mysqlsystemctl start rabbitmq-servercd /opt/mcp/resource && java -jar mcp-resource-1.0.0.jar --server.port=8082cd /opt/mcp/resource && java -jar mcp-resource-1.0.0.jar --server.port=8083cd /opt/mcp/coordinator && java -jar mcp-coordinator-1.0.0.jar --server.port=8081cd /opt/mcp/client && java -jar mcp-client-1.0.0.jar --server.port=8080curl http://localhost:8080/actuator/healthcurl http://localhost:8081/actuator/healthcurl http://localhost:8082/actuator/healthcurl http://localhost:8083/actuator/health在金融领域,转账事务是一个典型的分布式事务场景。当用户从一个账户向另一个账户转账时,涉及到多个业务系统的操作,如账户余额的扣除和增加、交易流水的记录等。这些操作必须保证原子性和一致性,否则可能导致资金损失或数据不一致等问题。
以下是基于 MCP 协议的金融转账事务处理流程:

除了转账事务,MCP 协议还可以广泛应用于其他金融业务场景,如:
在实际应用中,MCP 协议可能会面临一些性能瓶颈,主要包括以下几个方面:
针对上述性能瓶颈,可以采取以下优化策略:
为了评估 MCP 协议的性能优化效果,可以采用以下测试与评估方法:
MCP 协议采用了多种容错策略来应对分布式环境中的各种故障情况:
MCP 协议的恢复机制主要包括以下几个方面:
以下是一个 MCP 协议在资源管理器节点故障情况下的容错与恢复实例:

为了评估 MCP 协议的容错与恢复机制的有效性,可以采用以下方法:
在金融级事务处理中,MCP 协议面临着多种安全威胁,主要包括:
针对上述安全威胁,MCP 协议采取了以下安全保障措施:
为了确保 MCP 协议在金融级事务处理中的安全性和合规性,需要建立完善的安全审计机制:

未来发展方向
参考文献 :
原创声明:本文系作者授权腾讯云开发者社区发表,未经许可,不得转载。
如有侵权,请联系 cloudcommunity@tencent.com 删除。
原创声明:本文系作者授权腾讯云开发者社区发表,未经许可,不得转载。
如有侵权,请联系 cloudcommunity@tencent.com 删除。