
小伙伴们一定都体会过抓痒的"欲罢不能"!!!
别挠!千万别挠……
忍不住呀呀呀呀呀......
你有没有发现?当你感受到瘙痒时,手已经不自觉地抓挠了?甚至有时候挠完了才意识到刚刚有点痒?
这是因为抓挠是皮肤瘙痒感的一种难以抗拒、刻板且在进化上保守的行为反应。
不过...真的不能挠痒吗???

瘙痒被定义为皮肤上的一种不适感,会引发抓挠的欲望。通过激活疼痛感觉纤维 (这些纤维能抑制瘙痒信号),抓挠能暂时缓解瘙痒感[1]。临床上已公认,因瘙痒而抓挠会进一步加重瘙痒,并导致后续抓挠,从而加剧病情[2]。
Section.01
抓挠加剧皮肤炎症
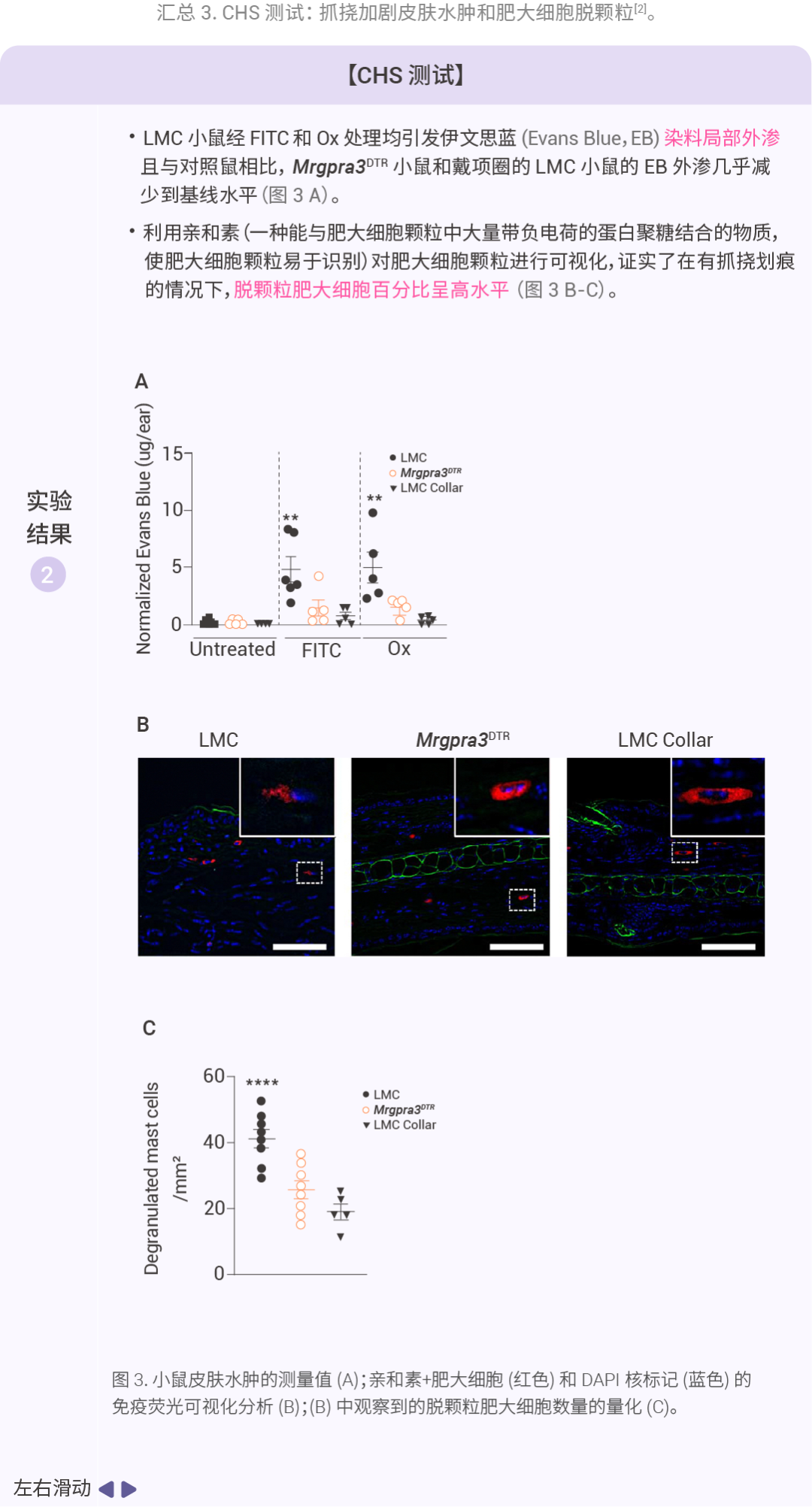
近期发表在 Science 的一项研究也证实了这一点。首先,作者设计了经典的过敏测试—接触性超敏反应 (Contact hypersensitivity, CHS)。构建了 Mrgpra3 DTR 小鼠模型,即切除非肽能 2 (NP2) 瘙痒感知神经元亚群的小鼠,该亚群的特征是表达 Mrgpra3 (表达 Mrgpra3 的神经元是真正的瘙痒感受器)。这也就意味着,小鼠因瘙痒而产生的抓挠反应被抑制。
啪,瘙痒感受器“没了”。
同时,作者还使用物理手段 —— 戴项圈 —— 来阻止小鼠的抓挠行为。具体如下所示,这些结果也再次证实了抓挠行为确实会加剧小鼠的炎症反应。

同时,作者发现,在接触性超敏反应 (CHS) 和 FcεRI 介导的肥大细胞活化模型中,抓挠行为均会加剧肥大细胞脱颗粒、肿瘤坏死因子 (TNF) 表达及中性粒细胞募集。



以上结果表明,抓挠很可能与 FcεRI 介导的肥大细胞活化产生协同作用,从而促进 TNF、中性粒细胞募集和炎症发生。
Section.02
抓挠如何促进皮肤炎症?
感觉神经元由小直径的 C 纤维和 Aδ 纤维组成,主要负责检测有害刺激,并表达一系列可被刺激物激活的受体,如 TRPV1。激活后,它们表现出双重功能:(1) 将危险信号传导至与疼痛感相关的更高级中枢;(2) 并向组织中释放抗炎调节物质 (TRPV1 被激活后可释放感觉神经递质 SP)[3]。
01
辣椒素 (Capsaicin)
辣椒素 (Capsaicin):是一种在辣椒中以不同水平存在的刺激性物质,TRPV1 激动剂,能够选择性激活感觉神经元,随后使其脱敏,这一特性被用作研究神经活动的重要工具[3]。
机制探究:一种神经免疫回路的识别
进一步的机制探究发现,抓挠会触发 TRPV1 阳性神经元释放 P 物质 (SP)。该物质与 FcεRI 交联产生协同效应,促使肥大细胞释放最大量 TNF。


此外,在限制抓挠的小鼠中,外源性激活 Trpv1 阳性神经元可恢复炎症反应。

因此,伤害感受器的激活可以在没有抓挠的情况下产生炎症反应,从而证明了将抓挠与过敏性炎症联系起来的神经源性机制。于是,作者得到了一个模型,即抓挠会触发伤害感受器激活,导致 SP 释放。MrgprB2 与肥大细胞的 SP 结合,随后与 FcεRI 交联协同作用,增强TNF的释放,从而引发中性粒细胞募集增加和炎症加剧 (图 8)。
![图 8. 抓挠与肥大细胞 FcεRI 的激活协同作用,引发过敏性皮肤炎症[2]。](https://developer.qcloudimg.com/http-save/10281355/63b4ace87222a35a6c8e7f683277eb81.png)
过敏原或金黄色葡萄球菌与肥大细胞上的 FcεRI 或 IgE 发生交联,激活肥大细胞释放促痒因子(瘙痒诱发因子),而这些因子可被表达 MrgprA3 的神经元感知。瘙痒感引起的搔抓会激活表达 Trpv1 的神经元,释放神经递质 SP。SP 通过 MrgprB2 作用于肥大细胞,与 FcεRI 协同作用,增强肥大细胞释放 TNF,从而加剧皮肤炎症,并增强金黄色葡萄球菌宿主的防御能力。
Section.03
不仅仅是挠痒
Butttttt!与引发回避和厌恶行为的疼痛不同,抓挠瘙痒通常令人愉悦~~难道它可能对宿主有益?
是的!作者发现,抓挠会降低皮肤微生物多样性;在表皮金黄色葡萄球菌感染模型中,炎症反应和宿主防御均需抓挠行为参与。
抓挠可增强皮肤防御能力
作者对皮肤微生物 DNA 进行了 16S 核糖体 RNA 测序 (16S rRNA -seq) 全面分析细菌特征;采用培养组学方法恢复细菌丰度。
研究发现 alpha 多样性 (衡量 FITC 刺激后和对侧未处理耳朵之间微生物分类群数量 (丰富度) 的指标) 有所降低,而在没有抓挠的佩戴项圈的 LMC 和 Mrgpra3 DTR 小鼠中则没有出现这种情况 (图 9 A)。LEfSe 分析 (线性判别分析效应大小) 显示厚壁菌门内特定分类群减少,这表明抓挠会降低厚壁菌门的丰度 (图 9 B)。培养组学分析显示存在九个可存活的菌属,包括来自未经处理的 LMC 小鼠耳朵的葡萄球菌 (图 9 C)。在接受 FITC 处理的 LMC 小鼠耳朵中,我们观察到葡萄球菌、赖氨酸芽孢杆菌和乳酸杆菌的减少。
![图 9. 皮肤微生物的细菌特征及丰度分析[2]。 16S rRNA-seq 的 Shannon alpha 多样性 (A) 和线性判别分析 (LDA) (B);耳拭子中分离的活属 (C)。 在金黄色葡萄球菌感染 8 小时后,致敏的 LMC 对照小鼠的耳朵厚度、水肿、TNF 表达和肥大细胞脱颗粒增加 (图 10 A-D)。而在戴项圈的 LMC 和 Mrgpra3 DTR 小鼠中,这些参数均降低。](https://developer.qcloudimg.com/http-save/10281355/df638ba1a012d52497c15ab1b0a7af02.png)
![图 10. 炎症反应和宿主防御均需抓挠行为参与[2]。 对耳朵厚度 (A)、EB 外渗定量 (B)、Tnf mRNA (C) 和脱颗粒肥大细胞 (D) 进行定量分析。](https://developer.qcloudimg.com/http-save/10281355/d3ddab2b5cac94d52baa15c52c7c2a0b.png)
也就是说,抓挠在减少了皮肤微生物多样性的同时会增加皮肤炎症并增强宿主对浅表金黄色葡萄球菌感染的防御能力。
Section.04
小结
好啦~本篇文章研究了通过激活伤害感受器驱动的神经炎症,抓挠既加剧了过敏性皮肤病,又提供了对金黄色葡萄球菌的保护,从而调和了抓挠作为病理过程和进化适应的看似矛盾的作用。
参考文献
[1] Lio P, et al. Neuronal Changes in Atopic Dermatitis: Insights into Neuroimmunological Changes in AD and Therapeutic Implications. Journal of Integrative Dermatology. Published online January 27, 2025.
[2] Liu AW, et al. Scratching promotes allergic inflammation and host defense via neurogenic mast cell activation. Science. 2025 Jan 31;387(6733):eadn9390.
[3] Bodkin JV, et al. TRPV1 and SP: key elements for sepsis outcome? Br J Pharmacol. 2013 Dec;170(7):1279-92.
原创声明:本文系作者授权腾讯云开发者社区发表,未经许可,不得转载。
如有侵权,请联系 cloudcommunity@tencent.com 删除。
原创声明:本文系作者授权腾讯云开发者社区发表,未经许可,不得转载。
如有侵权,请联系 cloudcommunity@tencent.com 删除。