首页
学习
活动
专区
圈层
工具
发布
社区首页 >专栏 >🤩 Journal Club | 川芎来源碳点缓解心肌再灌注损伤的硬核机制!~

🤩 Journal Club | 川芎来源碳点缓解心肌再灌注损伤的硬核机制!~

作者头像
生信漫卷
发布2025-06-12 14:10:25
发布2025-06-12 14:10:25
4810
举报

生信漫卷

不务正业的医学狗🐶,持续分享生信笔记📒和实用科研工具🧰、留学申请经验🎁

166篇原创内容

公众号

写在前面

心肌缺血-再灌注损伤(Myocardial Ischemia-Reperfusion Injury, MIRI) 是心梗治疗中的“隐形杀手”,由于再灌注带来的氧化应激、凋亡和炎症反应,往往使心肌进一步恶化💔。

该研究以传统中药川芎(Ligusticum Chuanxiong)为出发点,首次将其“纳米化”——合成碳点(LC-CDs),用现代手段解决中药低生物利用度的难题,并系统验证了其抗MIRI作用机制✨。

研究结果一

LC-CDs的合成路径及抗MIRI机制总览:👇

图1A: 一步水热法合成LC-CDs的示意图,川芎经高温高压处理后转化为粒径小、结构稳定的碳点。

图1B: LC-CDs可清除多种自由基(·O₂⁻、·OH、DPPH·),通过减轻氧化应激、恢复线粒体功能、抑制M1型巨噬细胞和细胞凋亡,最终减轻心肌损伤。

📝 提示:LC-CDs是具备“抗氧化+抗炎+抗凋亡”三位一体功能的“中药纳米药物”。

图片
图片

研究结果二

多组学揭示川芎与MIRI之间的关联性及靶点挖掘路径:👇

图2A–C:GSEA富集分析结果:使用公开数据GSE240847比较正常组与MIRI模型组心脏组织的差异表达基因,明确富集于凋亡通路(A),ROS代谢、氧化应激、线粒体功能等通路亦显著(B, C),提示MIRI的核心机制与凋亡和氧化应激密切相关。

图2D–G:Caspase3、Caspase9、Bax、PAK1表达水平上调:关键“死亡执行者”在MIRI组显著上调,证实细胞凋亡通路被激活。

图2H:中药数据库药物频次分析:从“Huabing中药大数据平台”中挖掘抗MIRI使用频率最高的中药TOP5,川芎榜上有名,印证其核心地位。

图2I:活性成分与疾病靶点交集:川芎成分(如tetramethylpyrazine等)与MIRI相关靶点共218个交集,说明其药效潜力巨大。

图2J:PPI网络分析:共识靶点构建蛋白互作网络(STRING+Cytoscape),筛出top 40核心靶点,富集于抗氧化、抗凋亡通路。

图2K:GO富集分析:进一步功能注释显示这些关键靶点富集于凋亡相关路径,ROS代谢调控,炎症因子活性调控。

📝 提示:川芎抗MIRI的机制不仅仅是经验判断,网络药理学+高通量数据全面支持其靶向氧化应激-凋亡通路的能力。

图片
图片

研究结果三

LC-CDs的结构与理化性质:👇

图3A:透射电镜(TEM)+粒径统计:LC-CDs呈现良好分散性,形状近似球形,平均粒径约为2.4 ± 0.03 nm,尺寸极小,有利于穿膜入胞。粒径分布窄,说明制备方法稳定可靠。

图3B:高分辨透射电镜(HRTEM)显示晶格条纹,晶面间距为0.21 nm,对应石墨的(100)晶面,证实其“类石墨结构”。

图3C:荧光发射光谱显示多波长激发下,LC-CDs的发射波长集中在450 nm,表现出激发依赖性荧光特性

图3D:经计算荧光寿命为3.56 ns,与类碳点材料特性吻合。

图3E:Raman光谱显示D峰和G峰共存,ID/IG ≈ 0.91,表明碳点具有一定石墨化程度同时保留表面缺陷,有利于其催化与抗氧化性能。

图3F:UV-Vis吸收光谱展示典型的π-π与n-π跃迁吸收峰,来自于碳核和表面官能团。

图3G:XRD衍射图谱出现21.4°的宽峰,归因于类石墨002面结构,对应晶面间距为0.42 nm,佐证非晶/部分结晶结构。

图3H:FT-IR光谱显示大量官能团:OH/NH、C-H、C=O、C-N等,说明其表面功能活跃,为生物反应提供可能。

图3I–L:XPS分析(元素种类+价态)显示C含量最高,其次是O和N。高分辨谱图揭示碳原子主要以C=C(67.2%)存在,还有C-N、C=O。O主要以C=O、C-O存在;N则表现为吡啶型、吡咯型、石墨型结构。

📝 提示:LC-CDs不仅具备优异的结构和荧光性能,还保留了川芎的活性官能团,为后续的抗氧化、抗炎和抗凋亡功能打下坚实基础。

图片
图片

研究结果四

LC-CDs的自由基清除能力验证:👇

图4A:·O₂⁻清除体系示意图:通过riboflavin+甲硫氨酸体系在光照下产生·O₂⁻,与NBT反应变蓝。加入LC-CDs后蓝色减弱,说明清除能力强。

图4B:清除动力学曲线(·O₂⁻):LC-CDs浓度越高,吸收值越低,说明生成的·O₂⁻越少。

图4C:UV吸收谱(·O₂⁻):与动力学一致,表明CDs有效阻断·O₂⁻产生过程。

图4D:清除率统计:LC-CDs在60 µg/mL浓度时,·O₂⁻清除率接近**100%**!

图4E:·OH清除示意图(Fenton反应):利用Fe²⁺+H₂O₂生成·OH,TMB显色变蓝。LC-CDs添加后抑制颜色加深,说明其“阻断·OH”。

图4F–H:·OH清除能力:LC-CDs浓度越高,清除能力越强,最大达到**80%**。

图4I:DPPH自由基清除示意图:紫色DPPH·在清除时褪色。LC-CDs能迅速使其颜色减淡。

图4J–L:DPPH·清除效果:100 µg/mL时清除率达80%以上,效果显著。

图4M:三种自由基清除路径整合示意图:展示CDs对·O₂⁻、·OH、DPPH·的“全能清除”能力。

图4N–P:EPR谱证实自由基清除作用:EPR(电子顺磁共振)直观验证LC-CDs对上述自由基的直接清除作用

📝 提示:LC-CDs是“自由基杀手”,具备SOD、CAT、POD等酶样活性,是天然强抗氧化剂!

Screenshot 2025-06-11 at 16.35.03
Screenshot 2025-06-11 at 16.35.03

研究结果五

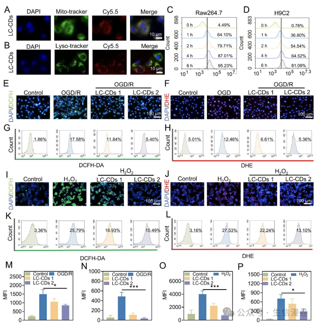
LC-CDs靶向线粒体,细胞层面展现卓越抗氧化能力:👇

图5A:LC-CDs与线粒体共定位:Cy5.5标记的LC-CDs与Mito-tracker共染,呈现大量重叠区域,Pearson系数高达0.98,表明其高度线粒体靶向性

图5B:LC-CDs与溶酶体共定位:与Lyso-tracker共染显示部分重叠,Pearson系数为0.79,提示其可部分逃离溶酶体,进入线粒体。

图5C–D:Raw264.7 和 H9C2 两种细胞对LC-CDs的摄取率:1小时内Raw264.7摄取率达64.1%,H9C2为36.8%,表明免疫细胞更快更强地摄取碳点。

图5E–F:LC-CDs降低OGD/R处理后细胞内ROS(DCFH)和·O₂⁻(DHE)水平,荧光显著减弱,说明碳点能有效缓解氧化应激。

图5G–H:流式细胞术分析OGD/R后H9C2细胞中ROS、·O₂⁻水平变化,统计结果进一步验证,LC-CDs具有浓度依赖性的抗氧化效果。

图5I–J:H₂O₂诱导的Raw264.7细胞中ROS与·O₂⁻变化,与H9C2结果一致,显示其抗氧化作用在不同细胞类型中广泛有效。

图5K–L:Raw264.7细胞流式检测统计图,碳点处理组ROS水平接近阴性对照。

图5M–P:不同处理组中DCFH和DHE的荧光强度统计,进一步量化验证LC-CDs显著抑制氧化应激。

📝 提示:LC-CDs高度靶向线粒体、快速被细胞摄取,并在细胞层面有效清除ROS,保护心肌细胞免受氧化伤害。

图片
图片

研究结果六

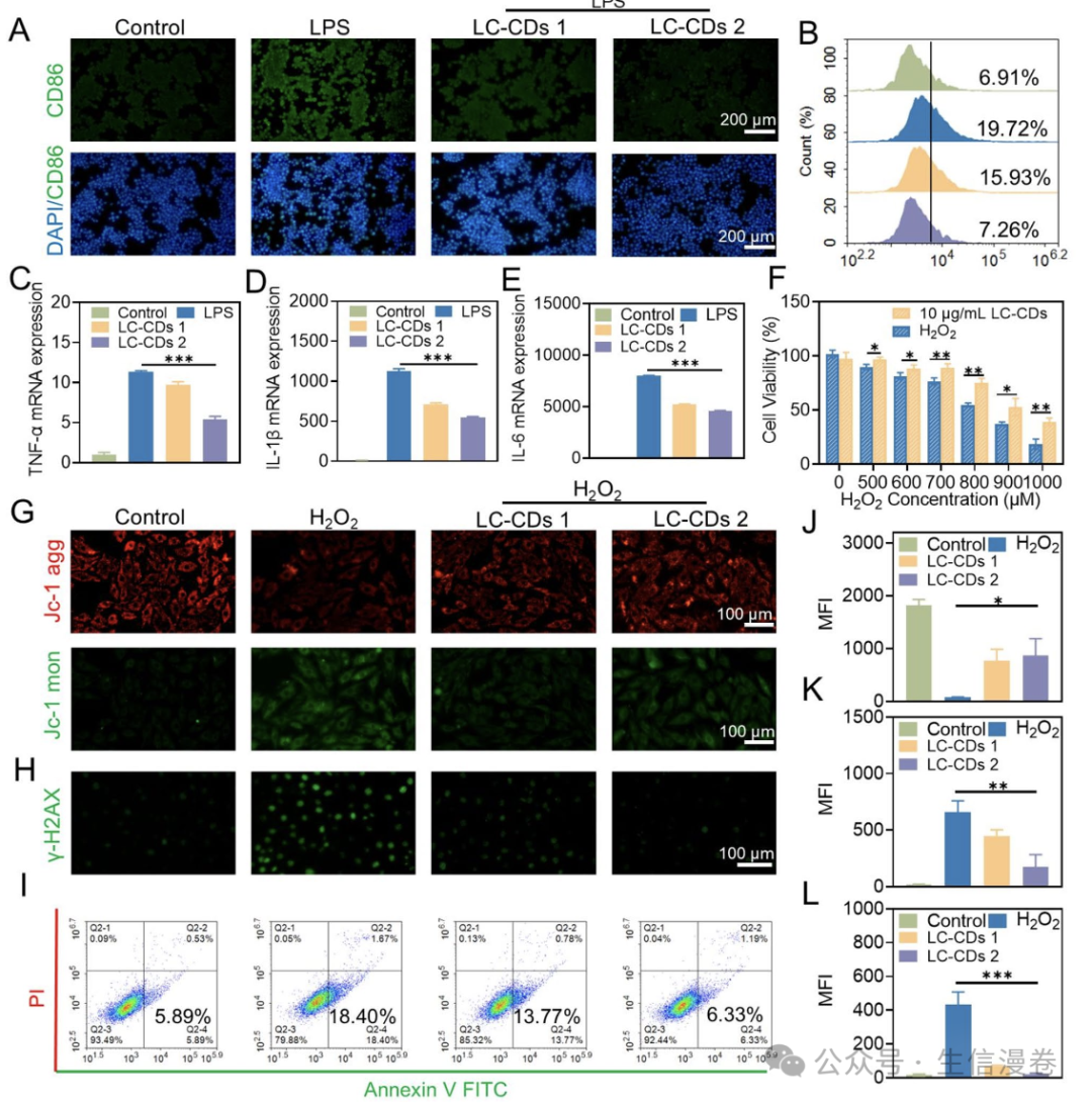
LC-CDs抑制炎症、保护线粒体与DNA,减轻细胞凋亡:👇

图6A:CD86免疫荧光显示LPS诱导下的M1型巨噬细胞极化,LC-CDs能显著抑制CD86表达,提示抑制炎症型巨噬细胞形成。

图6B:CD86的流式结果进一步佐证其抗炎作用。

图6C–E:qPCR分析TNF-α、IL-1β 和 IL-6表达,LC-CDs剂量依赖性下调炎症因子表达,抗炎效果明确。

图6F:MTT活性检测,LC-CDs恢复H₂O₂诱导下细胞活性,表明其对氧化应激造成的细胞毒性具有缓解作用。

图6G:JC-1染色检测线粒体膜电位,H₂O₂导致膜电位下降(红变绿),而LC-CDs显著恢复红色聚集荧光,提示其保护线粒体功能

图6H:γ-H2AX荧光标记显示DNA损伤,LC-CDs处理后,DNA损伤标记显著减少。

图6I:Annexin V/PI 流式结果显示LC-CDs抑制细胞早期凋亡。

图6J–K:JC-1荧光强度定量,显示线粒体膜电位改善具有剂量依赖性。

图6L:γ-H2AX荧光强度定量,证实DNA损伤减少。

📝 提示:LC-CDs通过维护线粒体膜电位、缓解DNA损伤,阻止细胞凋亡,同时调控免疫反应,是多维度的细胞保护因子。

图片
图片

研究结果七

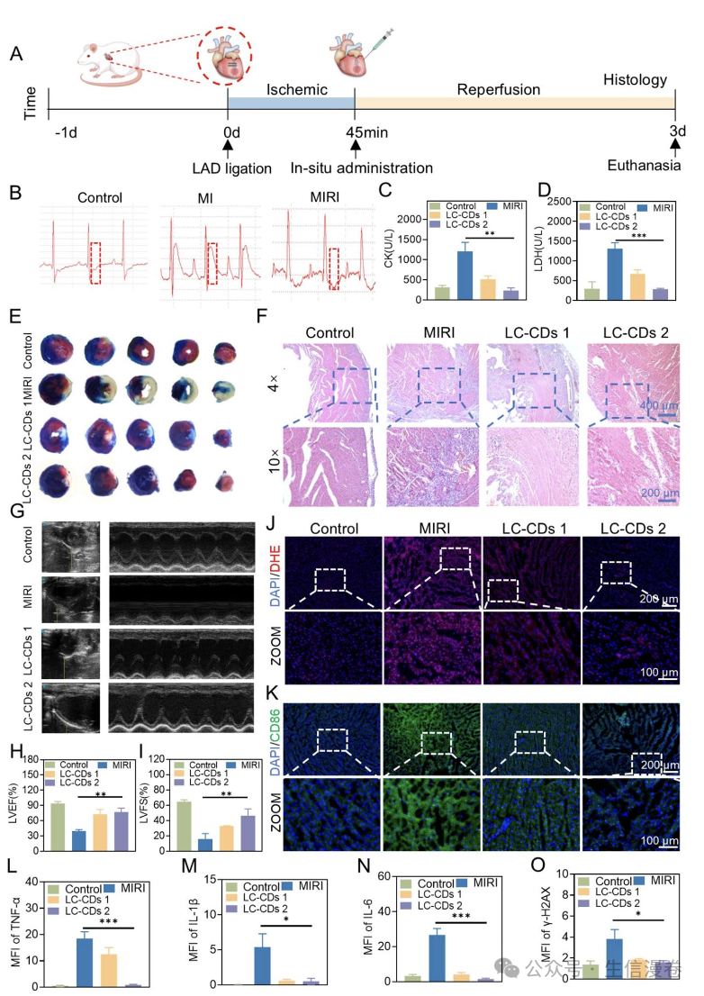
LC-CDs在MIRI大鼠模型中表现出显著心肌保护效果:👇

图7A:实验流程图:展示MIRI模型的建立、LC-CDs心肌局部注射、功能与组织检测的时间轴。

图7B:MIRI模型建立成功,心电图ST段明显升高并在再灌注时回落。

图7C–D:血清CK和LDH水平,碳点处理组CK/LDH显著降低,表明心肌损伤程度减轻。

图7E:Evans Blue/TTC染色,LC-CDs组心肌梗死面积显著缩小,尤其高剂量组几乎恢复正常。

图7F:H&E染色显示组织损伤与炎症,MIRI组心肌坏死+炎细胞浸润严重,而LC-CDs处理后大幅改善。

图7G:超声心动图监测心功能。

图7H–I:LVEF 与 LVFS 定量,MIRI组心功能严重下降,LC-CDs显著恢复心功能,LVEF从39.9%提高至76.6%。

图7J:DHE荧光染色显示心脏组织ROS水平,LC-CDs降低ROS积聚,缓解氧化损伤。

图7K:CD86免疫荧光显示巨噬细胞M1极化减少。

图7L–O:TNF-α、IL-1β、IL-6 与 γ-H2AX 表达水平定量,LC-CDs下调多种炎症因子和DNA损伤标记。

📝 提示:LC-CDs通过多重机制缓解MIRI,包括保护心肌结构、抑制氧化应激、减轻炎症与DNA损伤,并最终改善整体心功能。

图片
图片

研究结果八

转录组测序揭示LC-CDs逆转MIRI的分子机制:👇

图8A:PCA聚类显示MIRI组与对照组差异显著,LC-CDs组表达谱更接近对照,提示其“逆转病理过程”。

图8B:差异基因热图展示表达恢复趋势。

图8C:火山图揭示大量凋亡与应激相关基因在LC-CDs组显著下调。

图8D:GO功能富集显示差异基因聚焦于“细胞凋亡”、“氧化还原过程”、“炎症应答”等。

图8E:KEGG通路富集指向氧化磷酸化、细胞周期、NF-κB通路等。

图8F–G:GSEA富集分析确认氧化磷酸化与抑制凋亡相关通路被激活。

图8H:qPCR验证关键蛋白(Caspase3、Caspase9、Bax)表达显著下调。

📝 提示:LC-CDs通过转录层面逆转MIRI的病理基因表达,支持其抗凋亡、抗氧化、调节能量代谢的作用机制。

图片
图片

研究结果九

多维度验证LC-CDs的生物安全性良好:👇

图9A–B:LC-CDs在Raw264.7与H9C2细胞中显示良好的剂量依赖性安全性,200 µg/mL以下基本无毒。

图9C:溶血实验结果显示血液相容性良好。

图9D:不同处理组小鼠体重变化无显著差异。

图9E–F:主要脏器(心、肝、脾、肺、肾)H&E染色显示LC-CDs处理后组织形态正常,无明显毒性病理改变。

图9G:血液生化指标未显示明显异常。

图9H:血常规检查亦无显著差异。

📝 提示:LC-CDs具有优异的体内外安全性,为其临床转化打下基础。

图片
图片

文章出处

Guo Y, Yang L, Yao L, Zhou C, Zhu Y, Xu C, Wang W, Song J, Zhang M, Deng Z. Carbon dots derived from Ligusticum Chuanxiong mitigate cardiac injury by disrupting the harmful oxidative stress-apoptosis cycle. J Nanobiotechnology. 2025 May 29;23(1):391. doi: 10.1186/s12951-025-03477-w                                                      . PMID: 40442709; PMCID: PMC12121267.


本文参与 腾讯云自媒体同步曝光计划,分享自微信公众号。
原始发表:2025-06-11,如有侵权请联系 cloudcommunity@tencent.com 删除

本文分享自 生信漫卷 微信公众号,前往查看

如有侵权,请联系 cloudcommunity@tencent.com 删除。

本文参与 腾讯云自媒体同步曝光计划  ,欢迎热爱写作的你一起参与!

评论
登录后参与评论
0 条评论
热度
最新
推荐阅读
目录
  • 写在前面
  • 研究结果一
  • 研究结果二
  • 研究结果三
  • 研究结果四
  • 研究结果五
  • 研究结果六
  • 研究结果七
  • 研究结果八
  • 研究结果九
  • 文章出处
领券
问题归档专栏文章快讯文章归档关键词归档开发者手册归档开发者手册 Section 归档