
大家好,我是人月聊IT。
今天准备再写一篇文章来谈下我个人最近使用腾讯ima知识库的一些心得体会。先说结论的话就是,从当前来看,腾讯ima知识库仍然是个人搭建自己的智能知识库最佳方式。
如果从个人知识管理工具说起,大家熟悉的包括类似印象笔记,有道云笔记,Notion,Obsidian等各种知识管理工具。包括类似后两者还提供了强大的笔记搜索,笔记双向链接,知识图谱和知识地图,网页链接集成等功能。也包括类似Notion还最早集成了AI智能笔记和智能写作功能。
实际在前一篇文章我一直在强调。
在AI时代,个人知识管理和知识库使用方式和传统会出现很大的不同。你的重点应该放在信息的输入,随时随地的思考和记录,而不是花费大量时间在知识的整理和分门别类,知识目录和知识结构的搭建上面。因为现在AI已经具备足够的深度推理能力,可以很方面的帮你梳理知识脉络。
对于印象笔记大家可以看到实际已经很少更新也没有集成AI的功能。对于Notion AI来说可以看到是一个收费的产品,而且对于普通人的知识管理来说相对偏重,没有严格自律和行为习惯的人完全没有能力发挥Notion这种工具的优势。
在年后大家也可以看到,DeepSeek大火。那么DeepSeek出来后有两种方式来搭建个人或组织的智能知识库。
如果你本身资料属于相当机密和隐私的材料,那么推荐的方式是在本地部署DeepSeek私有大模型,硬件配置低的基本部署一个70B的蒸馏模型也够使用。然后再结合AnythingLLM或Dify等工具来构建私有大模型知识库。
还有一种方式就是结合一个本地的代理桌面端应用,类似于当前我使用的CherryStudio就是一个不错的本地桌面端。本身接入了硅基流动,DeepSeek,GPT多种大语言模型,还接入了本地知识库适配的向量数据库和嵌入模型。因此采用CherryStudio来构建知识库也相对方便。
但是我们看到CherryStudio搭建的是一个完全私有的知识库,并部署特别方便在团队和组织级共享。而且我在把我的个人文章全部上传后,通过知识问答使用来看,整体回答的效果和速度都一般。
接着我开始试用腾讯ima知识库,使用后给我眼前一亮的感觉。除了个人私有知识库外,还可以创建共享知识库,通过链接分享给特定组织,团队或他人。
而且这个知识库本身已经接入了DeepSeek深度思考大模型,通过知识库问答的结果来看,整个思考逻辑和输出都相当完整。
知识库本身又是和AI智能笔记联动的,可以很方便的将知识库问答的结果转存到我们的笔记中。也可以将我们写好的笔记内容一键发布到知识库里面去。包括我在上篇文章也提到了,你看到的微信群好资料,你觉得不错的公众号文章,都提供了很方便的方式导入到你的知识库中。
在我前几天发的ima知识库的文章,很多人留言反馈说2G的存储空间不够用。在这里我要说的是2G空间完全够用,注意这个个人智能知识库重点是存储你自己写的文章,你日常的笔记。我讲我个人最近10年写的近800篇文章全部导入才使用了700M不到的空间。你如果是想把你本地下载的资料库全部上传导入来管理和问答,那么确实不够用,类似我现在本地资料库,基本都在800G到1G左右的容量规模。
那么如何构建?实际的方式仍然分两个关键步骤。
第一步首先你要将你的文章或笔记转换为pdf文件。类似我今日头条的文章,我就通过cursor写的爬虫程序自动采集并转换为独立的pdf文档。类似公众号,我使用了网上一款免费的工具来帮我导出公众号文章来形成独立的pdf文件。
第二步就是通过桌面端的Ima知识库工具,批量上传你的本地文档。上传完成后ima知识库会自动化进行解析和向量化处理。(注意这些文档资料是会上传到云端的,如果有严格隐私要求不要使用。)
当然ima知识库本身还有诸多不完善的地方。
类似昨天晚上我批量上传文件的时候,直接将ima知识库搞崩盘和内存溢出。但是工具没有事务处理机制,这个时候你再重新上传的文件的时候会导致大量文件上传重复。而且类似知识库文档的删除也不支持批量删除,需要一个个的手工删除也笔记麻烦。
在我处理完成后,我构建了一个名称为【人月聊IT知识库】的共享知识库,里面包括了我最近7到8年的近800篇文章。后期我还准备将我个人06年开始在新浪博客写作的近4000篇文章整理后导入。这个知识库完全免费开放,文章后面有扫码加入的地址。在加入后你既可以浏览我下载我的原创文章pdf文件,还可以基于该知识库进行知识搜索和问答。
我从昨天晚上到今天上午整体使用下来感觉整个知识库,特别是结合了DeepSeek深度思考和推理模型后,输出结果相当强大。知识库会详细的分析和你提出问题相关的文章,并按特定的逻辑结果进行整理后输出。而人的记忆力是有限的,有时候我都觉得同样的问题,你如果实时问我,我可能都无法回答的如此清晰和完整。
由于我的知识库主要覆盖了思维框架逻辑,云原生,数字化转型,数据治理等方面的内容。于是我也选择了一些关键的内容和知识库进行交互问答。大家也可以看下知识库整理和输出的结果。
我们先看下思维框架和逻辑的问答输出
从上图可以看到回答完全基于我的历史思维文章,基本将核心内容全部进行了总结归纳。包括思维的总体框架,三大阶段,双主线,逻辑要素,学习时间复盘的闭环
再看对于云原生的回答和输出。
注意上面的回答不是按业界通用的云原生概念理论在谈,而是结合我知识库的文章谈到了云原生核心是资源到服务的抽象,谈到需要整合微服务,容器云,DevOps三位一体的管理体系等。包括列出我文章经常谈到的类似微服务治理,混合云架构,混沌工程等云原生关键实践。
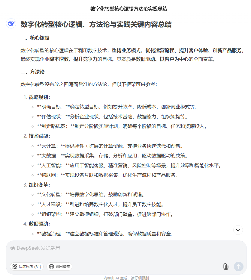
再看下数字化转型的回答和输出。
注意基本将我谈到的数字化转型的核心三大要素,连接,数据和智能谈清楚。将数字化底层逻辑谈清楚。将主流的数字化转型方法论和实践也谈清楚。并给出了关键的数字化转型的实践点。如果你直接用同样的问题问DeepSeek,很难得出类似有针对性的答案。
而对于同样的问题直接问DeepSeek,可以看到回答很官方,标准和套话特别多,全对但是没有太大参考价值,具体如下:
数字化转型的难点和痛点输出
最后一个问题,数字化转型的难点。注意ima知识库结合我个人文章也回答的相当清楚,把关键痛点类似利益分配,重技术和轻业务等都清晰的进行了逻辑化描述,具体如下: