
Hello,大家好,我是人月聊IT。今天继续分析Google Gemini DeepResearch对MES系统的深度研究和学习报告。具体的提示语如下:
我是一名程序员,原来做供应链类IT系统的开发,但是马上要转到MES系统做软件需求类工作。因此我需要详细的了解MES系统方面的业务知识和系统知识。请你帮我整理一篇文章进行详细的这方面内容的讲解。具体要包括如下内容。
1. MES系统的基本概念和概述,企业为何需要MES系统?MES系统为何区分了离散制造和流程制造两种类似,这两种对MES应用差异在哪里?
2. MES系统涉及到企业哪些业务的支撑,这些业务和企业LTC,端到端业务之间的协同关系是什么?
3. MES系统的功能架构,核心功能包括哪些。对于关键核心功能要给出详细的功能说明
4. MES系统对外的集成架构和集成关系是如何的?需要从横向和纵向两条线路详细说明,MES系统和外围类似ERP,WMS,供应链类系统集成接口有哪些需要详细说明,最好表格化展示。
5. 对于第3点里面,我希望对MES的生产计划排产,全过程生产过程执行监控,和底层机台设备,SCADA,CIM相关的数据采集集成;生产质量管理等几个部分重点进行阐述和说明。
6. 整个文章我希望关键点你能够配相关的架构图,框架图,逻辑图进行辅助说明。
7. 对于配图我希望你用类似mermaid等工具来绘制,但是最终生成的文档里面我希望看到的是图片,而不是mermaid的源代码。
注意最终在输出的内容的时候,文档只能提供Mermaid的源代码,因此我手工将处理和替换成源代码对应的框架图或流程图。
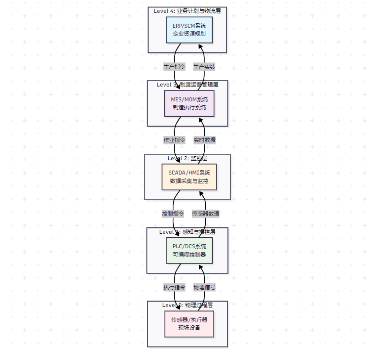
制造执行系统(Manufacturing Execution System, MES)是一种基于软件的解决方案,旨在实时监控、控制、记录和优化从原材料到成品的整个生产过程 1。要准确理解MES的定位,国际标准ISA-95(国际上称为IEC/ISO 62264)提供了最权威的框架。该标准通过一个分层的“自动化金字塔”模型,清晰地定义了企业中不同技术和业务流程的层级 3。
ISA-95自动化金字塔
ISA-95模型将制造企业划分为五个层级,为理解信息流和系统职责提供了清晰的蓝图 3。
图1:ISA-95自动化金字塔模型,展示了MES在第3层作为IT(第4层)与OT(第0-2层)之间的桥梁作用。
从MES到MOM的演进
值得注意的是,现代制造业的语境中,MES的概念正在向更广泛的**制造运营管理(Manufacturing Operations Management, MOM)**演进。ISA-95标准的第三部分将MOM定义为协调制造过程中人员、设备和物料的活动、功能和交流 3。MOM涵盖了四个并重的核心运营领域:
这种从单一系统到平台化战略的转变,对需求分析师提出了更高的要求。您需要定义的不再仅仅是一个生产跟踪系统,而是一个能够整合生产、质量、维护和物料流的运营数据平台。这意味着在进行需求分析时,必须具备平台化思维,关注不同职能领域之间的数据模型、交互和协同,而非孤立的功能模块 9。
企业投资MES的核心动机在于解决Level 4的ERP系统与Level 2的车间自动化系统之间的“信息黑洞”或“信息断层” 10。ERP系统知道“要生产什么”(订单),而自动化系统知道“如何执行”(设备动作),但两者之间缺乏一个系统来回答“正在如何生产”、“生产得怎么样”以及“能否按时完成”。MES正是填补这一空白的关键 7。
核心价值主张
一些具体的量化效益案例包括:强生公司(Johnson Controls)通过实施实时生产监控,在六个月内将生产延误减少了37% 14;一家制药企业在实施MES后,批次记录相关的偏差减少了50%以上 21;另一家企业的库存准确率从94%提升至99.8%,质量放行时间缩短了50% 22。
对于MES需求分析师而言,理解离散制造与流程制造的根本差异至关重要,因为它直接决定了MES系统的功能侧重点和架构设计 23。
下表详细对比了两种制造模式对MES系统的不同要求:
表1:MES需求对比:离散制造 vs. 流程制造
功能/方面 | 离散制造 | 流程制造 |
|---|---|---|
产品结构 | 基于结构化、多层级的BOM,组件关系明确固定 23。 | 基于灵活的配方/食谱,原料比例可能随温度、压力等工艺条件变化 23。 |
工艺流程 | 工艺路线(Routing)多变,产品可能经过不同的工作中心或设备,支持多品种、小批量生产 23。 | 工艺流程相对固定,通常在专用的生产线、反应釜、罐区中连续或分批次进行 17。 |
核心管理单元 | 单个产品(件、台、套),关注序列号管理。 | 批次(Lot/Batch),关注批号的唯一性和一致性。 |
质量控制 | 检验单个零件或装配体的尺寸、外观等物理属性。常采用SPC进行尺寸公差控制 23。 | 对批次产品进行抽样检测,分析其化学或物理特性(如粘度、纯度、pH值)。常采用SPC监控过程参数 23。 |
追溯与谱系 | 追踪特定序列号产品所使用的组件批次,实现从组件到成品的正向和反向追溯 15。 | 严格的批次谱系管理,追踪从供应商原料到最终销售产品的全过程,对召回管理至关重要 23。 |
设备管理 | 关注单个设备或工作中心的整体设备效率(OEE),工具和模具管理非常重要 23。 | 关注整条生产线的可用性,设备的清洗、消毒和切换(Changeover)程序是关键管理点 17。 |
数据采集 | 数据采集点分散,可能依赖人工报工、条码扫描等半自动方式 23。 | 自动化程度高,数据多来自DCS、PLC和在线分析仪表,MES需与这些自动化系统深度集成 23。 |
然而,在现实世界中,纯粹的离散或流程制造非常罕见。大多数企业属于“混合模式”(Mixed-mode)制造。以一家饮料公司为例:饮料的生产(混合各种成分)是典型的流程制造,需要按配方管理;而后续的灌装、贴标和装箱则是离散制造,需要按BOM管理瓶子、瓶盖和包装箱 17。一个生产订单可能同时包含这两种模式。因此,MES系统必须具备处理这种混合模式的能力,其数据模型需要能同时支持配方和BOM,并能将流程制造产出的批次作为离散制造过程中的一个“组件”进行追踪和消耗。作为需求分析师,必须深入剖析完整的价值链,识别出这些混合特性,确保所选或所设计的MES能够应对这种复杂性。
为了充分理解MES的价值,必须将其置于企业端到端的业务流程中进行审视。从线索到现金(Lead-to-Cash, LTC)是一个典型的端到端流程,它涵盖了从获取销售线索到最终收到客户付款的全部活动。MES在其中扮演着不可或缺的执行核心角色。
将MES映射到LTC流程
图2:从线索到现金(LTC)的业务流程图,突出显示了MES在“制造/执行”环节的核心地位及其与ERP和WMS的数据交互。
在这个流程中,如果没有MES,订单履行阶段就是一个“黑匣子”。销售人员无法准确回答客户“我的订单到哪了?”;财务人员无法精确核算实际生产成本,只能依赖标准成本估算;供应链经理也无法获得实时的物料消耗数据来驱动准时化补货。
MES通过提供颗粒化、实时、准确的运营数据,为其他企业系统注入了活力:
为了系统地理解MES的功能构成,制造业企业解决方案协会(MESA)在1997年提出的MESA-11模型至今仍是一个经典且实用的框架 2。尽管后续模型(如c-MES模型和智能制造模型)不断演进以适应新技术,但MESA-11定义的11个核心功能为构建MES需求提供了坚实的基础 35。
MESA-11核心功能包括:
这些功能共同构成了MES的“做什么”,接下来的几个部分将深入探讨其中最关键功能的“如何做”。
高级计划与排程(Advanced Planning and Scheduling, APS)是MESA模型中“作业/详细排程”功能的高级实现,是现代MES的大脑 37。
ERP计划 vs. APS排程
基于约束的优化引擎
APS的核心是一个强大的优化引擎,它在制定排程时会同时考虑多种约束 41:
图3:APS引擎的逻辑流程图,展示了如何综合多源输入,通过优化算法生成可执行的生产排程。
APS与MES之间并非简单的单向信息传递,而是一种共生的、闭环的反馈关系。APS基于某一时刻的工厂快照制定出“完美”的初始计划,并下发给MES执行 42。然而,车间总会发生意外,比如设备突发故障、物料批次质量不合格或关键员工缺勤。MES会实时捕捉到这些异常事件,使得原始计划瞬间失效。此时,MES会将最新的工厂状态(如“A机台预计停机4小时”)实时反馈给APS。APS引擎会基于这个新的现实,立即重新计算,生成一个将损失降到最低的、新的最优排程,并再次下发给MES。这个“计划-执行-监控-反馈-重新计划”的循环是实现生产敏捷性的关键。作为需求分析师,不仅要定义初始计划的下发,更要详细规定异常事件的触发条件、反馈数据以及支持动态重排程的双向接口。
这是MES最核心的现场执行功能,负责管理工单从下达到完成的全过程,并使用**整体设备效率(Overall Equipment Effectiveness, OEE)**这一黄金指标来衡量生产绩效 1。
工单生命周期管理
典型的工单执行流程包括:从APS或ERP接收工单,将其派发到指定的工作中心;操作员在终端上确认工单开始;系统自动或由操作员记录消耗的物料批次;通过连接设备或人工录入的方式记录良品和次品数量;最后,操作员确认工单完成,数据被传回ERP 15。
OEE:衡量真正生产力的标尺
OEE是一个复合指标,用于衡量在计划生产时间内,有多少时间是真正用于生产合格产品的 44。一个世界级的OEE目标通常设定在85% 46。它由三个相乘的因子构成,MES通过实时采集数据自动计算得出。
表2:MES功能深度解析:OEE计算
OEE因子 | 公式 | 描述 | MES中的数据来源 |
|---|---|---|---|
可用率 (Availability) | A=计划生产时间实际运行时间 | 衡量设备因停机造成的损失,包括计划性停机(如换型、保养)和非计划性停机(如故障、缺料)44。 | MES通过PLC/OPC UA接口自动记录设备状态(运行、停机、空闲)。操作员通过终端输入停机原因代码。 |
性能率 (Performance) | P=实际运行时间理想周期时间×总产量 | 衡量设备因未能达到其理论最高速度而造成的损失,包括速度损失和微小停顿 43。 | 理想周期时间是设备主数据中的一个参数。总产量来自设备传感器或操作员输入。实际运行时间来自可用率的计算。 |
质量率 (Quality) | Q=总产量良品数 | 衡量因生产出不合格品(需报废或返工)而造成的损失 44。 | 良品数和废品数来自在线检测设备(如视觉系统)、测试站或操作员输入。 |
OEE (整体) | OEE=A×P×Q | 衡量制造过程综合效率的最终指标 44。 | 由MES系统根据以上三个因子实时自动计算并呈现在仪表板上。 |
图4:一个典型的实时OEE仪表板示例,展示了总体OEE分数及其三个构成要素,并提供下钻功能以分析损失原因。
MES所有功能的实现都依赖于准确、及时的车间数据。连接IT世界与OT(运营技术)世界的桥梁,在现代架构中,首选OPC统一架构(OPC Unified Architecture, OPC UA) 48。
OPC UA:现代工业通信标准
过去,由于各设备厂商使用私有通信协议,数据集成非常困难且成本高昂 49。OPC UA作为一个平台无关、安全可靠、面向服务的开放标准,解决了这一难题 50。
OPC UA的关键特性:
这种从传输“数据”到传输“信息”的转变,是OPC UA的革命性所在。它使得MES系统能够以一种“即插即用”的方式发现和连接新设备,无需了解其底层的内存地址或寄存器映射。对于需求分析师而言,这意味着可以将需求定义在更高的语义层面,例如:“系统应能采集所有‘挤出机’类型设备的‘熔体温度’和‘螺杆转速’”。这样的需求关注的是业务信息,而非底层技术实现,从而大大提高了系统的可扩展性和可维护性。
图5:OPC UA连接示意图,展示了MES系统作为客户端,从多个作为服务器的PLC和传感器安全地采集数据。
除了记录最终的废品数,先进的MES还通过集成统计过程控制(Statistical Process Control, SPC)来实现主动的、过程中的质量管理 52。SPC的目标是在缺陷产品被制造出来
之前,通过识别过程中的异常波动来预防质量问题的发生 53。
SPC在MES中的运作流程:
图6:一个SPC控制图示例,展示了数据点从受控状态逐渐出现向上偏移的趋势,并因违反“连续7点在中心线上方”规则而触发警报。
MES位于企业信息架构的十字路口,其集成可以从两个维度来理解:纵向集成和横向集成 33。
图7:MES综合集成架构图,展示了MES作为中心枢纽,在纵向和横向维度上与企业其他核心系统进行数据交换。
定义清晰的接口是集成成功的关键。ISA-95标准不仅定义了模型,还通过其XML实现——B2MML(Business To Manufacturing Markup Language),为Level 4和Level 3之间的数据交换提供了标准的“语言”和“语法” 59。B2MML为生产计划、物料信息、设备能力、生产性能等核心对象提供了标准的XML Schema(XSD)文件 62。
然而,在实际项目中,对标准的运用需要务实。虽然B2MML是理想的通用语言,特别是在连接多个不同厂商的系统时,但对于某些成熟的系统(如SAP ERP),其自身拥有高度优化和事务安全的专有接口格式(如IDoc)63。在这种情况下,强行进行
IDoc -> B2MML -> MES的两次转换,可能会比IDoc -> MES的直接映射增加不必要的复杂性。
因此,最佳实践是:使用B2MML/ISA-95作为定义接口需求的逻辑模型,明确需要交换的数据对象、属性和业务场景,但在技术实现上,允许采用最高效的方式,无论是标准的B2MML报文,还是通过中间件对系统原生接口的直接映射。
下表为您提供了一个详细的MES集成接口规范模板,可作为您进行需求分析时的重要参考。
表3:MES集成接口规范
业务场景/流程 | 源系统 | 目标系统 | 关键数据对象 (逻辑/B2MML Schema) | 核心数据元素 | 触发/频率 |
|---|---|---|---|---|---|
生产工单下达 | ERP | MES | ProductionSchedule, ProductDefinition | 工单号、产品编码、计划数量、计划起止时间、BOM版本、工艺路线ID | 事件驱动(ERP中工单下达时) |
生产实绩上报 | MES | ERP | ProductionPerformance | 工单号、良品数、废品数、实际工时、实际机器工时、完成状态 | 事件驱动(工序/工单完成时)或批处理(班次结束时) |
物料消耗上报 | MES | ERP | MaterialConsumedActual | 工单号、物料编码、物料批号、消耗数量、消耗时间 | 实时或工序完成时 |
BOM/工艺路线下达 | PLM/ERP | MES | BillOfMaterial, ProcessSegment | 父项物料、子项物料、用量、工序序号、工作中心、准备/运行时间 | 事件驱动(新产品或版本发布时) |
物料配送请求 | MES | WMS | MaterialLot, MaterialRequirement | 物料编码、需求数量、线边库位、需求时间 | 事件驱动(工单派发至产线时) |
完工入库申报 | MES | WMS/ERP | MaterialLot, ProductionResponse | 产品编码、批号/序列号、入库数量、质量状态(如“待检”)、目标库位 | 事件驱动(产品下线时) |
质量检测请求 | MES | LIMS | QualityTestRequest | 样品ID、产品/批次号、检测项目、采样时间 | 事件驱动(到达指定工序或抽样规则触发时) |
质量结果返回 | LIMS | MES | QualityTestResult | 样品ID、检测结果(合格/不合格)、详细检测值、证书编号 | 事件驱动(LIMS中检验完成时) |
从供应链IT转型至MES软件需求领域,意味着您的视角将从宏观的物流网络下沉到微观的工厂车间,从以“天”为单位的计划深入到以“秒”为单位的执行。本报告旨在为您提供一个结构化的知识框架,帮助您完成这一转变。
作为MES需求分析师,您的核心使命是成为业务需求与技术实现之间的精准“翻译官”。通过掌握本报告中阐述的概念、模型、功能和架构,您将有能力向业务涉众提出正确的问题,定义清晰、明确、可测试的需求,并基于一个稳固的框架来评估供应商的解决方案,最终成功地驾驭复杂的MES项目,为企业创造切实的业务价值。