
简单来说, 我们如今做事、做决策,越来越离不开“数据”这两个字了。但这满世界的数据,光堆在那里没有用,得“读懂”它才有价值。其实这个过程,就是数据分析,它从收集信息开始,到清洗整理、处理加工,再到挖掘出真正有用的见解,支撑我们去做更好的选择。接下来,咱们就一块儿把数据分析这事儿掰开揉碎了说说,聊聊它的门道和常用方法。
说白了,数据分析就是在一堆可能乱糟糟的信息里,耐心地梳理、解读,找出里头藏着的规律、走势和关联关系。 它远不止是数数或者列清单,而是理解这些数字、文字背后“为什么”以及“接下来会怎样”的过程,为的是在商业决策、研究问题等等方面,真正派上用场。举个最实际的例子,网上卖东西的商家(电商),要是能把你平时浏览啥、买了啥、啥时候买这些都分析透了,不就能更懂你需要啥,然后精准地推荐商品、调整促销了吗?听着是不是很耳熟?
直白点讲,数据分析就是把最原始的数据,通过一系列处理步骤,变成对我们真正有意义的“信息”的过程。 这个活儿,细说起来步骤不少:首先是收集数据,然后得清洗数据(就是把里面错的、乱的、重复的捡出来扔掉),接着转换数据(按需要整理一下格式),最后才是拿出真本事分析它、解读它。
我一直强调,无论是开公司搞经营,还是做科研、管公共事务,数据分析的地位都越来越吃重,重要性怎么说都不为过。 对企业来说,好的分析能摸准市场脉搏、让内部运转更顺溜、成本降下来、竞争力升上去。好比一个做产品的厂子,盯着流水线上每一步的数据琢磨,就能揪出效率低拖后腿的地方,改进了,产品好了,钱也省了,你说值不值?在实验室或研究机构里,数据分析更是帮研究员验真想法、从数据里挖出新发现、新规律的基石。在这个过程中,像 FineBI 这样的一站式数据工具,确实能帮企业省不少劲,把分散在各处的数据收拢过来、理清楚、分析透,最后变成可执行的决策意见,让数据真正派上用场。

数据分析的应用面,真是广得不得了。简单来说, 凡是想通过信息优化工作的地方,几乎都用得上。钱打交道最多的金融圈,用它来管风险、审贷款、做投资;管人健康的医疗界,用它帮医生看片子、定方案、预测疫情动向;教书育人的教育口,用来评价教学成果、给不同孩子定制学习路线、了解学生行为规律。交通调度、城市管理、甚至种地养殖,现在都离不了数据分析了。
这是最基础、最常用的一招。说白了, 它就是帮你先把面前这堆数据“长啥样”搞清楚:数据主要集中在什么水平?分散程度大不大?看起来怎么分布的?具体用到几个“尺子”:平均数、中位数(排中间的)、众数(出现最多的)、标准差(数字之间差的普遍程度)、方差(离散的平方)。有了这些,才算对数据有了第一印象。比如,小超市老板想知道新上的薯片卖得咋样,算算平均一天卖多少、波动大不大(标准差),心里就有底了。我一直强调, 这一步看似基础,但绝对不能跳过。
这招用来探探俩或多个变量之间“关系有多铁”,关系是正着变(一个涨另一个也涨)还是反着变(一个涨另一个跌)。常用的“关系探测器”有皮尔逊相关系数(看数字变化的同步性)、斯皮尔曼相关系数(更适合排序数据)。分析出关系,能帮咱们做预测、定方案。比如,做市场的想知道花在广告上的钱管不管用,分析下广告费和销售额的变化关系,要是发现正相关且挺强(广告费涨,销售额也涨),那心里就有谱了,敢再投点钱进去试试。听着是不是很熟?
相关性告诉你“有关联”,回归分析更进一步, 它想弄明白其中一个变量(我们叫“果”)是怎么被另一个或多个变量(“因”)给影响的,甚至能用这个关系去做预测。简单回归(假设影响是直线的)、逻辑回归(结果通常只有俩选项比如买/不买)都很常用。比如想预估房价,就能用回归模型分析:是不是面积越大越贵?市中心比郊区贵多少?老房子会便宜多少?把房价和面积、位置、年头这些因素一组合,未来的价格大致走势就可能出来了。
这招不找“关系”,而是找“同类”。直白点讲, 它把一堆“对象”(比如顾客)按照他们本身的特征(比如买啥、花多少、啥时候买)自动分组,目标是让组内的人彼此相似,而不同组的人差别明显。做生意的用这招给顾客分类再合适不过了。按大伙儿的消费习惯和喜好聚类,分出“勤俭持家型”、“花钱图乐型”、“追求品质型”等几大类人,然后每一类人都享受量身定做的服务和优惠,营销效果能不好吗?
专门对付那些按时间点(天、月、年)排好队的数据。核心任务就是根据过去的趋势、周期、规律,预测接下来可能会怎么走。常用招数有:移动平均法(取一段时间的平均值做代表)、指数平滑法(越近的历史越重要)、还有更复杂的 ARIMA 模型(连季节因素、随机波动都考虑进去)。比如,公司看前几年的销售报表画条线,再用时间序列分析搭个模型,下个月、下季度的生意做多大,心里就比较有谱了。这种方法这在做预算、备货时特别有用。

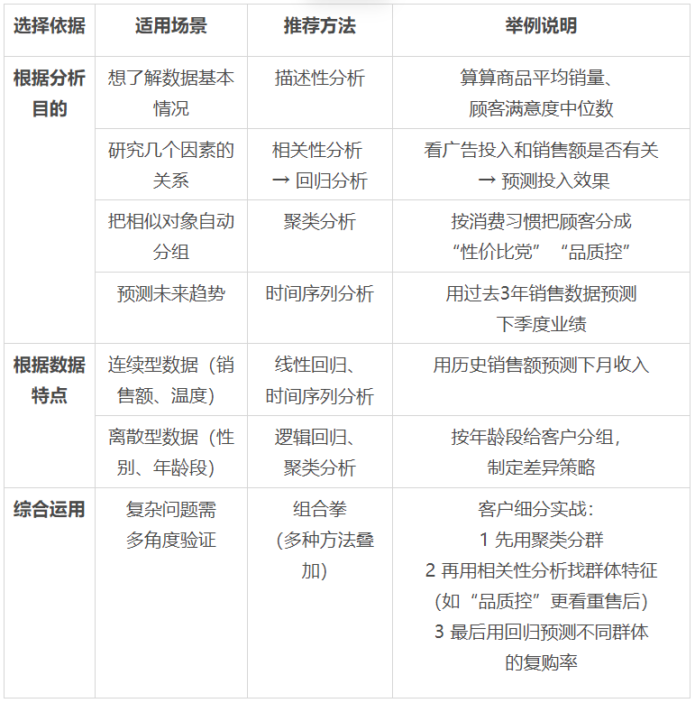
我一直强调,先明确想解决啥问题或知道啥结论,再选工具! 目标不同,用的家伙事儿差别很大:
数据本身的“脾气”也决定了哪种方法更趁手:
现实中搞分析, 千万别指望只用一种方法就搞定所有问题! 用过来人的经验告诉你, 很多时候得几招组合起来用,才能看得更全、挖得更深、结果更靠得住。比如做客户群体划分:

数据分析这个房子,地基是数据质量。 说白了, 如果数据本身有错、缺了一大块、或者前后不一致,分析出来的结果不仅没用,还可能坑人。怎么对付?
现在数据金贵,安全马虎不得。万一泄露、被黑、被滥用,损失大了去了。怎么办?
既懂业务又懂技术,还能做分析的专业人才,确实紧俏。有什么办法?
Q:我一点数据分析基础都没有,学这些方法是不是特别难?
A: 简单来说, 难度有深有浅。最基础的描述性分析,那些平均数、比例啥的,理解起来不难;但像线性回归、时间序列模型 ARIMA 这些,可能需要点数学底子,花点功夫啃啃。放心, 绝不是高不可攀! 用过来人的经验告诉你,路子很多:踏实点可以报课程、读经典入门书;最快见效就是结合手头的实际数据自己动手练,从简单的问题开始琢磨。
Q:用数据分析出来的结果,就一定对吗?
A: 实话实说,不能保证百分百正确。 分析结果受很多因素牵连:源头数据干净不干净?选用的分析方法是不是贴切?模型参数调好了吗?等等。但是,只要咱们保证数据质量过硬(做好清洗)、挑选的分析方法靠谱(对得上问题和数据类型)、必要时多几种方法交叉验证,得出的结论可靠程度就会大大提高,足够帮我们做出更明智的决策了。
Q:能不能推荐点好上手的工具给我们这些新手用?
A:当然有!现在市场上专门为数据分析非技术背景人士设计的工具挺多的。它们操作界面直观友好,常用功能点按钮、拖拽几下就能完成,不需要你写代码(或只用非常简单的),但分析的“火力”足够解决很多实际业务问题了。 比如我们聊到过的 FineBI 这类自助式分析平台,思路就是让业务人员自己动手搞定分析。你看到的界面会比较清爽,理解逻辑后,鼠标拽拽需要的数据字段,点几个按钮设定分析方式(比如分组、求和、做个折线图),一张能说明问题的报表或仪表板就出来了。这类工具把数据分析的使用门槛实实在在降了一大截。
原创声明:本文系作者授权腾讯云开发者社区发表,未经许可,不得转载。
如有侵权,请联系 cloudcommunity@tencent.com 删除。
原创声明:本文系作者授权腾讯云开发者社区发表,未经许可,不得转载。
如有侵权,请联系 cloudcommunity@tencent.com 删除。