首页
学习
活动
专区
圈层
工具
发布
社区首页 >专栏 >科研人必看!Gemini Deep Research四大科研场景应用解析

科研人必看!Gemini Deep Research四大科研场景应用解析

作者头像
用户11203141
发布2025-07-02 18:00:19
发布2025-07-02 18:00:19
2.8K0
举报

OpenAI的Deep Research是很多用户至今还愿意为它支付高昂费用的主要原因,但在一些科研场景中,Gemini的Deep Research有它独特的竞争优势,凭借谷歌30年的搜索积累,Gemini在信息检索的准确度更好,最后得到的报告质量往往也比OpenAI要高。

本文将深入探讨Gemini Deep Research科研领域的4大应用场景,展示其如何为科研人员提供高效、精准的技术支持

前沿领域进展梳理

Gemini Deep Research依托谷歌搜索,可以精准筛选高质量文献并进行质量评估,帮助研究者快速把握前沿趋势,系统梳理学科的发展脉络,有效提升科研效率。

适用场景:文献综述、学科发展概述、前沿趋势分析

推荐提示词:

请基于过去XX年的同行评议研究,系统梳理[XX研究领域]的现状,重点涵盖以下内容:1) 主要研究方向与子领域;2) 当前存在的核心争议点;3) 尚未解决的关键挑战;4)请按子主题分类组织内容。要求逻辑清晰,结构严谨,突出研究进展与未来发展趋势,并提供代表性研究成果和关键文献示例。

实测效果:

Gemini Deep Research根据指令制定了详细的研究纲要。

图片
图片

在确定研究框架后,Gemini Deep Research联网搜索了上百个网站,最终给出一份超1万字的研究报告。

图片
图片

Gemini Deep Research生成研究现状报告整体逻辑清晰、文献支持充足,但存在部分内容重复、缺乏实际案例支撑等问题,建议大家在使用时可以有选择性的采用其框架结构和文献综述部分。

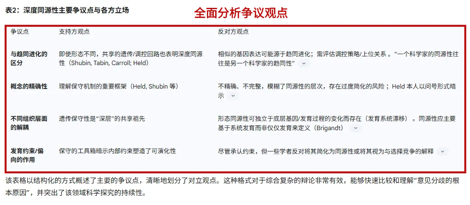
研究观点对比分析

在学术研究中,辩证看待学术研究观点是推动学科发展的重要动力。Gemini Deep Research可以系统梳理不同的学术观点,快速识别争议焦点,为研究者提供全面且客观的观点对比分析

适用场景:理论争议分析、观点梳理、批判性思维训练

推荐提示词:

请围绕[具体观点/理论]展开全面深入的分析,包括:1) 分析挑战该观点的主要论据及其理论逻辑,探讨其合理性与局限性;2) 综述支持与反对该观点的代表性证据和相关文献,重点比较不同学者的立场;3) 分析该观点当前存在争议的主要争议,展示各方意见分歧的根本原因;4) 总结双方核心观点,列出关键且有影响力的文献(注明作者与年份)

实测效果:

图片
图片
图片
图片

该方法通过从多个维度进行观点对比和分析,适用于挖掘论文中争议点的证据支撑,完善研究假设与理论框架,提升论文严谨性。

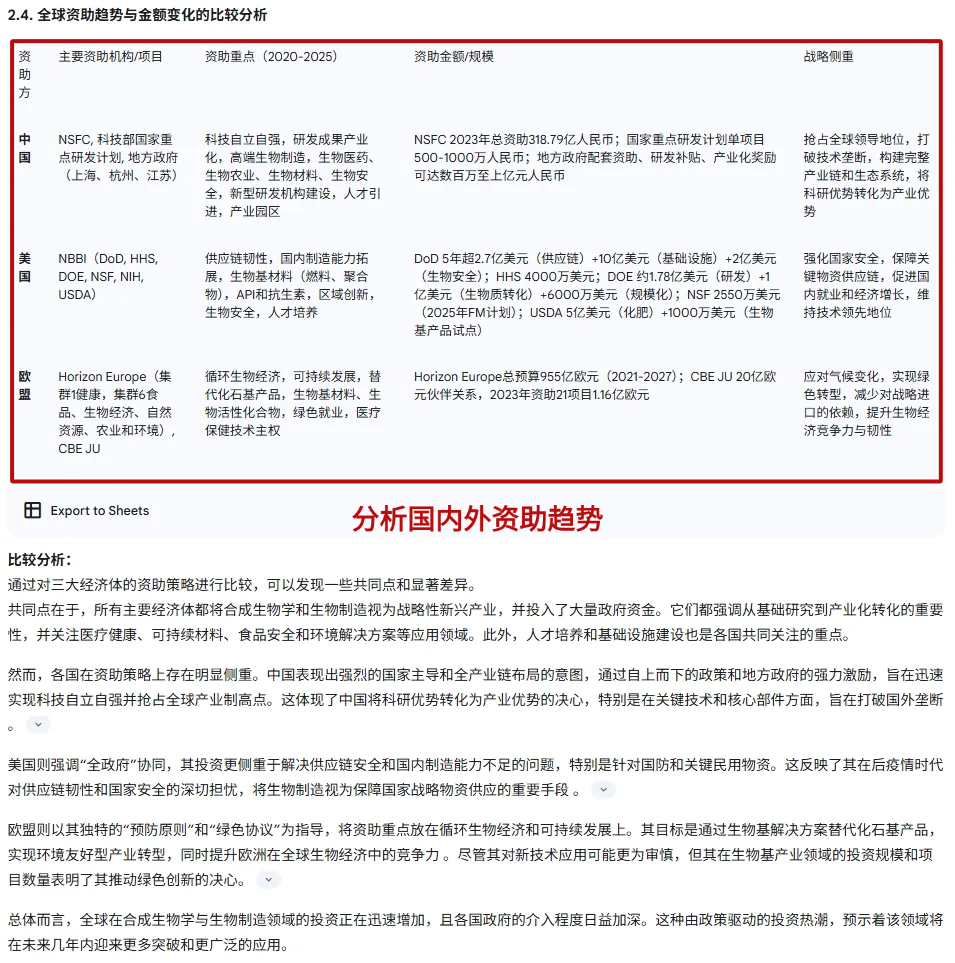
科研基金项目优化

基金申请成功的关键在于精准把握项目定位、了解资助机构的研究趋势。Gemini Deep Research能够系统分析各类基金的历年资助数据、政策导向和成功案例,帮助研究者制定更有针对性的优化策略,有效提高立项成功率。

适用场景:基金申请、项目规划、资助趋势分析

推荐提示词:

请基于近5年的政策文件、资助指南和成功案例,对[XX研究主题]进行深度分析,包括:1) 资助趋势和金额变化;2) 研究空白和前沿热点;3) 最佳申请时机及其与国内外科研优先级的对应关系;4) 竞争态势分析;5) 可执行的项目申请策略优化建议。

实测效果:

全球资助趋势比较分析
全球资助趋势比较分析

全球资助趋势比较分析

国内外主要资助机构总结
国内外主要资助机构总结

国内外主要资助机构总结

项目申请优化建议
项目申请优化建议

项目申请优化建议

跨学科合作及项目发掘

Gemini Deep Research可以挖掘不同领域间的潜在关联识别跨学科研究的创新机会,为研究者拓展合作网络和研究视野提供有力支撑,推动突破性研究成果的产生。

适用场景:学科交叉研究、合作网络拓展、创新点挖掘

推荐提示词:

请深入分析整合[XX领域]与[XX领域]的跨学科研究现状,系统梳理:1)可转移应用的核心技术与创新方法;2)值得借鉴的前沿研究思路与理论框架;3)潜在的合作机会与发展方向;4)引用权威代表性研究文献,全面展示研究进展与趋势。

实测效果:

Gemini Deep Research能够识别出跨领域学科潜在的合作机会和发展方向,生成了一份跨学科/领域的研究报告,有助于研究人员发掘新的研究领域,拓展合作网络,促进跨学科的创新和进步。

图片
图片
图片
图片
图
本文参与 腾讯云自媒体同步曝光计划,分享自微信公众号。
原始发表:2025-07-01,如有侵权请联系 cloudcommunity@tencent.com 删除

本文分享自 生信俱乐部 微信公众号,前往查看

如有侵权,请联系 cloudcommunity@tencent.com 删除。

本文参与 腾讯云自媒体同步曝光计划  ,欢迎热爱写作的你一起参与!

评论
登录后参与评论
0 条评论
热度
最新
推荐阅读
目录
  • 前沿领域进展梳理
  • 研究观点对比分析
  • 科研基金项目优化
  • 跨学科合作及项目发掘
领券
问题归档专栏文章快讯文章归档关键词归档开发者手册归档开发者手册 Section 归档