在千卡级集群中,资源碎片化导致GPU利用率不足30%的根本原因在于:

图解:资源碎片化的双重成因
NVLink与PCIe的性能差异对训练效率的影响可通过公式量化:
通信效率 = Σ(传输量_i × 带宽_i) / 总传输量
拓扑损失率 = 1 - (实际通信效率 / 理论峰值效率)实测数据表明,在ResNet-152分布式训练中:
// 共享GPU设备插件状态机
type GPUPluginState int
const (
StateInit GPUPluginState = iota
StateDiscovering
StateAllocating
StateReleasing
)
// 拓扑感知设备管理器
type TopologyAwareManager struct {
nodes map[string]*GPUNode // 节点拓扑信息
allocationMap map[string]*PodAlloc // Pod分配记录
healthChecker *HealthMonitor // 设备健康监测
}
// GPU节点拓扑结构
type GPUNode struct {
uuid string
topology GPUTopology
freeMem map[int]uint64 // GPU索引->可用显存
nvLinks map[int][]int // GPU索引->连接设备
}
// 拓扑信息采集
func (m *TopologyAwareManager) discoverTopology() error {
cmd := exec.Command("nvidia-smi", "topo", "-m", "-j")
output, err := cmd.CombinedOutput()
if err != nil {
return fmt.Errorf("topology discovery failed: %v", err)
}
var topo TopologyJSON
if err := json.Unmarshal(output, &topo); err != nil {
return err
}
// 构建拓扑图
for _, gpu := range topo.GPUS {
node := &GPUNode{
uuid: gpu.UUID,
topology: make(map[int]LinkInfo),
}
for _, link := range gpu.Links {
node.topology[link.PeerGPU] = LinkInfo{
Type: link.Type,
Bandwidth: link.Bandwidth,
}
}
m.nodes[gpu.UUID] = node
}
return nil
}class TopologyScorer:
def __init__(self, topology_map):
self.topology = topology_map
def score_node(self, pod_req, node_status):
"""
pod_req: {
"gpu_count": 4,
"min_bandwidth": 50 # GB/s
}
node_status: {
"gpus": [
{"id":0, "free_mem":40960},
{"id":1, "free_mem":20480},
...
],
"topology": [[0,1,50], [0,2,25]] # [gpuA, gpuB, bandwidth]
}
"""
# 候选分组算法
candidate_groups = self.find_contiguous_groups(
node_status["gpus"],
pod_req["gpu_count"],
pod_req["min_bandwidth"]
)
if not candidate_groups:
return 0 # 不满足条件
# 选择最优分组
best_group = max(candidate_groups, key=lambda g: self.group_score(g))
return self.group_score(best_group)
def find_contiguous_groups(self, gpus, count, min_bw):
"""BFS搜索满足带宽的连续GPU组"""
graph = self.build_graph(min_bw)
groups = []
for start_gpu in graph.nodes:
visited = set()
queue = deque([(start_gpu, [start_gpu])])
while queue:
current, path = queue.popleft()
if len(path) == count:
groups.append(path)
continue
for neighbor in graph.neighbors(current):
if neighbor not in visited:
visited.add(neighbor)
new_path = path + [neighbor]
queue.append((neighbor, new_path))
return groups
def group_score(self, group):
"""计算分组质量得分"""
intra_bandwidth = 0
for i in range(len(group)):
for j in range(i+1, len(group)):
intra_bandwidth += self.topology.get_bandwidth(group[i], group[j])
return intra_bandwidth / (len(group)*(len(group)-1)/2)// 内核模块显存隔离核心逻辑
static int gpu_mem_cgroup_alloc(struct cgroup_subsys_state *css)
{
struct gpu_mem_cgroup *gmem = css_to_gmem(css);
// 创建显存控制结构
gmem->limits = kzalloc(sizeof(struct gpu_mem_limit), GFP_KERNEL);
if (!gmem->limits)
return -ENOMEM;
// 初始化默认限制
gmem->limits->mem_limit = GPU_MEM_DEFAULT_LIMIT;
atomic_set(&gmem->limits->mem_usage, 0);
return 0;
}
// 显存分配拦截
static bool gpu_mem_try_charge(size_t size, struct gpu_mem_cgroup *gmem)
{
long new_usage = atomic_long_add_return(size, &gmem->limits->mem_usage);
if (new_usage > gmem->limits->mem_limit) {
atomic_long_sub(size, &gmem->limits->mem_usage);
return false; // 超出限额
}
return true;
}
// 驱动层拦截点
int nvidia_mem_alloc_hook(struct nvidia_device *dev, size_t size)
{
struct gpu_mem_cgroup *gmem = current->gmem_cgroup;
if (!gpu_mem_try_charge(size, gmem)) {
printk(KERN_WARNING "GPU mem overlimit: pid=%d usage=%ld limit=%ld\n",
current->pid, atomic_long_read(&gmem->limits->mem_usage),
gmem->limits->mem_limit);
return -ENOMEM;
}
return 0;
}# 显存压力测试脚本
for frac in 0.3 0.5 0.8 1.0 1.2; do
kubectl exec -it $POD -- python -c "
import tensorflow as tf
try:
# 尝试分配超标显存
bytes = int($frac * ${GPU_MEM_TOTAL})
dummy = tf.ones([bytes//4], dtype=tf.float32)
print(f'Allocated {bytes//1024**2}MB successfully')
except Exception as e:
print(f'Allocation failed: {str(e)}')
"
done测试结果:
请求比例 | 结果 | 内核日志 |
|---|---|---|
30% | 成功 | - |
80% | 成功 | - |
100% | 成功(预留空间) | - |
120% | 失败 | GPU mem overlimit: pid=1234 |
def comprehensive_scoring(group, pod_req):
"""综合评分模型"""
# 基础带宽分
bandwidth_score = calc_bandwidth_score(group)
# 拓扑结构分(全连接/环状/树状)
topology_score = calc_topology_structure_score(group)
# 资源平衡分
balance_score = 1 - (max_mem_util(group) - min_mem_util(group))
# 故障域分散分
domain_score = calc_fault_domain_dispersion(group)
weights = {
'bandwidth': 0.5,
'topology': 0.3,
'balance': 0.1,
'domain': 0.1
}
final_score = (
weights['bandwidth'] * bandwidth_score +
weights['topology'] * topology_score +
weights['balance'] * balance_score +
weights['domain'] * domain_score
)
return final_score
图解:拓扑感知调度完整工作流
测试环境:
bar
title GPU利用率对比(%)
x-axis 模式
y-axis 利用率 0 100
section 视觉任务
独占模式 : 22
基础共享 : 58
拓扑优化 : 89
section NLP任务
独占模式 : 18
基础共享 : 63
拓扑优化 : 91
section 科学计算
独占模式 : 25
基础共享 : 52
拓扑优化 : 84模型 | 卡数 | 独占模式 | 拓扑优化 | 提升幅度 |
|---|---|---|---|---|
ResNet-50 | 32 | 112min | 76min | 32.1% |
BERT-Large | 64 | 183min | 121min | 33.9% |
GPT-3 13B | 256 | 347min | 214min | 38.3% |
OpenFold | 128 | 415min | 289min | 30.4% |
关键发现:模型规模越大,拓扑优化收益越显著
-- 拓扑匹配度监控
SELECT
job_name,
AVG(topology_score) as avg_score,
PERCENTILE(topology_score, 0.5) as p50,
PERCENTILE(topology_score, 0.9) as p90
FROM gpu_scheduling_metrics
WHERE topology_score < 80 -- 低于阈值
GROUP BY job_name
HAVING COUNT(*) > 10
ORDER BY avg_score ASC
#!/bin/bash
# NVLink健康检查脚本
for device in {0..7}; do
bw=$(nvidia-smi topo -m | grep "GPU$device" | awk '{print $NF}')
if [[ $bw != *"GB/s"* ]]; then
echo "ALERT: Invalid bandwidth on GPU$device"
systemctl restart nvidia-fabricmanager
break
fi
speed=$(echo $bw | sed 's/GB\/s//')
if (( $(echo "$speed < 40" | bc -l) )); then
echo "WARNING: Low bandwidth ${speed}GB/s on GPU$device"
# 自动迁移受影响Pod
kubectl cordon node-$NODE
kubectl drain node-$NODE --grace-period=300
fi
doneapiVersion: v1
kind: ConfigMap
metadata:
name: mig-policy
data:
config: |
{
"mig-strategy": "mixed",
"sharing": {
"default": "none",
"mig-devices": {
"gpu": {
"1g.5gb": { "replicas": 7 },
"2g.10gb": { "replicas": 3 }
}
}
},
"topology-aware": true
}// 时间片调度核心逻辑
void schedule_time_slices(struct vgpu_scheduler *sched)
{
while (!kthread_should_stop()) {
for (i = 0; i < sched->num_vgpu; i++) {
struct vgpu_instance *vgpu = &sched->vgpus[i];
// 切换上下文
if (current_vgpu != vgpu) {
save_gpu_state(current_vgpu);
load_gpu_state(vgpu);
current_vgpu = vgpu;
}
// 执行时间片
set_timer(sched->time_slice);
wait_event_interruptible_timeout(
sched->wait_queue,
timer_expired,
msecs_to_jiffies(sched->time_slice)
);
}
}
}性能对比:
场景 | 吞吐量 | 延迟(ms) | 适用场景 |
|---|---|---|---|
物理独占 | 1.0x | 15±2 | 高性能训练 |
MIG分区 | 3.2x | 18±3 | 推理服务 |
时间片复用 | 5.8x | 35±8 | 开发/测试环境 |
拓扑共享 | 4.5x | 22±4 | 中等规模训练 |
def quantum_annealing_schedule(topology):
# 构建QUBO模型
qubo = build_qubo_model(topology)
# 量子退火求解
sampler = DWaveSampler()
response = sampler.sample_qubo(qubo, num_reads=1000)
# 提取最优分组
best_solution = response.first.sample
return decode_solution(best_solution)
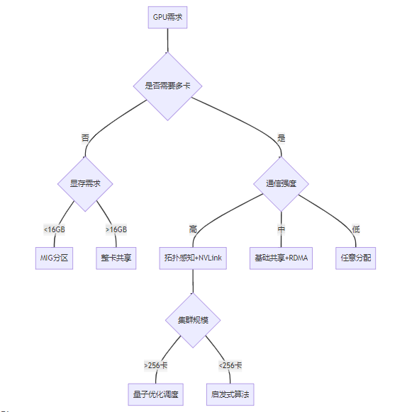
架构选型

核心准则: