
人们眼中的天才之所以卓越非凡,并非天资超人一等而是付出了持续不断的努力。1万小时的锤炼是任何人从平凡变成超凡的必要条件。———— 马尔科姆·格拉德威尔

🌟 嗨,我是Xxtaoaooo!
本系列将用源码解剖+拆分核心轮子的方式,带你暴力破解Spring底层逻辑。 警告:阅读后可能导致看Spring源码时产生「庖丁解牛」般的快感! 话不多说,直接开干!
💡 灵魂一问:当你使用
@Autowired注入一个Bean时,是否思考过它如何跨越“实例化-注入-代理”的九重关卡,最终成为你手中可用的对象?
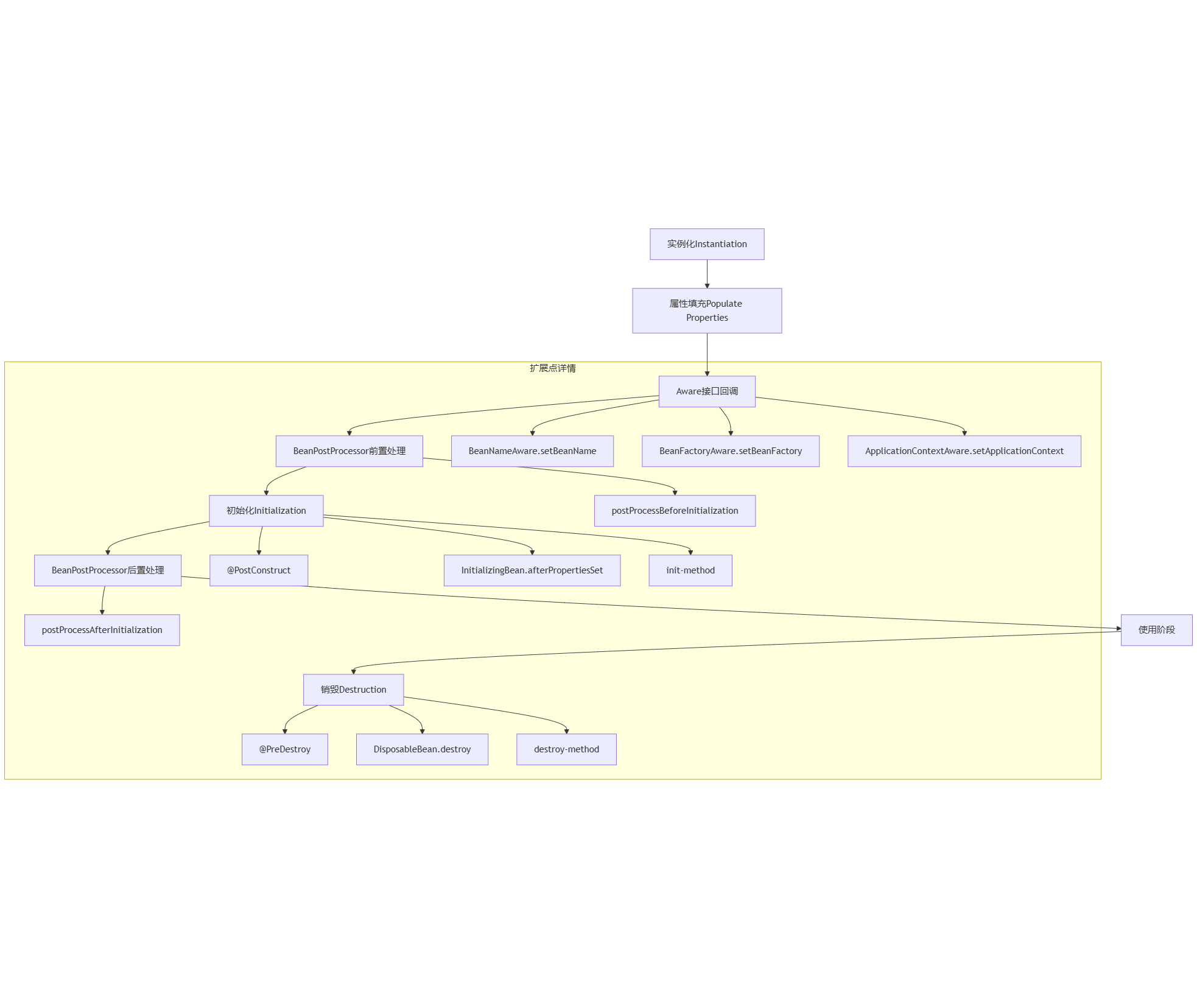
Spring Bean生命周期囊括6大阶段与14个关键节点;从 Bean 实例化之后,即通过反射创建出对象之后,到Bean成为一个完整对象,最终存储到单例池中,这个过程被称为Spring Bean的生命周期。

触发时机:容器解析BeanDefinition后,调用createBeanInstance()
底层机制:
// AbstractAutowireCapableBeanFactory.java
protected BeanWrapper createBeanInstance(String beanName, RootBeanDefinition mbd, @Nullable Object[] args) {
// 1. 解析构造函数
Constructor<?>[] ctors = determineConstructorsFromBeanPostProcessors(beanClass, beanName);
if (ctors != null || mbd.getResolvedAutowireMode() == AUTOWIRE_CONSTRUCTOR) {
// 使用AutowiredAnnotationBeanPostProcessor推断构造器
return autowireConstructor(beanName, mbd, ctors, args);
}
// 2. 无特殊构造器则调用instantiateBean() -> 反射调用默认构造器
return instantiateBean(beanName, mbd);
}关键扩展点:
InstantiationAwareBeanPostProcessor.postProcessBeforeInstantiation():若返回非null对象,则直接跳过后续实例化流程(AOP代理的入口)。依赖注入三种方式:
注入方式 | 实现类 | 应用场景 |
|---|---|---|
字段注入(Field) | AutowiredAnnotationBeanPostProcessor | @Autowired 、@Value |
Setter注入 | CommonAnnotationBeanPostProcessor | @Resource |
构造器注入 | ConstructorResolver | 循环依赖安全方案 |
源码截取:
// AbstractAutowireCapableBeanFactory.populateBean()
protected void populateBean(String beanName, RootBeanDefinition mbd, @Nullable BeanWrapper bw) {
// 执行InstantiationAwareBeanPostProcessor.postProcessAfterInstantiation()
if (!mbd.isSynthetic() && hasInstantiationAwareBeanPostProcessors()) {
for (BeanPostProcessor bp : getBeanPostProcessors()) {
if (bp instanceof InstantiationAwareBeanPostProcessor) {
// 控制是否继续属性填充
if (!((InstantiationAwareBeanPostProcessor) bp).postProcessAfterInstantiation(bw.getWrappedInstance(), beanName)) {
return;
}
}
}
}
// 依赖注入核心逻辑(如@Autowired)
applyPropertyValues(beanName, mbd, bw, pvs);
}三类核心Aware接口:
⚠️ 警告:过度使用Aware接口会导致代码与Spring强耦合,优先使用依赖注入!
初始化方法执行顺序:
@PostConstruct注解方法(JSR-250标准)InitializingBean.afterPropertiesSet()(Spring原生接口)@Bean指定的init-method源码验证顺序:
// InitDestroyAnnotationBeanPostProcessor(处理@PostConstruct)
public Object postProcessBeforeInitialization(Object bean, String beanName) {
// 执行@PostConstruct方法
LifecycleMetadata metadata = findLifecycleMetadata(bean.getClass());
metadata.invokeInitMethods(bean, beanName);
return bean;
}
// afterPropertiesSet()在invokeInitMethods()中通过反射调用核心方法:
postProcessAfterInitialization() 返回的对象可能已被代理替换
// AbstractAutoProxyCreator.java
public Object postProcessAfterInitialization(@Nullable Object bean, String beanName) {
if (bean != null) {
Object cacheKey = getCacheKey(bean.getClass(), beanName);
// 检查是否需要代理(如存在@Transactional注解)
if (this.earlyProxyReferences.remove(cacheKey) != bean) {
return wrapIfNecessary(bean, beanName, cacheKey); // 生成代理对象
}
}
return bean;
}销毁顺序:
@PreDestroy → 2. DisposableBean.destroy() → 3. destroy-method原型Bean的陷阱:
// 手动销毁原型Bean示例
ConfigurableListableBeanFactory beanFactory = (ConfigurableListableBeanFactory) applicationContext;
beanFactory.destroyScopedBean("prototypeBeanName");💡 最佳实践:数据库连接池、线程池等资源清理必须放在@PreDestroy中!
扩展点类型 | 接口/注解 | 作用阶段 | 典型应用 |
|---|---|---|---|
Bean级感知 | BeanNameAware 等 | 属性注入后 | 获取Bean ID或容器引用 |
初始化回调 | @PostConstruct /InitializingBean | 初始化阶段 | 资源加载、数据预热 |
后处理器(容器级) | BeanPostProcessor | 初始化前后 | AOP代理、属性增强 |
销毁回调 | @PreDestroy /DisposableBean | 容器关闭时 | 资源释放、连接关闭 |
工厂后处理器 | BeanFactoryPostProcessor | Bean定义加载后 | 修改BeanDefinition(如占位符替换) |
生命周期阶段 | 单例Bean | 原型Bean |
|---|---|---|
实例化时机 | 容器启动时创建 | 每次getBean()时创建 |
初始化完成时机 | 容器启动时完成 | 每次注入时完成 |
销毁时机 | 容器关闭时统一销毁 | 容器不管理销毁 |
需配合RequestContextListener或DispatcherServlet使用。
问题现象 | 根因分析 | 解决方案 |
|---|---|---|
@PostConstruct 不执行 | 未扫描到Bean或循环依赖 | 检查包扫描路径,避免构造器循环依赖 |
AOP代理失效 | 内部方法调用未经过代理对象 | 通过AopContext.currentProxy() 获取代理 |
原型Bean资源泄漏 | 容器不销毁原型Bean | 手动调用destroy() 或使用@Scope(proxyMode) |
BeanFactoryPostProcessor 未生效 | 过早加载Bean导致后处理器错过时机 | 确保后处理器在Bean加载前注册 |
@Lazy // 延迟加载直到首次使用
@Service
public class HeavyResourceService { ... }@Override
public Object postProcessAfterInitialization(Object bean, String beanName) {
// 只处理Service层Bean
if (bean.getClass().isAnnotationPresent(Service.class)) {
return wrapWithProxy(bean);
}
return bean;
}“不理解生命周期的Spring开发者,如同蒙眼行走的旅人。”
当我第一次在AbstractAutowireCapableBeanFactory的doCreateBean()方法中看到完整的生命周期调用链时,突然理解了Rod Johnson的设计哲学:框架的强大不在于功能堆砌,而在于扩展性的精妙平衡。Bean生命周期的价值体现在三个维度:
1. 标准化:通过6大阶段、14个扩展点构建了工业级的对象管理流水线;
2. 可观测:每个节点开放干预能力,使开发者能像调试本地代码一样控制容器行为;
3. 生态兼容:为Spring Boot自动装配、Cloud配置中心等提供了底层支撑。
技术启示录:
BeanPostProcessor,就抓住了Spring扩展的命脉;AbstractAutowireCapableBeanFactory源码,是进阶Spring架构师的必经之路。最后分享一次教训:曾因在@PostConstruct中调用远程服务导致系统启动超时。后改为@EventListener(ContextRefreshedEvent.class),完美解耦初始化与启动流程——这,正是理解生命周期的价值所在。