
周报汇总地址:http://www.armbbs.cn/forum.php?mod=forumdisplay&fid=12&filter=typeid&typeid=104

本周更新视频
DSP视频教程第13期:汇编浮点库qfplib性能媲美TI的IQmath和硬件FPU,强于C库的math和ARM DSP库,适用于M0和M3(2024-10-12) https://www.armbbs.cn/forum.php?mod=viewthread&tid=126033
视频版:
https://www.bilibili.com/video/BV1JW2fYsEQy/
1、开源Sensor Watch Pro智能手表,一年的误差不到1秒
https://www.crowdsupply.com/oddl ... ts/sensor-watch-pro https://github.com/joeycastillo/Sensor-Watch/tree/main
最早的时候给大家分享过Sensor Watch,这次升级到了Pro版,一年的误差不到1秒,这个地方非常值得学习。
软件定义的温度补偿,它也非常准确,通过微调,Sensor Watch Pro 每年的漂移误差不到一秒

外壳继续使用的Casio,其它都是重新设计

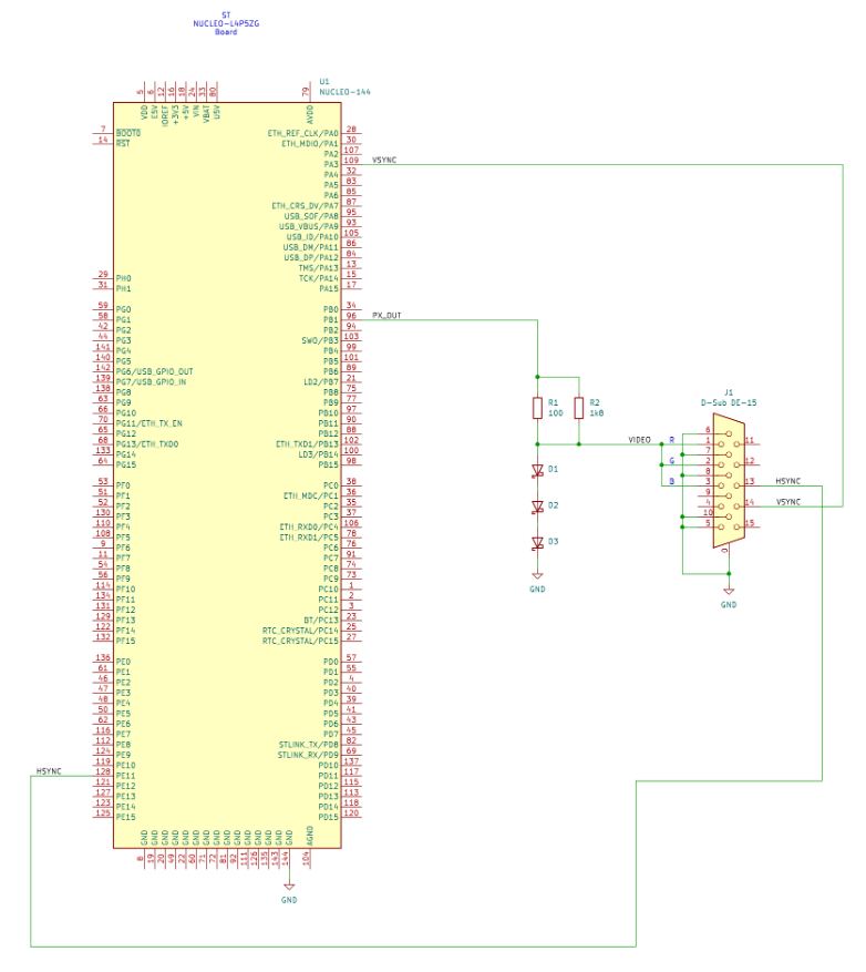
2、STM32L4P5实现OCTOSPI + DMA + TIMER实现VGA接口驱动1080p显示屏
当前源代码还没有放出来,其它的都已经分享
https://hackaday.io/project/1962 ... m32-microcontroller
使用OCTOSPI来驱动,确实是一个不错的思路




3、开源32路IMU传感器矩阵
https://github.com/will127534/IMU_Array
这个开源设计挺有意思,直接使用iCE40接了32路IMU传感器。
使用IMU可以知道自己相对于地球的位置。它们本质上是机械设备,因此它们并非万无一失。一种引起关注的方法是将多个 MEMS IMU 放在单个 PCB 上,将其连接到 FPGA,然后将它们的数据一起处理,以获得更灵敏的 IMU 或过滤漂移



4、硬件资讯
1、Silicon Labs将推出Cortex-M55双核芯片
https://www.embedded.com/silicon ... he-evolution-of-iot
Silicon Labs 在首届北美嵌入式世界大会上发表了开幕主题演讲中说到将推出Cortex-M55双核芯片,具体细节将在明年上半年分享。当前已经开始内测。
2、英飞凌发布EZ-USB FX20,USB速度高达20Gbps,主控采用M4+M0双核
去年推出了10Gbps的FX10,今年再推出FX20
https://www.infineon.com/cms/en/ ... FPSS202410-001.html
内置20Gbps,10Gbps, 5Gbps和480Mbps PHY芯片。


3、Microchip的Cortex-M0内核航空航天芯片
https://www.microchip.com/en-us/product/samd21rt
2019年时,Mircochip发布全球首款ARM核航空航天级芯片SAMV71和SAMRH71,基于M7内核,抗宇宙辐射。这芯片不便宜,低配版也要6万多RMB一片。
今年再推出M0内核航空航天芯片


5、计算机中的数学 Mathematics for Computer Science
mcs.pdf (12.65MB)
这本书会让大家真正的感受到数学的乐趣,而不是国内的书籍喜欢列公式,证明公式,应用公式的思路。

6、好久未更新博文的ChaN老师,又更新了
多年来,荧光灯已广泛用于普通照明。但是,它含有汞,需要避免用于任何产品。 2027 年底禁止制造、进口和出口普通荧光灯。
所以在这项技术结束前,写个自制驱动的博文
http://elm-chan.org/works/fldrv2/report.html


7、ESP32 Rainbow 兼容 ZX Spectrum 的单板计算机
硬件开源:https://github.com/atomic14/esp32-zxspectrum-hardware 软件开源:https://github.com/atomic14/esp32-zxspectrum
ESP32 Rainbow 是对原始 Sinclair ZX Spectrum 的重现,配备内置扬声器、LCD 显示屏和全彩触摸键盘。它被设计为对经典 Sinclair 个人电脑的致敬,但带有现代化的改进,包括 USB Type-C 电源和 microSD 存储。




8、ADI推出基于VS Code的IDE开发环境一条龙软件CodeFusion Studio,支持图形化配置和ELF文件可视化
官方地址: https://www.analog.com/en/resour ... l#software-overview
软件是开源的: https://github.com/analogdevicesinc/codefusion-studio
规格,支持Zephyr,感觉和Nordic的VS Code玩法差不多

整体效果:

支持类似STM32CubeMX的图形化配置:


可视化ELF解析做的不错,很赞




9、SEGGER新推出Web浏览器中运行emWin界面效果
https://www.segger.com/news/pr-241011-emwin4web/
SEGGER 宣布推出 emWin4Web,这是一款创新工具,使开发人员能够直接在 Web 浏览器中为嵌入式应用程序运行GUI。在目标设备上运行的所有 emWin 功能都在浏览器中逐个像素地复制:所见即所得。
由于内存占用小,emWin 非常适合资源受限的基于微控制器的系统。
随着 emWin4Web 的推出,开发人员现在可以使用命令行工具轻松地将 emWin 和 AppWizard 应用程序编译成 WebAssembly 格式。


10、RTX5中间件源码pack包方式也发布了,MDK RTE和IAR CMSIS都可以方便添加
Keil.MDK-Middleware.8.0.0.pack (12.72MB)
MDK RTE直接添加后就是源码

IAR CMSIS也是

11、H7-TOOL本周进展
H7-TOOL详细介绍:http://www.armbbs.cn/forum.php?mod=viewthread&tid=89934
1、脱机烧录芯片支持
(1)新增兆易创新GD32E11x (2)新增普然PY32C642,C613,F071,L020和MD310脱机烧录支持
新增的这几款,在线烧录,脱机烧录,1拖16均正常,支持读写保护配置
在线烧录

离线烧录:

接线实物:

2、H7-TOOL的1拖4脱机烧录XM25QU64在1.8V供电时满速下载的稳定性测试
XM25QU64C测试了,1.8V(脱机烧录上位机这里和微型数控电源界面都设置TVCC为1.8V) ,1拖4转接板方式,直接将芯片放入转接板,稳定好用

3、测试H7-TOOL的CANFD助手J1939批量数据传输连续运行30个小时稳定不丢包
根据客户需求做的一个不断电连续运行测试。
测试条件 1、H7-TOOL的CAN/CANFD助手控制一个节点设备 2、使用J1939协议 3、经典CAN方式,波特率250Kbps

J1939测试命令,250ms一次发送接收测试

昨天下午三点到今晚9点半,共计30个小时不断电连续测试, 实时记录的文件:

现在还在持续运行的效果:

4、H7-TOOL的LUA小程序教程第14期:任意波形信号发生器,0-20mA输出和微型数控电源
详细介绍帖子:https://www.armbbs.cn/forum.php?mod=viewthread&tid=126016
这样即可以灵活的在线运行,也可以离线运行LUA脚本
比如周期性输出8个数值的波形,1123mV, 556mV, 2445mV, 5334mV, -3334mV, -5556mV,, 7890mV, 3231mV。

动态效果:
