首页
学习
活动
专区
圈层
工具
发布
首页
学习
活动
专区
圈层
工具
MCP广场
社区首页 >专栏 >JavaEE初阶——TCP/IP协议栈:从原理到实战

JavaEE初阶——TCP/IP协议栈:从原理到实战

作者头像
想不明白的过度思考者
发布2025-10-29 16:24:20
发布2025-10-29 16:24:20
3110
举报
文章被收录于专栏:OverThinker的专栏OverThinker的专栏

一篇吃透TCP/IP协议栈:从原理到实战!

在网络编程中,TCP/IP协议栈就像“交通规则”,掌控着数据在网络中的传输。无论是开发服务器程序,还是排查网络问题,理解它都是必备技能——甚至各大公司笔试面试,它也是核心考点。这篇文章会从底层到上层,用通俗的语言+清晰的结构,带大家彻底搞懂TCP/IP协议栈。

一、先搞懂:TCP/IP协议栈的“四层结构”

TCP/IP不是单一协议,而是一套“协议家族”,按功能分为四层。数据在传输时,会从应用层“打包”向下传递,到接收端再从数据链路层“解包”向上传递,每层都有明确分工:

协议层

核心作用

关键协议/技术

类比场景

应用层

处理具体业务(如网页、文件传输)

HTTP、HTTPS、FTP、DNS、自定义协议

快递包裹里的“商品”

传输层

端到端(应用程序之间)的可靠传输

TCP、UDP、端口号

给商品贴“收件人/寄件人姓名”

网络层

跨网段找路径(主机之间)

IP、路由选择、NAT、ARP

规划“快递运输路线”

数据链路层

同一网段内的帧传输

以太网、MAC地址、MTU

小区内“快递员跑腿送货”

二、逐层拆解:每个层到底怎么工作?

2.1 最贴近用户的“应用层”

应用层是我们能直接接触的层,比如用浏览器访问网页(HTTP)、传文件(FTP),甚至自己写的Java Socket代码,都在这一层。

  • 核心逻辑:为特定业务设计“数据格式”(即应用层协议)。比如HTTP协议规定“请求行+请求头+请求体”的格式,服务器和浏览器按这个格式沟通。
  • 注意:应用层不关心数据怎么传,只关心“传什么内容”——具体的传输交给下层(传输层)处理。
2.2 负责“端到端”的传输层

传输层的目标是:让数据从“发送端的应用程序”准确传到“接收端的应用程序”,核心靠端口号TCP/UDP协议

2.2.1 先懂端口号:应用程序的“身份证”

一台主机上可能同时跑着浏览器、微信、QQ,怎么区分数据该给哪个程序?答案是端口号

  • 定义:16位数字(范围0-65535),标识主机上的某个应用程序。
  • 端口号划分
    • 0-1023:知名端口号(固定分配给常用服务),比如HTTP用80、HTTPS用443、SSH用22、FTP用21——自己写程序要避开这些端口。
    • 1024-65535:动态端口号(操作系统给客户端程序分配,比如浏览器访问网页时,系统临时分配一个端口)。
  • 关键问题(面试常考):
    1. 一个进程能绑定多个端口号吗? ✅ 可以。比如服务器程序可以同时监听80(HTTP)和443(HTTPS)端口。
    2. 一个端口号能被多个进程绑定吗? ❌ 不可以。端口号是“唯一标识”,同一时间只能被一个进程占用。
  • 通信的“五元组”:传输层靠“源IP+源端口+目的IP+目的端口+协议号”唯一确定一个通信。比如“192.168.1.100:2001 → 123.45.67.89:80(HTTP)”,就能精准找到对应的通信。
2.2.2 UDP协议:简单但“不可靠”的传输

UDP就像“寄明信片”——写好地址直接发,不管对方收没收到。

  • UDP头部格式(共8字节,非常简单): 字段长度(位)作用源端口号16发送端应用程序的端口目的端口号16接收端应用程序的端口UDP长度16整个UDP数据包(头部+数据)的最大长度(最大64KB)UDP检验和16校验数据是否损坏(损坏则直接丢弃)
  • UDP的3个核心特点
    1. 无连接:不需要提前建立连接,知道对方IP和端口就能发。
    2. 不可靠:没有确认机制,数据丢了也不重发,也不通知应用层。
    3. 面向数据报:应用层给多少数据,UDP就原样发多少(不拆分、不合并)。比如发送端一次发100字节,接收端必须一次收100字节,不能分10次每次收10字节。
  • UDP的使用场景:对实时性要求高、能接受少量丢包的场景,比如视频通话、语音聊天、DNS解析。
2.2.3 TCP协议:复杂但“可靠”的传输

TCP就像“打电话”——先接通(建立连接),说话时对方会“嗯”(确认),没听清会让你重说(重传),挂电话还要说“再见”(断开连接)。它是服务器开发中最常用的协议(如HTTP/HTTPS基于TCP)。

(1)TCP头部格式(重点字段)

TCP头部比UDP复杂,核心字段都是为了“可靠性”设计:

字段

长度(位)

核心作用

源/目的端口号

16

标识应用程序(和UDP一样)

32位序号

32

给每个字节编号,保证数据按序到达

32位确认序号

32

告诉对方“我已经收到了哪些数据,下次从这发”

4位首部长度

4

TCP头部的长度(最大60字节)

6位标志位

6

控制连接(SYN建立、FIN关闭、ACK确认等)

16位窗口大小

16

流量控制:告诉对方“我还能接收多少数据”

16位检验和

16

校验数据是否损坏

(2)TCP的核心机制(可靠性+高性能)

TCP的复杂全在这些机制里,也是面试高频考点,我们用“小白能懂”的语言拆解:

机制

核心逻辑

类比场景

确认应答

接收端收到数据后,给发送端发“ACK”,告诉对方“我收到了XX字节,下次从XX+1发”。

你给朋友发消息,朋友回复“收到”

超时重传

发送端发完数据后,若超时没收到ACK,就重发数据。超时时间会动态调整(避免频繁重发或效率低)。

你叫朋友,没回应就再叫一次

三次握手

建立连接的过程(确保双方都能发/收数据):1. 客户端发“SYN”(请求连接)2. 服务器回“SYN+ACK”(同意连接+确认)3. 客户端回“ACK”(确认收到)

打电话:“喂,能听到吗?”→“能,你呢?”→“我也能”

四次挥手

断开连接的过程(确保双方数据都发完):1. 客户端发“FIN”(我要关了)2. 服务器回“ACK”(知道了,等我发完数据)3. 服务器发“FIN”(我也发完了,关吧)4. 客户端回“ACK”(知道了,关)

挂电话:“我挂了啊”→“好,等我说完”→“说完了,挂吧”→“好”

滑动窗口

不用等一个数据的ACK,一次发多个数据(窗口大小=最多能发的未确认数据量),提高效率。

快递一次送10个包裹,不用送1个等1个签收

流量控制

接收端通过“窗口大小”告诉发送端“我缓冲区快满了,你慢点发”,避免接收端处理不过来。

你告诉快递员“我家放不下了,明天再送”

拥塞控制

发送端先“慢启动”(先发少量数据探路),再根据网络情况调整发送速度,避免网络拥堵。

开车先慢开,确认路况好再加速

延迟应答

接收端不立刻回ACK,等一会儿(比如200ms),凑个大窗口再回,提高吞吐量。

你收到多个快递,等全到了再一起确认签收

捎带应答

ACK和应用层数据一起发(比如服务器回“数据+ACK”),减少网络包数量。

你给朋友回消息时,顺便说“之前的消息收到了”

在这里插入图片描述
在这里插入图片描述
(3)TCP的“粘包问题”(小白必懂)

TCP是“面向字节流”的——应用层看到的是一串连续的字节,不知道“哪里是一个完整的包”,这就是粘包。

  • 为什么会粘包? 比如发送端分两次发“Hello”和“World”,TCP可能因为缓冲区满了,把两个包合并成“HelloWorld”发出去;或者接收端没及时读,两个包存在缓冲区里,一次读出来。
  • 怎么解决粘包? 核心是“明确包的边界”,3种常用方案:
    1. 定长包:每个包固定大小(比如每次发100字节,不够补0)。
    2. 包头带长度:在包的开头加一个“长度字段”(比如4字节),告诉接收端这个包有多长。
    3. 分隔符:用特殊字符(比如“\n”)分隔包(注意分隔符不能和数据冲突)。
2.2.4 TCP vs UDP:怎么选?

对比维度

TCP

UDP

连接方式

面向连接(三次握手)

无连接

可靠性

可靠(确认、重传、排序)

不可靠

传输效率

低(头部大、机制多)

高(头部小、无额外机制)

适用场景

文件传输、网页、登录(需可靠)

视频、语音、DNS(需实时)

2.3 负责“找路”的网络层

传输层解决了“端到端”,但数据要跨网段(比如家里的电脑访问百度服务器),就需要网络层找路径——核心是IP协议路由选择

在这里插入图片描述
在这里插入图片描述
2.3.1 IP协议:给数据“贴地址标签”

IP协议的作用是给数据报(IP包)贴“源IP”和“目的IP”,就像快递的“寄件人地址”和“收件人地址”。

  • IP头部格式(核心字段): 字段长度(位)作用版本号4IPv4(32位地址)或IPv6(128位地址)总长度16IP包的总大小(最大65535字节)TTL(生存时间)8防止IP包无限循环(每过一个路由器减1,到0丢弃)协议号8标识上层协议(6=TCP,17=UDP)源/目的IP地址32(IPv4)发送端和接收端的IP地址
在这里插入图片描述
在这里插入图片描述
  • IPv4地址不够用?3个解决方案
    1. 动态分配IP:只给正在联网的设备分配IP(比如家里的路由器,手机连WiFi才分配IP)。
    2. NAT技术:局域网用“私有IP”,访问外网时路由器把私有IP换成“公网IP”(后面详细说)。
    3. IPv6:用128位地址(理论上够给地球上每粒沙子分配IP),但目前还在普及中。
2.3.2 IP地址的“网段划分”

IP地址(IPv4)是32位数字(比如192.168.1.1),分为“网络号”(网段标识)和“主机号”(网段内的主机标识)。

  • 怎么分网络号和主机号?用子网掩码 子网掩码是32位数字,“1”对应网络号,“0”对应主机号。比如:
    • IP地址:192.168.1.100
    • 子网掩码:255.255.255.0(二进制11111111.11111111.11111111.00000000)
    • 网络号:IP & 子网掩码 = 192.168.1.0(网段标识)
    • 主机号:剩下的8位(0-255,0和255是特殊地址,实际可用254个主机)。
  • 私有IP地址(局域网专用) 不用申请,局域网内可自由使用,不同局域网的私有IP可以重复:
    • 10.0.0.0 ~ 10.255.255.255(A类)
    • 172.16.0.0 ~ 172.31.255.255(B类)
    • 192.168.0.0 ~ 192.168.255.255(C类,家里路由器常用)
    在这里插入图片描述
    在这里插入图片描述
2.3.3 NAT技术:私有IP“借”公网IP上网

家里的电脑用的是私有IP(比如192.168.1.100),怎么访问外网(比如百度的公网IP 180.101.49.11)?答案是NAT(网络地址转换)

  • NAT的工作原理
    1. 局域网内的主机(192.168.1.100:1025)访问百度(180.101.49.11:80)时,路由器把“源IP:端口”换成“公网IP:端口”(比如202.100.50.6:1025),并记录在“NAT转换表”里。
    2. 百度返回数据时,目标IP是202.100.50.6:1025,路由器查转换表,把目标IP换成192.168.1.100:1025,发给主机。
  • NAPT(端口复用):多个局域网主机共用一个公网IP,靠“IP+端口”区分。比如主机A(192.168.1.100:1025)和主机B(192.168.1.101:1026)访问百度,路由器会分配不同的公网端口(202.100.50.6:1025 和 202.100.50.6:1026)。
2.3.4 路由选择:数据怎么跨网段?

数据从源主机到目的主机,可能要经过多个路由器(比如家里→小区路由器→运营商路由器→百度服务器),这个“找路”的过程就是路由选择。

在这里插入图片描述
在这里插入图片描述
  • 核心:路由表 每个路由器和主机里都有一张“路由表”,记录“目的网段→下一跳路由器→出口接口”。比如: 目的网段下一跳路由器出口接口192.168.1.0/24直接连接eth00.0.0.0/0(默认)192.168.0.1eth1
  • 路由过程(类比快递)
    1. 主机要发数据到202.100.50.6(公网IP),查路由表,发现没有匹配的网段,走“默认路由”,把数据发给下一跳路由器192.168.0.1。
    2. 路由器192.168.0.1查自己的路由表,把数据发给下一个路由器,依次传递,直到到达目的主机。
2.4 最底层的“数据链路层”

数据链路层负责“同一网段内”的数据传输,比如家里的电脑到路由器,核心是以太网MAC地址ARP协议

2.4.1 以太网:局域网的“传输标准”

以太网是最常用的局域网技术,规定了“怎么传数据”(比如用双绞线、传输速率100M/1000M)。

  • 以太网帧格式(数据链路层的“包”叫“帧”): 字段长度(字节)作用目的MAC地址6接收端网卡的硬件地址源MAC地址6发送端网卡的硬件地址类型字段2上层协议(0x0800=IP,0x0806=ARP)数据46-1500上层数据(IP包等)CRC校验4校验帧是否损坏(损坏则丢弃)
在这里插入图片描述
在这里插入图片描述
2.4.2 MAC地址:网卡的“身份证”

MAC地址是6字节(48位)的硬件地址,比如08:00:27:03:fb:19,由网卡厂商固化,全球唯一(虚拟机的MAC地址可能重复)。

  • IP地址 vs MAC地址(面试常考): 对比维度IP地址MAC地址作用范围跨网段(全局地址,比如全国快递地址)同一网段(局部地址,比如小区门牌号)归属层网络层数据链路层可变性可修改(比如手动设置IP)不可修改(固化在网卡)
2.4.3 ARP协议:IP地址“转”MAC地址

同一网段内传输数据,需要知道对方的MAC地址,但应用层只知道对方的IP地址——ARP协议就是解决“IP→MAC”的映射。

  • ARP工作流程(比如主机A要和主机B通信):
    1. 主机A知道主机B的IP(192.168.1.101),但不知道MAC,于是发“ARP请求帧”(广播,目的MAC是FF:FF:FF:FF:FF:FF),问“谁是192.168.1.101?请告诉我你的MAC地址”。
    2. 同一网段内的所有主机都收到这个请求,只有主机B(IP匹配)回“ARP响应帧”(单播),告诉主机A“我的MAC是08:00:27:03:fb:19”。
    3. 主机A把“192.168.1.101→08:00:27:03:fb:19”存到“ARP缓存表”(过期时间20分钟),下次通信直接用。
2.4.4 MTU:数据的“最大尺寸限制”

MTU(最大传输单元)是数据链路层对“帧数据”的最大限制,以太网的MTU是1500字节(即IP包最大1500字节)。

  • MTU的影响
    • 如果IP包超过MTU,会被“分片”(分成多个小IP包),到接收端再重组。
    • UDP包如果超过1472字节(1500-20IP首部-8UDP首部),会被分片,一旦有一个分片丢失,整个UDP包就废了。
    • TCP会在建立连接时协商“MSS(最大段大小)”,MSS=MTU-IP首部-TCP首部(以太网中MSS=1460字节),避免分片。

三、实战场景:浏览器输入URL后,TCP/IP怎么工作?

看完理论,我们用一个实际场景串联所有层——输入www.baidu.com后,数据怎么传输?

  1. 应用层:浏览器解析URL,知道要访问百度的HTTP服务,先通过DNS解析“www.baidu.com”到公网IP(比如180.101.49.11)。
  2. 传输层:浏览器发起TCP连接(三次握手),和百度服务器的80端口(HTTP)建立连接,然后发送HTTP请求(“GET / HTTP/1.1”)。
  3. 网络层:操作系统给HTTP请求加IP头部(源IP是你的私有IP,目的IP是180.101.49.11),然后通过路由表找下一跳(家里的路由器)。
  4. 数据链路层:路由器把IP包加以太网帧头部(源MAC是路由器LAN口MAC,目的MAC是下一个路由器的MAC,通过ARP获取),发往运营商路由器。
  5. 百度服务器接收:数据从数据链路层向上解包(拆帧→拆IP包→拆TCP段),应用层处理HTTP请求,返回HTML数据,再按原路传回浏览器,最后浏览器渲染HTML,显示网页。

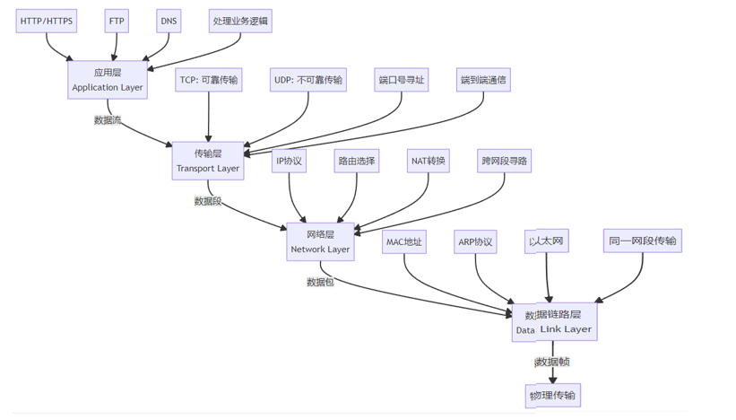
四、总结:TCP/IP协议栈核心脑图

最后用一张脑图帮你梳理所有知识点,方便记忆:

写在最后

TCP/IP协议栈是网络编程的“基石”,刚开始学可能觉得复杂,但只要结合“场景类比”(比如快递、打电话),逐层拆解,就能慢慢理解。建议大家多动手实践(比如用Wireshark抓包看TCP三次握手),理论+实践结合,才能真正掌握。 如果这篇文章帮到你,欢迎点赞+收藏,有问题可以在评论区留言~

本文参与 腾讯云自媒体同步曝光计划,分享自作者个人站点/博客。
原始发表:2025-10-22,如有侵权请联系 cloudcommunity@tencent.com 删除

本文分享自 作者个人站点/博客 前往查看

如有侵权,请联系 cloudcommunity@tencent.com 删除。

本文参与 腾讯云自媒体同步曝光计划  ,欢迎热爱写作的你一起参与!

评论
登录后参与评论
0 条评论
热度
最新
推荐阅读
目录
  • 一篇吃透TCP/IP协议栈:从原理到实战!
  • 一、先搞懂:TCP/IP协议栈的“四层结构”
  • 二、逐层拆解:每个层到底怎么工作?
    • 2.1 最贴近用户的“应用层”
    • 2.2 负责“端到端”的传输层
      • 2.2.1 先懂端口号:应用程序的“身份证”
      • 2.2.2 UDP协议:简单但“不可靠”的传输
      • 2.2.3 TCP协议:复杂但“可靠”的传输
      • 2.2.4 TCP vs UDP:怎么选?
    • 2.3 负责“找路”的网络层
      • 2.3.1 IP协议:给数据“贴地址标签”
      • 2.3.2 IP地址的“网段划分”
      • 2.3.3 NAT技术:私有IP“借”公网IP上网
      • 2.3.4 路由选择:数据怎么跨网段?
    • 2.4 最底层的“数据链路层”
      • 2.4.1 以太网:局域网的“传输标准”
      • 2.4.2 MAC地址:网卡的“身份证”
      • 2.4.3 ARP协议:IP地址“转”MAC地址
      • 2.4.4 MTU:数据的“最大尺寸限制”
  • 三、实战场景:浏览器输入URL后,TCP/IP怎么工作?
  • 四、总结:TCP/IP协议栈核心脑图
  • 写在最后
领券
问题归档专栏文章快讯文章归档关键词归档开发者手册归档开发者手册 Section 归档