一、板卡概述
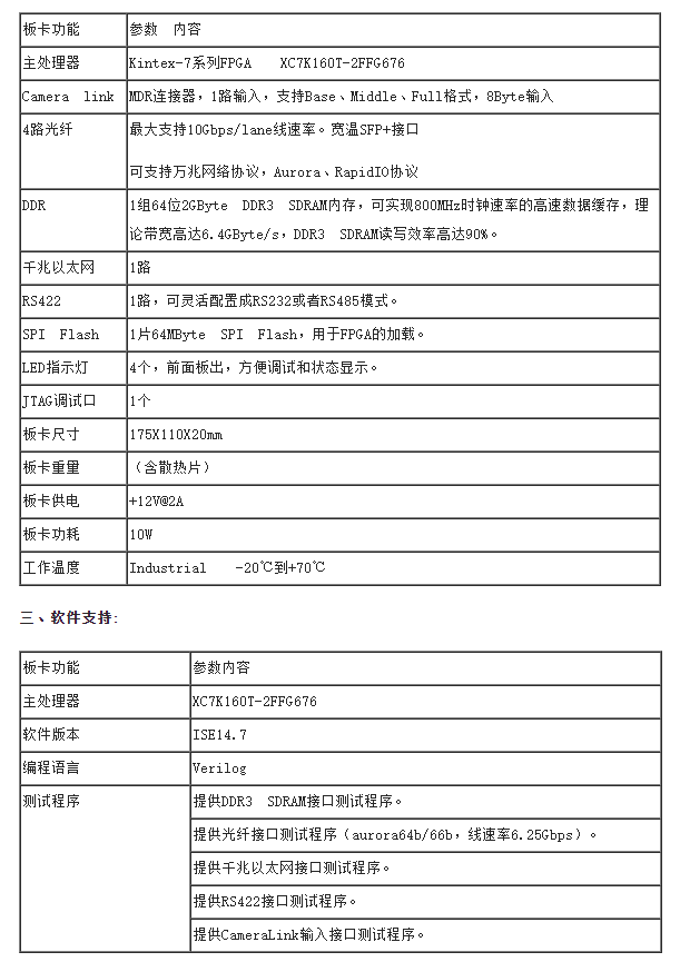
该板卡是一款CameraLink(Full)转4路光纤接口板,可以实现1路CamerLink Full模式的图像信号转换成4路SFP+万兆光纤接口,板卡具有1个千兆以太口,具有1个RS232/RS422/RS485通讯接口,板卡具有双路指示灯。板卡具有较低功耗,可以用在视频图像传输等场景。


图形与图像采集传输处理

K7四路光纤数据转发卡, VPX开发板, 光纤适配器, 视频信号检测, 数据流传输适配器, 视频图像传输卡
原创声明:本文系作者授权腾讯云开发者社区发表,未经许可,不得转载。
如有侵权,请联系 cloudcommunity@tencent.com 删除。
原创声明:本文系作者授权腾讯云开发者社区发表,未经许可,不得转载。
如有侵权,请联系 cloudcommunity@tencent.com 删除。