
Bleomycin是一种由链霉菌(Streptomyces verticillus)产生的糖肽类抗生素。Bleomycin(BLM,博来霉素,AbMole,M2100)可用于动物肺部纤维化和系统性硬化症模型的构建、DNA损伤机制研究、肿瘤研究等多种实验,是多个研究领域的重要工具化合物。
一、Bleomycin(博来霉素)的作用机制
Bleomycin (BLM,博来霉素,AbMole,M2100)是一种结构复杂的糖肽类抗生素 ,其分子包含多个关键组成部分。核心结构由一个独特的双噻唑环系统构成,这一结构特征赋予了Bleomycin(博来霉素)与 DNA 相互作用的能力:双噻唑环能够嵌入 DNA 双链的碱基对之间,并与DNA小沟形成氢键相互作用。Bleomycin的结构中还含有一个可与Fe(II)结合的金属螯合位点,可形成Fe(II)-博莱霉素复合物。当上述复合物与DNA链结合后,在氧气存在下,可通过单电子还原反应生成活性氧自由基(ROS),包括超氧阴离子(O₂⁻)和羟基自由基(·OH),随后自由基从DNA脱氧核糖的C4位抽提氢原子,导致脱氧核糖的氧化开环和DNA链断裂[1]。
二、Bleomycin(博来霉素)的科研应用
1. Bleomycin(博来霉素)用于动物肺纤维化模型的构建
博来霉素(Bleomycin ,BLM,AbMole,M2100)是一种用于构建动物肺纤维化模型的重要化合物,其诱导机理主要有以下几点:首先博来霉素在动物的体内可被博来霉素水解酶(Bleomycin hydrolase)代谢失活,但该酶在肺组织中的活性显著低于其他器官,这可导致博来霉素在动物的肺部蓄积时间更长,浓度更高[2];Bleomycin在进入肺部组织中后,可通过诱导DNA链断裂直接损伤肺泡上皮细胞DNA,触发细胞凋亡或衰老,这与真实的肺纤维化(IPF)中反复肺泡上皮损伤是高度相似的;由Bleomycin损伤的肺泡上皮细胞通过释放促炎因子(如TNF-α、IL-6),招募中性粒细胞、巨噬细胞等炎症细胞浸润。这些细胞进一步释放ROS和促纤维化因子(如TGF-β),形成慢性炎症微环境。例如研究表明,博来霉素可诱导M2型巨噬细胞极化,促进纤维化进展[3, 4];Bleomycin(博来霉素)还能通过激活mTOR等信号通路,促使肺泡上皮细胞表型转化为成纤维细胞,增强胶原分泌能力[5];最后,Bleomycin(博来霉素)可通过上调Fibulin-1c(Fbln1c)等基质蛋白,后者可与纤维连接蛋白(fibronectin)等形成胶原沉积复合物,加速肺结构重塑[6]。

图 1. Bleomycin构建肺纤维化模型的机理[7]
Bleomycin(BLM,博莱霉素,AbMole,M2100) 已被用于多种动物物种以诱导肺纤维化,包括小鼠、大鼠、仓鼠、豚鼠、兔子、狗和灵长类动物,其中小鼠是最常用的模型动物,不同品系的小鼠对 Bleomycin 诱导的肺纤维化的敏感性存在差异,一般使用C57BL/6、DBA/2、Swiss-albino、ICR mice等种系[8]。Bleomycin(博莱霉素)主要通过气管内给药(intratracheal administration)诱导肺纤维化,该方式可精准定位肺局部损伤,常用剂量为1.5-5 mg/kg(小鼠),一般在7天后出现炎症峰值,14-28天后形成明显纤维化[8]。例如,C57BL/6小鼠通过单次气管内滴注5 mg/kg博莱霉素可成功诱导肺纤维化,并在实验后期出现胶原过度沉积[9]。

图 2. Bleomycin诱导的小鼠肺部纤维化模型[9]
2. Bleomycin(博来霉素)用于DNA损伤和修复的研究
Bleomycin(BLM,博来霉素,AbMole,M2100) 还是一种研究DNA损伤和修复机制的重要工具。Bleomycin主要通过诱导DNA双链断裂(DSBs)来模拟电离辐射性损伤,进而研究细胞对DNA损伤的响应和修复机制。高分辨率测序显示,Bleomycin在细胞中的DNA断裂位点具有序列特异性,偏好5'-RTGTAY(R=G/A, Y=T/C)[10]。还有研究发现Bleomycin可以影响同源重组修复(HR)、 非同源末端连接(NHEJ)、碱基切除修复(BER)等在内的多种DNA修复方式[11]。
3. Bleomycin(博莱霉素)用于动物系统性硬化症(SSc)模型的构建
Bleomycin(BLM,博莱霉素,AbMole,M2100) 诱导的系统性硬化症(SSc)动物模型是目前研究SSc发病机制和药物筛选的经典工具。Bleomycin通过产生活性氧(ROS)导致DNA链断裂,激活TGF-β等促纤维化通路,最终引起皮肤等组织的胶原过度沉积。可通过传统皮下注射或者植入式微型泵系统释放Bleomycin诱导动物产生系统性硬化症,例如雄性C57BL/6小鼠在连续28天背部皮下注射Bleomycin(100-200 μg/天)后,通过Masson染色和羟脯氨酸含量检测证实胶原沉积增加等硬化症指标的出现[12]。
4. Bleomycin(博来霉素)用于肿瘤研究
Bleomycin(BLM,博来霉素,AbMole,M2100)也是一种肿瘤研究中常用的抗生素之一,Bleomycin主要用于研究包括鳞状细胞癌、霍奇金淋巴瘤、非霍奇金淋巴瘤、睾丸癌和头颈部肿瘤等在内的多种恶性肿瘤。例如博莱霉素在宫颈癌细胞(HeLa)中,通过下调cyclin A2和cyclin B1的表达,诱导G2/M期细胞周期阻滞,并通过染色质凝聚和DNA断裂触发早期及晚期凋亡[13, 14]。
三、范例详解
1. FEBS Open Bio. 2025 Jan;15(1):140-150.
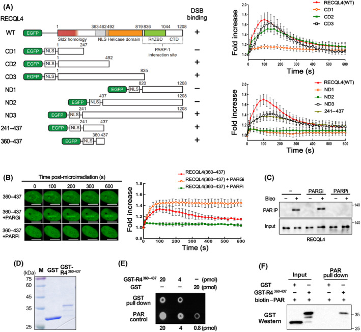
韩国首尔国立大学的科研人员在该论文中探究了细胞中RecQ样解旋酶 4(RECQL4)与多聚 ADP 核糖(PAR)的相互作用,及其在 DNA 双链断裂(DSB)应答中起到的关键效应。研究发现,RECQL4可通过其直接与聚腺苷二磷酸核糖(PAR)结合,进而被招募到DNA双链断裂位点,这一过程依赖于PARylation(PAR的合成)。具体来说,RECQL4的360–437氨基酸区域包含一个PAR结合基序(PBM),这个区域对于RECQL4的快速、瞬时且依赖PARylation的与DSBs结合至关重要。AbMole的Bleomycin(BLM,博来霉素,AbMole,M2100)在该文章中作为一种诱导DNA双链断裂的试剂被实验人员使用:Bleomycin通过产生DNA损伤来模拟细胞在自然状态下可能遭遇的基因毒性压力,从而激活细胞的DNA损伤响应机制。在实验中,研究人员利用Bleomycin处理细胞,观察RECQL4在DNA损伤位点的招募情况以及其在DNA损伤响应中的功能。发现在Bleomycin处理的细胞中,RECQL4的招募依赖于PARylation[15]。

图 3. The small region of RECQL4 sufficient for rapid recruitment to DSB sites directly interacts with PAR[15]
2. Cell Signal. 2025 Sep;133:111867.
成都中医药大学的研究团队在上述文章中鉴定了特发性肺纤维化(IPF)的潜在生物标志物。实验人员通过对公开数据集的单细胞RNA测序(scRNA-seq)和批量RNA测序分析,鉴定出4个与特发性肺纤维化密切相关的枢纽基因FTH1、FABP5、DCXR和IGFBP7。随后在体内和体外模型中的证实了 IGFBP7是一种新的生物标志物。在实验中,科研人员使用了由AbMole提供的Bleomycin(BLM,博来霉素,AbMole,M2100)构建了体外的肺纤维化模型和小鼠肺纤维化模型。细胞模型构建:BEAS-2B经Bleomycin(10μg/mL)处理48小时,发现Bleomycin刺激导致BEAS-2B细胞从多边形或圆形转变为细长纺锤形,细胞死亡增加,纤维化标志物(COL1A1和纤连蛋白1)和间充质标志物(N-钙粘蛋白和波形蛋白)的表达增加,表明细胞肺纤维化模型的成功构建。小鼠模型:C57BL/6小鼠麻醉后,通过气管为小鼠注射Bleomycin(5 mg/kg,溶于PBS),经过14天的饲养期后,对小鼠肺部组织进行生化或组织切片分析,结果表明Bleomycin组的肺组织中有明显的胶原沉积和纤维化,并且纤维化标志物S100A4明显高于对照组。

图 4. Validation of the hub genes in BLM-induced in vivo IPF model[16]
参考文献及鸣谢
[1] V. Murray, J. K. Chen, L. H. Chung, The Interaction of the Metallo-Glycopeptide Anti-Tumour Drug Bleomycin with DNA, International journal of molecular sciences 19(5) (2018).
[2] J. Biya, A. Stoclin, S. Dury, et al., [Consortium for detection and management of lung damage induced by bleomycin], Bulletin du cancer 103(7-8) (2016) 651-61.
[3] K. Wang, T. Zhang, Y. Lei, et al., Identification of ANXA2 (annexin A2) as a specific bleomycin target to induce pulmonary fibrosis by impeding TFEB-mediated autophagic flux, Autophagy 14(2) (2018) 269-282.
[4] Y. Wu, L. Xu, G. Cao, et al., Effect and Mechanism of Qingfei Paidu Decoction in the Management of Pulmonary Fibrosis and COVID-19, The American journal of Chinese medicine 50(1) (2022) 33-51.
[5] Q. Han, L. Lin, B. Zhao, et al., Inhibition of mTOR ameliorates bleomycin-induced pulmonary fibrosis by regulating epithelial-mesenchymal transition, Biochemical and biophysical research communications 500(4) (2018) 839-845.
[6] G. Liu, M. A. Cooley, A. G. Jarnicki, et al., Fibulin-1c regulates transforming growth factor-β activation in pulmonary tissue fibrosis, JCI insight 5(16) (2019).
[7] V. Della Latta, A. Cecchettini, S. Del Ry, et al., Bleomycin in the setting of lung fibrosis induction: From biological mechanisms to counteractions, Pharmacological research 97 (2015) 122-30.
[8] R. G. Jenkins, B. B. Moore, R. C. Chambers, et al., An Official American Thoracic Society Workshop Report: Use of Animal Models for the Preclinical Assessment of Potential Therapies for Pulmonary Fibrosis, American journal of respiratory cell and molecular biology 56(5) (2017) 667-679.
[9] D. Zhang, B. Liu, B. Cao, et al., Synergistic protection of Schizandrin B and Glycyrrhizic acid against bleomycin-induced pulmonary fibrosis by inhibiting TGF-β1/Smad2 pathways and overexpression of NOX4, International immunopharmacology 48 (2017) 67-75.
[10] V. Murray, J. K. Chen, M. M. Tanaka, The genome-wide DNA sequence specificity of the anti-tumour drug bleomycin in human cells, Molecular biology reports 43(7) (2016) 639-51.
[11] G. Galita, O. Brzezińska, I. Gulbas, et al., Increased Sensitivity of PBMCs Isolated from Patients with Rheumatoid Arthritis to DNA Damaging Agents Is Connected with Inefficient DNA Repair, Journal of clinical medicine 9(4) (2020).
[12] F. Vafashoar, K. Mousavizadeh, H. Poormoghim, et al., Gelatinases Increase in Bleomycin-induced Systemic Sclerosis Mouse Model, Iranian journal of allergy, asthma, and immunology 18(2) (2019) 182-189.
[13] S. Shrivastava, C. K. Ratnacaram, Targeting the TGF-β-p21 axis: a critical regulator of bleomycin-induced cell cycle arrest and apoptosis in vitro-implication for progressive cervical cancer therapy, Medical oncology (Northwood, London, England) 42(4) (2025) 85.
[14] B. R. Nixon, S. C. Sebag, M. S. Glennon, et al., Nuclear localized Raf1 isoform alters DNA-dependent protein kinase activity and the DNA damage response, FASEB journal : official publication of the Federation of American Societies for Experimental Biology 33(1) (2019) 1138-1150.
[15] S. Shin, D. Kim, H. Kim, et al., Interaction of RECQL4 with poly(ADP-ribose) is critical for the DNA double-strand break response in human cells, FEBS open bio 15(1) (2025) 140-150.
[16] T. Zhu, B. R. Mu, B. Li, et al., IGFBP7: A novel biomarker involved in a positive feedback loop with TGF-β1 in idiopathic pulmonary fibrosis, Cellular signalling 133 (2025) 111867.
原创声明:本文系作者授权腾讯云开发者社区发表,未经许可,不得转载。
如有侵权,请联系 cloudcommunity@tencent.com 删除。
原创声明:本文系作者授权腾讯云开发者社区发表,未经许可,不得转载。
如有侵权,请联系 cloudcommunity@tencent.com 删除。