
Emetine(吐根碱,AbMole,M2666)是一种从吐根属植物中分离得到的异喹啉类生物碱。长期以来,Emetine作为一种经典的蛋白合成抑制剂在生物学研究中占据重要地位。此外,Emetine还在抑制病毒复制等方面受到了广泛关注。AbMole为全球科研客户提供高纯度、高生物活性的抑制剂、细胞因子、人源单抗、天然产物、荧光染料、多肽、化合物库、抗生素等科研试剂,全球大量文献专利引用。
一、Emetine(吐根碱)的作用机理
Emetine(吐根碱,AbMole,M2666)的作用靶点之一是真核生物的核糖体。研究表明,Emetine能与核糖体40S亚基的特定区域结合,进而有效抑制翻译延伸过程。这种结合干扰了核糖体沿mRNA模板的易位,导致新生多肽链的合成被迅速中止。这种高效的抑制特性,使研究人员能够在特定时间点“冻结”细胞的蛋白合成状态,从而用于分析特定蛋白的半衰期、研究其对细胞的影响,或分析依赖于该蛋白的信号转导通路。
研究人员发现Emetine(吐根碱,AbMole,M2666)还对病毒的复制表现出抑制活性,尤其是RNA类的病毒,包括Poliovirus (PV)、Coxsackievirus (CV)、Echovirus (ECHO)、Zika Virus(ZIKV)、Ebola virus(EBOV)HIV-1、HSV、HCMV等。多项研究表明Emetine的抗病毒机理涉及多个方面。首先,Emetine能够通过直接结合病毒RNA聚合酶来抑制其活性。例如,在对Zika Virus(ZIKV)的研究中,Emetine被发现可以显著抑制ZIKV NS5 RNA依赖性RNA聚合酶(RdRp)的活性。其次,Emetine还可通过干扰宿主细胞的蛋白质合成,抑制病毒基因的翻译过程。Emetine还能够积累在溶酶体中,干扰后者的功能,从而抑制病毒的进入和复制。例如有研究表明,Emetine可以显著增加溶酶体中未酯化胆固醇的菲力平(filipin)染色,提示NPC1胆固醇转运蛋白功能受到影响,NPC1是一种与EBOV结合的蛋白,对EBOV的进入至关重要[1]。此外,Emetine还可能通过影响溶酶体的pH值来抑制病毒的进入[2]。Emetine对溶酶体功能的干扰还会影响自噬过程。自噬是细胞清除受损细胞器和病原体的重要机制,而溶酶体是自噬过程中的关键细胞器。Emetine通过破坏溶酶体功能,减少自噬通量,从而抑制自噬。这种机制可能对依赖自噬进行复制的病毒(如ZIKV)特别有效[3]。2014年,AbMole的两款抑制剂分别被西班牙国家心血管研究中心和美国哥伦比亚大学用于动物体内实验,相关科研成果发表于顶刊 Nature 和 Nature Medicine。
Emetine(吐根碱,AbMole,M2666)还具有抗阿米巴和抗疟活性,阿米巴虫具有活跃的增殖和运动能力,因此它高度依赖持续的蛋白合成。Emetine的处理可迅速耗竭其内部关键的短半衰期蛋白,如参与细胞骨架动态组装、胞吞作用及能量代谢的酶系,从而导致其运动能力丧失、形态异常并最终引发程序性细胞死亡[4]。Emetine对恶性疟原虫的红内期阶段表现出显著的抑制活性。因为疟原虫在红内期快速增殖,需要大量合成核酸和膜结构。Emetine通过抑制蛋白合成,间接影响了负责嘌呤、嘧啶摄取与合成以及脂质代谢的关键酶的更新,从而导致寄生虫代谢网络崩溃[5]。
二、Emetine(吐根碱)的科研应用
1. Emetine(吐根碱)用于病毒感染研究
Emetine(吐根碱,AbMole,M2666)作为多靶点抗病毒抑制剂,其广谱性、低耐药性和抗炎特性使其在多种病毒研究中备受关注。例如在鸡传染性支气管炎病毒(IBV)感染模型中,Emetine降低病毒RNA和蛋白水平,保护鸡胚胎免于致死性感染[6]。在EV-A71病毒感染的小鼠模型中,口服Emetine(0.20 mg/kg)显著降低多器官病毒的感染量并完全预防死亡,上述机制涉及对病毒基因翻译的抑制[7]。Emetine和Ganciclovir在HCMV的研究中表现出协同效应[8]。Emetine与Niclosamide的联用可实现对HSV-2的抑制。
2. Emetine(吐根碱)用于神经和肿瘤研究
Emetine(吐根碱,AbMole,M2666)可用于研究蛋白合成在记忆巩固中的作用。例如在SD大鼠的海马内注射Emetine可抑制局部场电位和多单位活动,支持蛋白合成依赖性记忆假说。Emetine还可通过抑制蛋白合成和调控多条信号通路(如MAPK、Wnt/β-catenin)抑制肿瘤细胞增殖并诱导凋亡。在胃癌(GC)细胞中,Emetine还能阻断细胞迁移和侵袭[9]。此外,Emetine通过降低HIF-1α/HIF-2α和PDK1的表达,抑制缺氧诱导的肿瘤代谢重编程。Daunorubicin与蒽环类抑制剂Daunorubicin的联用对AML(Acute myeloid leukemia)肿瘤细胞表现出显著的增殖抑制[10]。
3. Emetine用于蛋白翻译的抑制
Emetine(吐根碱,AbMole,M2666)作为一种不可逆且高效的翻译延伸抑制剂,能够“冻结”核糖体在翻译中的mRNA上。例如有文献评估了几种转录和翻译抑制剂对大鼠肝细胞线粒体RNA和蛋白质合成的影响,发现只有Emetine能直接作用于线粒体,实现线粒体蛋白质合成的抑制,为研究线粒体转录和翻译机制提供了工具[11]。
4. Emetine(依米丁)用于肺动脉高压的研究
Emetine(吐根碱,AbMole,M2666)能显著抑制PAH(Pulmonary Arterial Hypertension)动物模型中的肺动脉平滑肌细胞(PASMCs)的异常增殖,这是PAH的核心病理特征之一。研究表明Emetine可降低BRD4(含溴结构域蛋白4)及其下游凋亡抑制蛋白survivin的表达,从而干扰细胞周期,抑制PASMCs的增殖[12]。Emetine还可靶向Rho激酶/CyPA/Bsg通路,该通路参与PAH的血管重塑,Emetine通过调节这一通路减轻肺动脉高压。在大鼠PAH模型中,Emetine的处理不仅降低肺动脉压力,还减轻了肺部炎症并改善了右心室功能[12]。

图 1. Emetine用于大鼠PAH模型的研究[12]
三、范例详解
Nat Cell Biol. 2024 Jun;26(6):917-931. (IF = 19.6)
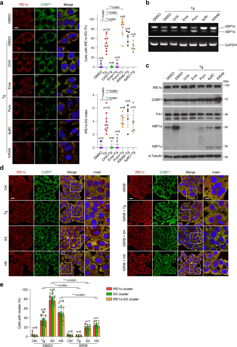
武汉大学、中科院遗传与发育生物学研究所的科研团队在上述论文中探究了哺乳动物内质网应激传感器 IRE1α的动态组装机制,及其与应激颗粒(SGs)的功能关联。实验人员首先发现IRE1α 与 SGs 存在动态的共定位现象:在多种应激条件下如Thapsigargin(Tg)诱导的内质网应激、亚砷酸钠(SA)诱导的氧化应激、及葡萄糖剥夺导致的代谢应激,哺乳动物细胞(HeLa、HEK293T、小鼠胚胎成纤维细胞)中的内源性 IRE1α 会形成 0.5-5μm 的团簇,且这些团簇与 SGs 标志物(G3BP1、TIA1)几乎完全共定位,而 PERK、ATF6α 等其他内质网应激传感器无此特性。科研人员进一步发现IRE1α 的胞质 linker 区域存在着保守的内在无序区(IDRs,富含谷氨酰胺 Q 和丝氨酸 S),该区域是其与 SGs 结合的核心。IRE1α-SGs结合形成的复合物可以通过增强 XBP1 通路活性提升细胞应激耐受。由AbMole提供的Emetine(吐根碱,AbMole,M2666)作为蛋白质翻译的抑制剂,可通过稳定细胞内的多聚核糖体,阻止核糖体游离 mRNA 与 RNA 结合蛋白(如 G3BP1)相互作用,从而抑制 SGs 的组装。因此,Emetine 被用于验证IRE1α 成簇对 SGs 的依赖性[13]。

图 2. Effects of small-molecule protein translation, IRE1α Kinase/RNase or ISR inhibitors upon IRE1α-SG clusters[13]
参考文献及鸣谢
[1] Shu Yang, Miao Xu, Emily M Lee, et al., Emetine inhibits Zika and Ebola virus infections through two molecular mechanisms: inhibiting viral replication and decreasing viral entry, 4(1) (2018) 31.
[2] P. Spirin, E. Shyrokova, V. Vedernikova, et al., Emetine in Combination with Chloroquine Induces Oncolytic Potential of HIV-1-Based Lentiviral Particles, Cells 11(18) (2022).
[3] T. V. Komarasamy, N. A. A. Adnan, W. James, et al., Finding a chink in the armor: Update, limitations, and challenges toward successful antivirals against flaviviruses, PLoS neglected tropical diseases 16(4) (2022) e0010291.
[4] Emmanuel S Akinboye, Oladapo J Open Nat Prod J Bakare, Biological activities of emetine, 4(1) (2011) 8-15.
[5] Wilson Wong, Xiao-chen Bai, Alan Brown, et al., Cryo-EM structure of the Plasmodium falciparum 80S ribosome bound to the anti-protozoan drug emetine, 3 (2014) e03080.
[6] R. Kumar, M. Afsar, N. Khandelwal, et al., Emetine suppresses SARS-CoV-2 replication by inhibiting interaction of viral mRNA with eIF4E, Antiviral research 189 (2021) 105056.
[7] Q. Tang, S. Li, L. Du, et al., Emetine protects mice from enterovirus infection by inhibiting viral translation, Antiviral research 173 (2020) 104650.
[8] R. Mukhopadhyay, S. Roy, R. Venkatadri, et al., Efficacy and Mechanism of Action of Low Dose Emetine against Human Cytomegalovirus, PLoS pathogens 12(6) (2016) e1005717.
[9] X. Peng, J. Shi, Z. Zhao, et al., Emetine, a small molecule natural product, displays potent anti-gastric cancer activity via regulation of multiple signaling pathways, Cancer chemotherapy and pharmacology 91(4) (2023) 303-315.
[10] I. N. Reiten, F. Giraud, T. T. Augedal, et al., Liposomes loaded with daunorubicin and an emetine prodrug for improved selective cytotoxicity towards acute myeloid leukaemia cells, International journal of pharmaceutics 668 (2025) 124989.
[11] Maria Nicola Gadaleta, Margherita Greco, Giovanna Del Prete, et al., On the effect of inhibitors of transcription and translation on RNA and protein synthesis by isolated rat liver mitochondria, Archives of biochemistry and biophysics 172(1) (1976) 238-245.
[12] M. A. H. Siddique, K. Satoh, R. Kurosawa, et al., Identification of Emetine as a Therapeutic Agent for Pulmonary Arterial Hypertension: Novel Effects of an Old Drug, Arteriosclerosis, thrombosis, and vascular biology 39(11) (2019) 2367-2385.
[13] S. Liu, X. Zhang, X. Yao, et al., Mammalian IRE1α dynamically and functionally coalesces with stress granules, Nature cell biology 26(6) (2024) 917-931.
原创声明:本文系作者授权腾讯云开发者社区发表,未经许可,不得转载。
如有侵权,请联系 cloudcommunity@tencent.com 删除。
原创声明:本文系作者授权腾讯云开发者社区发表,未经许可,不得转载。
如有侵权,请联系 cloudcommunity@tencent.com 删除。