首页
学习
活动
专区
圈层
工具
发布
社区首页 >专栏 >🤩 Journal Club | 衰老巨噬细胞驱动铁死亡,加速OA相关肌肉萎缩!CoQ10强势逆转~

🤩 Journal Club | 衰老巨噬细胞驱动铁死亡,加速OA相关肌肉萎缩!CoQ10强势逆转~

作者头像
生信漫卷
发布2025-11-13 18:23:26
发布2025-11-13 18:23:26
1210
举报

写在前面

骨关节炎(Osteoarthritis, OA) 不仅仅是“关节的病”,还伴随严重的肌肉萎缩与衰弱💪。这一过程让关节损伤雪上加霜,却一直缺乏明确的机制解释。

该研究首次揭示:衰老巨噬细胞在OA关节周围肌肉中大量积聚,并通过诱导铁死亡(ferroptosis)推动肌肉萎缩⚡。

此外,研究团队发现补充辅酶Q10(CoQ10)能够有效抑制铁死亡、改善肌肉功能,为OA相关肌肉病变的治疗提供了全新思路✨。

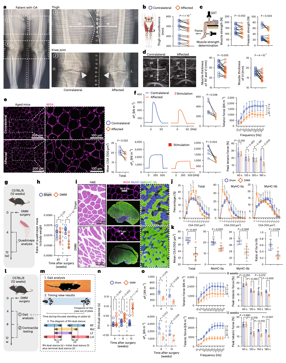
研究结果一

OA关节周围股四头肌显著萎缩与功能下降👇

  • 图1A–D:OA患者单侧膝关节受累一侧大腿肌肉显著萎缩,表现为大腿围减少、肌力和感觉阈值下降。超声显示股直肌(RF)和股中间肌(VI)横截面积显著缩小。
  • 图1E–F:老年自发性OA小鼠的受累侧股四头肌横截面积明显减小,肌肉收缩力下降,包括单收缩力(sPt)、强直收缩力(sPo)和抗疲劳能力。
  • 图1H–K:DMM手术诱导的OA小鼠也表现出股四头肌萎缩,肌纤维横截面积下降,且氧化型肌纤维(MyHC-IIa)比例显著减少。
  • 图1N–O:步态分析与肌肉收缩实验进一步证明,DMM小鼠在术后8–12周肌肉功能显著减退。

👉 说明OA导致的关节损伤伴随明显的肌肉量和力量下降,提示OA相关肌肉萎缩是疾病的重要表现。

研究结果二

OA股四头肌呈现慢性炎症特征👇

  • 图2A–D:RNA测序显示,DMM组股四头肌基因表达发生广泛改变(超1.6万差异基因)。
  • 图2E–F:GO富集分析揭示,术后4周以炎症相关通路为主,12周则以血管生成相关通路显著。
  • 图2H–I:KEGG分析显示PI3K–Akt、NF-κB、TNF、MAPK等经典炎症信号显著富集。
  • 图2J:GSEA确认炎症反应、髓系淋巴细胞活化、血管生成等持续增强。
  • 图2K–M:蛋白水平验证:FoxO、p-p65、p-Stat3等炎症信号上调;IL-6、IL-16水平升高;CD31+血管数目增加。

👉 股四头肌在OA过程中出现持续慢性炎症与血管生成增加

研究结果三

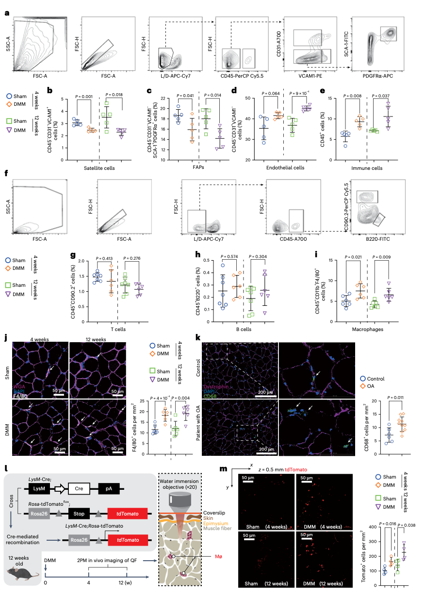
OA股四头肌中巨噬细胞数量显著增加👇

  • 图3B–E:流式细胞术显示,FAPs比例下降,而免疫细胞显著上升。
  • 图3I:其中以巨噬细胞(CD45+CD11b+F4/80+)增加最明显。
  • 图3J–K:免疫染色进一步证实OA小鼠与患者股四头肌中F4/80+、CD68+巨噬细胞数目明显上升。
  • 图3M:双光子显微成像显示OA小鼠肌肉中巨噬细胞数量显著增多。

👉 OA相关肌肉萎缩伴随巨噬细胞的大量浸润

研究结果四

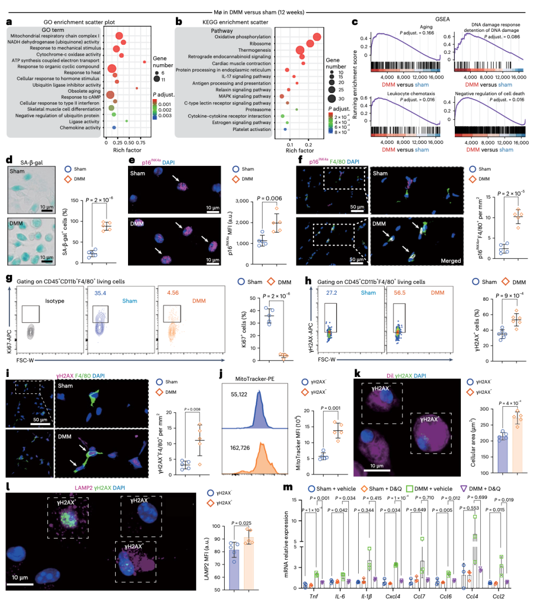
OA肌肉巨噬细胞呈衰老表型👇

  • 图4A–C:单细胞转录组揭示,OA肌肉中的巨噬细胞不仅活跃于炎症通路,还显著富集衰老相关通路(线粒体功能障碍、DNA损伤反应)。
  • 图4D–F:SA-β-gal活性、p16INK4a+ 巨噬细胞显著增加。
  • 图4G–H:衰老巨噬细胞增殖减少(Ki67下降),但DNA损伤标志物γH2AX显著增加。
  • 图4J–L:这些衰老巨噬细胞伴随线粒体质量升高、细胞体积和溶酶体增大。
  • 图4M:SASP因子(TNF、IL-6、IL-1β等)显著升高。

👉 证明OA相关巨噬细胞进入衰老状态并释放SASP因子。

研究结果五

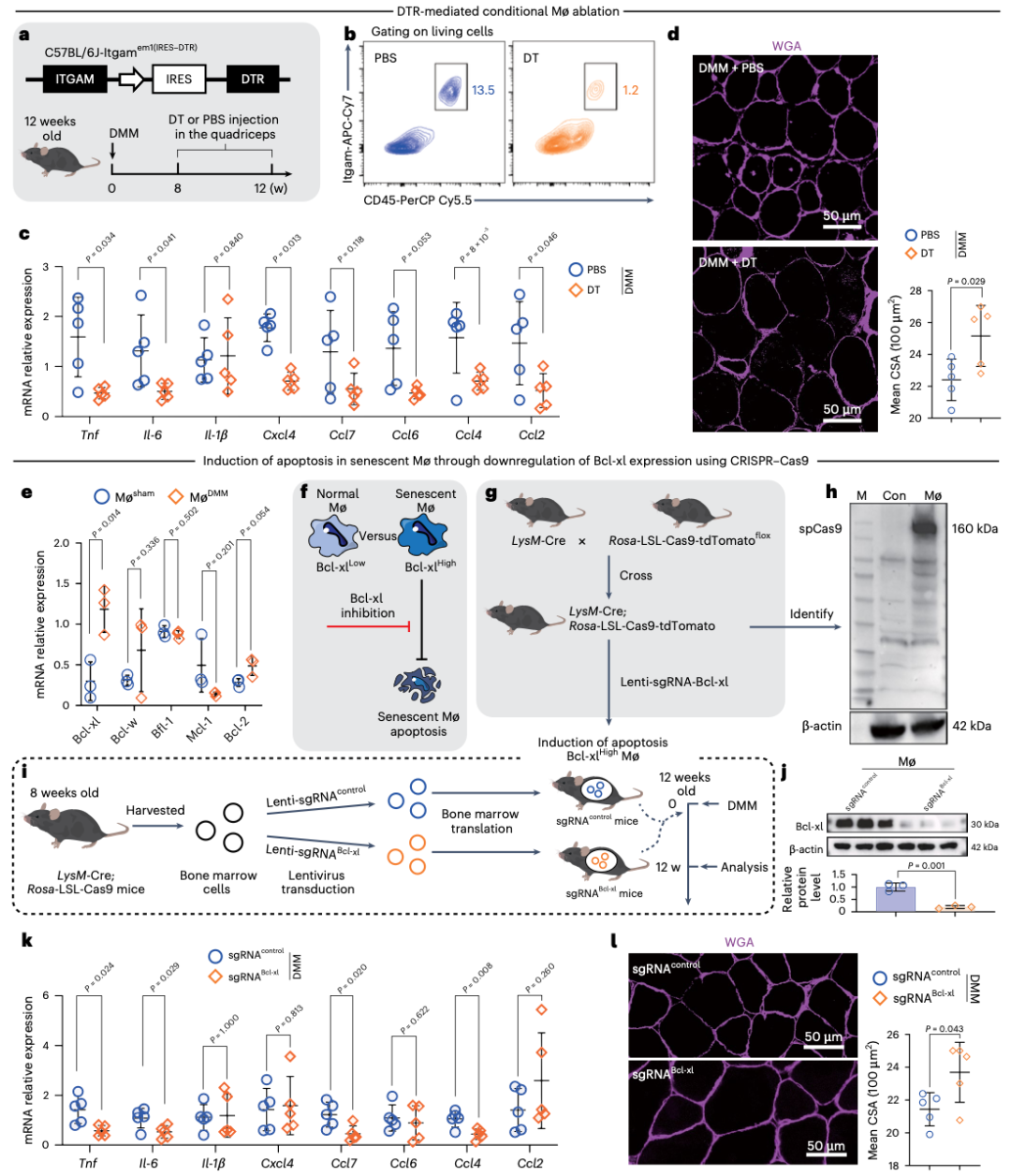
清除衰老巨噬细胞可缓解肌肉萎缩👇

  • 图5A–D:利用Itgam-DTR小鼠特异性清除巨噬细胞,股四头肌纤维横截面积显著恢复。
  • 图5E–L:进一步利用CRISPR-Cas9靶向抑制Bcl-xl,诱导衰老巨噬细胞凋亡,也可降低炎症因子并改善肌肉萎缩。

👉 衰老巨噬细胞是OA肌肉萎缩的关键驱动因子。

研究结果六

衰老巨噬细胞通过破坏铁稳态诱导骨骼肌铁死亡👇

  • 图6A–C:蛋白质组学分析(PCA与热图)显示,OA股四头肌在分子层面发生显著变化,提示能量代谢与铁稳态相关通路异常。
  • 图6D:无论在OA患者还是OA小鼠,股四头肌中游离Fe²⁺和Fe³⁺水平均显著升高,提示铁过载。
  • 图6E–F:差异蛋白富集结果显示,铁死亡、线粒体功能障碍和脂质过氧化是核心改变。
  • 图6G–H:透射电镜(TEM)结果显示,OA肌肉线粒体表现出典型铁死亡特征:线粒体嵴减少、膜密度升高。
  • 图6I–J:流式检测与SDH染色提示,OA小鼠肌肉线粒体代谢功能下降。
  • 图6K–L:脂质过氧化(LPO)水平显著升高,铁死亡标志物蛋白表达上调。
  • 图6M–P:条件培养基实验表明,衰老巨噬细胞分泌因子可直接诱导成肌细胞(C2C12)出现肌管变细、肌球蛋白(MyHC)下降,伴随线粒体ROS增加。
  • 图6Q–T:铁死亡标志染料(C11-BODIPY、Helix NP)及脂质过氧化产物检测均显著升高,进一步确认铁死亡发生。
  • 图6U:机制示意图:衰老巨噬细胞通过扰乱局部铁稳态 → 线粒体损伤 → 脂质过氧化积累 → 骨骼肌铁死亡 → 肌肉萎缩。

👉 系统性证明了“铁过载—线粒体损伤—脂质过氧化—铁死亡”链条,是衰老巨噬细胞介导OA肌肉萎缩的关键机制。

研究结果七

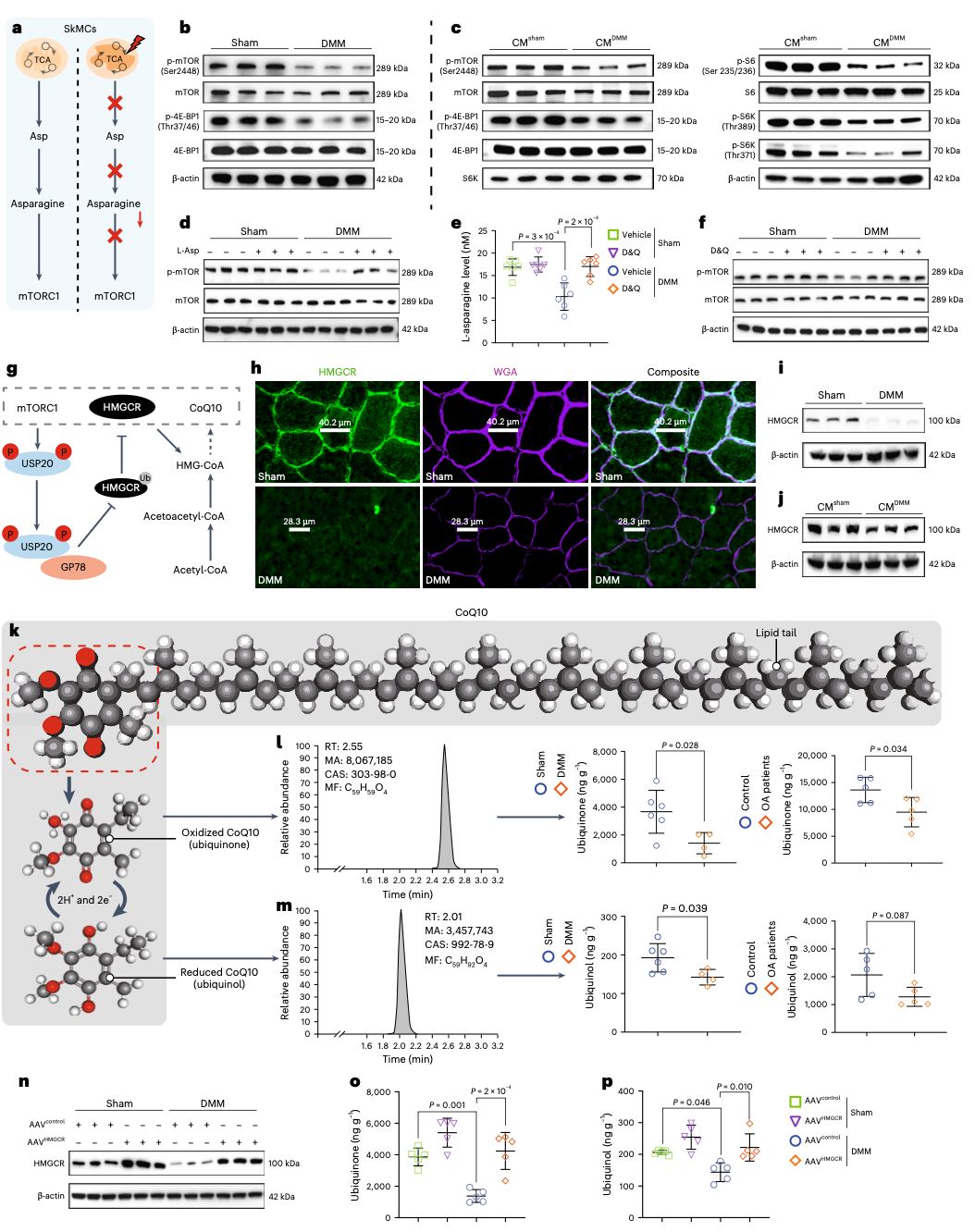
天冬酰胺–mTORC1–HMGCR通路受抑,导致CoQ10耗竭并促进铁死亡👇

  • 图7A–D:机制示意图与功能验证显示,在OA小鼠股四头肌中,mTORC1通路活性显著下降。无论在体内(OA小鼠股四头肌)还是体外(C2C12细胞接受OA巨噬细胞条件培养基刺激),mTORC1信号均被抑制。补充L-天冬酰胺(L-Asp)可部分恢复mTORC1活性,提示TCA循环产物天冬酰胺通过调控mTORC1维持肌肉稳态。
  • 图7E–F:在应用衰老清除剂D&Q的小鼠中,L-天冬酰胺水平和mTORC1活性得到恢复,进一步证明衰老巨噬细胞通过代谢干预抑制mTORC1。
  • 图7G–J:机制图与实验证据表明,mTORC1下游的HMGCR(胆固醇合成限速酶)被显著抑制,导致辅酶Q10(CoQ10)合成减少。无论在小鼠股四头肌还是C2C12细胞,HMGCR水平均明显降低。
  • 图7K–M:LC–MS检测显示,OA小鼠及OA患者股四头肌中CoQ10(包括氧化型ubiquinone和还原型ubiquinol)水平均显著下降。
  • 图7N–P:通过AAV介导的HMGCR基因过表达,可以恢复股四头肌中CoQ10水平,提示靶向HMGCR–CoQ10轴可有效干预OA相关铁死亡。

👉 揭示了一个代谢–信号–铁死亡的关键通路:衰老巨噬细胞 → 抑制天冬酰胺–mTORC1–HMGCR通路 → CoQ10合成减少 → 铁死亡增强 → 肌肉萎缩。

研究结果八

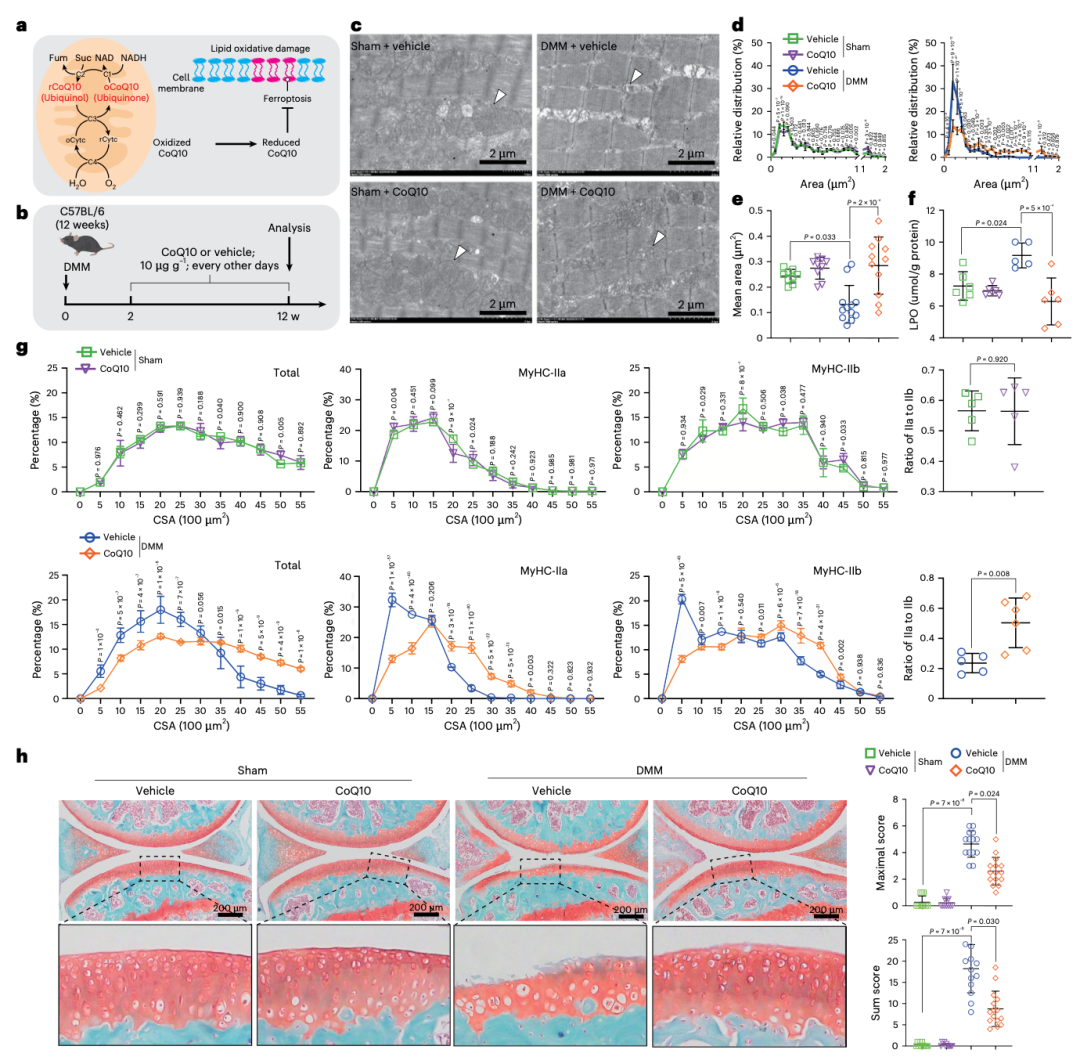
CoQ10有效抑制铁死亡,改善OA相关肌肉病变👇

  • 图8A–C:在OA小鼠模型中补充CoQ10后,股四头肌纤维横截面积(CSA)显著恢复,肌肉重量和肌力明显提升。
  • 图8D–F:铁死亡标志物(如MDA、4-HNE)水平下降,ROS和脂质过氧化物积累减少,说明CoQ10有效抑制了铁死亡过程。
  • 图8G–I:在机制层面,CoQ10通过恢复mTORC1–HMGCR信号和线粒体功能,促进内源性防御体系,提升抗氧化能力。
  • 图8J–K:不仅肌肉病变得到缓解,CoQ10处理还减轻了OA小鼠的关节结构损伤,说明其具有全局保护作用

👉 强调了临床转化价值:外源性补充CoQ10可作为铁死亡抑制剂,从而在OA合并肌肉萎缩的治疗中发挥“双重保护”作用——既保肌肉,又护关节。

📝 总结

这篇文章揭示了一个全新的机制:

  • OA关节周围的股四头肌发生显著萎缩与慢性炎症
  • 巨噬细胞在局部浸润并进入衰老状态,释放SASP因子;
  • 衰老巨噬细胞通过诱导骨骼肌铁死亡导致肌肉萎缩
  • 清除衰老巨噬细胞或补充CoQ10,均能缓解OA相关的肌肉病变。

👉 该研究为 OA合并肌肉萎缩的治疗 提供了全新的干预思路:靶向衰老巨噬细胞或利用铁死亡抑制剂(如CoQ10)。

本文参与 腾讯云自媒体同步曝光计划,分享自微信公众号。
原始发表:2025-08-24,如有侵权请联系 cloudcommunity@tencent.com 删除

本文分享自 生信漫卷 微信公众号,前往查看

如有侵权,请联系 cloudcommunity@tencent.com 删除。

本文参与 腾讯云自媒体同步曝光计划  ,欢迎热爱写作的你一起参与!

评论
登录后参与评论
0 条评论
热度
最新
推荐阅读
目录
  • 写在前面
  • 研究结果一
  • 研究结果二
  • 研究结果三
  • 研究结果四
  • 研究结果五
  • 研究结果六
  • 研究结果七
  • 研究结果八
  • 📝 总结
领券
问题归档专栏文章快讯文章归档关键词归档开发者手册归档开发者手册 Section 归档