
Plerixafor(AMD3100,JM3100,AbMole,M1898)是一种小分子CXCR4拮抗剂,主要通过靶向CXCR4/CXCL12信号轴发挥功能,其抑制CXCR4的IC₅₀值为44 nM。CXCR4是一种G蛋白偶联受体,在多种细胞中广泛表达,其天然配体为基质细胞衍生因子-1α(SDF-1α,也称为CXCL12)。CXCR4与CXCL12的相互作用在细胞迁移、增殖、存活等生理过程中起着重要的调节作用。当Plerixafor(CAS No.:110078-46-1)与CXCR4结合后,会阻断CXCL12与CXCR4的结合,同时刺激β-arrestin的募集,最终导致CXCR4受体的内化并降低其蛋白水平。在科研应用中,Plerixafor的核心价值体现在造血干细胞(HSC)的高效动员。在正常生理状态下,造血干细胞(HSCs)通过CXCR4与骨髓微环境中的CXCL12相互作用而被锚定在骨髓中。而Plerixafor可以阻断这种相互作用,使HSCs从骨髓释放到外周血中,从而实现造血干细胞的动员。此外,Plerixafor与传统的细胞因子需4-5天的连续处理不同,Plerixafor可在单次处理后可快速实现大鼠、小鼠等动物模型的HSC动员[1]。这种快速动员特性使其在基因编辑或移植研究中具有显著优势。此外,CXCR4/CXCL12轴在肿瘤的发生、发展和转移过程中扮演着重要角色。许多肿瘤细胞高表达CXCR4,并通过与肿瘤微环境中的CXCL12结合来促进肿瘤细胞的增殖、免疫逃逸和耐受性的获得。Plerixafor(JM3100)通过阻断CXCR4/CXCL12轴,可抑制肿瘤相关免疫抑制性细胞(如TAMs)的募集,抑制肿瘤细胞的生长[2]。例如在前列腺癌(PCa)中,Ac-KLF5通过激活CXCR4介导的IL-11分泌和SHH/IL-6旁分泌信号导致对Docetaxel产生耐受,而Plerixafor可逆转这一耐药性[3],并在小鼠移植瘤模型中抑制肿瘤细胞的骨转移。另外一方面,Plerixafor(SID791,普乐沙福)在纤维化模型中,通过抑制CXCR4信号,减少了炎症细胞浸润和胶原沉积[4]。AbMole为全球科研客户提供高纯度、高生物活性的抑制剂、细胞因子、人源单抗、天然产物、荧光染料、多肽、化合物库、抗生素等科研试剂,全球大量文献专利引用。
范例详解
J Nanobiotechnology. 2024 May 3;22(1):219.
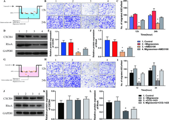
南方医科大学的科研团队在该文章中探讨了脂肪干细胞如何通过释放迁移体(migrasomes) 富集趋化因子CXCL12,并通过CXCR4/RhoA信号通路招募干细胞,形成正反馈循环以促进软组织再生的机制。实验人员发现脂肪干细胞生成的迁移体中富含CXCL12,CXCL12随后通过激活CXCR4/RhoA通路招募更多脂肪干细胞至损伤部位,随后上调脂肪生成相关蛋白(如PPARγ),加速脂肪组织修复。在小鼠脂肪移植模型中,迁移体注射组较对照组展现出更显著的ASC浸润、血管生成及脂肪再生效果(减少纤维化和空泡形成)。AbMole提供的Plerixafor(AMD3100,AbMole,M1898)作为CXCR4特异性抑制剂,在研究中用于验证CXCL12-CXCR4通路在上述生理过程中的作用[5]。2014年,AbMole的两款抑制剂分别被西班牙国家心血管研究中心和美国哥伦比亚大学用于动物体内实验,相关科研成果发表于顶刊 Nature 和 Nature Medicine。

Migrasomes promote migration of ASCs in vitro via activation of CXCR4/RhoA signaling by CXCL12[5].
参考文献及鸣谢
[1] J. Xiang, M. Shi, M. A. Fiala, et al., Machine learning-based scoring models to predict hematopoietic stem cell mobilization in allogeneic donors, Blood advances 6(7) (2022) 1991-2000.
[2] Q. Cao, X. Cheng, R. Lv, et al., Nanoparticle-Mediated CXCL12-CXCR4 Inhibition Reprograms Macrophages and Suppresses Gastric Carcinoma, Advanced science (Weinheim, Baden-Wurttemberg, Germany) 12(30) (2025) e00225.
[3] B. Zhang, Y. Li, Q. Wu, et al., Acetylation of KLF5 maintains EMT and tumorigenicity to cause chemoresistant bone metastasis in prostate cancer, Nat Commun 12(1) (2021) 1714.
[4] I. Dupin, P. Henrot, E. Maurat, et al., CXCR4 Blockade Alleviates Pulmonary and Cardiac Outcomes in Early Chronic Obstructive Pulmonary Disease, American journal of respiratory cell and molecular biology 73(4) (2025) 530-544.
[5] Y. Chen, Y. Li, B. Li, et al., Migrasomes from adipose derived stem cells enrich CXCL12 to recruit stem cells via CXCR4/RhoA for a positive feedback loop mediating soft tissue regeneration, Journal of nanobiotechnology 22(1) (2024) 219.
原创声明:本文系作者授权腾讯云开发者社区发表,未经许可,不得转载。
如有侵权,请联系 cloudcommunity@tencent.com 删除。
原创声明:本文系作者授权腾讯云开发者社区发表,未经许可,不得转载。
如有侵权,请联系 cloudcommunity@tencent.com 删除。