
在制造业数字化转型的大潮中,很多企业、工厂都面临同样的问题:系统太多、说法太杂,到底哪些是必须的?从哪儿开始做才靠谱?
实际上,不管企业规模大小、行业类别如何,有三个系统被广泛验证为智能制造的基础。
因为它们分别解决了制造企业三个最核心的问题:
如果你正准备系统选型、流程再造,本文会帮你把底层逻辑理清楚。

ERP,全称 Enterprise Resource Planning(企业资源规划),听着是不是很抽象,但它其实不是一个无法理解的概念。想象一下,如果你的企业是一辆车,ERP就是那位驾驶员,熟练地操纵方向盘,确保车辆在道路上稳健前行。
我再举个例子辅助大家理解——假设你的企业是一家制造业公司,有生产、销售、采购等多个环节。生产部门需要知道销售部门的订单信息,销售部门需要了解采购部门的库存情况,而采购部门则需要协调生产计划。ERP系统就像一位全知全能的管理者,帮助各个部门高效协同,保持信息畅通,让整个企业运转如钟。

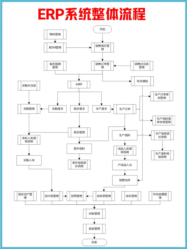
客户管理模块:ERP系统的客户管理模块可以帮助企业记录客户信息、管理客户关系,实现从客户询盘到订单的全程跟踪。当客户有新的需求或变更时,销售团队可以及时响应,提供个性化的服务。
销售管理模块:销售管理模块涵盖了销售计划、订单管理、合同管理等功能。企业可以通过ERP系统清晰地了解销售情况,实时掌握订单进度,为生产和采购提供准确的参考。
采购管理模块:采购管理模块帮助企业优化采购流程,包括供应商管理、采购订单、入库管理等。ERP系统能够提供全面的采购数据分析,帮助企业更好地控制采购成本。
生产管理模块:生产管理模块是ERP系统中的重要组成部分,涵盖了生产计划、车间管理、工序管理等。通过ERP系统,企业可以实时追踪生产进度,调整生产计划,提高生产效率。
库存控制模块:库存控制模块帮助企业实现对库存的精细管理,包括原材料库存、半成品库存、成品库存等。ERP系统能够及时提醒库存预警,避免库存积压和物料短缺。
财务管理模块:财务管理模块主要负责企业的财务核算与资金监控。涵盖总账管理、应收应付管理、成本核算、财务报表、预算管理及资产管理等功能。借助财务模块企业可准确核算成本与利润,及时生成资产负债表、利润表等报表,同时实现预算编制、执行跟踪和资金流向监控。
集成性:集成性的能力类似于一张大网,将企业内各个部门的数据、流程紧密连接在一起,消除信息孤岛,实现全面的信息集成。比如,当(ERP)销售部门接到客户订单时,这个信息会自动传递给(MES)生产部门,生产部门再根据订单信息调整生产计划。这种集成性让企业不再因为信息不对称而陷入困境,所有部门共享同一张信息大网,实现高效协同。
一体化:有了一体化能力,企业不再需要使用多个独立的软件来处理不同的业务流程,ERP系统将各个业务流程整合在一个平台上,形成一个大一统的管理体系。举个例子,过去企业可能需要使用一个软件来处理财务,又用另一个软件来进行销售管理,这样的操作既繁琐又容易出错。而ERP系统将财务、销售、采购等各个模块融为一体,企业只需在一个系统中完成所有操作,操作更加简便高效。
标准化:ERP系统的第三个特点是标准化。它为企业制定了一套标准的流程和规范,帮助企业建立起科学的管理体系。想象一下,如果一个企业有多个分支,每个分支都按照自己的方式进行管理,那么企业整体的管理将变得混乱不堪。而ERP系统引入标准化的管理流程,让各个部门都按照相同的标准来操作,提高了整体管理的规范性和一致性。
信息化:最后一个特点就是信息化。ERP系统通过数字化、自动化的方式,将企业的各项业务都纳入计算机系统管理之下,实现了企业的信息化管理。不再需要大量的纸张文件,不再需要手工记录各种数据,ERP系统让企业摆脱了繁重的文书工作,实现了信息的高效流转。信息化带来的不仅仅是效率的提升,更是对企业决策提供了更加科学和准确的依据。
MES,全称 Manufacturing Execution System(制造执行系统)。如果说ERP是企业这辆车的“驾驶员”,负责把握方向和全局资源,那么MES就是专注在引擎舱里的“机械师”。它确保发动机(生产车间)的每一个部件都精准、高效地协同工作,将驾驶员的指令(生产计划)转化为实实在在的动力(合格产品)。
我们再用一个例子来具象化:ERP下达指令“本月需要生产1000台A产品”。这个指令到了车间,具体由哪条生产线、哪台设备、哪位工人、在什么时间、用什么物料来执行?生产过程中设备状态是否正常?质量是否达标?进度是提前还是滞后?这些问题,ERP无法实时感知和精细管控。而MES正是填补这一空白的系统,它扎根于车间现场,掌管从原材料上线到成品入库的整个生产执行过程,让黑箱作业变得透明、可控。

工单管理与调度模块:这是MES的指挥中枢。它接收来自ERP的生产计划(工单),并将其分解为具体的工序任务,派发到相应的生产线、设备或工作站。它能根据设备状态、人员技能、物料齐套情况等进行动态调度,优化生产顺序,减少等待时间。
生产过程跟踪模块:这是MES的眼睛。通过扫描条码、RFID或设备自动采集,实时收集每个产品、每道工序的生产数据,如开始/结束时间、操作员、设备编号、加工参数等。你可以像看物流跟踪地图一样,实时查看每一个产品在生产线上的位置和状态。
质量管理模块:MES将质量管理嵌入到生产流程中。支持定义质检点(IPQC)、质检标准(SOP),并记录在线检验结果(包括首检、抽检、全检)。一旦发现质量异常,系统可以自动触发报警、暂停生产,并启动追溯流程,防止缺陷扩大。
物料与追溯管理模块:确保正确的物料在正确的时间送到正确的地点。通过扫描,系统记录物料与工单、产品的绑定关系,实现从供应商批次到成品序列号的全过程双向追溯(追上游、溯下游)。当发生质量问题时,能分钟级定位受影响的范围,极大缩短召回周期、减少损失。
设备管理模块:MES连接设备,监控其运行状态(运行、停机、故障)、采集工艺参数(温度、压力、转速)、统计设备综合效率(OEE)。它可以帮助企业分析设备停机原因,制定预防性维护计划,是提升设备利用率的关键工具。
人员绩效管理模块:系统记录每位操作员的工作任务、完成数量、合格率、工时等信息。这为基于数据的公平绩效评估提供了依据,同时也能分析人员技能与效率,辅助进行针对性培训。
在制品(WIP)库存管理模块:MES精准管理生产线旁和工序间的在制品数量与状态,避免在制品积压或缺料造成的生产线停滞,实现流畅的连续作业。
实时性:这是MES区别于ERP的最显著特点。ERP处理的是“事后的”结果数据(通常按天、周汇总),而MES处理的是事中的过程数据(以秒、分钟为单位)。它让管理者能够对生产现场的变化(如设备故障、质量偏差、进度延迟)做出即时反应。
连接性:MES向上承接ERP的计划指令,向下连接PLC、CNC、机器人、传感器等自动化设备,横向与WMS、QMS等系统集成。它是连接信息世界(IT)与生产物理世界(OT)的桥梁,是实现工业互联网和数字孪生的核心枢纽。
执行性:MES的核心价值在于执行。它将宏观计划分解为微观指令,并确保这些指令在现场被准确地执行。它关注的是如何生产,而ERP更多关注生产什么和需要什么资源。
过程性:MES管理的核心对象是生产制造过程。它详细记录产品制造全生命周期的每一个步骤、每一次状态变更、每一组参数,形成了完整、可信的生产履历。这不仅是质量追溯的基石,也是工艺优化和大数据分析的基础。
WMS,全称 Warehouse Management System(仓储管理系统),是一种实时计算机软件系统,通过信息化手段对仓储物流活动进行全过程管控,核心功能包括入库管理、出库管理、库存实时监控、货位分配优化及质检管理等模块。系统采用条码/RFID识别技术,支持云端部署或本地私有化部署,并与ERP、MES、电商平台等外部系统实现数据对接,形成供应链一体化协同网络。

入库管理:指导并规范收货、质检、上架全过程。系统可依据采购订单进行收货核对,支持质检流程,并根据预设策略(如货品属性、库存分布)自动推荐或分配最优上架库位,从源头保障库存数据的准确性。
在库管理:这是WMS实现库存精准控制的核心。功能包括库内货位管理、库存动态盘点(支持循环盘点、盲盘等)、库存移动管理(如移库、补货)、批次与效期管理。它确保了仓库实物与系统数据的高度一致,并能有效利用仓储空间。
出库管理:优化订单履行流程,支持按销售订单、生产工单等多种方式进行出库。系统通过智能波次分析、拣货路径优化(如按最短路径规划),指导拣选作业(支持按单拣选、批量拣选等模式),并完成复核、包装、发货确认,大幅提升出库效率和准确率。
协同与集成功能:WMS作为承上启下的环节,需与ERP(同步库存、订单信息)、MES(执行生产领退料)、以及自动化设备(如AGV、输送线、堆垛机)无缝集成,驱动仓库高效运转,并为企业供应链决策提供实时、准确的库存数据支撑。
数据驱动:WMS的核心价值在于实现库存数据的“账实实时一致”。所有仓库作业必须通过系统指令进行,操作完成后实时更新库存,彻底杜绝了手工记录导致的滞后与错误,为企业决策提供可靠数据基石。
流程固化:系统将优化的仓库作业流程(SOP)固化到软件中,强制操作人员按标准步骤执行。这减少了人为随意性,提升了作业效率与安全性,并能快速培训新员工,实现管理经验的数字化沉淀。
作业优化:WMS内嵌多种智能策略,如智能上架、路径优化、波次分析等,能动态指导操作员以最高效的方式完成任务,从而缩短作业时间,降低劳动强度,提升整体仓储吞吐能力。
集成执行:WMS并非信息孤岛,它需要与ERP、MES、TMS及各类自动化物流设备深度集成。通过信息流的无缝传递,WMS能准确接收指令并驱动物理执行,实现从业务计划到仓库作业的闭环联动,是智能制造物流环节的关键执行者。

ERP向MES提供生产计划和工单指令,MES执行生产任务并反馈生产数据。
协同场景:ERP生成工单→MES执行生产→MES反馈生产数据→ERP核算成本。
ERP向WMS提供采购需求和销售订单,WMS执行仓储物流任务并反馈库存数据。
协同场景:ERP生成采购计划→WMS执行收货入库→ERP更新库存;ERP生成销售订单→WMS 执行出库→ERP更新库存。
MES向WMS发起锁料请求,WMS调拨原料至线边仓,支持生产任务。
协同场景:MES发起锁料请求→WMS调拨原料→MES完成生产→WMS执行成品入库。
ERP负责全局计划,MES负责生产执行,WMS负责物料支持。
数据流:ERP→MES→WMS→ERP,形成从计划到执行的完整闭环。


最后建议,企业在引入信息化系统初期,切记要合理有效地运用好工具,这样一来不仅可以让公司业务高效地运行,还能最大程度保证团队目标的达成。同时还能大幅缩短系统开发和部署的时间成本。特别是有特定功能流程需要定制化的企业,可以考虑低代码/无代码这类平台进行配置,有效减少企业的试错成本。
原创声明:本文系作者授权腾讯云开发者社区发表,未经许可,不得转载。
如有侵权,请联系 cloudcommunity@tencent.com 删除。
原创声明:本文系作者授权腾讯云开发者社区发表,未经许可,不得转载。
如有侵权,请联系 cloudcommunity@tencent.com 删除。