
前一篇我们详细了解了深思熟虑智能体,今天我们讨论智能体的另一种类型,反应式智能体,想象一下,当我们的手不小心触碰到一个滚烫的杯子时,我们会瞬间缩回。这个过程中,我们的大脑甚至还没有意识到烫这个概念,手已经完成了动作。这种不经过深思熟虑、直接由刺激引发的快速反应,就是反应式智能体的核心思想。
反应式智能体是一种基于“感知-行动”模式的智能系统。它不依赖复杂的内部世界模型,不进行耗时的推理规划,而是像生物的条件反射一样,根据当前的环境输入直接产生行为输出。

一个简单的比喻:
这种设计使得反应式智能体在需要快速响应的场景中表现出色,成为机器人学、自动驾驶、工业自动化等领域的基石技术,反应式智能体是一种基础且强大的智能体范式,它摒弃了复杂的内部世界模型和前瞻性规划,转而强调对环境的即时、直接响应。这种“刺激-反应”模式,使其在动态、快速变化的环境中表现出极高的效率和鲁棒性。
反应式智能体的设计源于对自然界(如昆虫)高效行为的观察,一只蜜蜂不需要构建整个花园的认知地图,它只需根据光线、花朵形状和气味等即时感官输入,就能做出飞向花蜜的决定。
1. 核心概念
反应式智能体是一种不依赖内部世界模型,也不进行复杂推理,其决策和行动直接由当前时刻的感知输入所决定的智能系统。它
2. 基本工作模式
反应式智能体的的工作模式可以概括为一个极其简化的公式:感知 → 反应。它的工作流程可以概括为一个极其简洁的循环:环境感知 → 条件匹配 → 动作执行 → 环境改变
这个循环的关键在于没有中间的思考环节,智能体不需要回答“我在哪里?”“我要去哪里?”这样的哲学问题,它只需要知道“现在该做什么”。
3. 条件-动作规则
反应式智能体的大脑由一系列简单的“如果-那么”规则组成:
规则集 = [
"如果(前方有障碍物) 那么(向左转)",
"如果(电量低于20%) 那么(返回充电)",
"如果(检测到目标) 那么(向前移动)",
"如果(无特殊情况) 那么(随机探索)"
]这些规则就像生物的神经反射弧,每个都负责处理特定的情境。当环境提供的感知输入匹配某个规则的条件时,对应的动作就会被立即触发。
4. 行为的涌现
单个规则可能很简单,但多个规则组合起来就能产生复杂的行为表现。这种现象被称为“涌现”——整体行为大于部分之和。
实例说明:一个扫地机器人只有三个简单规则:
单独看每个规则都很简单,但组合起来后,机器人就能在房间里自主移动、避开家具、清扫灰尘,表现出相当复杂的智能行为。这种从简单规则中产生复杂行为的过程,正是反应式智能体的魅力所在。
5. 核心原则
6. 反应式智能体的优势
7. 反应式智能体的劣势
8. 一个生活化的比喻:膝跳反射
医生用小锤敲击你的膝盖,你的小腿会不受控制地向前踢出。这个过程:
这就是一个典型的反应式过程——快速、直接、不经过深思熟虑,反应式智能体正是将这种模式应用在了机器决策上。
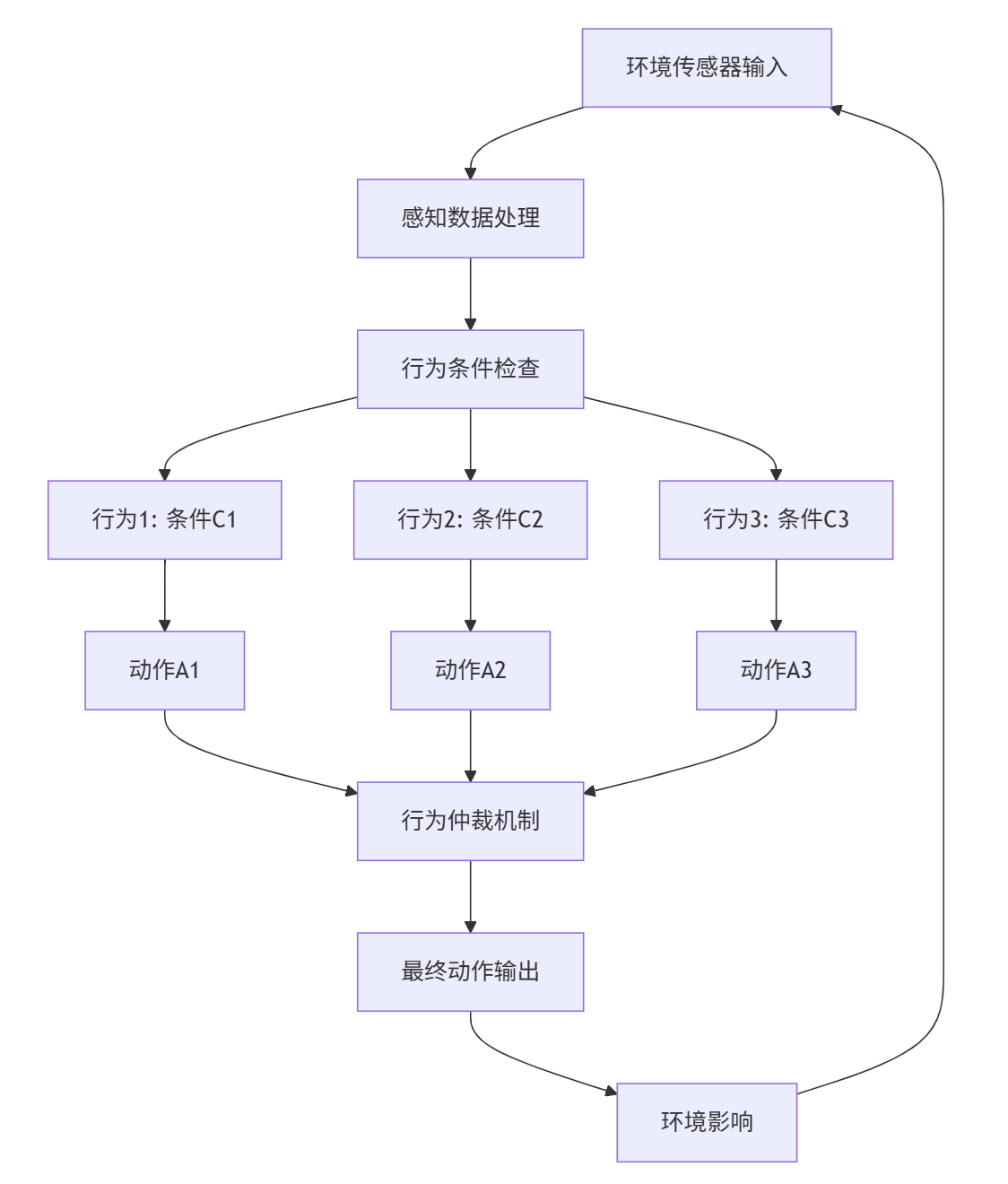
当多个规则可能同时被激活时,如何决定执行哪个动作?机器人学家罗德尼·布鲁克斯提出了包容架构来解决这个问题。
包容架构的核心思想是:将智能体分解为多个行为层,每个层都是一个独立的“感知-行动”模块。这些层并行运行,但通过优先级机制进行协调。

流程说明:
流程总结:
在包容架构中,行为层被组织成不同的优先级:
仲裁原则:高优先级行为可以抑制低优先级行为。就像在人类行为中,躲避危险的本能会压制其他所有想法。
考虑一个自动驾驶汽车的反应式系统:
行为层 = {
# 最高优先级:安全相关
"紧急制动": {"条件": "碰撞 imminent", "动作": "全力刹车"},
# 高优先级:避障
"主动避障": {"条件": "前方有障碍", "动作": "转向避让"},
# 中优先级:导航
"车道保持": {"条件": "偏离车道", "动作": "微调方向"},
# 低优先级:舒适性
"平稳驾驶": {"条件": "道路弯曲", "动作": "平滑转向"}
}当多个条件同时满足时,只有最高优先级的动作会被执行,这种设计确保了系统在任何情况下都能做出最安全的选择。
如何将多个简单的“条件-动作”规则组合起来,形成复杂的行为?机器人学家罗德尼·布鲁克斯提出了经典的 “包容架构”。
包容架构将智能体分解为多个行为层,每个层都是一个简单的“条件-动作”模块。这些层并行运行,但通过 “抑制” 与 “抑制” 机制进行协调。
假设我们要构建一个室内清扫机器人:
仲裁过程:当机器人正在清扫时(层二激活),如果突然前方出现障碍物,避障行为(层三)会立即抑制清扫行为(层二)的输出,让机器人先转向。避开障碍物后,避障行为条件不再满足,清扫行为重新取得控制权,这保证了机器人的安全。

工作过程:
核心机制:
这是一个简单的扫地机器人智能控制系统,完美展示了反应式设计。
在代码运行后体现几大功能点:
1.1 传感器模拟原理
def get_sensor_readings(self, obstacles):
readings = []
for sensor_angle in self.sensor_angles:
sensor_dir = np.array([
np.cos(self.angle + sensor_angle), # 传感器方向向量x分量
np.sin(self.angle + sensor_angle) # 传感器方向向量y分量
])
min_distance = self.sensor_range # 初始化为最大探测距离
for obstacle in obstacles:
# 计算机器人到障碍物的向量
obstacle_pos = np.array([obstacle[0], obstacle[1]])
robot_pos = np.array([self.x, self.y])
to_obstacle = obstacle_pos - robot_pos
# 向量投影:判断障碍物是否在传感器前方
projection = np.dot(to_obstacle, sensor_dir)
if projection > 0: # 障碍物在传感器前方
# 计算障碍物到传感器射线的垂直距离
distance_to_ray = np.linalg.norm(to_obstacle - projection * sensor_dir)
if distance_to_ray < obstacle[2]: # 如果距离小于障碍物半径
# 计算实际的碰撞距离
hit_distance = projection - np.sqrt(obstacle[2]**2 - distance_to_ray**2)
if 0 < hit_distance < min_distance:
min_distance = hit_distance
readings.append(min_distance)
return readings1.2 反应式决策核心
def reactive_control(self, sensor_readings):
# 传感器分组:左2个、前1个、右2个
left_readings = sensor_readings[:2] # 左侧传感器
front_readings = sensor_readings[2] # 前方传感器
right_readings = sensor_readings[3:] # 右侧传感器
# 计算各方向的最小距离
min_front = min(front_readings, self.sensor_range)
min_left = min(left_readings)
min_right = min(right_readings)
# 行为1: 紧急避障 (最高优先级)
if min_front < 0.8: # 前方很近有障碍
self.speed = 0.3 # 减速
# 选择更空旷的一侧转向
if min_left > min_right:
self.angle -= np.pi/4 # 向右转45度
else:
self.angle += np.pi/4 # 向左转45度
self.current_behavior = "紧急避障"
return self.current_behavior
# 行为2: 预防性避障 (中优先级)
elif min_front < 1.5: # 前方较近有障碍
self.speed = 0.4
if min_left > min_right:
self.angle -= np.pi/8 # 向右转22.5度
else:
self.angle += np.pi/8 # 向左转22.5度
self.current_behavior = "预防避障"
return self.current_behavior
# 行为3: 沿墙跟随 (低优先级)
elif min_left < 1.2 or min_right < 1.2: # 侧面有墙
self.speed = 0.6
if min_left < min_right: # 左侧有墙
self.angle -= 0.1 # 向右微调
else: # 右侧有墙
self.angle += 0.1 # 向左微调
self.current_behavior = "沿墙跟随"
return self.current_behavior
# 行为4: 随机探索 (默认行为)
else:
self.speed = 0.8 # 正常速度
# 加入随机扰动,避免陷入局部循环
self.angle += random.uniform(-0.2, 0.2)
self.current_behavior = "随机探索"
return self.current_behavior1.3 位置更新逻辑
def update_position(self, obstacles, area_bounds):
# 1. 感知:获取传感器数据
sensor_readings = self.get_sensor_readings(obstacles)
# 2. 决策:反应式控制
behavior = self.reactive_control(sensor_readings)
# 3. 行动:更新位置
dx = self.speed * np.cos(self.angle) * 0.1 # x方向位移
dy = self.speed * np.sin(self.angle) * 0.1 # y方向位移
new_x = self.x + dx
new_y = self.y + dy
# 边界检查:防止跑出环境
if (area_bounds[0] < new_x < area_bounds[2] and
area_bounds[1] < new_y < area_bounds[3]):
self.x = new_x
self.y = new_y
# 记录轨迹(最多100个点)
self.trajectory.append((self.x, self.y))
if len(self.trajectory) > 100:
self.trajectory.pop(0) # 移除最旧的点
return behavior, sensor_readings1.4 环境创建与障碍物设置
def create_environment():
# 障碍物格式:(x坐标, y坐标, 半径)
obstacles = [
(3, 2, 0.8), # 中心区域的大障碍物
(6, 4, 1.0), # 右侧的大障碍物
(8, 2, 0.6), # 右上角的小障碍物
(4, 6, 0.7), # 中部偏上的障碍物
(7, 7, 0.9), # 右上角的大障碍物
(2, 8, 0.5), # 左上角的小障碍物
(9, 9, 0.6), # 最右上角的障碍物
(5, 3, 0.4) # 中心区域的小障碍物
]
# 环境边界:(x_min, y_min, x_max, y_max)
area_bounds = (0, 0, 10, 10)
return obstacles, area_bounds1.5 动态动画的核心逻辑
def animate(frame):
ax.clear()
# 更新机器人位置(第一帧除外)
if frame > 0:
behavior, sensor_readings = robot.update_position(obstacles, area_bounds)
# 绘制传感器(颜色编码)
for i, (sensor_angle, reading) in enumerate(zip(robot.sensor_angles, sensor_readings)):
sensor_dir = np.array([np.cos(robot.angle + sensor_angle),
np.sin(robot.angle + sensor_angle)])
sensor_length = min(reading, robot.sensor_range)
end_x = robot.x + sensor_length * sensor_dir[0]
end_y = robot.y + sensor_length * sensor_dir[1]
# 颜色编码:绿色(安全) → 橙色(警告) → 红色(危险)
if reading > 1.5:
color = 'green' # 安全距离
elif reading > 0.8:
color = 'orange' # 警告距离
else:
color = 'red' # 危险距离
ax.plot([robot.x, end_x], [robot.y, end_y], color=color,
linewidth=2, alpha=0.7)1.6 反应式智能体的核心特征
特征1:无内部状态模型
# 机器人没有记忆环境地图,只依赖当前传感器数据
def reactive_control(self, sensor_readings): # 只使用当前传感器读数
# 不访问历史数据,不维护环境模型
# 决策完全基于当前的sensor_readings特征2:固定优先级仲裁
# 明确的优先级顺序
if min_front < 0.8: # 1. 紧急避障 (最高)
elif min_front < 1.5: # 2. 预防避障
elif min_left < 1.2 or ... # 3. 沿墙跟随
else: # 4. 随机探索 (最低)特征3:实时响应
# 每帧都重新感知和决策
def update_position(self, obstacles, area_bounds):
sensor_readings = self.get_sensor_readings(obstacles) # 实时感知
behavior = self.reactive_control(sensor_readings) # 实时决策
# 立即执行动作特征4:行为涌现
# 简单规则组合产生复杂行为
# 单个规则很简单,但组合后能:
# - 自主避开所有障碍物
# - 沿着墙壁行走
# - 探索未知区域
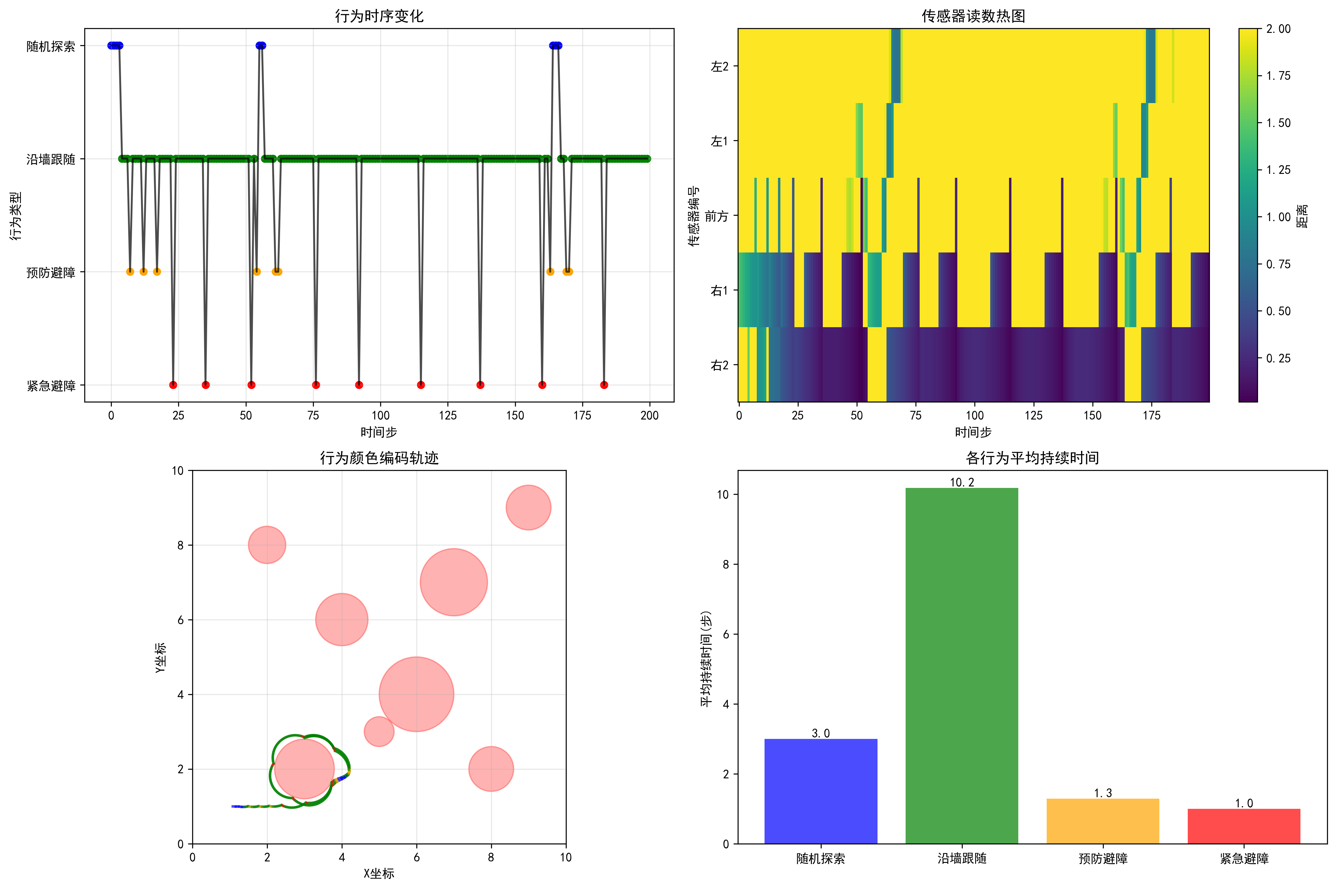
# - 不会陷入死循环反应式机器人的动态路径:

反应式机器人的静态轨迹图:

反应式机器人的传感器工作原理:

反应式机器人的智能体对比:

编辑反应式机器人的行为分析:

反应式智能体以其简单、快速、可靠的核心优势,在AI领域占据了不可替代的一席之地。它完美地诠释了“简单规则产生复杂行为”的涌现智慧。
反应式智能体代表的是一种工程哲学:用简单、可靠、可验证的组件构建复杂的智能系统。它提醒我们,有时候最有效的解决方案不一定是最复杂的。
就像自然界中的蚂蚁,每个个体都遵循简单的规则,但整个蚁群却展现出令人惊叹的集体智慧。反应式智能体教会我们:智能不一定源于复杂的计算,也可以来自简单规则与环境之间的巧妙互动。
在追求更复杂AI技术的今天,理解反应式智能体的原理和价值,不仅有助于我们构建更可靠的实时系统,也为我们理解智能的本质提供了重要的视角。有时候,后退一步,采用更简单的方法,反而能够走得更远。
原创声明:本文系作者授权腾讯云开发者社区发表,未经许可,不得转载。
如有侵权,请联系 cloudcommunity@tencent.com 删除。
原创声明:本文系作者授权腾讯云开发者社区发表,未经许可,不得转载。
如有侵权,请联系 cloudcommunity@tencent.com 删除。