作者:彭志缘
腾讯专有云TCE安全工程师
拥有丰富的云安全风险治理与风险评估经验,曾负责腾讯专有云TCE金融专区与政务专区的风险治理工作,现负责腾讯专有云TCE外报漏洞体系建设。持有CISP-PTE认证,专注于复杂云环境下的安全风险识别、评估与治理。
导读:在数字化转型的浪潮中,企业数据已成为驱动业务增长的核心命脉。作为承载这些关键资产的基石,数据库的安全直接关系到企业的生存与发展。然而,SQL注入这一古老而致命的攻击手段,至今仍是悬在众多企业头顶的“达摩克利斯之剑”。面对这一严峻挑战,腾讯专有云TCE作为为企业提供安全、稳定、可控云服务的平台,是如何构建起一套从技术、流程到AI赋能的全方位SQL注入治理体系的?本文将深度剖析腾讯专有云TCE的实践,揭示其如何将安全能力内化为产品核心竞争力,为企业数据保驾护航。
洞悉威胁:SQL注入的本质与常见形态
SQL注入一般指的是,服务器将攻击者提交的参数错误地拼接到SQL语句中,打破了数据区域的边界(数字型不需要)改变了原有的SQL执行逻辑,导致攻击者可以执行恶意的SQL语句,可能造成数据泄露、命令执行等等危害,其攻击形态多变,主要包括:

防患未然:腾讯专有云TCE提前封堵注入入口
SQL注入的突破口遍布于所有与数据库交互的环节。面对这些无处不在的入口,许多企业会陷入一个常见的防御误区:试图通过简单的字符过滤或依赖WAF(Web应用防火墙)来“打补丁”。然而,这种做法无异于“亡羊补牢”,极易被攻击者绕过。无论是大小写混淆(UnIoN)、双写(ununionion)、双重URL编码,还是利用注释符(/*!UNION*/)和等价函数替换,攻击者总能找到过滤规则的缝隙,导致防御失效,造成难以估量的后果。

而腾讯专有云TCE在为企业客户提供云服务的同时,也帮助客户识别并加固了这些潜在的“失守隘口”,包括:登录表单(账号、密码、手机号、邮箱等)、搜索与筛选条件、排序字段、分页参数、报表导出、统计接口,甚至后台配置项。一旦在开发阶段忽视安全性、将用户输入直接拼接进 SQL 而未做参数化与白名单约束,这些位置就极易被攻击者利用成为突破口。
纵深防御:腾讯专有云TCE的SQL注入治理实践
腾讯专有云TCE深知,真正的安全不能依赖开发者的个人自觉,更不能寄托于脆弱的“补丁式”过滤,而必须通过平台化的能力进行体系化建设:
1)建立安全编码规范
SQL注入的核心防护策略是通过预编译(参数化查询)实现代码与数据的彻底分离。由于SQL指令结构在编译期已确定,后续传入的用户输入仅作为参数处理,难以被解释为指令,从而显著降低注入风险。因此,在开发初期,必须严格制定编码规范,并在后续开发中强制要求所有与数据库交互的位置采用预编译,从源头上遏制漏洞的产生。
具体来说,预编译通过两步执行:首先数据库解析SQL模板(如SELECT * FROM users WHERE id=?),生成执行计划;然后传入参数值,此时无论参数内容如何,都只会被当作数据处理。

在不同编程语言中,预编译的实现方式略有差异,但核心原理一致:



采用规范化编码,即便攻击者尝试注入,对应输入也会被当作一个普通的参数值绑定,数据库不会把它当成可执行的 SQL 片段参与解析,因此无法改变查询的语义。
2)制定安全质量管控体系

腾讯专有云TCE基于CICD开发流程,建设DevSecOps安全管控体系,设计阶段开展需求安全评估,编码至应用上线前,要求完成静态与动态安全扫描与漏洞修复,定期组织人工渗透测试;应用发布后,若出现漏洞漏检,SLA内完成补丁推送,并由安全团队发起漏洞复盘,优化检测规则与检测流程,保障漏报根因消除,避免同类问题重复发生。
AI赋能:腾讯专有云TCE引领安全“极致左移”
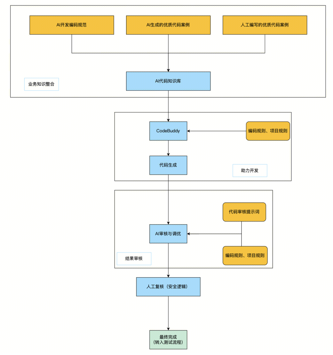
在AI浪潮下,腾讯在AI Coding方向推出CodeBuddy IDE编程助手,腾讯专有云TCE积极拥抱AI变革,通过CodeBuddy自带的安全规则及AI代码知识库,实现安全编码,从源头消除SQL注入问题,实现安全极致左移。

1)在开发初期制定面向AI的专用编码规范,并加入AI生成的优质代码案例与人工编写的优质代码案例,共同构成AI代码知识库,为模型提供高质量知识储备和案例。
2)在代码生成阶段,注入安全编码规则强约束引导模型按既定工程与安全标准输出安全代码。
3)代码生成后,由审核提示词、编码规则及项目规则执行代码校验与风格一致性检查,并自动对存在问题代码进行重写优化。
4)研发人员对AI生成代码进行复核,通过后进入测试流程,形成“AI生成—>AI审核—>人工复核”的编码闭环。
腾讯专有云TCE通过"编码规范+质量管控"机制,高质量实现SQL注入漏洞的治理闭环,这不仅体现了腾讯专有云在安全技术上的深厚积累,更彰显了其将安全内化为产品核心竞争力的坚定承诺。
而腾讯专有云TCE在SQL注入漏洞治理的持续探索,也印证了漏洞治理已经从"事后补救"向"源头治理"的时代跨越——当每一行代码都经得起安全的淬炼,才能真正实现"防患于未然"的安全愿景。
END
关注腾讯专有云公众号,了解更多云与 AI 应用的最佳实践!