
软件测试工程师的日常工作中打交道最多的 “老伙计”,非 BUG 莫属。它可能是让程序崩溃的 “致命杀手”,也可能是影响界面美观的 “小打小闹”;它可能让开发工程师们抓耳挠腮,也可能成为测试与开发之间 “相爱相杀” 的导火索。 但你真的懂 BUG 吗?知道如何精准描述 BUG 让开发无从反驳?清楚 BUG 的生命周期该如何跟踪?遇到与开发的争执又该如何优雅化解?这篇文章,就从软件测试生命周期出发,带大家全面解锁 BUG 的所有核心知识点,从理论到实战,让你成为 BUG 管理的 “天花板” 级选手!下面就让我们正式开始吧!
要聊 BUG,首先得明白它诞生和消亡的大环境 —— 软件测试生命周期。很多新手会误以为测试只是 “最后找错”,但实际上,软件测试贯穿于软件的整个生命周期,就像给软件产品从头到脚做 “全面体检”,而 BUG,就是体检中发现的 “健康问题”。
软件测试生命周期是一套按顺序执行的标准化流程,每个阶段都有明确的目标和交付产物,环环相扣确保产品质量符合需求。咱们用通俗的语言拆解每个阶段的核心任务,让你一看就懂:

这是测试工作的起点,也是预防 BUG 的第一道防线。这个阶段咱们不是被动接收需求,而是要带着 “挑刺” 的眼光全方位审视:
很多时候,后期出现的重大 BUG,根源往往是需求分析阶段的疏忽。比如产品经理拍脑袋定的功能,本身逻辑就自相矛盾,开发再怎么努力编码,也难免产生 BUG。所以这个阶段,测试人员一定要主动发声,把问题扼杀在摇篮里。
需求分析清楚后,就需要制定详细的测试计划,相当于打仗前的 “作战部署”。核心要明确这几个关键问题:
一份完善的测试计划能让后续的测试工作有条不紊,避免出现 “想到哪测到哪” 的混乱局面,也能让 BUG 的发现和处理更高效。
这个阶段的核心是把测试计划落地,打造出具体的 “找错工具”—— 测试用例。测试用例不是随便写的,而是要参考需求文档、技术文档等,覆盖所有可能的场景,包括正常场景和异常场景。
比如登录功能的测试用例,不仅要考虑正确用户名密码登录成功的情况,还要考虑用户名不存在、密码错误、为空、特殊字符等多种异常场景。同时,还要编写测试文档,明确标注每个测试用例的测试方法、预期结果、使用的测试工具等。
好的测试用例就像精准的 “探测器”,能帮助我们高效发现隐藏的 BUG,而不是靠 “瞎点” 碰运气。
这是最核心的执行环节,也是 BUG 集中 “现身” 的阶段。我们要充分利用之前设计的测试用例和测试工具,对项目进行全方位、无死角的测试。
执行测试时,要做到 “眼尖、手快、心细”:每一步操作都要认真记录,遇到 BUG 及时截图、保存日志,确保所有问题都能被准确捕捉。这个阶段没有捷径,需要耐心和细心,哪怕是看似无关紧要的小细节,也可能隐藏着大问题。
测试执行完成后,就需要对测试结果进行全面评估,输出详细的测试报告。测试报告里要明确这几个核心信息:
测试评估不仅是对本次测试工作的总结,也是给项目组提供决策依据 —— 到底能不能上线,上线后可能面临哪些风险。
项目测试结束后,会发布到线上环境,但这并不意味着测试工作的结束。测试人员需要跟踪上线过程,在真实的线上环境下再次测试软件的运行情况。
线上环境和测试环境存在差异,可能会出现一些测试环境中没发现的 BUG。比如不同地区的网络状况、用户的个性化设置等,都可能触发新的问题。所以上线后,测试人员要保持警惕,及时响应和处理用户反馈的问题。
产品上线后进入运行维护阶段,测试人员依然不能缺席。由于对产品的业务和操作非常熟悉,且沟通表达能力较强,测试人员可以参与用户使用软件的培训工作。同时,在产品试运行期间,要持续收集用户反馈的问题,及时反馈给相关负责人,确保 BUG 得到最终修复。
聊完了 BUG 的 “生存土壤”,咱们再来深入聊聊 BUG 本身。到底什么是 BUG?为什么同样的问题,有的是 BUG,有的却不是?如何精准描述 BUG 让开发无从抵赖?
从专业角度来说,计算机 BUG 指的是程序中存在的错误(error)、缺陷(flaw)、疏忽(mistake)或者故障(fault),这些问题会导致程序无法正确运行。BUG 的产生,要么是源代码编写时的失误,要么是程序设计阶段的考虑不周。
但这里有两个关键前提,很多新手容易混淆:
简单来说,BUG 就是 “程序该做的没做,不该做的做了,或者做了但没做好” 的问题。
很多测试新手遇到 BUG 时,会简单描述一句 “浏览器打开链接失败” 就提交给开发。但这样的描述,对开发人员来说几乎没有任何参考价值:哪个浏览器?什么版本的浏览器?失败的具体表现是什么?是打不开页面,还是页面显示异常?
在心理学上,人们编写文档时经常会出现 “表达偏差”,自己想的和写出来的内容可能南辕北辙。如果 BUG 描述不清晰,会导致开发人员无法快速定位问题,需要反复和测试人员沟通,不仅降低了工作效率,还容易引发矛盾。
更重要的是,规范的 BUG 描述是后续跟踪、验证和复盘的重要依据。一个清晰、准确的 BUG 描述,能让开发人员快速理解问题,高效修复,也能让测试人员后续回归测试时更有针对性。
要写出一份让开发 “哑口无言” 的 BUG 描述,必须包含五大核心要素:问题出现的版本、问题出现的环境、问题出现的步骤、预期结果、实际结果。咱们结合一个真实案例,看看这五大要素该如何落地:
案例背景:测试 101 教育云官网(https://www.101eduyun.com/)时,发现谷歌浏览器下二维码被登录模块遮挡,无法正常扫描。
注意步骤不能省略,比如不能只写 “打开网址”,要明确写出打开的浏览器、输入的具体网址。
如果能附上问题截图或录屏,就更完美了。截图要清晰标注出问题所在的位置,录屏要完整展示操作步骤和错误现象,让开发人员一目了然。如下所示:

同样是 BUG,有的能让系统直接崩溃,有的只是界面上一个错别字,它们的严重程度天差地别。给 BUG 划分级别,不仅能让开发人员明确处理优先级,还能反映出开发的质量水平。
就像生活中遇到的问题,有的是 “鸡毛蒜皮”,有的是 “原则性问题”:
软件测试中,BUG 级别通常分为四大类:崩溃、严重、一般、次要。每一类都有明确的判断标准,咱们结合实际工作场景详细说明:
这是最严重的 BUG,属于 “一票否决” 型,一旦出现必须立即中止当前版本测试。主要特征是阻碍开发或测试工作,造成系统核心功能完全丧失,甚至数据丢失。
常见场景包括:
这类 BUG 在测试中虽然不常见,但一旦出现,必须第一时间反馈给开发人员,优先修复,否则后续测试工作根本无法开展。
这类 BUG 虽然不会导致系统完全崩溃,但会让系统主要功能部分丧失,或存在严重的安全问题、稳定性问题,需要开发人员优先处理。
常见场景包括:
这类 BUG 出现后,虽然可以继续测试其他不相关的功能,但必须标记为高优先级,让开发人员尽快修复,否则会严重影响用户体验和产品口碑。
这是测试中最常出现的 BUG,不会影响系统核心功能和稳定性,只是功能没有完全实现或存在一些小缺陷。
常见场景包括:
这类 BUG 优先级中等,开发人员可以在修复完崩溃级和严重级 BUG 后,再集中处理。
这类 BUG 不影响功能的正常执行,主要是界面、性能上的小缺陷,或一些建议类问题,属于 “锦上添花” 的优化项。
常见场景包括:
这类 BUG 优先级最低,在测试初期可以先记录下来,等核心功能稳定后再处理;如果项目时间紧张,也可以放到下一个版本修复。
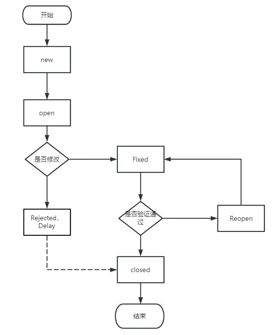
每个 BUG 都有自己的 “一生”,从测试人员发现它的那一刻起,到最终被修复验证,会经历一系列状态的变化。了解 BUG 的生命周期,能帮助我们更好地跟踪和管理 BUG,避免出现 “遗漏” 或 “重复处理” 的情况。
BUG 的生命周期主要包括以下几个关键状态,咱们用流程图和通俗的语言来解释:

有些时候,测试人员提交的 BUG 可能是无效的,比如:
对于无效 BUG,通常的处理流程是:Open → Closed 或 Open → Rejected → Closed。处理时要注明原因,方便后续复盘,避免再次出现类似的误判。
在测试工作中,与开发人员因为 BUG 产生争执,是再常见不过的事情了。开发说 “这不是 BUG”,测试说 “这就是 BUG”;开发说 “这个 BUG 级别太高了”,测试说 “这就是严重级”;开发说 “BUG 影响不大,暂不修改”,测试说 “必须现在改”。
遇到这种情况,硬碰硬肯定不行,只会激化矛盾。真正厉害的测试人员,懂得用理性的方式化解争执,让开发人员心甘情愿地修复 BUG。下面分享五个实战技巧,帮你轻松应对 “BUG 之争”:
很多争执的根源,是 BUG 描述不清楚。开发人员看不到关键信息,无法复现问题,自然会质疑 BUG 的真实性。
所以遇到争执时,先别急着反驳,先自查一下:
如果发现 BUG 描述有问题,赶紧补充完善。很多时候,只要把 BUG 描述清楚,开发人员能顺利复现问题,争执自然就化解了。
另外,如果有些信息很难用书面语言表达清楚,提交 BUG 后可以主动找开发人员当面沟通,演示问题的复现步骤,确保开发人员明白你的意思,而不是等开发人员来找你追问。
开发人员有时候会陷入 “技术思维”,觉得某个问题不影响功能实现,就不是大问题。但测试人员要记住,我们的核心目标是保障用户体验,所以遇到争执时,不妨站在用户角度提问:
“如果你来用这个产品,点击这个按钮后页面直接卡死,你能接受吗?” “用户花了 10 分钟填写表单,提交后数据丢失,你觉得用户会满意吗?” “这个错别字出现在核心功能页面,用户看到后会不会觉得产品不专业?”
让开发人员跳出 “技术层面”,站在用户的角度思考问题,就能理解这个 BUG 对用户的影响,从而更积极地配合修复。
开发人员经常会质疑 BUG 的级别,比如测试人员标记为 “严重级”,开发人员觉得只是 “一般级”。这时候,不能凭感觉争论,要拿出明确的判断标准和实际影响来支撑自己的观点。
首先,要熟悉 BUG 级别的划分标准(前面已经详细介绍过),明确指出这个 BUG 符合哪个级别的特征。其次,要说明这个 BUG 对业务流程、用户体验或数据安全的实际影响:
“这个 BUG 导致用户无法完成下单,整个核心业务流程走不下去,符合‘严重级’的定义,而且会直接影响产品的转化率,必须优先修复。”“这个 BUG 虽然不影响功能使用,但会导致用户密码明文传输,存在安全风险,一旦泄露会给用户造成损失,所以应该定为‘严重级’。”
用标准和实际影响说话,比空口争论更有说服力。同时也要注意,BUG 定级不能只站在测试角度,也要考虑用户的感受和业务的实际需求,有时候用户在意的 “小问题”,可能比技术上的 “大问题” 更重要。
资深测试工程师和初级测试工程师的最大区别,在于能否给开发人员提供解决方案。很多时候,开发人员质疑 BUG,是因为觉得修改起来难度大、风险高。如果测试人员能提出合理的解决方案,不仅能化解争执,还能建立自己的权威性。
比如发现一个界面布局错乱的 BUG,除了描述问题,还可以给出建议:“这个问题可能是由于 CSS 样式冲突导致的,可以尝试给这个模块添加独立的样式类,避免与其他模块冲突。”
当然,给出解决方案时要注意分寸,不能喧宾夺主,命令开发人员按照你的想法修改。可以用建议的语气:“我觉得这个方案可能可行,你可以参考一下,具体怎么修改还是以你为准。”
提升自身的技术和业务水平,是化解争执的根本。当你既能精准发现问题,又能给出合理的解决方案时,开发人员自然会认可你的专业能力,不会轻易质疑你的判断。
如果以上方法都无法化解争执,且你确定这个 BUG 必须修复,那就可以启动终极手段 —— 召开 BUG 评审会议。
BUG 评审会议的核心目的有两个:一是决定如何处理这个 BUG,二是分析 BUG 产生的原因,找出预防对策。
会议需要项目组各方面的代表参加,确保决策的客观性和全面性:
通过多方沟通、充分讨论,最终达成一致意见。这样既避免了测试和开发之间的直接冲突,又能做出最有利于项目的决策。
软件测试的核心是发现并解决 BUG,保障产品质量。但作为测试人员,我们不能只做 “BUG 的搬运工”,更要做 “BUG 的掌控者”—— 从需求分析阶段预防 BUG,到测试执行阶段精准发现 BUG,再到后续跟踪、验证 BUG,最后通过有效沟通化解争执,确保 BUG 得到妥善处理。 本文从软件测试生命周期、BUG 的定义与描述、BUG 级别划分、BUG 生命周期,以及与开发人员的争执化解五个方面,详细讲解了测试 BUG 的核心知识。希望这些内容能帮助你全面提升 BUG 管理能力,在工作中少走弯路,成为一名专业、高效的测试工程师。 最后想说,BUG 是软件测试工作中不可避免的一部分,但只要我们掌握了正确的方法和技巧,就能从容应对。在未来的工作中,不妨把 BUG 当成 “提升自己的阶梯”,每解决一个 BUG,就多一份经验;每化解一次争执,就多一份成长。 祝你在测试之路上越走越远,成为 BUG 的 “终极杀手”!