首页
学习
活动
专区
圈层
工具
发布
社区首页 >专栏 >文献分享--甲状腺癌进展过程中的空间转录组图谱

文献分享--甲状腺癌进展过程中的空间转录组图谱

原创
作者头像
追风少年i
发布2026-01-15 10:03:06
发布2026-01-15 10:03:06
270
举报

作者,Evil Genius

最近失眠了,睡不着,有点焦虑,多看看文献吧。

分享文献之前大家先知道一下这个

今日分享文献,复旦大学的文章,好学校果然不一样。

大家手里还有visium数据没发文章的抓紧了。

知识积累:甲状腺癌研究背景与现状总结

研究整合空间转录组学与单细胞RNA测序技术,系统绘制了癌旁甲状腺组织、甲状腺乳头状癌、局部晚期甲状腺乳头状癌及甲状腺未分化癌的肿瘤微环境空间架构。

肿瘤微环境作为包含多种细胞的复杂生态系统,在癌症发生发展中起核心作用。其内部细胞组成、空间分布及相互作用网络是驱动肿瘤异质性和进展的关键因素,也成为精准诊疗的重要靶点。

结果1、空间转录组揭示甲状腺癌的细胞空间图谱

17例样本进行空间转录组分析,包括4例癌旁组织、5例乳头状癌、4例局部晚期乳头状癌及4例未分化癌样本。

癌旁组织高表达TFF3、TG等甲状腺功能相关基因;乳头状癌特征基因为SLC34A2、SERPINA1等;局部晚期癌中CXCL14、PCSK1N等基因显著富集;未分化癌则呈现SAA1、C1QA等促癌基因高表达(大家注意基因表达与形态学特征的结合)

结果2、单细胞与空间转录组整合分析揭示甲状腺癌微环境架构

甲状腺癌从癌旁组织向乳头状癌及局部晚期癌的演变主要表现为甲状腺细胞的演化进程;而未分化癌阶段侵袭能力的获得则与成纤维细胞的深度参与密切相关。

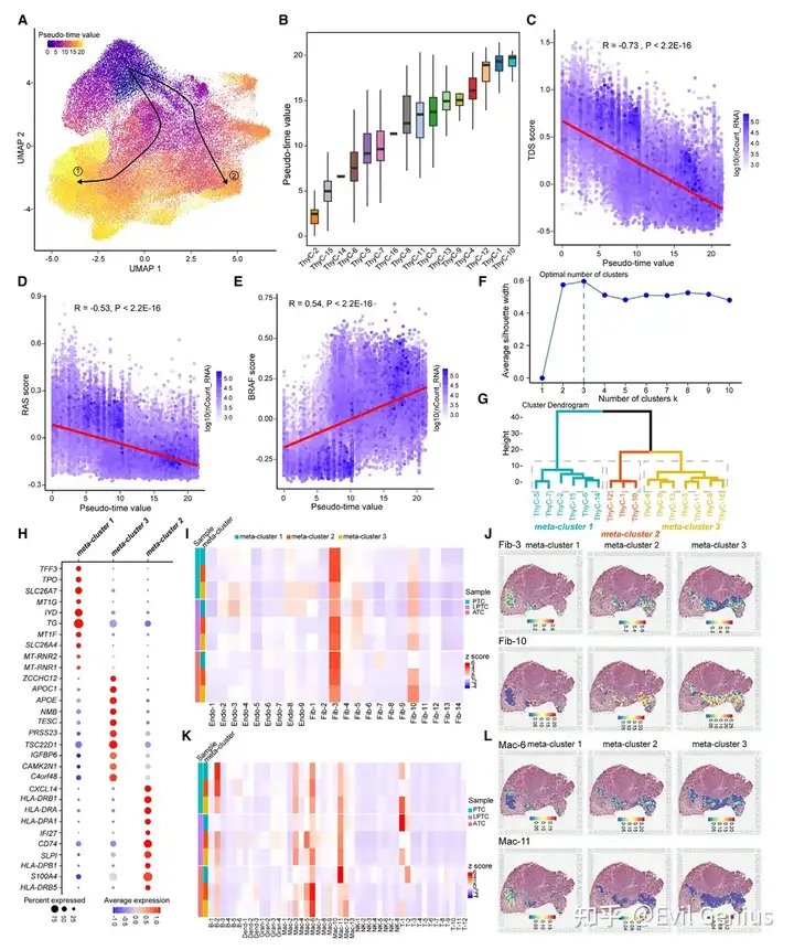
结果3、甲状腺细胞异质性在癌症进展中的特征分析

阶段特异性分布特征:

正常表型亚群:ThyC-2与ThyC-6高表达TFF3、TPO等甲状腺功能基因,主要富集于癌旁组织,代表正常分化状态甲状腺细胞。

癌相关亚群:ThyC-7、ThyC-9在乳头状癌及局部晚期癌中显著扩增;ThyC-8在局部晚期癌中特异性富集;ThyC-13在乳头状癌与局部晚期癌中广泛存在。

恶性表型亚群:ThyC-1、ThyC-4、ThyC-8等亚群在癌症特征通路上显著富集,提示其参与肿瘤进展。

分子特征量化分析:

分化评分:甲状腺分化评分随癌进展逐渐降低。ThyC-2/ThyC-6保持最高分化水平,而ThyC-4/ThyC-10/ThyC-11/ThyC-12呈现最低分化状态,与恶性表型相关。

驱动基因活性:

未分化癌主导亚群ThyC-4呈现最高BRAF信号活性与最低RAS评分

癌旁主导亚群ThyC-2/ThyC-6显示最低BRAF活性与最高RAS评分

特定亚群(如ThyC-7/ThyC-8/ThyC-10)呈现阶段性信号通路异质性

结果4、甲状腺细胞在癌症发展中的演化轨迹

为阐明不同甲状腺细胞亚群在癌症进展中的作用,研究通过拟时序分析构建了其演化路径

早期/正常表型亚群:ThyC-2、ThyC-6、ThyC-14、ThyC-15具有较低拟时序值,对应高甲状腺分化评分与高RAS评分特征

晚期/恶性表型亚群:ThyC-1、ThyC-4、ThyC-10、ThyC-12呈现高拟时序值,伴随低分化评分、高BRAF活性特征

基于转录组特征聚类,16个亚群进一步整合为三大meta-cluster:

meta-cluster1(正常/癌前细胞):包含ThyC-2等6个亚群,高表达TG、IYD等甲状腺功能基因

meta-cluster2(晚期癌细胞):以ThyC-1等3个亚群为代表,特异性表达HLA-DRB1、HLA-DRA等免疫相关基因

meta-cluster3(癌细胞群):涵盖ThyC-4等7个亚群,显著高表达APOE、APOC1等促癌基因

微环境细胞组成分析揭示:

成纤维细胞分布:Fib-3亚型(富集于EMT、凝血等通路)主要环绕meta-cluster1-2;Fib-10亚型(富集氧化磷酸化通路)特异性浸润meta-cluster3周围

免疫细胞动态:

乳头状癌中:meta-cluster3周围T-1 T细胞浸润最多;元簇1-2周围B-2 B细胞占主导

局部晚期癌中:meta-cluster2-3周围B细胞/巨噬细胞浸润增加

未分化癌中:meta-cluster1周围Mac-11巨噬细胞富集;meta-cluster2-3周围Mac-6巨噬细胞显著浸润

甲状腺细胞在癌变过程中的演化轨迹,分析出三类具有独特转录特征与微环境组成的meta-cluster。正常表型meta-cluster周围富集B/T细胞,形成抗肿瘤微环境;而恶性meta-cluster周围以巨噬细胞浸润为主,提示免疫抑制性微环境特征。这些发现揭示了甲状腺癌进展中肿瘤细胞与微环境的协同演化机制。

结果5、肿瘤前沿区域的细胞与分子异质性

聚焦于肿瘤前沿区域(由病理学家根据H&E染色标注确定)的细胞与分子组成

细胞组成特征:

甲状腺细胞占比:在乳头状癌(67.52%)与局部晚期癌(67.6%)的前沿区域占主导,未分化癌中降至33.06%

成纤维细胞富集:未分化癌前沿区域成纤维细胞比例显著升高(32.42%),其标志基因(ACTA2、COL1A2等)表达水平也最高

免疫细胞浸润:未分化癌前沿区域呈现更高比例的髓系细胞(14.48%)与自然杀伤细胞(8.65%)

细胞亚群分布规律:

甲状腺细胞:ThyC-4和ThyC-12在所有癌型前沿区域均富集;乳头状癌特有ThyC-1/ThyC-10富集;局部晚期癌以ThyC-8/ThyC-15为主;未分化癌富集ThyC-2/ThyC-3等亚群

成纤维细胞:Fib-3亚群在所有癌型前沿区域均显著富集;乳头状癌中9个成纤维亚群在前沿区域高丰度;局部晚期癌中多数亚群富集于正常区域

巨噬细胞:Mac-5亚群在所有癌型前沿区域富集;未分化癌前沿区域特异性富集Mac-1亚群

分子特征分析:

差异表达基因:局部晚期癌前沿区域上调/下调基因数量最多;各癌型具有特异的最高变化基因

通路活性抑制:局部晚期癌前沿区域显示IL-2/STAT5、TNF-α/NF-κB、KRAS等多条信号通路显著抑制

共有特征:所有癌型前沿区域均呈现上皮-间质转化与肌生成通路的共同抑制

结果6、甲状腺癌细胞间通讯的空间图谱

阶段特异性互作特征:

未分化癌中SERPINE1-PLAUR互作显著增强

局部晚期癌中LAMB2-ITGB4配对占主导

乳头状癌中COL8A1-ITGB1互作最为显著

配体-受体表达动态:

甲状腺功能相关配体(TG、CALR)在所有癌型中普遍下调

纤维化相关配体(FN1、MDK、COL1A1)呈阶段特异性上调

受体基因CD44、CLDN1、SDC4在所有癌型中持续上调,而ANXA2、ITGA5等仅在未分化癌中特异高表达

关键通路解析:

对未分化癌中显著活化的SERPINE1-PLAUR通路深入分析发现:

细胞来源:SERPINE1主要在成纤维细胞(Fib-12/13/14亚群)高表达;PLAUR主要在髓系细胞(Mac-11/12/13亚群)表达

空间共定位:多色免疫荧光证实Fib-12成纤维细胞(标志物:CXCL8/SERPINE1)与Mac-11巨噬细胞(标志物:STAB1/PLAUR)在未分化癌中呈现显著的空间邻近关系

临床意义:

SERPINE1在癌组织中显著上调

高表达SERPINE1的患者生存期更短

SERPINE1/PLAUR表达水平与肿瘤分期显著相关

验证一致性:

空间转录组分析发现的TG/TPO下调、FN1/CLDN1上调等趋势,与TCGA数据库及内部队列数据高度一致,证实了研究结果的可靠性。

最后来看看方法

生活很好,有你更好。

原创声明:本文系作者授权腾讯云开发者社区发表,未经许可,不得转载。

如有侵权,请联系 cloudcommunity@tencent.com 删除。

原创声明:本文系作者授权腾讯云开发者社区发表,未经许可,不得转载。

如有侵权,请联系 cloudcommunity@tencent.com 删除。

评论
登录后参与评论
0 条评论
热度
最新
推荐阅读
目录
  • 作者,Evil Genius
  • 最近失眠了,睡不着,有点焦虑,多看看文献吧。
  • 分享文献之前大家先知道一下这个
  • 今日分享文献,复旦大学的文章,好学校果然不一样。
  • 大家手里还有visium数据没发文章的抓紧了。
  • 知识积累:甲状腺癌研究背景与现状总结
  • 研究整合空间转录组学与单细胞RNA测序技术,系统绘制了癌旁甲状腺组织、甲状腺乳头状癌、局部晚期甲状腺乳头状癌及甲状腺未分化癌的肿瘤微环境空间架构。
  • 肿瘤微环境作为包含多种细胞的复杂生态系统,在癌症发生发展中起核心作用。其内部细胞组成、空间分布及相互作用网络是驱动肿瘤异质性和进展的关键因素,也成为精准诊疗的重要靶点。
  • 结果1、空间转录组揭示甲状腺癌的细胞空间图谱
  • 17例样本进行空间转录组分析,包括4例癌旁组织、5例乳头状癌、4例局部晚期乳头状癌及4例未分化癌样本。
  • 癌旁组织高表达TFF3、TG等甲状腺功能相关基因;乳头状癌特征基因为SLC34A2、SERPINA1等;局部晚期癌中CXCL14、PCSK1N等基因显著富集;未分化癌则呈现SAA1、C1QA等促癌基因高表达(大家注意基因表达与形态学特征的结合)
  • 结果2、单细胞与空间转录组整合分析揭示甲状腺癌微环境架构
  • 甲状腺癌从癌旁组织向乳头状癌及局部晚期癌的演变主要表现为甲状腺细胞的演化进程;而未分化癌阶段侵袭能力的获得则与成纤维细胞的深度参与密切相关。
  • 结果3、甲状腺细胞异质性在癌症进展中的特征分析
  • 阶段特异性分布特征:
  • 正常表型亚群:ThyC-2与ThyC-6高表达TFF3、TPO等甲状腺功能基因,主要富集于癌旁组织,代表正常分化状态甲状腺细胞。
  • 癌相关亚群:ThyC-7、ThyC-9在乳头状癌及局部晚期癌中显著扩增;ThyC-8在局部晚期癌中特异性富集;ThyC-13在乳头状癌与局部晚期癌中广泛存在。
  • 恶性表型亚群:ThyC-1、ThyC-4、ThyC-8等亚群在癌症特征通路上显著富集,提示其参与肿瘤进展。
  • 分子特征量化分析:
  • 分化评分:甲状腺分化评分随癌进展逐渐降低。ThyC-2/ThyC-6保持最高分化水平,而ThyC-4/ThyC-10/ThyC-11/ThyC-12呈现最低分化状态,与恶性表型相关。
  • 驱动基因活性:
  • 未分化癌主导亚群ThyC-4呈现最高BRAF信号活性与最低RAS评分
  • 癌旁主导亚群ThyC-2/ThyC-6显示最低BRAF活性与最高RAS评分
  • 特定亚群(如ThyC-7/ThyC-8/ThyC-10)呈现阶段性信号通路异质性
  • 结果4、甲状腺细胞在癌症发展中的演化轨迹
  • 为阐明不同甲状腺细胞亚群在癌症进展中的作用,研究通过拟时序分析构建了其演化路径
  • 早期/正常表型亚群:ThyC-2、ThyC-6、ThyC-14、ThyC-15具有较低拟时序值,对应高甲状腺分化评分与高RAS评分特征
  • 晚期/恶性表型亚群:ThyC-1、ThyC-4、ThyC-10、ThyC-12呈现高拟时序值,伴随低分化评分、高BRAF活性特征
  • 基于转录组特征聚类,16个亚群进一步整合为三大meta-cluster:
  • meta-cluster1(正常/癌前细胞):包含ThyC-2等6个亚群,高表达TG、IYD等甲状腺功能基因
  • meta-cluster2(晚期癌细胞):以ThyC-1等3个亚群为代表,特异性表达HLA-DRB1、HLA-DRA等免疫相关基因
  • meta-cluster3(癌细胞群):涵盖ThyC-4等7个亚群,显著高表达APOE、APOC1等促癌基因
  • 微环境细胞组成分析揭示:
  • 成纤维细胞分布:Fib-3亚型(富集于EMT、凝血等通路)主要环绕meta-cluster1-2;Fib-10亚型(富集氧化磷酸化通路)特异性浸润meta-cluster3周围
  • 免疫细胞动态:
  • 乳头状癌中:meta-cluster3周围T-1 T细胞浸润最多;元簇1-2周围B-2 B细胞占主导
  • 局部晚期癌中:meta-cluster2-3周围B细胞/巨噬细胞浸润增加
  • 未分化癌中:meta-cluster1周围Mac-11巨噬细胞富集;meta-cluster2-3周围Mac-6巨噬细胞显著浸润
  • 甲状腺细胞在癌变过程中的演化轨迹,分析出三类具有独特转录特征与微环境组成的meta-cluster。正常表型meta-cluster周围富集B/T细胞,形成抗肿瘤微环境;而恶性meta-cluster周围以巨噬细胞浸润为主,提示免疫抑制性微环境特征。这些发现揭示了甲状腺癌进展中肿瘤细胞与微环境的协同演化机制。
  • 结果5、肿瘤前沿区域的细胞与分子异质性
  • 聚焦于肿瘤前沿区域(由病理学家根据H&E染色标注确定)的细胞与分子组成
  • 细胞组成特征:
  • 甲状腺细胞占比:在乳头状癌(67.52%)与局部晚期癌(67.6%)的前沿区域占主导,未分化癌中降至33.06%
  • 成纤维细胞富集:未分化癌前沿区域成纤维细胞比例显著升高(32.42%),其标志基因(ACTA2、COL1A2等)表达水平也最高
  • 免疫细胞浸润:未分化癌前沿区域呈现更高比例的髓系细胞(14.48%)与自然杀伤细胞(8.65%)
  • 细胞亚群分布规律:
  • 甲状腺细胞:ThyC-4和ThyC-12在所有癌型前沿区域均富集;乳头状癌特有ThyC-1/ThyC-10富集;局部晚期癌以ThyC-8/ThyC-15为主;未分化癌富集ThyC-2/ThyC-3等亚群
  • 成纤维细胞:Fib-3亚群在所有癌型前沿区域均显著富集;乳头状癌中9个成纤维亚群在前沿区域高丰度;局部晚期癌中多数亚群富集于正常区域
  • 巨噬细胞:Mac-5亚群在所有癌型前沿区域富集;未分化癌前沿区域特异性富集Mac-1亚群
  • 分子特征分析:
  • 差异表达基因:局部晚期癌前沿区域上调/下调基因数量最多;各癌型具有特异的最高变化基因
  • 通路活性抑制:局部晚期癌前沿区域显示IL-2/STAT5、TNF-α/NF-κB、KRAS等多条信号通路显著抑制
  • 共有特征:所有癌型前沿区域均呈现上皮-间质转化与肌生成通路的共同抑制
  • 结果6、甲状腺癌细胞间通讯的空间图谱
  • 阶段特异性互作特征:
  • 未分化癌中SERPINE1-PLAUR互作显著增强
  • 局部晚期癌中LAMB2-ITGB4配对占主导
  • 乳头状癌中COL8A1-ITGB1互作最为显著
  • 配体-受体表达动态:
  • 甲状腺功能相关配体(TG、CALR)在所有癌型中普遍下调
  • 纤维化相关配体(FN1、MDK、COL1A1)呈阶段特异性上调
  • 受体基因CD44、CLDN1、SDC4在所有癌型中持续上调,而ANXA2、ITGA5等仅在未分化癌中特异高表达
  • 关键通路解析:
  • 对未分化癌中显著活化的SERPINE1-PLAUR通路深入分析发现:
  • 细胞来源:SERPINE1主要在成纤维细胞(Fib-12/13/14亚群)高表达;PLAUR主要在髓系细胞(Mac-11/12/13亚群)表达
  • 空间共定位:多色免疫荧光证实Fib-12成纤维细胞(标志物:CXCL8/SERPINE1)与Mac-11巨噬细胞(标志物:STAB1/PLAUR)在未分化癌中呈现显著的空间邻近关系
  • 临床意义:
  • SERPINE1在癌组织中显著上调
  • 高表达SERPINE1的患者生存期更短
  • SERPINE1/PLAUR表达水平与肿瘤分期显著相关
  • 验证一致性:
  • 空间转录组分析发现的TG/TPO下调、FN1/CLDN1上调等趋势,与TCGA数据库及内部队列数据高度一致,证实了研究结果的可靠性。
  • 最后来看看方法
  • 生活很好,有你更好。
领券
问题归档专栏文章快讯文章归档关键词归档开发者手册归档开发者手册 Section 归档