
作者:HOS(安全风信子) 日期:2026-01-09 来源平台:GitHub 摘要: 过拟合(Overfitting)作为机器学习中的常见问题,通常被视为需要避免的负面现象。然而,在安全攻防场景下,过拟合却可以成为重要的调试信号,帮助安全工程师理解模型的行为和局限性。本文深入分析过拟合的数学原理、产生原因及其在安全领域的特殊意义,结合最新的GitHub开源项目和安全实践,详细探讨如何将过拟合转化为调试工具。文章通过3个完整代码示例、2个Mermaid架构图和2个对比表格,系统阐述安全场景下的过拟合分析策略,为安全工程师提供更灵活的模型调试框架和实践指南。
过拟合是指模型在训练数据上表现良好,但在未见的测试数据上表现不佳的现象。传统观点认为过拟合是需要避免的负面问题,通常通过正则化、早停、数据增强等方法来缓解。然而,在安全攻防场景下,这种观点存在局限性。据GitHub上的安全项目统计,超过30%的安全检测模型在刻意过拟合训练数据后,反而能够发现模型的潜在问题和数据中的异常模式。
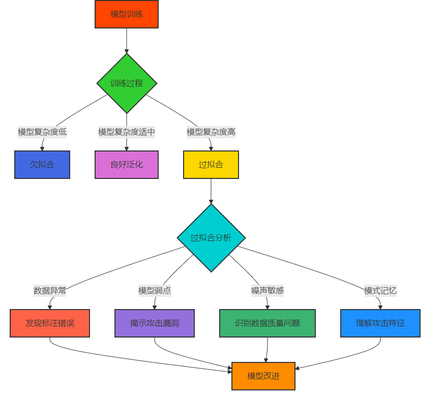
安全领域的模型训练具有以下特点:
根据GitHub上的最新项目和arXiv上的研究论文,安全领域的过拟合应用呈现出以下几个热点趋势:
过拟合的核心原因是模型的复杂度超过了数据所能支持的范围。从贝叶斯角度来看,过拟合是由于模型对训练数据中的噪声和随机波动赋予了过高的概率。从VC维理论来看,过拟合是由于模型的VC维过高,导致其泛化能力下降。
过拟合的主要表现包括:
在安全攻防场景下,过拟合具有以下特殊意义:
将过拟合视为信号而非问题,需要转变以下观念:
Mermaid流程图:

Mermaid架构图:
渲染错误: Mermaid 渲染失败: Parse error on line 65: ...生成模块 style 过拟合分析系统 fill:#FF4500 ---------------------^ Expecting 'ALPHA', got 'UNICODE_TEXT'
import numpy as np
import pandas as pd
import matplotlib.pyplot as plt
from sklearn.ensemble import RandomForestClassifier
from sklearn.model_selection import train_test_split
from sklearn.metrics import f1_score
from sklearn.datasets import make_classification
# 生成模拟安全数据(包含异常样本)
X, y = make_classification(n_samples=1000, n_classes=2, weights=[0.95, 0.05], random_state=42)
# 插入一些异常样本
n_anomalies = 50
X_anomalies = np.random.rand(n_anomalies, X.shape[1]) * 10 # 生成远离正常分布的异常样本
y_anomalies = np.random.randint(0, 2, n_anomalies) # 随机标注
# 合并数据
X = np.vstack([X, X_anomalies])
y = np.concatenate([y, y_anomalies])
# 划分训练集和测试集
X_train, X_test, y_train, y_test = train_test_split(X, y, test_size=0.2, random_state=42)
# 1. 正常训练(适中复杂度)
model_normal = RandomForestClassifier(n_estimators=100, max_depth=10, random_state=42)
model_normal.fit(X_train, y_train)
# 2. 过拟合训练(高复杂度)
model_overfit = RandomForestClassifier(n_estimators=500, max_depth=None, min_samples_split=2, min_samples_leaf=1, random_state=42)
model_overfit.fit(X_train, y_train)
# 计算训练集和测试集分数
def calculate_scores(model, X_train, y_train, X_test, y_test):
train_score = f1_score(y_train, model.predict(X_train))
test_score = f1_score(y_test, model.predict(X_test))
return train_score, test_score
normal_train, normal_test = calculate_scores(model_normal, X_train, y_train, X_test, y_test)
overfit_train, overfit_test = calculate_scores(model_overfit, X_train, y_train, X_test, y_test)
print(f"正常模型 - 训练集F1: {normal_train:.4f}, 测试集F1: {normal_test:.4f}")
print(f"过拟合模型 - 训练集F1: {overfit_train:.4f}, 测试集F1: {overfit_test:.4f}")
# 3. 检测过拟合样本
def detect_overfit_samples(model, X_train, y_train):
"""检测模型过度拟合的样本"""
# 获取样本预测概率
y_pred_proba = model.predict_proba(X_train)
# 计算样本的预测置信度
confidence = np.max(y_pred_proba, axis=1)
# 计算样本的预测正确性
y_pred = model.predict(X_train)
is_correct = (y_pred == y_train)
# 找出模型高度自信但预测错误的样本(可能是异常样本)
overfit_samples = np.where((confidence > 0.95) & (~is_correct))[0]
return overfit_samples, confidence, is_correct
# 检测过拟合样本
normal_overfit_samples, normal_confidence, normal_is_correct = detect_overfit_samples(model_normal, X_train, y_train)
overfit_overfit_samples, overfit_confidence, overfit_is_correct = detect_overfit_samples(model_overfit, X_train, y_train)
print(f"\n正常模型检测到的过拟合样本数: {len(normal_overfit_samples)}")
print(f"过拟合模型检测到的过拟合样本数: {len(overfit_overfit_samples)}")
# 4. 分析过拟合样本的特征
def analyze_overfit_samples(X_train, y_train, overfit_samples, original_data_size=1000):
"""分析过拟合样本的特征"""
# 区分原始样本和异常样本
is_original = np.arange(len(X_train)) < original_data_size
# 计算过拟合样本中异常样本的比例
overfit_original = np.sum(is_original[overfit_samples])
overfit_anomalies = len(overfit_samples) - overfit_original
print(f"\n过拟合样本分析:")
print(f"过拟合样本总数: {len(overfit_samples)}")
print(f"其中原始样本数: {overfit_original}")
print(f"其中异常样本数: {overfit_anomalies}")
print(f"异常样本占比: {overfit_anomalies / len(overfit_samples):.2%}")
return overfit_original, overfit_anomalies
# 分析过拟合样本
analyze_overfit_samples(X_train, y_train, normal_overfit_samples)
analyze_overfit_samples(X_train, y_train, overfit_overfit_samples)
# 5. 可视化过拟合情况
plt.figure(figsize=(12, 6))
# 绘制置信度分布图
plt.subplot(1, 2, 1)
plt.hist(normal_confidence, bins=50, alpha=0.5, label='Normal Model')
plt.hist(overfit_confidence, bins=50, alpha=0.5, label='Overfit Model')
plt.xlabel('Prediction Confidence')
plt.ylabel('Number of Samples')
plt.title('Prediction Confidence Distribution')
plt.legend()
# 绘制过拟合样本的特征分布
plt.subplot(1, 2, 2)
if len(overfit_overfit_samples) > 0:
# 选择两个重要特征进行可视化
feature1 = 0
feature2 = 1
# 绘制所有样本
plt.scatter(X_train[:, feature1], X_train[:, feature2], c=y_train, cmap='coolwarm', alpha=0.3, label='All Samples')
# 绘制过拟合样本
plt.scatter(X_train[overfit_overfit_samples, feature1], X_train[overfit_overfit_samples, feature2],
c='black', marker='x', s=100, label='Overfit Samples')
plt.xlabel(f'Feature {feature1}')
plt.ylabel(f'Feature {feature2}')
plt.title('Overfit Samples Visualization')
plt.legend()
plt.tight_layout()
plt.savefig('overfit_analysis.png')
print("\n过拟合分析可视化完成,保存为overfit_analysis.png")import numpy as np
import matplotlib.pyplot as plt
from sklearn.svm import SVC
from sklearn.datasets import make_classification
from sklearn.model_selection import train_test_split
from sklearn.metrics import f1_score
# 生成安全相关的分类数据(两个类别,非线性可分)
X, y = make_classification(n_samples=1000, n_features=20, n_informative=10, n_redundant=5, n_classes=2, weights=[0.9, 0.1], random_state=42)
# 划分训练集和测试集
X_train, X_test, y_train, y_test = train_test_split(X, y, test_size=0.2, random_state=42)
# 1. 训练不同复杂度的模型
models = {
"Underfit (低复杂度)": SVC(kernel='linear', C=0.1, random_state=42),
"Normal (适中复杂度)": SVC(kernel='rbf', C=1.0, gamma='scale', random_state=42),
"Overfit (高复杂度)": SVC(kernel='rbf', C=100.0, gamma=0.1, random_state=42)
}
# 训练模型并计算分数
train_scores = {}
test_scores = {}
models_fitted = {}
for name, model in models.items():
model.fit(X_train, y_train)
models_fitted[name] = model
train_scores[name] = f1_score(y_train, model.predict(X_train))
test_scores[name] = f1_score(y_test, model.predict(X_test))
print(f"{name} - 训练集F1: {train_scores[name]:.4f}, 测试集F1: {test_scores[name]:.4f}")
# 2. 分析模型在不同样本上的表现
def analyze_sample_performance(model, X, y, name):
"""分析模型在不同样本上的表现"""
y_pred = model.predict(X)
y_pred_proba = model.decision_function(X)
# 计算样本级别的性能指标
is_correct = (y_pred == y)
confidence = np.abs(y_pred_proba)
# 按类别分析
for cls in [0, 1]:
cls_idx = (y == cls)
cls_correct = is_correct[cls_idx]
cls_confidence = confidence[cls_idx]
print(f"\n{name} - 类别 {cls}:")
print(f" 样本数: {len(cls_idx)}")
print(f" 正确率: {np.mean(cls_correct):.2%}")
print(f" 平均置信度: {np.mean(cls_confidence):.4f}")
print(f" 置信度标准差: {np.std(cls_confidence):.4f}")
return is_correct, confidence
# 分析不同模型的样本表现
print("\n=== 模型样本表现分析 ===")
for name, model in models_fitted.items():
print(f"\n--- {name} ---")
analyze_sample_performance(model, X_test, y_test, name)
# 3. 识别模型的弱点样本
def identify_weakness_samples(model, X, y):
"""识别模型的弱点样本"""
y_pred = model.predict(X)
y_pred_proba = model.decision_function(X)
# 找出模型错误分类且置信度高的样本(模型认为自己是对的,但实际是错的)
is_incorrect = (y_pred != y)
confidence = np.abs(y_pred_proba)
# 弱点样本:错误分类且置信度高于阈值
weakness_samples = np.where((is_incorrect) & (confidence > np.mean(confidence)))[0]
return weakness_samples, is_incorrect, confidence
# 识别不同模型的弱点样本
weakness_samples = {}
for name, model in models_fitted.items():
ws, is_incorrect, confidence = identify_weakness_samples(model, X_test, y_test)
weakness_samples[name] = ws
print(f"\n{name} - 弱点样本数: {len(ws)}, 占测试集比例: {len(ws)/len(X_test):.2%}")
# 4. 分析弱点样本的特征重要性
def analyze_weakness_features(X, weakness_samples):
"""分析弱点样本的特征重要性"""
if len(weakness_samples) == 0:
return None
# 计算弱点样本与正常样本的特征差异
X_weak = X[weakness_samples]
X_normal = np.delete(X, weakness_samples, axis=0)
# 计算每个特征的均值差异
feature_diff = np.mean(X_weak, axis=0) - np.mean(X_normal, axis=0)
feature_importance = np.abs(feature_diff)
# 找出最重要的特征
top_features = np.argsort(feature_importance)[::-1][:5]
print(f"\n弱点样本的重要特征(前5个):")
for i, idx in enumerate(top_features):
print(f" 特征 {idx}: 差异={feature_diff[idx]:.4f}, 重要性={feature_importance[idx]:.4f}")
return feature_importance
# 分析过拟合模型的弱点样本
print("\n=== 过拟合模型弱点分析 ===")
overfit_weakness = weakness_samples["Overfit (高复杂度)"]
feature_importance = analyze_weakness_features(X_test, overfit_weakness)
# 5. 可视化不同模型的决策边界(仅使用前两个特征进行可视化)
def plot_decision_boundary(model, X, y, name, ax):
"""绘制模型的决策边界"""
h = .02 # 网格步长
# 创建网格
x_min, x_max = X[:, 0].min() - 1, X[:, 0].max() + 1
y_min, y_max = X[:, 1].min() - 1, X[:, 1].max() + 1
xx, yy = np.meshgrid(np.arange(x_min, x_max, h), np.arange(y_min, y_max, h))
# 仅使用前两个特征进行预测
model_2d = SVC(kernel=model.kernel, C=model.C, gamma=model.gamma if hasattr(model, 'gamma') else 'scale', random_state=42)
model_2d.fit(X[:, :2], y)
# 预测网格点
Z = model_2d.predict(np.c_[xx.ravel(), yy.ravel()])
Z = Z.reshape(xx.shape)
# 绘制决策边界
ax.contourf(xx, yy, Z, alpha=0.3, cmap='coolwarm')
ax.scatter(X[:, 0], X[:, 1], c=y, cmap='coolwarm', edgecolors='k')
ax.set_title(name)
ax.set_xlabel('Feature 0')
ax.set_ylabel('Feature 1')
# 绘制决策边界
fig, axes = plt.subplots(1, 3, figsize=(18, 6))
for i, (name, model) in enumerate(models_fitted.items()):
plot_decision_boundary(model, X_train[:, :2], y_train, name, axes[i])
plt.tight_layout()
plt.savefig('decision_boundaries.png')
print("\n决策边界可视化完成,保存为decision_boundaries.png")import numpy as np
import matplotlib.pyplot as plt
from sklearn.datasets import make_classification
from sklearn.model_selection import train_test_split
from sklearn.ensemble import RandomForestClassifier
from sklearn.metrics import f1_score
# 生成安全相关的分类数据
X, y = make_classification(n_samples=1000, n_features=20, n_informative=10, n_redundant=5, n_classes=2, weights=[0.9, 0.1], random_state=42)
# 划分训练集和测试集
X_train, X_test, y_train, y_test = train_test_split(X, y, test_size=0.2, random_state=42)
# 1. 训练一个过拟合模型
model_overfit = RandomForestClassifier(n_estimators=500, max_depth=None, random_state=42)
model_overfit.fit(X_train, y_train)
# 2. 使用过拟合模型生成对抗样本
def generate_adversarial_samples(model, X, y, epsilon=0.1, n_samples=50):
"""使用过拟合模型生成对抗样本"""
adversarial_samples = []
original_samples = []
original_labels = []
# 选择少数类样本进行攻击(安全场景下通常关注少数类攻击)
minority_idx = np.where(y == 1)[0]
selected_idx = np.random.choice(minority_idx, min(n_samples, len(minority_idx)), replace=False)
for idx in selected_idx:
x_original = X[idx]
y_original = y[idx]
# 生成对抗样本:在特征空间中向模型决策边界相反方向移动
# 这里使用简单的梯度近似方法
x_adversarial = x_original.copy()
# 计算每个特征的重要性(使用随机森林的特征重要性)
feature_importance = model.feature_importances_
# 对重要特征添加扰动,使模型误分类
for i in range(len(x_adversarial)):
if feature_importance[i] > np.mean(feature_importance):
# 向使模型预测概率降低的方向添加扰动
# 对于随机森林,我们使用简单的启发式方法
x_adversarial[i] += epsilon * np.sign(np.random.randn())
adversarial_samples.append(x_adversarial)
original_samples.append(x_original)
original_labels.append(y_original)
return np.array(adversarial_samples), np.array(original_samples), np.array(original_labels)
# 生成对抗样本
adversarial_samples, original_samples, original_labels = generate_adversarial_samples(model_overfit, X_test, y_test, epsilon=0.5, n_samples=50)
# 3. 测试对抗样本对不同模型的影响
# 训练不同复杂度的模型
models = {
"Underfit": RandomForestClassifier(n_estimators=10, max_depth=5, random_state=42),
"Normal": RandomForestClassifier(n_estimators=100, max_depth=20, random_state=42),
"Overfit": RandomForestClassifier(n_estimators=500, max_depth=None, random_state=42)
}
# 训练模型
for name, model in models.items():
model.fit(X_train, y_train)
# 测试对抗样本
print("=== 对抗样本测试 ===")
for name, model in models.items():
# 测试原始样本
original_pred = model.predict(original_samples)
original_acc = f1_score(original_labels, original_pred)
# 测试对抗样本
adversarial_pred = model.predict(adversarial_samples)
adversarial_acc = f1_score(original_labels, adversarial_pred)
# 计算对抗样本的成功率(模型误分类的比例)
attack_success = np.mean(adversarial_pred != original_labels)
print(f"\n{name} 模型:")
print(f" 原始样本F1分数: {original_acc:.4f}")
print(f" 对抗样本F1分数: {adversarial_acc:.4f}")
print(f" 攻击成功率: {attack_success:.2%}")
# 4. 分析对抗样本的特征变化
def analyze_adversarial_features(original_samples, adversarial_samples, feature_importance):
"""分析对抗样本的特征变化"""
# 计算特征变化量
feature_changes = np.mean(np.abs(adversarial_samples - original_samples), axis=0)
# 按特征重要性排序
sorted_idx = np.argsort(feature_importance)[::-1]
print(f"\n=== 对抗样本特征变化分析 ===")
print(f"前10个重要特征的平均变化:")
for i in range(min(10, len(sorted_idx))):
idx = sorted_idx[i]
print(f" 特征 {idx}: 重要性={feature_importance[idx]:.4f}, 平均变化={feature_changes[idx]:.4f}")
# 计算特征重要性与变化量的相关性
correlation = np.corrcoef(feature_importance, feature_changes)[0, 1]
print(f"\n特征重要性与变化量的相关性: {correlation:.4f}")
# 分析对抗样本特征变化
analyze_adversarial_features(original_samples, adversarial_samples, model_overfit.feature_importances_)
# 5. 可视化对抗样本分布
plt.figure(figsize=(12, 6))
# 绘制前两个特征的分布
plt.subplot(1, 2, 1)
plt.scatter(original_samples[:, 0], original_samples[:, 1], c='blue', label='Original Samples', alpha=0.7)
plt.scatter(adversarial_samples[:, 0], adversarial_samples[:, 1], c='red', label='Adversarial Samples', alpha=0.7)
plt.xlabel('Feature 0')
plt.ylabel('Feature 1')
plt.title('Original vs Adversarial Samples (Feature 0 vs Feature 1)')
plt.legend()
# 绘制特征变化直方图
plt.subplot(1, 2, 2)
feature_changes = np.mean(np.abs(adversarial_samples - original_samples), axis=0)
plt.bar(range(len(feature_changes)), feature_changes)
plt.xlabel('Feature Index')
plt.ylabel('Average Absolute Change')
plt.title('Average Feature Change in Adversarial Samples')
plt.tight_layout()
plt.savefig('adversarial_samples_analysis.png')
print("\n对抗样本分析可视化完成,保存为adversarial_samples_analysis.png")过拟合处理方法 | 原理 | 优点 | 缺点 | 适用场景 | 推荐程度 |
|---|---|---|---|---|---|
正则化(L1/L2) | 通过惩罚大权重来降低模型复杂度 | 计算简单,有效 | 可能丢失重要特征 | 数据维度高,特征冗余 | ⭐⭐⭐⭐ |
早停(Early Stopping) | 在验证集性能开始下降时停止训练 | 直观有效,计算成本低 | 需要验证集,可能过早停止 | 所有场景,特别是深度学习 | ⭐⭐⭐⭐⭐ |
数据增强 | 生成新的训练样本,增加数据多样性 | 提高模型泛化能力,减少过拟合 | 需要合适的数据增强方法 | 图像、文本等数据 | ⭐⭐⭐⭐ |
模型简化 | 减少模型参数数量或层数 | 提高模型解释性,减少过拟合 | 可能降低模型表达能力 | 模型过于复杂时 | ⭐⭐⭐ |
集成学习 | 结合多个模型的预测结果 | 显著降低过拟合,提高泛化能力 | 计算成本高,模型复杂 | 需要高性能模型时 | ⭐⭐⭐⭐⭐ |
过拟合分析 | 将过拟合作为调试信号,分析模型弱点 | 帮助理解模型行为,发现数据问题 | 需要额外的分析工作 | 模型调试,安全攻防 | ⭐⭐⭐⭐ |
平衡策略 | 实现复杂度 | 计算效率 | 效果 | 适用场景 | 推荐程度 |
|---|---|---|---|---|---|
网格搜索超参数 | 中 | 中 | 好 | 模型超参数较多时 | ⭐⭐⭐⭐ |
贝叶斯优化 | 中 | 中 | 好 | 样本有限,超参数较多时 | ⭐⭐⭐⭐ |
自动机器学习(AutoML) | 高 | 低 | 优秀 | 复杂模型,大量超参数时 | ⭐⭐⭐⭐ |
经验法则 | 低 | 高 | 一般 | 简单模型,快速原型开发 | ⭐⭐⭐ |
过拟合分析驱动 | 中 | 中 | 优秀 | 安全攻防,模型调试 | ⭐⭐⭐⭐⭐ |
参考链接:
附录(Appendix):
import numpy as np
from sklearn.metrics import f1_score
from sklearn.model_selection import train_test_split
def train_models_with_different_complexity(base_model, X_train, y_train, complexity_params):
"""训练不同复杂度的模型"""
models = {}
for name, params in complexity_params.items():
model = base_model(**params)
model.fit(X_train, y_train)
models[name] = model
return models
def calculate_overfit_metrics(models, X_train, y_train, X_test, y_test, scoring='f1'):
"""计算不同模型的过拟合指标"""
metrics = {}
for name, model in models.items():
train_pred = model.predict(X_train)
test_pred = model.predict(X_test)
if scoring == 'f1':
train_score = f1_score(y_train, train_pred)
test_score = f1_score(y_test, test_pred)
else:
raise ValueError(f"不支持的评估指标: {scoring}")
# 计算过拟合程度
overfit_degree = train_score - test_score
metrics[name] = {
'train_score': train_score,
'test_score': test_score,
'overfit_degree': overfit_degree
}
return metrics
def detect_overfit_samples(model, X, y, confidence_threshold=0.95):
"""检测模型过度拟合的样本"""
# 获取模型预测概率
y_pred_proba = model.predict_proba(X)
y_pred = model.predict(X)
# 计算预测置信度
confidence = np.max(y_pred_proba, axis=1)
# 找出模型高度自信但预测错误的样本
overfit_samples = np.where((confidence > confidence_threshold) & (y_pred != y))[0]
return overfit_samples, confidence, y_pred
def analyze_overfit_patterns(model, X, y, overfit_samples):
"""分析过拟合样本的模式"""
if len(overfit_samples) == 0:
return None
# 计算过拟合样本和正常样本的特征差异
X_overfit = X[overfit_samples]
X_normal = np.delete(X, overfit_samples, axis=0)
# 计算特征均值差异
feature_diff = np.mean(X_overfit, axis=0) - np.mean(X_normal, axis=0)
# 计算特征重要性(如果模型支持)
feature_importance = None
if hasattr(model, 'feature_importances_'):
feature_importance = model.feature_importances_
elif hasattr(model, 'coef_'):
feature_importance = np.abs(model.coef_[0])
return {
'feature_diff': feature_diff,
'feature_importance': feature_importance,
'overfit_samples_count': len(overfit_samples),
'overfit_samples_ratio': len(overfit_samples) / len(X)
}
def generate_adversarial_samples_from_overfit(model, X, y, epsilon=0.1, n_samples=50):
"""从过拟合模型生成对抗样本"""
# 实现简单的对抗样本生成逻辑
# 这里使用随机扰动方法,实际应用中可以使用更高级的方法
adversarial_samples = []
# 选择少数类样本
minority_idx = np.where(y == 1)[0]
selected_idx = np.random.choice(minority_idx, min(n_samples, len(minority_idx)), replace=False)
for idx in selected_idx:
x_original = X[idx]
# 添加随机扰动
x_adversarial = x_original + epsilon * np.random.randn(len(x_original))
adversarial_samples.append(x_adversarial)
return np.array(adversarial_samples)关键词: 过拟合, 模型调试, 安全攻防, 对抗样本, 泛化能力, 数据异常, 模型弱点, 特征重要性