作者:HOS(安全风信子) 日期:2026-01-09 来源平台:GitHub 摘要: 在机器学习的演化过程中,从传统机器学习(ML)升级到深度学习(DL)是一个重要的决策点。本文从工程实践视角出发,深入探讨机器学习升级到深度学习的时机、评估标准、迁移路径和工业界实践。通过分析最新的技术趋势和成功案例,结合实际代码实现,为读者提供一套完整的ML到DL升级决策框架。文章重点讨论了升级时机评估矩阵、迁移学习加速升级、混合模型架构设计、升级成本收益分析以及工业界成功案例,帮助读者在实际工程环境中做出明智的升级决策。
在机器学习的应用过程中,从传统机器学习升级到深度学习是一个至关重要的决策,这个决策会影响:
当前,ML到DL的升级呈现出以下几个重要趋势:
企业在做出ML到DL的升级决策时,面临着以下核心挑战:
本文提出了一个基于多个维度的升级时机评估矩阵,帮助企业系统地评估是否应该从ML升级到DL:
评估维度 | 传统ML适合场景 | DL适合场景 | 升级阈值 |
|---|---|---|---|
数据规模 | 小到中等规模(<10万样本) | 大规模(>100万样本) | 50万样本 |
特征复杂度 | 结构化数据,手工特征工程有效 | 非结构化数据或高维结构化数据 | 特征维度>1000或非结构化数据 |
任务复杂度 | 简单任务(如二分类、线性回归) | 复杂任务(如图像识别、自然语言处理) | 任务需要多层次特征提取 |
模型性能要求 | 中等性能要求 | 高性能要求 | 当前ML模型性能无法满足业务需求 |
计算资源 | 有限计算资源 | 充足计算资源 | 有GPU/TPU资源或云服务支持 |
专业知识 | 基础ML知识 | 深度学习专业知识 | 有DL专家或可培训现有团队 |
开发周期 | 短开发周期 | 长开发周期 | 允许3个月以上的开发周期 |
维护成本 | 低维护成本 | 高维护成本 | 能够承担较高的模型维护成本 |
迁移学习是加速ML到DL升级的关键技术,本文提出了一个完整的迁移学习加速升级框架:
混合模型架构结合了传统机器学习和深度学习的优势,本文提出了一种通用的混合模型架构设计方法:
为了帮助企业评估升级的ROI,本文提出了一个升级成本收益分析模型:
本文收集和分析了多个工业界ML到DL升级的成功案例,包括:
以下是一个基于Python的升级时机评估矩阵实现:
import numpy as np
from dataclasses import dataclass
@dataclass
class UpgradeEvaluation:
"""升级时机评估类"""
data_size: int # 样本数量
feature_dim: int # 特征维度
task_complexity: int # 任务复杂度(1-5)
current_performance: float # 当前ML模型性能
required_performance: float # 业务要求的性能
has_gpu: bool # 是否有GPU资源
has_dl_expert: bool # 是否有DL专家
development_cycle: int # 允许的开发周期(月)
maintenance_budget: float # 维护预算(万元/年)
def __post_init__(self):
# 初始化评估维度权重
self.weights = {
'data_size': 0.2,
'feature_complexity': 0.2,
'task_complexity': 0.2,
'performance_gap': 0.2,
'resource_availability': 0.1,
'expertise_availability': 0.1
}
def evaluate_data_size(self):
"""评估数据规模"""
if self.data_size < 50000:
return 0.0
elif self.data_size < 200000:
return 0.5
else:
return 1.0
def evaluate_feature_complexity(self):
"""评估特征复杂度"""
if self.feature_dim < 500:
return 0.0
elif self.feature_dim < 2000:
return 0.5
else:
return 1.0
def evaluate_task_complexity(self):
"""评估任务复杂度"""
return min(1.0, self.task_complexity / 5.0)
def evaluate_performance_gap(self):
"""评估性能差距"""
if self.current_performance >= self.required_performance:
return 0.0
gap = (self.required_performance - self.current_performance) / self.required_performance
return min(1.0, gap)
def evaluate_resource_availability(self):
"""评估资源可用性"""
return 1.0 if self.has_gpu else 0.5
def evaluate_expertise_availability(self):
"""评估专业知识可用性"""
return 1.0 if self.has_dl_expert else 0.3
def calculate_upgrade_score(self):
"""计算升级分数"""
scores = {
'data_size': self.evaluate_data_size(),
'feature_complexity': self.evaluate_feature_complexity(),
'task_complexity': self.evaluate_task_complexity(),
'performance_gap': self.evaluate_performance_gap(),
'resource_availability': self.evaluate_resource_availability(),
'expertise_availability': self.evaluate_expertise_availability()
}
total_score = sum(scores[key] * self.weights[key] for key in scores)
return total_score
def should_upgrade(self):
"""判断是否应该升级"""
score = self.calculate_upgrade_score()
return score >= 0.6
# 使用示例
if __name__ == '__main__':
# 案例1:小规模数据,简单任务
evaluation1 = UpgradeEvaluation(
data_size=10000,
feature_dim=100,
task_complexity=2,
current_performance=0.85,
required_performance=0.9,
has_gpu=False,
has_dl_expert=False,
development_cycle=1,
maintenance_budget=5
)
print("案例1评估结果:")
print(f"升级分数:{evaluation1.calculate_upgrade_score():.4f}")
print(f"是否应该升级:{evaluation1.should_upgrade()}")
# 案例2:大规模数据,复杂任务
evaluation2 = UpgradeEvaluation(
data_size=500000,
feature_dim=5000,
task_complexity=5,
current_performance=0.8,
required_performance=0.95,
has_gpu=True,
has_dl_expert=True,
development_cycle=6,
maintenance_budget=20
)
print("\n案例2评估结果:")
print(f"升级分数:{evaluation2.calculate_upgrade_score():.4f}")
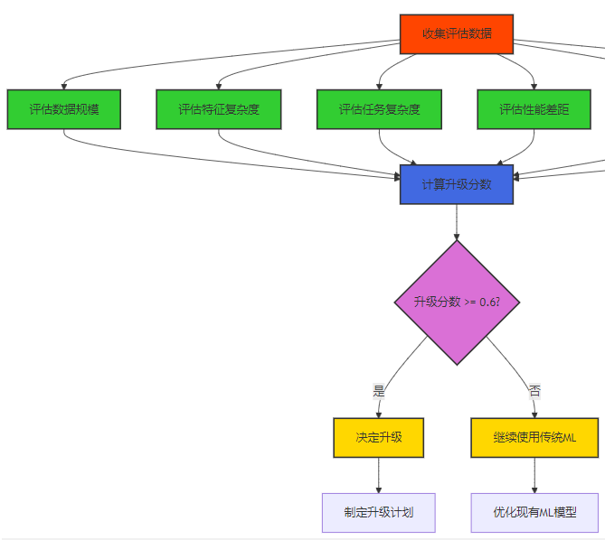
print(f"是否应该升级:{evaluation2.should_upgrade()}")升级时机评估的流程如下:


根据任务类型选择合适的预训练模型:
任务类型 | 推荐预训练模型 | 适用场景 |
|---|---|---|
图像分类 | ResNet、EfficientNet、Vision Transformer | 图像识别、物体检测 |
自然语言处理 | BERT、GPT、RoBERTa、T5 | 文本分类、情感分析、机器翻译 |
语音识别 | Wav2Vec、HuBERT | 语音转文字、语音情感分析 |
推荐系统 | BERT4Rec、SASRec | 商品推荐、内容推荐 |
时间序列预测 | Temporal Fusion Transformer | 销售预测、股票预测 |
以下是一个基于Python的迁移学习微调策略示例,使用预训练的BERT模型进行文本分类:
import torch
from transformers import BertTokenizer, BertForSequenceClassification, AdamW
from torch.utils.data import Dataset, DataLoader
import pandas as pd
# 自定义数据集类
class TextClassificationDataset(Dataset):
def __init__(self, texts, labels, tokenizer, max_length=128):
self.texts = texts
self.labels = labels
self.tokenizer = tokenizer
self.max_length = max_length
def __len__(self):
return len(self.texts)
def __getitem__(self, idx):
text = self.texts[idx]
label = self.labels[idx]
# 编码文本
encoding = self.tokenizer.encode_plus(
text,
add_special_tokens=True,
max_length=self.max_length,
return_token_type_ids=False,
padding='max_length',
truncation=True,
return_attention_mask=True,
return_tensors='pt'
)
return {
'input_ids': encoding['input_ids'].flatten(),
'attention_mask': encoding['attention_mask'].flatten(),
'labels': torch.tensor(label, dtype=torch.long)
}
# 迁移学习微调函数
def fine_tune_bert(train_data, val_data, num_labels, epochs=3, batch_size=16, learning_rate=2e-5):
"""微调预训练BERT模型"""
# 加载预训练模型和分词器
tokenizer = BertTokenizer.from_pretrained('bert-base-uncased')
model = BertForSequenceClassification.from_pretrained('bert-base-uncased', num_labels=num_labels)
# 创建数据集
train_dataset = TextClassificationDataset(
train_data['text'].tolist(),
train_data['label'].tolist(),
tokenizer
)
val_dataset = TextClassificationDataset(
val_data['text'].tolist(),
val_data['label'].tolist(),
tokenizer
)
# 创建数据加载器
train_loader = DataLoader(train_dataset, batch_size=batch_size, shuffle=True)
val_loader = DataLoader(val_dataset, batch_size=batch_size)
# 设置优化器
optimizer = AdamW(model.parameters(), lr=learning_rate)
# 设备设置
device = torch.device('cuda' if torch.cuda.is_available() else 'cpu')
model.to(device)
# 训练循环
for epoch in range(epochs):
model.train()
train_loss = 0
for batch in train_loader:
# 将数据移到设备上
input_ids = batch['input_ids'].to(device)
attention_mask = batch['attention_mask'].to(device)
labels = batch['labels'].to(device)
# 前向传播
outputs = model(
input_ids=input_ids,
attention_mask=attention_mask,
labels=labels
)
loss = outputs.loss
train_loss += loss.item()
# 反向传播和优化
optimizer.zero_grad()
loss.backward()
optimizer.step()
# 计算平均训练损失
avg_train_loss = train_loss / len(train_loader)
# 验证模型
model.eval()
val_loss = 0
correct_predictions = 0
with torch.no_grad():
for batch in val_loader:
# 将数据移到设备上
input_ids = batch['input_ids'].to(device)
attention_mask = batch['attention_mask'].to(device)
labels = batch['labels'].to(device)
# 前向传播
outputs = model(
input_ids=input_ids,
attention_mask=attention_mask,
labels=labels
)
loss = outputs.loss
val_loss += loss.item()
# 计算准确率
logits = outputs.logits
predictions = torch.argmax(logits, dim=1)
correct_predictions += torch.sum(predictions == labels)
# 计算平均验证损失和准确率
avg_val_loss = val_loss / len(val_loader)
val_accuracy = correct_predictions.double() / len(val_dataset)
print(f"Epoch {epoch+1}/{epochs}:")
print(f"Train Loss: {avg_train_loss:.4f}")
print(f"Val Loss: {avg_val_loss:.4f}")
print(f"Val Accuracy: {val_accuracy:.4f}")
print("=" * 50)
return model, tokenizer
# 使用示例
if __name__ == '__main__':
# 创建模拟数据
train_data = pd.DataFrame({
'text': [f'This is a positive example {i}' for i in range(1000)] + [f'This is a negative example {i}' for i in range(1000)],
'label': [1] * 1000 + [0] * 1000
})
val_data = pd.DataFrame({
'text': [f'This is a positive validation {i}' for i in range(200)] + [f'This is a negative validation {i}' for i in range(200)],
'label': [1] * 200 + [0] * 200
})
# 微调BERT模型
model, tokenizer = fine_tune_bert(train_data, val_data, num_labels=2, epochs=2, batch_size=8)
# 保存微调后的模型
model.save_pretrained('./fine_tuned_bert')
tokenizer.save_pretrained('./fine_tuned_bert')
print("微调后的模型已保存到 ./fine_tuned_bert")混合模型架构结合了传统机器学习和深度学习的优势,以下是一个基于Python的混合模型示例,结合了随机森林和深度学习模型:
import numpy as np
import pandas as pd
from sklearn.ensemble import RandomForestClassifier
from sklearn.preprocessing import StandardScaler
from sklearn.metrics import accuracy_score, f1_score
import tensorflow as tf
from tensorflow.keras.layers import Input, Dense, Dropout
from tensorflow.keras.models import Model
from tensorflow.keras.optimizers import Adam
class HybridModel:
def __init__(self, ml_model, dl_model, ml_features, dl_features):
self.ml_model = ml_model
self.dl_model = dl_model
self.ml_features = ml_features
self.dl_features = dl_features
self.scaler = StandardScaler()
def preprocess_ml_features(self, X):
"""预处理机器学习特征"""
ml_X = X[self.ml_features]
return self.scaler.transform(ml_X)
def preprocess_dl_features(self, X):
"""预处理深度学习特征"""
return X[self.dl_features].values
def fit(self, X, y, epochs=10, batch_size=32, validation_split=0.2):
"""训练混合模型"""
# 预处理ML特征
ml_X = self.preprocess_ml_features(X)
# 预处理DL特征
dl_X = self.preprocess_dl_features(X)
# 训练ML模型
self.ml_model.fit(ml_X, y)
# 训练DL模型
self.dl_model.fit(dl_X, y, epochs=epochs, batch_size=batch_size, validation_split=validation_split)
def predict(self, X):
"""预测"""
# 预处理ML特征
ml_X = self.preprocess_ml_features(X)
# 预处理DL特征
dl_X = self.preprocess_dl_features(X)
# ML模型预测
ml_pred = self.ml_model.predict_proba(ml_X)[:, 1]
# DL模型预测
dl_pred = self.dl_model.predict(dl_X).flatten()
# 融合预测结果(简单平均,可根据实际情况调整融合策略)
hybrid_pred = (ml_pred + dl_pred) / 2
# 转换为类别标签
return np.where(hybrid_pred > 0.5, 1, 0)
def evaluate(self, X, y):
"""评估模型"""
predictions = self.predict(X)
accuracy = accuracy_score(y, predictions)
f1 = f1_score(y, predictions)
return {'accuracy': accuracy, 'f1': f1}
# 创建深度学习模型
def create_dl_model(input_dim, hidden_dims=[128, 64], dropout_rate=0.3):
"""创建深度学习模型"""
inputs = Input(shape=(input_dim,))
x = Dense(hidden_dims[0], activation='relu')(inputs)
x = Dropout(dropout_rate)(x)
for dim in hidden_dims[1:]:
x = Dense(dim, activation='relu')(x)
x = Dropout(dropout_rate)(x)
outputs = Dense(1, activation='sigmoid')(x)
model = Model(inputs=inputs, outputs=outputs)
model.compile(optimizer=Adam(learning_rate=1e-3), loss='binary_crossentropy', metrics=['accuracy'])
return model
# 使用示例
if __name__ == '__main__':
# 生成模拟数据
np.random.seed(42)
n_samples = 2000
# 结构化特征(适合传统ML)
structured_features = ['feature1', 'feature2', 'feature3', 'feature4', 'feature5']
# 高维特征(适合DL)
high_dim_features = [f'high_dim_feature{i}' for i in range(1, 101)]
# 创建数据
structured_data = np.random.randn(n_samples, len(structured_features))
high_dim_data = np.random.randn(n_samples, len(high_dim_features))
# 生成标签
weights_structured = np.random.randn(len(structured_features))
weights_high_dim = np.random.randn(len(high_dim_features))
structured_scores = structured_data @ weights_structured
high_dim_scores = high_dim_data @ weights_high_dim
scores = structured_scores + high_dim_scores + np.random.randn(n_samples)
y = np.where(scores > 0, 1, 0)
# 创建DataFrame
structured_df = pd.DataFrame(structured_data, columns=structured_features)
high_dim_df = pd.DataFrame(high_dim_data, columns=high_dim_features)
df = pd.concat([structured_df, high_dim_df], axis=1)
df['label'] = y
# 划分训练集和测试集
train_size = int(0.8 * n_samples)
train_df = df.iloc[:train_size]
test_df = df.iloc[train_size:]
# 创建ML模型
rf_model = RandomForestClassifier(n_estimators=100, random_state=42)
# 创建DL模型
dl_model = create_dl_model(input_dim=len(high_dim_features), hidden_dims=[128, 64], dropout_rate=0.3)
# 创建混合模型
hybrid_model = HybridModel(
ml_model=rf_model,
dl_model=dl_model,
ml_features=structured_features,
dl_features=high_dim_features
)
# 训练混合模型
print("训练混合模型...")
hybrid_model.fit(train_df.drop('label', axis=1), train_df['label'], epochs=5, batch_size=32)
# 评估混合模型
test_results = hybrid_model.evaluate(test_df.drop('label', axis=1), test_df['label'])
print(f"混合模型测试结果: {test_results}")
# 单独评估ML模型
ml_test_X = hybrid_model.preprocess_ml_features(test_df.drop('label', axis=1))
ml_predictions = rf_model.predict(ml_test_X)
ml_accuracy = accuracy_score(test_df['label'], ml_predictions)
ml_f1 = f1_score(test_df['label'], ml_predictions)
print(f"ML模型测试结果: accuracy={ml_accuracy:.4f}, f1={ml_f1:.4f}")
# 单独评估DL模型
dl_test_X = hybrid_model.preprocess_dl_features(test_df.drop('label', axis=1))
dl_predictions = (dl_model.predict(dl_test_X).flatten() > 0.5).astype(int)
dl_accuracy = accuracy_score(test_df['label'], dl_predictions)
dl_f1 = f1_score(test_df['label'], dl_predictions)
print(f"DL模型测试结果: accuracy={dl_accuracy:.4f}, f1={dl_f1:.4f}")混合模型的架构如下:

以下是一个基于Python的升级成本收益分析模型示例:
import numpy as np
from dataclasses import dataclass
@dataclass
class CostBenefitAnalysis:
# 成本参数
hardware_cost: float # 硬件成本(万元)
cloud_cost_per_month: float # 云服务成本(万元/月)
data_annotation_cost: float # 数据标注成本(万元)
development_hours: float # 开发工时(小时)
developer_hourly_rate: float # 开发人员小时费率(元/小时)
maintenance_hours_per_month: float # 每月维护工时(小时)
# 收益参数
performance_improvement: float # 性能提升(如准确率提升百分比)
revenue_per_percent_improvement: float # 每提升1%性能带来的收入增长(万元/月)
efficiency_improvement: float # 效率提升(如处理速度提升百分比)
cost_reduction_per_percent_efficiency: float # 每提升1%效率带来的成本降低(万元/月)
new_business_opportunities: float # 新业务机会带来的收入增长(万元/月)
# 时间参数
evaluation_period: int = 24 # 评估周期(月)
def calculate_development_cost(self):
"""计算开发成本"""
return (self.development_hours * self.developer_hourly_rate) / 10000
def calculate_maintenance_cost(self):
"""计算维护成本"""
return (self.maintenance_hours_per_month * self.developer_hourly_rate * self.evaluation_period) / 10000
def calculate_total_cost(self):
"""计算总成本"""
# 硬件成本
hardware = self.hardware_cost
# 云服务成本
cloud = self.cloud_cost_per_month * self.evaluation_period
# 数据标注成本
data_annotation = self.data_annotation_cost
# 开发成本
development = self.calculate_development_cost()
# 维护成本
maintenance = self.calculate_maintenance_cost()
total_cost = hardware + cloud + data_annotation + development + maintenance
return total_cost
def calculate_performance_benefit(self):
"""计算性能提升带来的收益"""
return self.performance_improvement * self.revenue_per_percent_improvement * self.evaluation_period
def calculate_efficiency_benefit(self):
"""计算效率提升带来的收益"""
return self.efficiency_improvement * self.cost_reduction_per_percent_efficiency * self.evaluation_period
def calculate_new_business_benefit(self):
"""计算新业务机会带来的收益"""
return self.new_business_opportunities * self.evaluation_period
def calculate_total_benefit(self):
"""计算总收益"""
performance_benefit = self.calculate_performance_benefit()
efficiency_benefit = self.calculate_efficiency_benefit()
new_business_benefit = self.calculate_new_business_benefit()
total_benefit = performance_benefit + efficiency_benefit + new_business_benefit
return total_benefit
def calculate_roi(self):
"""计算投资回报率"""
total_cost = self.calculate_total_cost()
total_benefit = self.calculate_total_benefit()
if total_cost == 0:
return float('inf')
roi = (total_benefit - total_cost) / total_cost * 100
return roi
def calculate_payback_period(self):
"""计算投资回收期(月)"""
total_cost = self.calculate_total_cost()
monthly_benefit = (self.calculate_performance_benefit() +
self.calculate_efficiency_benefit() +
self.calculate_new_business_benefit()) / self.evaluation_period
if monthly_benefit <= 0:
return float('inf')
payback_period = total_cost / monthly_benefit
return payback_period
def generate_report(self):
"""生成成本收益分析报告"""
total_cost = self.calculate_total_cost()
total_benefit = self.calculate_total_benefit()
roi = self.calculate_roi()
payback_period = self.calculate_payback_period()
report = {
'评估周期': f'{self.evaluation_period}个月',
'总成本': f'{total_cost:.2f}万元',
'总收益': f'{total_benefit:.2f}万元',
'投资回报率(ROI)': f'{roi:.2f}%',
'投资回收期': f'{payback_period:.2f}个月',
'成本明细': {
'硬件成本': f'{self.hardware_cost:.2f}万元',
'云服务成本': f'{self.cloud_cost_per_month * self.evaluation_period:.2f}万元',
'数据标注成本': f'{self.data_annotation_cost:.2f}万元',
'开发成本': f'{self.calculate_development_cost():.2f}万元',
'维护成本': f'{self.calculate_maintenance_cost():.2f}万元'
},
'收益明细': {
'性能提升收益': f'{self.calculate_performance_benefit():.2f}万元',
'效率提升收益': f'{self.calculate_efficiency_benefit():.2f}万元',
'新业务机会收益': f'{self.calculate_new_business_benefit():.2f}万元'
}
}
return report
# 使用示例
if __name__ == '__main__':
# 案例1:图像识别系统升级
cba1 = CostBenefitAnalysis(
hardware_cost=50, # 购买GPU服务器等硬件成本
cloud_cost_per_month=10, # 云服务成本
data_annotation_cost=30, # 数据标注成本
development_hours=2000, # 开发工时
developer_hourly_rate=500, # 开发人员小时费率
maintenance_hours_per_month=50, # 每月维护工时
performance_improvement=15, # 性能提升15%
revenue_per_percent_improvement=2, # 每提升1%性能带来2万元/月收入增长
efficiency_improvement=30, # 效率提升30%
cost_reduction_per_percent_efficiency=0.5, # 每提升1%效率带来0.5万元/月成本降低
new_business_opportunities=5, # 新业务机会带来5万元/月收入增长
evaluation_period=24 # 评估24个月
)
report1 = cba1.generate_report()
print("案例1:图像识别系统升级成本收益分析")
print("=" * 60)
for key, value in report1.items():
if isinstance(value, dict):
print(f"{key}:")
for sub_key, sub_value in value.items():
print(f" {sub_key}: {sub_value}")
else:
print(f"{key}: {value}")
print("\n" + "=" * 60)
# 案例2:文本分类系统升级
cba2 = CostBenefitAnalysis(
hardware_cost=0, # 使用云服务,无需购买硬件
cloud_cost_per_month=5, # 云服务成本
data_annotation_cost=10, # 数据标注成本
development_hours=1000, # 开发工时
developer_hourly_rate=500, # 开发人员小时费率
maintenance_hours_per_month=30, # 每月维护工时
performance_improvement=10, # 性能提升10%
revenue_per_percent_improvement=1.5, # 每提升1%性能带来1.5万元/月收入增长
efficiency_improvement=20, # 效率提升20%
cost_reduction_per_percent_efficiency=0.3, # 每提升1%效率带来0.3万元/月成本降低
new_business_opportunities=3, # 新业务机会带来3万元/月收入增长
evaluation_period=24 # 评估24个月
)
report2 = cba2.generate_report()
print("案例2:文本分类系统升级成本收益分析")
print("=" * 60)
for key, value in report2.items():
if isinstance(value, dict):
print(f"{key}:")
for sub_key, sub_value in value.items():
print(f" {sub_key}: {sub_value}")
else:
print(f"{key}: {value}")对比维度 | 传统机器学习 | 深度学习 | 混合模型 |
|---|---|---|---|
数据需求 | 小到中等规模数据 | 大规模数据 | 灵活,可适应不同规模数据 |
特征工程 | 需要大量手工特征工程 | 自动特征提取 | 结合手工特征和自动特征提取 |
计算资源 | 低计算资源需求 | 高计算资源需求 | 中等计算资源需求 |
开发周期 | 短开发周期 | 长开发周期 | 中等开发周期 |
可解释性 | 高可解释性 | 低可解释性 | 中等可解释性 |
性能 | 适合简单任务 | 适合复杂任务 | 兼顾简单和复杂任务 |
维护成本 | 低维护成本 | 高维护成本 | 中等维护成本 |
技术门槛 | 低技术门槛 | 高技术门槛 | 中等技术门槛 |
适用场景 | 结构化数据,简单任务 | 非结构化数据,复杂任务 | 多样化场景,灵活适应 |
升级路径 | 优点 | 缺点 | 适用场景 |
|---|---|---|---|
直接替换 | 完全发挥DL优势 | 开发成本高,风险大 | 数据充足,资源丰富,任务复杂 |
混合模型 | 风险低,渐进式升级 | 架构复杂,维护成本高 | 资源有限,需要逐步验证 |
迁移学习 | 降低开发成本和时间 | 依赖预训练模型质量 | 数据有限,任务与预训练模型相关 |
逐步过渡 | 风险最低,易于回滚 | 升级周期长 | 关键业务系统,不容许失败 |
并行运行 | 可对比ML和DL性能 | 资源消耗大 | 需要验证DL性能优势 |
平台名称 | 支持的模型类型 | 自动化程度 | 易用性 | 扩展性 | 成本 |
|---|---|---|---|---|---|
AutoML | 传统ML模型为主 | 高 | 高 | 中等 | 低 |
AutoDL | 深度学习模型为主 | 高 | 中等 | 高 | 高 |
H2O.ai | 支持ML和DL | 高 | 中等 | 高 | 中等 |
Google AutoML | 支持ML和DL | 高 | 高 | 中等 | 高 |
Amazon SageMaker | 支持ML和DL | 中等 | 中等 | 高 | 高 |
Kubeflow | 支持ML和DL | 中等 | 低 | 高 | 中等 |
ML到DL的升级在实际工程中具有以下重要意义:
ML到DL的升级也存在一些潜在风险:
ML到DL的升级存在以下局限性:
针对上述风险和局限性,可以采取以下缓解策略:
参考链接:
附录(Appendix):
问题 | 解决方案 |
|---|---|
数据量不足 | 数据增强、迁移学习、自监督学习 |
计算资源不足 | 云服务、模型压缩、量化、混合模型 |
缺乏DL专业知识 | 培训、招聘、外包、自动化工具 |
模型可解释性差 | 可解释AI技术、混合模型、特征重要性分析 |
开发周期长 | 迁移学习、自动化工具、模块化设计 |
维护成本高 | 模型自动化更新、监控系统、简化架构 |
背景:该公司原使用基于协同过滤的传统推荐系统,推荐准确率为65%,无法满足业务需求。
升级方案:采用基于BERT4Rec的深度学习推荐系统,结合迁移学习技术。
结果:
背景:该企业原使用基于传统图像处理的质量检测系统,检测准确率为92%,漏检率较高。
升级方案:采用基于EfficientNet的深度学习图像分类模型,结合迁移学习技术。
结果:
背景:该机构原使用基于随机森林的欺诈检测系统,检测准确率为88%,误报率较高。
升级方案:采用混合模型架构,结合传统ML和深度学习模型。
结果:
关键词: 机器学习, 深度学习, 升级决策, 迁移学习, 混合模型, 成本收益分析, 工业界实践, 技术趋势