

选择结构的核心是 **“根据条件执行不同代码”**。Java 提供了多种选择语句,适应不同场景的需求。
单分支 if 语句是最简单的选择结构,语法为:
if (条件表达式) {
// 条件为true时执行的代码块
}流程图

示例代码:判断成绩是否及格
import java.util.Scanner;
public class SingleIfDemo {
public static void main(String[] args) {
Scanner scanner = new Scanner(System.in);
System.out.print("请输入成绩:");
int score = scanner.nextInt();
// 单分支if:成绩>=60则提示及格
if (score >= 60) { // 条件表达式:结果为boolean类型
System.out.println("恭喜,成绩及格!"); // 条件成立时执行
}
// 无论条件是否成立,都会执行后续代码
System.out.println("成绩查询结束");
scanner.close();
}
}
代码说明:
boolean值(true/false){},但建议始终保留以提高可读性当需要根据条件执行 “二选一” 的逻辑时,使用 if-else 语句:
if (条件表达式) {
// 条件为true时执行
} else {
// 条件为false时执行
}流程图

示例代码:判断奇偶数
import java.util.Scanner;
public class IfElseDemo {
public static void main(String[] args) {
Scanner scanner = new Scanner(System.in);
System.out.print("请输入一个整数:");
int num = scanner.nextInt();
// 双分支判断:num%2==0为偶数,否则为奇数
if (num % 2 == 0) {
System.out.println(num + "是偶数");
} else {
System.out.println(num + "是奇数");
}
scanner.close();
}
}
应用场景:登录验证(成功 / 失败)、数值比较(大于 / 小于)等需要明确二元结果的场景。
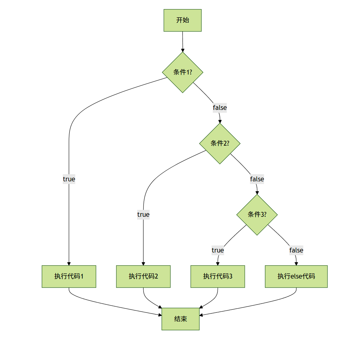
当条件需要多层判断时,可使用嵌套 if;
当需要判断多个条件时,可使用多分支 if-else if-else。
语法结构:
if (条件1) {
if (条件2) {
// 条件1和条件2都成立时执行
} else {
// 条件1成立但条件2不成立时执行
}
} else {
// 条件1不成立时执行
}语法结构:
if (条件1) {
// 条件1成立时执行
} else if (条件2) {
// 条件1不成立但条件2成立时执行
} else if (条件3) {
// 前两个条件不成立但条件3成立时执行
} else {
// 所有条件都不成立时执行
}流程图(多分支 if-else)

综合案例:成绩等级判断
import java.util.Scanner;
public class ScoreLevelDemo {
public static void main(String[] args) {
Scanner scanner = new Scanner(System.in);
System.out.print("请输入成绩(0-100):");
int score = scanner.nextInt();
// 先验证成绩合法性(嵌套if)
if (score >= 0 && score <= 100) {
// 多分支判断等级
if (score >= 90) {
System.out.println("等级:A(优秀)");
} else if (score >= 80) {
System.out.println("等级:B(良好)");
} else if (score >= 60) {
System.out.println("等级:C(及格)");
} else {
System.out.println("等级:D(不及格)");
}
} else {
System.out.println("输入错误!成绩必须在0-100之间");
}
scanner.close();
}
}
注意事项:
条件运算符是简化版的双分支 if-else,语法更简洁,格式为:
结果变量 = 条件表达式 ? 表达式1 : 表达式2;true,结果为表达式 1 的值;否则为表达式 2 的值示例代码:
public class ConditionalOperatorDemo {
public static void main(String[] args) {
int a = 10;
int b = 20;
// 用条件运算符求两数最大值
int max = a > b ? a : b;
System.out.println("最大值:" + max); // 输出:20
// 用条件运算符判断奇偶
String result = a % 2 == 0 ? "偶数" : "奇数";
System.out.println(a + "是" + result); // 输出:10是偶数
}
}
应用场景:简单的二元判断场景,如数值比较、状态标记等。复杂逻辑建议用 if-else。
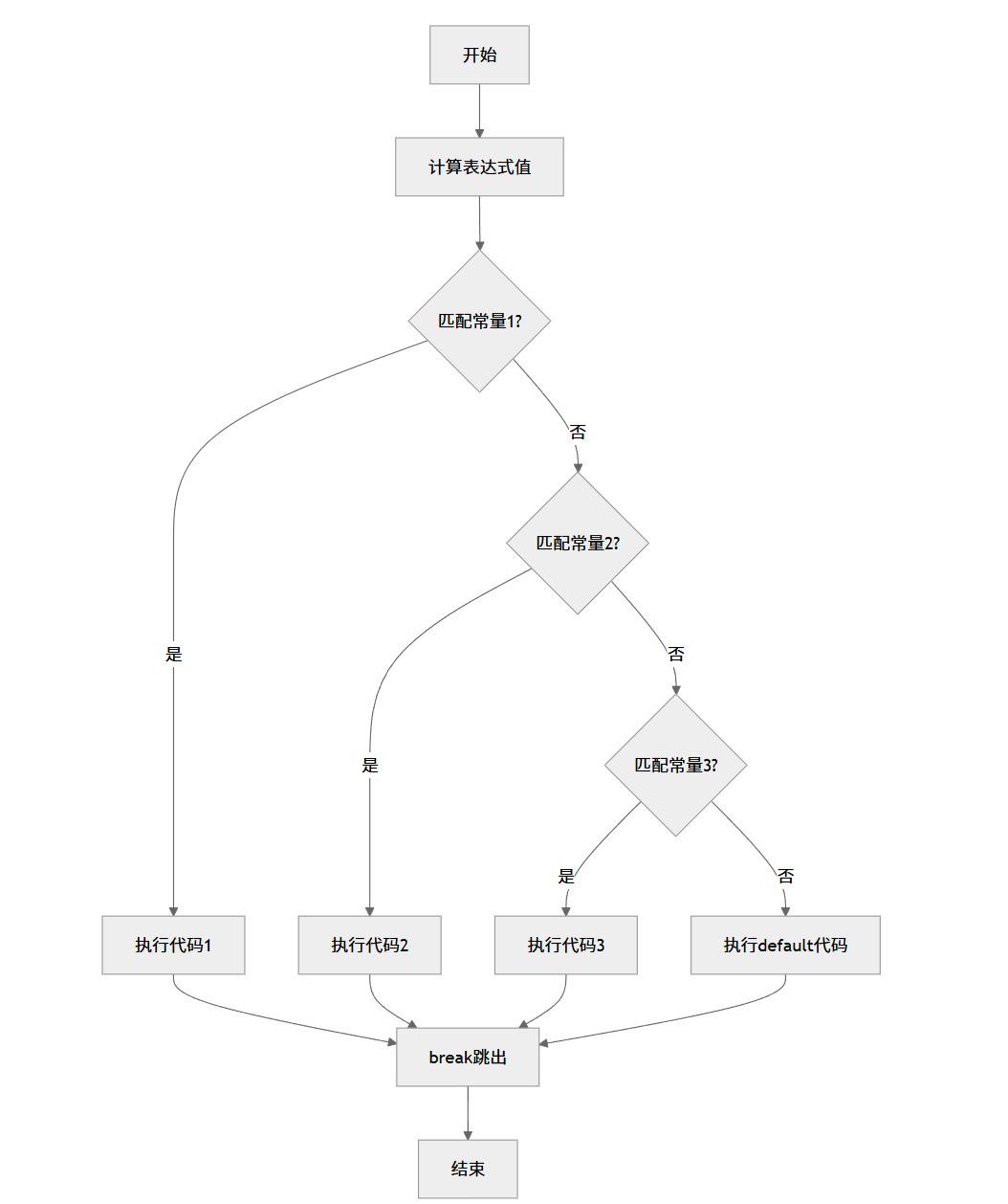
switch 语句用于多值匹配场景(判断一个变量与多个常量的匹配关系),Java 7 + 支持 int、char、String、枚举等类型。
语法结构:
switch (表达式) {
case 常量1:
// 表达式等于常量1时执行
break; // 跳出switch
case 常量2:
// 表达式等于常量2时执行
break;
// ...更多case
default:
// 所有常量都不匹配时执行
}流程图

示例代码:菜单选择功能
import java.util.Scanner;
public class SwitchDemo {
public static void main(String[] args) {
Scanner scanner = new Scanner(System.in);
System.out.println("===== 菜单 =====");
System.out.println("1. 查看个人信息");
System.out.println("2. 修改密码");
System.out.println("3. 退出系统");
System.out.print("请选择功能(1-3):");
int choice = scanner.nextInt();
switch (choice) {
case 1:
System.out.println("执行:查看个人信息");
System.out.println("姓名:张三 | 年龄:20");
break; // 必须加break,否则会继续执行下一个case
case 2:
System.out.println("执行:修改密码");
System.out.println("密码修改成功!");
break;
case 3:
System.out.println("执行:退出系统");
System.out.println("欢迎下次使用!");
break;
default:
System.out.println("输入错误!请选择1-3");
}
scanner.close();
}
}
注意事项:
case后的常量必须是字面量或 final 变量,且不能重复
若缺少break,会触发case 穿透(继续执行下一个 case 代码)
Java 12 + 支持switch表达式(可直接返回值),语法更简洁:
String result = switch (choice) {
case 1 -> "查看信息";
case 2 -> "修改密码";
case 3 -> "退出系统";
default -> "输入错误";
}; 循环结构用于重复执行一段代码,直到满足终止条件。Java 提供三种循环:while、do-while、for。
while循环是最基础的循环结构,语法为:
while (循环条件) {
// 循环体(重复执行的代码)
}执行流程:先判断条件,若为true则执行循环体,重复此过程直到条件为false。
流程图

示例代码:计算 1-100 的和
public class WhileDemo {
public static void main(String[] args) {
int sum = 0; // 存储总和
int i = 1; // 循环变量(从1开始)
// 循环条件:i <= 100
while (i <= 100) {
sum += i; // 累加i到sum
i++; // 循环变量自增(避免死循环)
}
System.out.println("1-100的和:" + sum); // 输出:5050
}
}
关键要素:
do-while循环与while的区别是先执行一次循环体,再判断条件,语法为:
do {
// 循环体
} while (循环条件);流程图

示例代码:用户输入验证
import java.util.Scanner;
public class DoWhileDemo {
public static void main(String[] args) {
Scanner scanner = new Scanner(System.in);
int age;
// 至少执行一次输入操作
do {
System.out.print("请输入年龄(1-120):");
age = scanner.nextInt();
} while (age < 1 || age > 120); // 年龄不合法则重复输入
System.out.println("您输入的年龄是:" + age);
scanner.close();
}
}
适用场景:需要至少执行一次的循环场景,如输入验证、菜单交互等。
for循环将循环变量初始化、条件判断、变量更新整合在一行,适合循环次数明确的场景,语法为:
for (初始化语句; 循环条件; 更新语句) {
// 循环体
}执行流程:初始化语句→判断条件→执行循环体→更新语句→重复判断条件...
流程图

示例代码:打印 1-10 的偶数
public class ForDemo {
public static void main(String[] args) {
System.out.println("1-10的偶数:");
// 初始化i=2,条件i<=10,每次+2(直接遍历偶数)
for (int i = 2; i <= 10; i += 2) {
System.out.print(i + " "); // 输出:2 4 6 8 10
}
}
}
增强 for 循环(foreach):用于遍历数组或集合,语法更简洁:
public class ForEachDemo {
public static void main(String[] args) {
String[] fruits = {"苹果", "香蕉", "橙子"};
// 遍历数组中的每个元素
for (String fruit : fruits) {
System.out.println(fruit);
}
}
}
适用场景:固定次数的循环(如遍历数组、计数统计),代码更紧凑。
循环的嵌套指一个循环内部包含另一个循环,外层循环执行一次,内层循环执行完整一轮。
示例代码:打印 5 行 5 列的矩形星号图案
public class NestedLoopDemo {
public static void main(String[] args) {
// 外层循环控制行数(5行)
for (int row = 1; row <= 5; row++) {
// 内层循环控制每行的星号数(5列)
for (int col = 1; col <= 5; col++) {
System.out.print("* ");
}
// 每行结束后换行
System.out.println();
}
}
}输出结果:

应用场景:二维数据处理(如矩阵)、图形打印、多层级数据遍历等。
这两个语句用于控制循环流程:
break:立即终止当前循环,跳出循环体continue:跳过本次循环剩余代码,直接进入下一次循环示例代码:对比 break 和 continue
public class BreakContinueDemo {
public static void main(String[] args) {
System.out.println("演示break:");
for (int i = 1; i <= 5; i++) {
if (i == 3) {
break; // 当i=3时终止循环
}
System.out.print(i + " "); // 输出:1 2
}
System.out.println("\n演示continue:");
for (int i = 1; i <= 5; i++) {
if (i == 3) {
continue; // 当i=3时跳过本次循环
}
System.out.print(i + " "); // 输出:1 2 4 5
}
}
}
注意:在嵌套循环中,break默认只终止当前所在的内层循环。
需求:随机生成一张扑克牌(包含花色和点数),如 “红桃 A”“黑桃 10” 等。
实现思路:
Random生成两个随机索引(分别对应花色和点数)完整代码:
import java.util.Random;
public class RandomCardDemo {
public static void main(String[] args) {
// 1. 定义花色和点数数组
String[] suits = {"红桃", "黑桃", "方块", "梅花"};
String[] ranks = {"A", "2", "3", "4", "5", "6", "7",
"8", "9", "10", "J", "Q", "K"};
// 2. 创建随机数生成器
Random random = new Random();
// 3. 生成随机索引(花色:0-3,点数:0-12)
int suitIndex = random.nextInt(suits.length); // 0-3的随机数
int rankIndex = random.nextInt(ranks.length); // 0-12的随机数
// 4. 拼接结果并输出
String card = suits[suitIndex] + ranks[rankIndex];
System.out.println("随机抽取的牌是:" + card); // 例如:黑桃7
random = null; // 释放资源
}
}
关键技术:数组索引访问、Random类生成随机数、选择结构的隐式应用。
需求:输入两个正整数,求它们的最大公约数(能同时整除两个数的最大整数)。
实现思路:用辗转相除法:
完整代码:
import java.util.Scanner;
public class GCDDemo {
public static void main(String[] args) {
Scanner scanner = new Scanner(System.in);
System.out.print("请输入第一个正整数:");
int a = scanner.nextInt();
System.out.print("请输入第二个正整数:");
int b = scanner.nextInt();
// 保存原始值用于输出(后续a和b会被修改)
int num1 = a;
int num2 = b;
// 辗转相除法:当b不等于0时循环
while (b != 0) {
int r = a % b; // 计算余数
a = b; // 更新a为b
b = r; // 更新b为余数
}
System.out.println(num1 + "和" + num2 + "的最大公约数是:" + a);
scanner.close();
}
}运行示例:

关键技术:循环结构的条件控制、算术运算符应用。
需求:打印 100 以内的所有素数(大于 1 的自然数,除了 1 和自身外不能被其他数整除)。
实现思路:
完整代码:
public class PrimeNumberDemo {
public static void main(String[] args) {
int count = 0; // 统计素数个数
System.out.println("100以内的素数有:");
// 遍历2-100的数(1不是素数)
for (int n = 2; n <= 100; n++) {
boolean isPrime = true; // 标记是否为素数
// 检查是否有因子(从2到√n)
for (int i = 2; i <= Math.sqrt(n); i++) {
if (n % i == 0) { // 若能被i整除,则不是素数
isPrime = false;
break; // 跳出内层循环
}
}
// 若为素数则打印,每5个换一行
if (isPrime) {
System.out.print(n + "\t");
count++;
if (count % 5 == 0) { // 每5个素数换行
System.out.println();
}
}
}
System.out.println("\n100以内共有" + count + "个素数");
}
}输出结果:

关键技术:循环嵌套、素数判断算法、break优化循环效率。
本章学习了 Java 的核心控制结构,总结如下:
结构类型 | 核心语法 | 应用场景 |
|---|---|---|
选择结构 | if/if-else/switch | 根据条件执行不同逻辑 |
循环结构 | while/do-while/for | 重复执行代码块 |
流程控制 | break(终止循环)、continue(跳过本次) | 优化循环执行 |
重点注意事项:
if适合范围判断,switch适合多值匹配for适合次数明确场景,while/do-while适合条件控制场景需求:输入年份,判断该年是否为闰年(能被 4 整除且不能被 100 整除,或能被 400 整除)。
import java.util.Scanner;
public class LeapYearDemo {
public static void main(String[] args) {
Scanner scanner = new Scanner(System.in);
System.out.print("请输入年份:");
int year = scanner.nextInt();
// 闰年判断条件
boolean isLeap = (year % 4 == 0 && year % 100 != 0) || (year % 400 == 0);
if (isLeap) {
System.out.println(year + "是闰年");
} else {
System.out.println(year + "不是闰年");
}
scanner.close();
}
}
需求:使用循环嵌套打印 5 行菱形(由星号组成)。
public class DiamondDemo {
public static void main(String[] args) {
int rows = 5; // 菱形行数(奇数)
// 上半部分(3行)
for (int i = 1; i <= (rows + 1) / 2; i++) {
// 打印空格
for (int j = 1; j <= (rows + 1) / 2 - i; j++) {
System.out.print(" ");
}
// 打印星号
for (int k = 1; k <= 2 * i - 1; k++) {
System.out.print("*");
}
System.out.println();
}
// 下半部分(2行)
for (int i = (rows - 1) / 2; i >= 1; i--) {
// 打印空格
for (int j = 1; j <= (rows + 1) / 2 - i; j++) {
System.out.print(" ");
}
// 打印星号
for (int k = 1; k <= 2 * i - 1; k++) {
System.out.print("*");
}
System.out.println();
}
}
}
需求:程序随机生成 1-100 的整数,用户反复猜测,程序提示 “太大” 或 “太小”,直到猜对为止,统计猜测次数。
import java.util.Random;
import java.util.Scanner;
public class GuessNumberGame {
public static void main(String[] args) {
Random random = new Random();
Scanner scanner = new Scanner(System.in);
// 生成1-100的随机数
int target = random.nextInt(100) + 1;
int guessCount = 0; // 猜测次数
int guessNum; // 用户猜测的数字
System.out.println("===== 猜数字游戏 =====");
System.out.println("请猜一个1-100的整数:");
// 循环猜测直到猜对
do {
guessNum = scanner.nextInt();
guessCount++; // 次数+1
if (guessNum > target) {
System.out.println("太大了!再试试:");
} else if (guessNum < target) {
System.out.println("太小了!再试试:");
} else {
System.out.println("恭喜猜对了!");
}
} while (guessNum != target);
System.out.println("你共猜了" + guessCount + "次");
scanner.close();
random = null;
}
}
选择与循环是 Java 编程的 “骨架”,掌握这些结构后,你可以实现更复杂的逻辑(如算法、业务流程等)。建议多做练习,通过实战加深理解。如果有问题欢迎在评论区交流,我们下期再见!
