


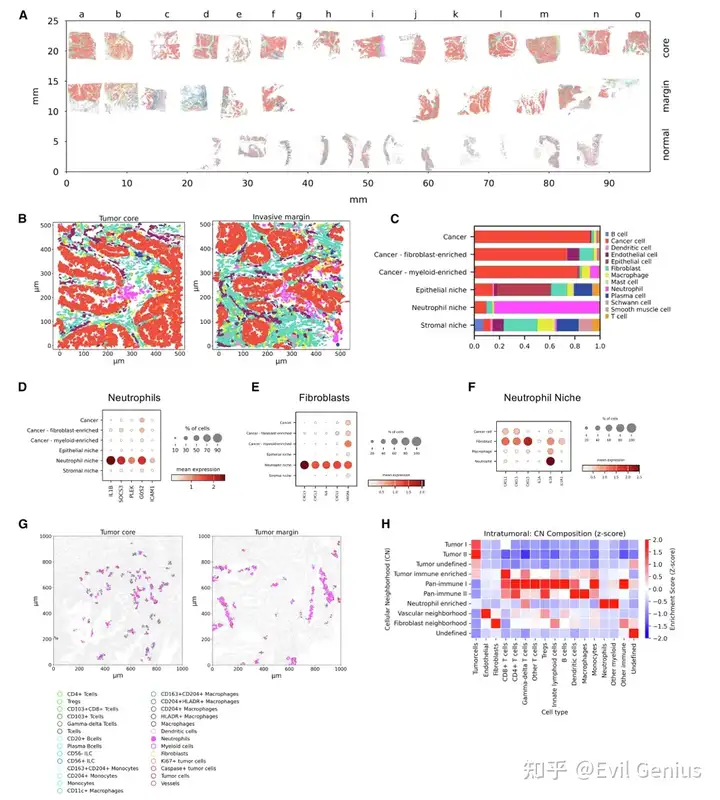
细胞类型 | 标记基因 |
|---|---|
上皮细胞/癌细胞亚群 | |
Colonocyte-like | FABP1, CEACAM7, ANPEP, SI |
BEST4+ | BEST4, OTOP2, SPIB |
Goblet-like | MUC2, FCGBP, ZG16, ATOH1 |
Crypt-like | LGR5, SMOC2 |
Transit-amplifying-like | TOP2A, UBE2C, PCLAF, HELLS, TK1 |
高增殖性癌细胞 | LGR5, TOP2A, MKI67 |
循环癌细胞 | EPCAM |
免疫细胞亚群 | |
CD4+ T细胞 | CD4 |
CD8+ T细胞 | CD8A |
调节性T细胞 | FOXP3 |
NK细胞 | NKG7, TYROBP |
γδ T细胞 | TRDV1, TRGC1 |
初始B细胞 | IGHD, TCL1A |
记忆B细胞 | CD27, CD44 |
活化B细胞 | CD69, CD83 |
浆细胞 | JCHAIN, IGHA1, IGHG1, IGHM |
单核细胞 | VCAN, CD14 |
巨噬细胞 | C1QA, C1QB |
肥大细胞 | TPSB2, CPA3 |
树突状细胞cDC1 | CLEC9A, XCR1 |
树突状细胞cDC2 | CD1C, CLEC10A |
浆细胞样树突状细胞 | IL3RA, GZMB |
嗜酸性粒细胞 | CLC, CCR3 |
中性粒细胞 | CXCR2, FCGR3B |
固有淋巴样细胞 | IL4I1, KIT |
祖细胞 | CD24, AXL |
干细胞样细胞 | LEF1 |
周期相关细胞 | MKI67, CDK1 |









原创声明:本文系作者授权腾讯云开发者社区发表,未经许可,不得转载。
如有侵权,请联系 cloudcommunity@tencent.com 删除。
原创声明:本文系作者授权腾讯云开发者社区发表,未经许可,不得转载。
如有侵权,请联系 cloudcommunity@tencent.com 删除。