
DRUGONE
胶质母细胞瘤是成人中最常见且致死率最高的原发性脑肿瘤之一,其治疗失败的重要原因在于显著的肿瘤内异质性和细胞状态可塑性。肿瘤内不同转录状态的细胞对药物表现出差异化的敏感性与耐药性,但目前缺乏能够在单细胞层面系统预测这种差异的分析框架。
研究人员开发了 scFOCAL,通过整合单细胞RNA测序数据与LINCS L1000药物转录响应特征,量化不同肿瘤细胞状态的药物敏感性与耐药性景观。该框架能够识别选择性作用于特定胶质母细胞瘤细胞状态的化合物,并预测潜在的协同用药组合。研究人员在体外、离体和体内模型中验证了该方法的预测能力,并发现 OLIG2 抑制剂 CT-179 与抗 EGFR 抗体偶联药物 Depatux-M 的联合用药在小鼠模型中显著延长生存期。结果表明,scFOCAL 可作为一种通用策略,用于在单细胞尺度上识别对靶向治疗敏感或耐药的肿瘤细胞状态,并指导联合治疗方案设计。

胶质母细胞瘤的中位生存期仍然极短,长期以来缺乏新的有效靶向治疗。单细胞转录组研究显示,胶质母细胞瘤肿瘤细胞并非单一类型,而是分布在多个相互转化的转录状态连续谱中,包括类星形胶质细胞样、神经前体样、少突胶质前体样和间充质样状态。这些状态在治疗压力下可发生动态转变,导致耐药细胞群体的出现。
已有研究表明,基于基因表达“疾病特征逆转”的方法可用于预测药物疗效,但传统分析多基于整体或亚型层面,难以解析肿瘤内不同细胞状态的差异化反应。因此,亟需一种能够将药物转录响应与单细胞异质性直接对接的方法,以在更精细的尺度上预测药物敏感性、耐药性及联合治疗潜力。
方法
研究人员构建了一个整合多来源胶质母细胞瘤单细胞RNA测序数据的图谱,并将肿瘤细胞按经典转录状态进行注释。以肿瘤微环境中的非肿瘤细胞作为对照,研究人员为不同肿瘤细胞状态构建伪整体疾病表达特征。随后,将这些单细胞或状态特异性的疾病特征与 LINCS L1000 数据库中小分子的转录共识特征进行关联分析,计算单细胞层面的“药物-细胞连接度”,从而预测不同细胞群体对特定药物的相对敏感性或耐药性,并在此基础上进一步推断潜在的协同用药组合。
结果
单细胞转录组揭示胶质母细胞瘤的多种细胞状态
整合多例新发与复发胶质母细胞瘤样本的单细胞数据后,研究人员确认肿瘤细胞覆盖多种神经发育相关的转录状态,同时肿瘤微环境中存在免疫细胞、内皮细胞和成纤维细胞等非肿瘤成分。不同肿瘤细胞状态呈现出明显不同的基因表达特征。

图1|单细胞RNA测序揭示新发与复发胶质母细胞瘤中的不同转录状态。
药物转录响应与单细胞表达的整合可区分药物作用机制
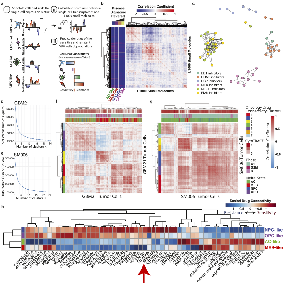
通过将 L1000 小分子的转录响应特征与单细胞表达谱进行关联分析,研究人员发现,具有相似作用机制的药物在单细胞层面的连接度模式上呈现聚类特征。这表明该方法能够在单细胞尺度上保留生物学相关信息。

图2|整合单细胞表达与L1000药物特征,实现细胞与药物的连接度聚类。
不同肿瘤细胞状态对临床药物表现出差异化敏感性
分析显示,大多数临床相关药物在不同转录状态的胶质母细胞瘤细胞中表现出显著不同的连接度,提示其潜在疗效具有明显的细胞状态特异性,而非对所有肿瘤细胞均等有效。
scFOCAL 预测并验证了 Aurora 激酶抑制剂的耐药细胞群体
以 Aurora 激酶抑制剂 alisertib 为例,scFOCAL 预测神经前体样细胞对该药物更为敏感,而间充质样细胞更可能耐药。研究人员在小鼠原位移植模型中验证了这一预测,观察到治疗后肿瘤细胞群体组成向耐药状态转移。

图3|单细胞层面的药物连接度分析预测并验证耐药细胞状态。
单细胞连接度分析可预测体内药物反应变化
通过比较预测的敏感与耐药细胞群体,研究人员发现,单细胞层面的连接度变化能够反映体内治疗后肿瘤对多类药物响应模式的转变,进一步支持该方法的预测能力。
scFOCAL 指导协同用药组合的发现与验证
在此基础上,研究人员构建了用于联合用药筛选的组合评分策略,优先选择能够覆盖耐药细胞群体的药物。该方法成功预测并验证了 CT-179 与 Depatux-M 的协同效应,该组合在胶质母细胞瘤小鼠模型中显著抑制肿瘤生长并延长生存期。

图4|scFOCAL 指导 OLIG2 抑制剂相关联合治疗策略。

图5|CT-179 与 Depatux-M 联合用药在体内显示协同抗肿瘤效应。
讨论
研究人员表明,将疾病表达特征逆转理念引入单细胞层面的转录组分析,可有效预测胶质母细胞瘤中不同细胞状态对药物的敏感性与耐药性。scFOCAL 不仅能够识别在治疗压力下可能存活并驱动复发的耐药细胞群体,还可据此优先筛选针对这些细胞群体的联合治疗方案。
该研究强调,真正决定治疗结局的往往是肿瘤中最耐药、最具可塑性的细胞亚群。通过在单细胞尺度上建模药物-细胞关系,scFOCAL 为精准治疗和临床试验设计提供了新的思路。尽管该框架仍受限于输入数据类型和转录响应时间尺度,但其理念具有良好的可扩展性,未来可与空间转录组、表观遗传组或蛋白组数据整合,用于更全面地预测肿瘤演化和治疗反应。
整理 | DrugOne团队
参考资料
Suter, R.K., Jermakowicz, A.M., Veeramachaneni, R. et al. Drug and single-cell gene expression integration identifies sensitive and resistant glioblastoma cell populations. Nat Commun 17, 99 (2026).
https://doi.org/10.1038/s41467-025-67783-5
内容为【DrugOne】公众号原创|转载请注明来源