
线粒体是存在于真核细胞中的关键细胞器,它在细胞能量代谢、细胞衰老与凋亡、细胞分化和疾病发展中扮演重要角色。在研究线粒体的过程中,一系列工具化合物发挥了重要的作用,例如可对线粒体进行成像分析的荧光染料、阻断线粒体氧化磷酸化和能量代谢的抑制剂,以及诱导线粒体分裂或者自噬的诱导剂等。

图 1. 线粒代谢机制[1]
一、线粒体特异的荧光染料
荧光染料是线粒体成像的重要工具,用于实时监测线粒体状态和代谢活动。JC-1(AbMole,M9724)是一种亲脂性阳离子荧光染料,常用于分析细胞线粒体中的膜电位(MMP,ΔΨ)变化。线粒体膜电位是由电子传递链将质子从线粒体基质泵至膜间隙产生的跨膜电势差。线粒体膜电位可反映线粒体功能的异常,例如线粒体起始的早期凋亡常伴随着膜电位的去极化(膜电位降低),因此JC-1(AbMole,M10454)也可以用于分析细胞凋亡状态[2]。当ΔΨ位于高电位状态时,JC-1在线粒体基质内形成聚集体(J-aggregates),发射红色荧光(峰值约590 nm);反之当膜电位降低时,JC-1以单体形式存在,发射绿色荧光(峰值约527nm)。可通过荧光显微镜、激光扫描共聚焦显微镜等技术手段进行观测,或通过流式细胞术量化分析红绿荧光强度比值,检测线粒体膜电位的变化。

图 2. 线粒体膜电位的产生机制和工作原理[3]
TMRE(四甲基罗丹明乙酯,AbMole,M9743)是另一种线粒体膜电位探针,其设计原理为:TMRE(Tetramethylrhodamine ethyl ester perchlorate, CAS No.:115532-52-0)可发射橙红色荧光(通常在激发光下可视),其荧光强度与线粒体膜电位成正比。去极化或不活跃的线粒体无法有效积累TMRE,导致荧光信号消失或减弱,从而直观反映线粒体膜电位变化和功能状态(如能量代谢和ATP生成能力)。
MitoSOX Red(Mitochondrial Superoxide Indicator,M19992)是一种特异性检测线粒体超氧化物的荧光探针,MitoSOX Red(CAS No.:1003197-00-9)可选择性地积累在线粒体基质中,该探针被线粒体超氧化物(例如超氧阴离子)氧化后,会发出红色荧光(激发/发射波长约为510/580 nm),荧光强度与超氧化物水平成正比。
Rhodamine 123(罗丹明123,AbMole,M11522)也是一种线粒体染料。罗丹明123(CAS No.:62669-70-9)广泛用于标记活细胞中的线粒体,可视化其分布、数量和动态变化(如线粒体伸长、嵴结构)[4]。
MitoTracker Deep Red FM(M45078)是一种支持染色后固定的线粒体荧光探针,其染色原理是基于自身携带的氯甲基和线粒体内蛋白的巯基反应并共价连接,因此后续固定操作不会完全消除该探针的荧光,仅会导致荧光强度减弱。
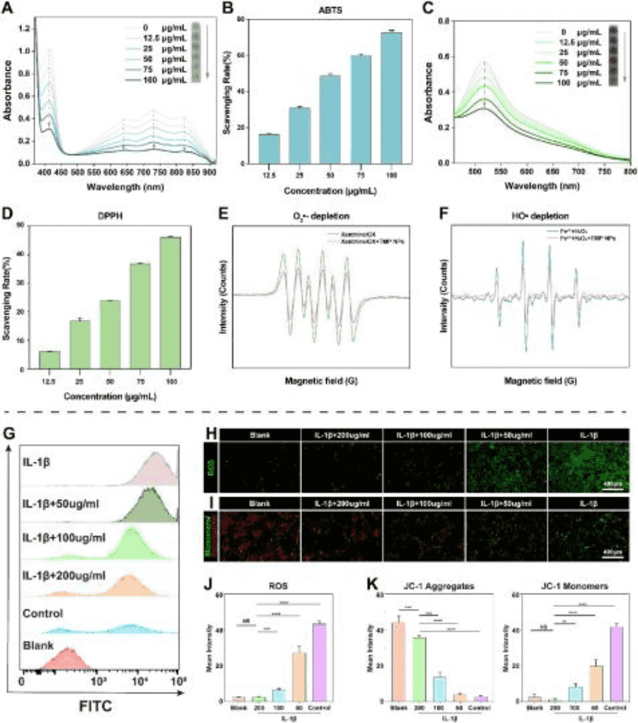
范例详解
JC-1(AbMole,M9724)探针用于染色髓核细胞线粒体,并检测细胞内线粒体膜电位的变化。

图 3. 来自AbMole客户发表文献:Bioact Mater. 2024 Mar 15;37:51-71.
二、线粒体电子传递链和能量代谢抑制剂
电子传递链抑制剂(ETC inhibitors)可以靶向线粒体呼吸链复合物,抑制电子传递过程,从而影响ATP生产,实验中常用的解偶联剂也属于此类化合物。Rotenone(鱼藤酮,AbMole,M6209)是一种高亲和力的线粒体复合物I抑制剂,可特异地阻断电子从NADH向泛醌的转移,造成电子传递链中断。这导致ATP生成减少、能量代谢受损,以及线粒体功能紊乱[5]。Rotenone(CAS No.:83-79-4)还能诱导活性氧(ROS)生成和氧化应激,并导致细胞凋亡。Rotenone(鱼藤酮)在神经系统的研究中是一种常用的造模剂,例如Rotenone能促进α-synuclein的磷酸化和聚集,在大鼠体内诱导产生类似于帕金森病(PD)的病理特征[6]。此外,Rotenone还可以选择性损伤大鼠和小鼠的黑质(substantia nigra)和纹状体(striatum)中的多巴胺能神经元[6],以及激活神经炎症[7]。

图 4. 线粒体嵴和位于嵴上的氧化磷酸化和电子传递链示意图[8]
FCCP(Carbonyl cyanide-4-(trifluoromethoxy) phenylhydrazone,AbMole,M9051)是一种经典的线粒体氧化磷酸化解偶联剂,它通过破坏线粒体内膜质子梯度抑制ATP合成,同时显著增强耗氧量。FCCP(CAS: 370-86-5)的作用机理是直接穿透线粒体内膜并转运质子(H⁺)以消除电化学梯度,导致电子传递链(ETC)持续运转但无法生成ATP[9]。研究显示,FCCP可诱导线粒体膜电位(ΔΨm)去极化,并触发钙离子(Ca²+)外流[10]。在细胞模型中,FCCP被广泛用于研究能量代谢与细胞行为的关系。
UK-5099(PF-1005023,AbMole,M7455)是一种线粒体丙酮酸载体(MPC)抑制剂,通过阻断丙酮酸进入线粒体并抑制细胞有氧代谢,从而影响细胞的能量代谢途径。UK-5099(CAS:56396-35-1)具有抑制肿瘤生长的能力,在非小细胞肺癌(NSCLC)和乳腺癌等多种模型中均有活性。UK-5099在乳腺癌细胞(4T1)中以10 μM浓度处理24小时后显著降低细胞的氧消耗率(OCR)和细胞外酸化率(ECAR),并诱导培养基pH下降,证实其对丙酮酸代谢的干扰[11]。
Metformin(二甲双胍,1,1-Dimethylbiguanide,AbMole,M3244)是一种具有多种活性的小分子化合物,可以直接作用于线粒体,抑制复合物I(mitochondrial complex I)和线粒体甘油磷酸脱氢酶(mitochondrial glycerophosphate dehydrogenase),导致氧化磷酸化受阻。上述反应还能引发代谢应激(metabolic stress),降低ATP生产,进一步激活AMPK[12]。Metformin(CAS: 657-24-9)还能调控细胞自噬、 影响肠道微生物,以及用于动物心血管和肥胖模型的研究[13]。
范例详解
FCCP(AbMole,M9051)用于阻断棕色脂肪细胞的线粒体电子传递链,以评估线粒体能量合成在棕色脂肪细胞白化过程中的作用。

图 5. 来自AbMole客户发表文献:Cell Rep. 2025 May 27;44(5):115744.
AbMole的Rotenone(鱼藤酮,AbMole,M6209)通过破会大鼠神经元细胞中的线粒体,诱导大鼠帕金森疾病模型。

图 6. 来自AbMole客户发表文献:Front Microbiol. 2024 Feb 21;15:1358525.
三、线粒体自噬、线粒体分裂与融合调节剂
线粒体自噬(Mitophagy)是一种选择性清除受损或多余线粒体的自噬过程,细胞通过该机制实现线粒体质量控制。线粒体自噬可分为以下2种,第一种是由PINK1/Parkin通路介导:在线粒体膜电位丧失时,可招募Parkin蛋白介导泛素化,启动线粒体降解程序。第二种是由受体介导:FUNDC1、AMBRA1等受体直接结合LC3蛋白,启动自噬。线粒体分裂(Mitochondrial Fission)与融合是指线粒体通过分裂产生新的线粒体,或通过膜融合形成互联网络,促进内容物交换和功能互补,分别由Drp1和Mfn1/Mfn2或Opa1介导。

图 7. 线粒体的分裂与融合示意图[14]
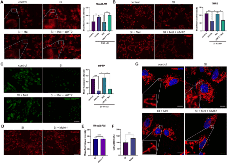
Mdivi-1(AbMole,M2830)是Drp1的抑制剂。通过限制Drp1的GTP酶活性,从而阻断线粒体分裂[15]。在机制上,Mdivi-1(Mitochondrial division inhibitor 1)可降低Drp1的磷酸化水平(如Ser616位点),以及减少Drp1向线粒体的转位[16]。Mdivi-1(CAS: 338967-87-6)还能改善线粒体功能与氧化应激,能维持线粒体膜电位(MMP)、减轻细胞内Ca²⁺超载,防止线粒体通透性转换孔(mPTP)开放[17]。
MFI8(AbMole,M56716)是一种线粒体融合抑制剂,可通过抑制融合蛋白Mfn1的功能干扰线粒体动态平衡。MFI8 (694488-83-0)可用于模拟线粒体功能障碍相关的PD(帕金森)动物模型[18]。
P62-mediated mitophagy inducer(PMI,AbMole,M54772)是一种线粒体自噬的激动剂,可激活线粒体自噬,并且不需要募集Parkin,在缺乏 PINK1/Parkin 通路的细胞中仍然能激活线粒体自噬。P62-mediated mitophagy inducer (CAS No.:1809031-84-2)可以通过激活NRF2通路,进而诱导线粒体自噬[19]。
范例详解
Mdivi-1(Mitochondrial division inhibitor-1,AbMoel,M2830)有效抑制了网膜色素上皮(RPE)细胞的线粒体分裂。

图 8. 来自AbMole客户发表文献:Phytomedicine. 2024 Dec;135:156088.
四、线粒体起始的细胞凋亡及其调节剂
线粒体起始的凋亡途径是细胞凋亡的常见类型之一,线粒体凋亡受Bcl-2家族蛋白(如促凋亡蛋白Bax与抗凋亡蛋白Bcl-2)的比值调控。Bax上调可促进细胞色素c(cytochrome c)从线粒体释放至胞质,细胞色素c与Apaf-1结合形成凋亡体,激活caspase-9和caspase-3,最终导致细胞凋亡。
Ciprofloxacin(环丙沙星,AbMole,M4903)是一种拓扑异构酶IV抑制剂,能诱导线粒体 DNA 和核 DNA 损伤并导致线粒体功能障碍和活性氧产生。Ciprofloxacin(Bay 09867,CAS: 85721-33-1)还可上调促凋亡蛋白Bax,下调抗凋亡蛋白Bcl-2,进一步促进线粒体通透性转换孔(mPT)开放,导致凋亡小体形成和执行性caspases激活[20]。
IMT1(AbMole,M11519)是一种线粒体RNA聚合酶(POLRMT)抑制剂,IMT1能通过特异性靶向POLRMT,抑制其转录活性,从而阻断线粒体DNA(mtDNA)的转录过程。IMT1(CAS No.:2304621-31-4)还能显著降低线粒体呼吸链复合物的活性(如mt-CO2蛋白水平减少)和线粒体耗氧率。并诱导线粒体凋亡级联反应[21]。
五、线粒体相关的抗氧化剂
线粒体是细胞内ROS的主要产生部位,尤其是电子传递链(ETC)在能量代谢过程中通过不完全氧还原生成超氧阴离子(O₂⁻)和过氧化氢(H₂O₂)。低浓度线粒体活性氧(mROS)是重要的信号分子,参与调节代谢、免疫应答、自噬和细胞分化等过程[22]。过量mROS导致氧化应激,破坏蛋白质、脂质和DNA,引发线粒体功能障碍、能量衰竭和细胞死亡(如凋亡、铁死亡和焦亡)[23]。

图 9. 线粒体中的ROS产生示意图[24]
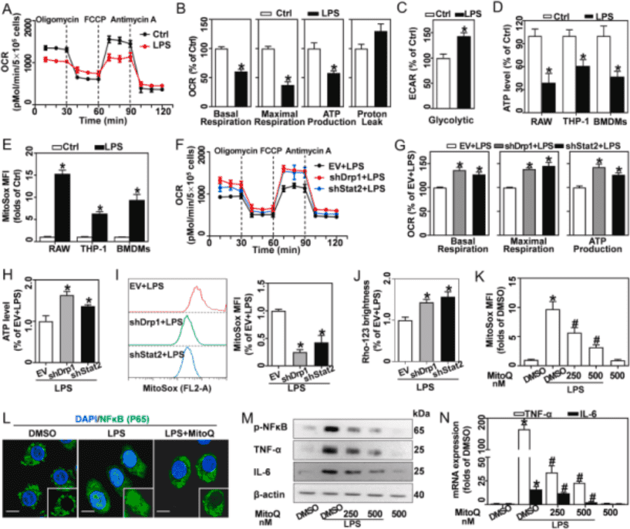
传统的抗氧化剂难以靶向作用于线粒体,Mito-TEMPO(AbMole,M10919)的结构中含有TPP+(三苯基膦),TPP+具有线粒体靶向结构,首先TPP+的亲脂性使其能够穿透生物膜;其次TPP+的正电荷可通过线粒体膜电位(ΔΨm)滞留在线粒体基质中[25]。另外,Mito-TEMPO(CAS: 1334850-99-5)结构中的TEMPO(2,2,6,6-四甲基哌啶-1-氧自由基)具有超氧化物歧化酶(SOD)模拟活性,可以分解超氧阴离子在内的多种ROS。研究表明,Mito-TEMPO处理细胞后可显著降低mtROS水平,改善线粒体膜电位(MMP)去极化状态,并恢复线粒体氧化磷酸化(OXPHOS)功能[26]。
Mitoquinone(MitoQ,米托蒽醌,AbMole,M9068)也是一种线粒体靶向的抗氧化剂,它由TPP+与泛醌(辅酶Q10)两个部分组成,可特异性富集于线粒体基质中,直接中和线粒体活性氧(mtROS),从而调控氧化应激与相应的细胞功能。Mitoquinone(MitoQ,CAS: 845959-50-4)作用机制主要包括:(1)通过氧化还原循环(MitoQ/MitoQH2)清除超氧化物和过氧化氢,减轻脂质过氧化[27];(2)激活Nrf2/ARE通路,上调血红素加氧酶-1(HO-1)等抗氧化酶表达[28];(3)调控线粒体自噬(mitophagy),促进PINK1/Parkin通路介导的受损线粒体清除[29];(4)抑制凋亡相关蛋白(如Bax、Cleaved Caspase-3)并增强抗凋亡因子(如Bcl-xl)表达[29]。
范例详解
Mitoquinone(MitoQ,AbMole,M9068)作为线粒体ROS清除剂,在实验中用于验证线粒体ROS对炎症反应的驱动作用。

图 10.来自AbMole客户发表文献:Redox Biol. 2021 Feb;39:101786.
Mito-TEMPO(AbMole,M10919)处理L8824细胞后成功抑制了ROS的生成,恢复线粒体膜电位,抑制了炎症小体激活及下游炎症因子的表达,从而减轻焦亡炎症反应。

图 11. 来自AbMole客户发表文献:Pesticide Biochemistry and Physiology. 2024 Apr 27.
本文所述试剂仅供科研使用
参考文献及鸣谢
[1] Wen, H.; Deng, H.; Li, B.; et al. Mitochondrial diseases: from molecular mechanisms to therapeutic advances. Signal transduction and targeted therapy 2025, 10 (1), 9.
[2] Marcondes, N. A.; Terra, S. R.; Lasta, C. S.; et al. Comparison of JC-1 and MitoTracker probes for mitochondrial viability assessment in stored canine platelet concentrates: A flow cytometry study. Cytometry. Part A : the journal of the International Society for Analytical Cytology 2019, 95 (2), 214-218.
[3] Kowaltowski, A. J.; Abdulkader, F. How and when to measure mitochondrial inner membrane potentials. Biophysical journal 2024, 123 (24), 4150-4157.
[4] Wojcik-Mieszawska, S.; Lewtak, K.; Sofinska-Chmiel, W.; et al. Atypical changes in Candida albicans cells treated with the Venetin-1 complex from earthworm coelomic fluid. Scientific reports 2023, 13 (1), 2844.
[5] Subhan, I.; Siddique, Y. H. Effect of Rotenone on the Neurodegeneration among Different Models. Current drug targets 2024, 25 (8), 530-542.
[6] Wang, C.; Su, T.; Xiao, L.; et al. Right vagus nerve stimulation improves motor behavior by exerting neuroprotective effects in Parkinson's disease rats. Annals of translational medicine 2022, 10 (24), 1314.
[7] Jing, L.; Hou, L.; Zhang, D.; et al. Microglial Activation Mediates Noradrenergic Locus Coeruleus Neurodegeneration via Complement Receptor 3 in a Rotenone-Induced Parkinson's Disease Mouse Model. Journal of inflammation research 2021, 14, 1341-1356.
[8] Guan, S.; Zhao, L.; Peng, R. Mitochondrial Respiratory Chain Supercomplexes: From Structure to Function. International journal of molecular sciences 2022, 23 (22).
[9] Schiffer, T. A.; Lof, L.; Gallini, R.; et al. Mitochondrial Respiration-Dependent ANT2-UCP2 Interaction. Frontiers in physiology 2022, 13, 866590.
[10] Chang, E. E.; Liu, H.; Choi, Z. Y.; et al. Loss of mitochondrial Ca(2+) response and CaMKII/ERK activation by LRRK2(R1441G) mutation correlate with impaired depolarization-induced mitophagy. Cell communication and signaling : CCS 2024, 22 (1), 485.
[11] Buyse, C.; Mignion, L.; Joudiou, N.; et al. Sensitive simultaneous measurements of oxygenation and extracellular pH by EPR using a stable monophosphonated trityl radical and lithium phthalocyanine. Free radical biology & medicine 2024, 213, 11-18.
[12] Thakur, S.; Daley, B.; Klubo-Gwiezdzinska, J. The role of an anti-diabetic drug metformin in the treatment of endocrine tumors. Journal of molecular endocrinology 2019, 63 (2), R17-r35.
[13] Demare, S.; Kothari, A.; Calcutt, N. A.; et al. Metformin as a potential therapeutic for neurological disease: mobilizing AMPK to repair the nervous system. Expert review of neurotherapeutics 2021, 21 (1), 45-63.
[14] Quintana-Cabrera, R.; Scorrano, L. Determinants and outcomes of mitochondrial dynamics. Molecular Cell 2023, 83 (6), 857-876.
[15] Kim, H.; Lee, J. Y.; Park, K. J.; et al. A mitochondrial division inhibitor, Mdivi-1, inhibits mitochondrial fragmentation and attenuates kainic acid-induced hippocampal cell death. BMC neuroscience 2016, 17 (1), 33.
[16] Ding, M.; Dong, Q.; Liu, Z.; et al. Inhibition of dynamin-related protein 1 protects against myocardial ischemia-reperfusion injury in diabetic mice. Cardiovascular diabetology 2017, 16 (1), 19.
[17] Liu, X.; Song, L.; Yu, J.; et al. Mdivi-1: a promising drug and its underlying mechanisms in the treatment of neurodegenerative diseases. Histology and histopathology 2022, 37 (6), 505-512.
[18] Zhang, Y.; Tian, S.; Niu, M.; et al. Activin A protects against lipopolysaccharide/TNF-alpha induced damage of dopaminergic neurons both in vivo and in vitro by regulating mitochondrial fusion. Neuroscience 2025, 587, 108-122.
[19] East, D. A.; Fagiani, F.; Crosby, J.; et al. PMI: a ΔΨm independent pharmacological regulator of mitophagy. Chemistry & biology 2014, 21 (11), 1585-1596.
[20] Grabowski, L.; Choszcz, M.; Wisniewska, K.; et al. Induction of the mitochondrial pathway of apoptosis by enrofloxacin in the context of the safety issue of its use in poultry. Apoptosis : an international journal on programmed cell death 2024, 29 (7-8), 1260-1270.
[21] Wang, Y.; Ou, L.; Li, X.; et al. The mitochondrial RNA polymerase POLRMT promotes skin squamous cell carcinoma cell growth. Cell death discovery 2022, 8 (1), 347.
[22] Li, D.; Ding, Z.; Du, K.; et al. Reactive Oxygen Species as a Link between Antioxidant Pathways and Autophagy. Oxidative medicine and cellular longevity 2021, 2021, 5583215.
[23] Palma, F. R.; Gantner, B. N.; Sakiyama, M. J.; et al. ROS production by mitochondria: function or dysfunction? Oncogene 2024, 43 (5), 295-303.
[24] Ježek, P.; Holendová, B.; Plecitá-Hlavatá, L. Redox Signaling from Mitochondria: Signal Propagation and Its Targets. Biomolecules 2020, 10 (1).
[25] Shetty, S.; Anushree, U.; Kumar, R.; et al. Mitochondria-targeted antioxidant, mito-TEMPO mitigates initiation phase of N-Nitrosodiethylamine-induced hepatocarcinogenesis. Mitochondrion 2021, 58, 123-130.
[26] Wu, H.; Xu, T.; Yang, N.; et al. Low-Se Diet Increased Mitochondrial ROS to Suppress Myoblasts Proliferation and Promote Apoptosis in Broilers via miR-365-3p/SelT Signaling Axis. Journal of agricultural and food chemistry 2024, 72 (1), 284-299.
[27] Mitchell, E. S.; Lemke, S.; Woodhead, B.; et al. Oral subchronic toxicity study and genetic toxicity evaluation of mitoquinone mesylate. Journal of applied toxicology : JAT 2024, 44 (10), 1555-1571.
[28] Hu, Q.; Lu, X.; Li, G.; et al. Mitoquinone treatment for the prevention of surgical adhesions via regulation of the NRF2/HO-1 signaling pathway in mice. Surgery 2022, 171 (2), 428-436.
[29] Zhang, T.; Wu, P.; Budbazar, E.; et al. Mitophagy Reduces Oxidative Stress Via Keap1 (Kelch-Like Epichlorohydrin-Associated Protein 1)/Nrf2 (Nuclear Factor-E2-Related Factor 2)/PHB2 (Prohibitin 2) Pathway After Subarachnoid Hemorrhage in Rats. Stroke 2019, 50 (4), 978-988.
原创声明:本文系作者授权腾讯云开发者社区发表,未经许可,不得转载。
如有侵权,请联系 cloudcommunity@tencent.com 删除。
原创声明:本文系作者授权腾讯云开发者社区发表,未经许可,不得转载。
如有侵权,请联系 cloudcommunity@tencent.com 删除。