首页
学习
活动
专区
圈层
工具
发布
社区首页 >专栏 >用DeepSeek自动求解-华容道

用DeepSeek自动求解-华容道

作者头像
Michael阿明
发布2026-03-25 13:20:04
发布2026-03-25 13:20:04
930
举报
文章目录
  • 背景
  • deepseek辅助
  • 成果展示

背景

今天辅导孩子做华容道,孩子不会,我也试了好久没做出来。。。

我决定使用 deepseek 开发一个自动解题的动画

在这里插入图片描述
在这里插入图片描述

deepseek辅助

在这里插入图片描述
在这里插入图片描述

首轮给出的结果基本上就差不多是对的,还有一些小逻辑不太对。

经过与 deepseek 多轮对话,还有自己查找问题,最后完成了这个作品。

成果展示

  • 作品地址 https://github.com/kobe24o/HuaRongRoad https://inscode.csdn.net/@qq_21201267/HuaRongRoad
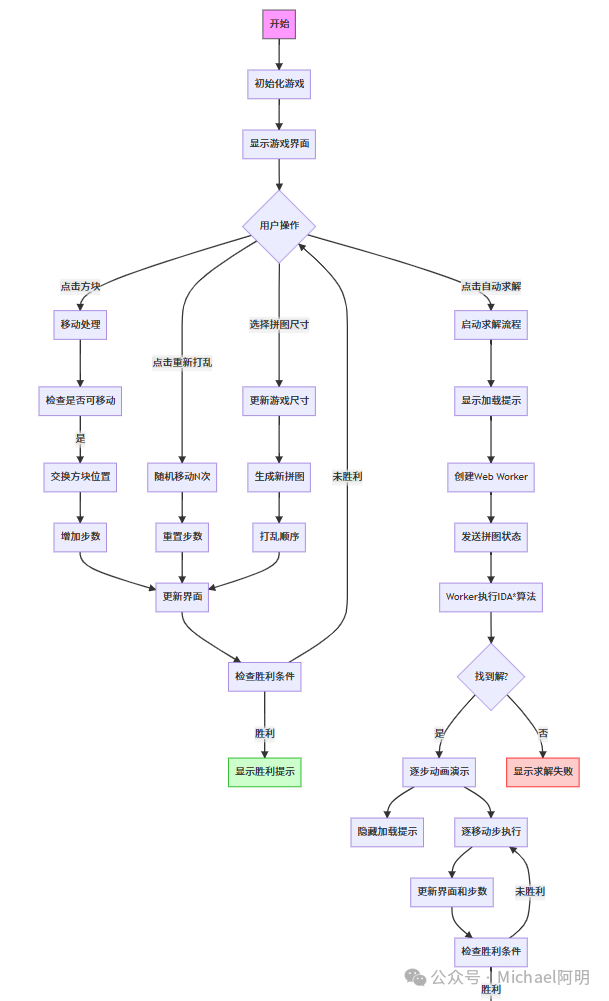
  • 设计流程图
  • 展示
本文参与 腾讯云自媒体同步曝光计划,分享自微信公众号。
原始发表:2025-03-01,如有侵权请联系 cloudcommunity@tencent.com 删除

本文分享自 Michael阿明 微信公众号,前往查看

如有侵权,请联系 cloudcommunity@tencent.com 删除。

本文参与 腾讯云自媒体同步曝光计划  ,欢迎热爱写作的你一起参与!

评论
登录后参与评论
0 条评论
热度
最新
推荐阅读
目录
  • 背景
  • deepseek辅助
  • 成果展示
领券
问题归档专栏文章快讯文章归档关键词归档开发者手册归档开发者手册 Section 归档