
DRUGONE
短线性基序(short linear motifs,SLiMs)是人类蛋白质组中最常见的蛋白质相互作用模块之一,通常存在于无序结构区域,但其在细胞稳态中的功能贡献仍缺乏系统认识。研究人员通过碱基编辑技术,对所有已报道的SLiM以及一批根据进化特征预测得到的SLiM进行系统突变,从而在内源蛋白背景下评估其功能。研究人员在HAP1细胞中对7,293个含SLiM区域进行了筛选,构建了包含80,473种突变的突变库,并据此建立了一个SLiM依赖性图谱。结果发现,共有450个已报道SLiM和264个预测SLiM在维持正常细胞增殖中发挥关键作用。进一步验证显示,这些突变在另一种细胞系RPE1中也具有高度可重复性,差异主要来源于不同细胞系中基因必需性的差别。研究还发现,许多影响细胞增殖的预测SLiM并不属于现有的基序类别,并鉴定了其中一些基序的结合伙伴,从而揭示了与疾病相关的ANKRD17突变的分子机制。该研究提供了一个全蛋白组尺度的SLiM功能资源,并揭示了大量此前未被表征的重要相互作用基序。

理解特定蛋白复合物如何支持细胞功能,是细胞生物学中的核心问题之一,也是解释疾病突变的重要基础。短线性基序是一类重要但研究不足的蛋白相互作用模块,它们通常位于蛋白质的内在无序区域中。这些区域在游离状态下缺乏稳定的三维结构,但在与结合伙伴结合时往往会形成稳定的二级结构。SLiM通常由约10个氨基酸组成,其中只有少数关键残基直接决定结合特异性和亲和力。
由于其结构简单且结合界面较小,SLiM介导的相互作用通常具有较低的亲和力,但具有高度动态性和条件性,这使其在细胞信号调控中非常重要。例如,SLiM可以促进蛋白复合物的组装、招募修饰酶、调控蛋白稳定性以及决定蛋白的亚细胞定位。此外,由于SLiM只依赖少数关键残基,它们可以通过随机突变迅速在进化过程中产生,也容易因单个氨基酸替换而失活,因此与多种疾病密切相关。
尽管过去几十年中已鉴定出数千个SLiM,但对其功能的系统研究仍然有限。传统方法通常依赖体外实验或外源表达蛋白,难以真实反映内源蛋白在细胞中的生理环境。因此,需要能够在内源蛋白背景下进行大规模功能筛选的方法,以系统解析SLiM在细胞中的作用。

图1|靶向SLiM的碱基编辑筛选体系的设计与性能评估。
方法概述
研究人员利用CRISPR碱基编辑技术构建了一个针对SLiM的大规模突变筛选体系。首先从人类蛋白质组中整理出7,293个含SLiM区域,这些区域来自4,430个蛋白,其中包括3,562个已报道SLiM和3,731个根据进化保守性预测得到的SLiM。随后设计了超过9万个gRNA,以在这些基序的关键残基处引入点突变。
实验采用腺嘌呤碱基编辑器(ABE)和胞嘧啶碱基编辑器(CBE),并结合不同的Cas9变体以扩大可编辑序列范围。研究人员将这些gRNA构建成慢病毒文库,在HAP1细胞中进行转导,并通过竞争生长实验监测突变对细胞增殖的影响。随后通过高通量测序分析不同时间点gRNA丰度变化,从而判断对应突变是否影响细胞适应度。
结果
构建SLiM依赖性图谱
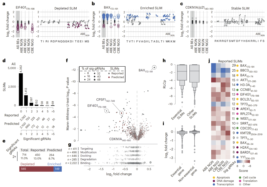
通过分析gRNA在筛选过程中的变化,研究人员构建了一个SLiM依赖性图谱。结果显示,在所有被测试的基序中,共有714个SLiM在突变后显著影响细胞增殖,因此被定义为“必需SLiM”。其中565个突变会降低细胞增殖能力,而149个突变则会提高增殖能力。
这些必需SLiM分布于626个蛋白中,其中450个来自已知SLiM集合,264个来自预测集合。相比之下,大多数基序在突变后并未表现出明显表型,说明它们在当前实验条件下对细胞增殖并非必需。
进一步分析发现,与蛋白结合或降解相关的SLiM更可能对细胞增殖产生影响,而定位或修饰相关的基序则影响较小。此外,必需SLiM更常出现在必需基因中,但也存在例外情况。

图2|鉴定维持正常细胞增殖所必需的SLiM基序。
不同细胞系中结果的可重复性
为了验证筛选结果的可靠性,研究人员构建了一个新的验证文库,并利用“gRNA传感器”系统直接测量碱基编辑产生的突变。该实验在HAP1细胞和RPE1细胞中分别进行。
结果表明,两种细胞系中的编辑效率高度一致,gRNA丰度变化也表现出明显相关性。这表明SLiM功能筛选结果具有良好的可重复性。不同细胞系之间的差异主要源于目标基因在不同细胞中的必需性差异。
此外,研究发现,突变发生在SLiM关键保守残基时更容易产生显著的适应度变化,而突变发生在非关键位置时影响较小。这进一步证明筛选结果反映了SLiM介导的蛋白相互作用被破坏所导致的功能效应。

图3|gRNA功能表现及碱基编辑结果的验证。
CPSF1中的预测SLiM调控蛋白结合
研究人员进一步深入研究了一个预测SLiM,即CPSF1蛋白中的LYG基序。该基序在进化上高度保守,并与另一个已知的CSTF3结合基序具有显著相似性。
通过亲和纯化结合质谱分析发现,当该基序发生突变时,CPSF1与CSTF1和CSTF3的相互作用显著减弱。结构建模结果表明,该基序能够结合到CSTF3蛋白上的特定结合口袋。
进一步的等温滴定量热实验显示,多个碱基编辑产生的氨基酸替换都会降低该基序与CSTF3的结合亲和力。这说明碱基编辑引入的单氨基酸突变足以破坏SLiM介导的相互作用,并最终影响细胞适应度。

图4|CPSF1中一个关键预测SLiM的突变破坏了与CSTF3的结合。
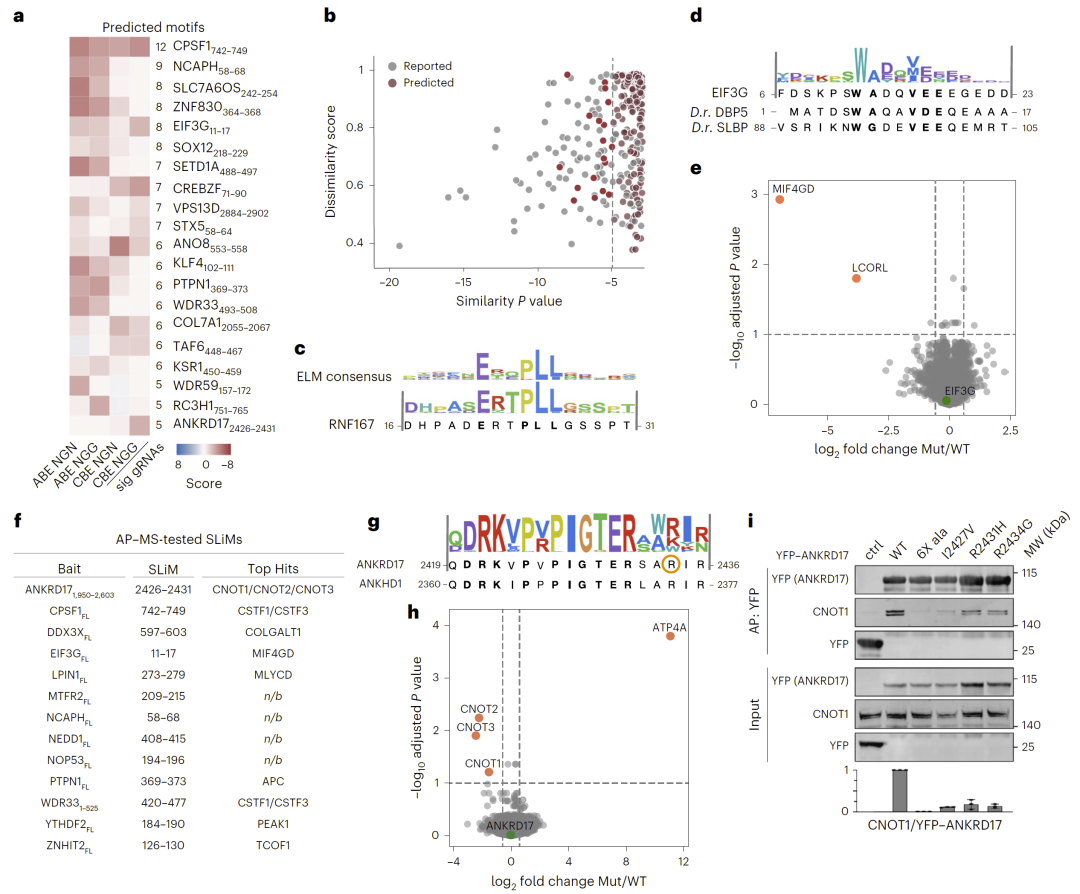
大多数预测SLiM不属于已知基序家族
研究人员对264个预测必需SLiM进行了进一步分析,以确定它们是否属于已知的SLiM家族。结果显示,只有39个与已知基序具有显著相似性,其余绝大多数基序并不属于任何已知类别。
例如,在EIF3G蛋白中发现的一个基序能够介导与MIF4GD蛋白的结合,而在WDR33蛋白中发现的IPG基序则与CSTF复合物相互作用。这些发现表明,人类蛋白质组中仍存在大量未被鉴定的相互作用基序。
此外,研究人员还发现,在ANKRD17蛋白中存在一个PIGTER基序,该基序与CCR4–NOT复合物结合。当该基序或其邻近残基发生疾病相关突变时,蛋白与该复合物的结合会被破坏,从而可能导致神经发育疾病。

图5|关键预测SLiM基序的功能表征。
讨论
SLiM是人类蛋白质组中广泛存在的调控元件,能够通过简单的突变产生或消失,因此在进化和疾病中具有重要作用。然而,由于缺乏高通量的功能研究方法,其系统功能长期难以解析。
本研究利用碱基编辑技术,在内源蛋白背景下对SLiM进行了全蛋白组尺度的突变筛选,建立了一个SLiM依赖性图谱。结果表明,许多SLiM对细胞增殖至关重要,而大量预测SLiM则代表了此前未被发现的相互作用模块。
此外,该研究还证明,通过比较野生型蛋白与SLiM突变体的相互作用网络,可以快速鉴定基序的结合伙伴。这为系统研究无序区域中的蛋白相互作用提供了一种高效策略。
总体而言,这项工作展示了碱基编辑技术在蛋白相互作用研究中的巨大潜力,并为未来系统解析SLiM功能提供了重要资源和方法框架。
整理 | DrugOne团队
参考资料
Ambjørn, S.M., Meeusen, B., Kliche, J. et al. A proteome-wide dependency map of protein interaction motifs. Nat Struct Mol Biol (2026).
https://doi.org/10.1038/s41594-026-01762-2

内容为【DrugOne】公众号原创|转载请注明来源