
DRUGONE
脂质纳米颗粒(LNP)是目前最重要的mRNA递送载体之一,但如何实现组织特异性递送仍然是关键挑战。尽管已有研究通过调控脂质结构改善递送性能,但离子化脂质的三维空间构象在其中的作用尚未被系统解析。
本研究构建了一个具有丰富结构多样性的离子化脂质库,并结合分子动力学模拟与机器学习,系统解析脂质空间构象与递送性能之间的关系。研究人员发现,脂质头部与尾部的空间排布决定了mRNA结合能力、内体逃逸效率以及器官靶向性。进一步,将三维构象转化为二维密度图用于模型训练,实现了基于构象的AI筛选。通过该策略筛选得到的脂质(如P1)能够形成稳定的锥形结构,促进蛋白冠形成并实现脾脏靶向递送。在动物模型中,该类LNP显著增强mRNA疫苗诱导的免疫反应并抑制肿瘤生长。

mRNA药物的发展高度依赖高效递送系统,其中LNP已在疫苗和基因治疗中得到广泛应用。然而,现有LNP往往主要靶向肝脏,缺乏精确的器官选择性。
离子化脂质作为LNP的核心组分,通常由亲水头部、疏水尾部及连接基组成。已有研究表明,通过改变头基、尾链或连接结构可以调控递送性能和器官分布,但这些研究主要基于二维结构或经验规则,缺乏对三维构象的系统理解。
与此同时,离子化脂质在溶液中具有高度动态性,其构象变化可能显著影响其与mRNA、细胞膜及血清蛋白的相互作用。因此,从空间构象角度理解LNP功能成为新的研究方向。
此外,人工智能已被用于LNP设计,但此前尚未有方法将“空间构象信息”直接纳入模型进行预测与优化。本研究正是在这一背景下提出构象驱动的AI设计框架。
方法概述
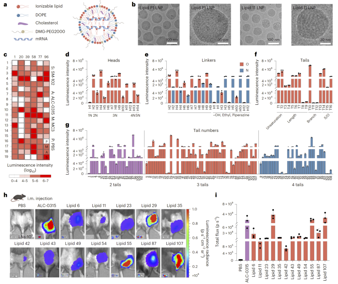
研究人员首先通过组合化学策略构建了一个包含1,408种离子化脂质的结构库,通过系统改变氨基头基、可降解连接基以及疏水尾链数量与结构,获得丰富的三维构象多样性。
随后,利用分子动力学模拟提取每种脂质在有机–水相转变过程中的动态构象,并通过对齐与叠加生成空间构象密度分布,再投影为二维密度图用于机器学习建模。
在模型构建中,研究人员提取了包括头部角度、长度宽度比以及尾链数量等在内的多维特征,并结合递送效率数据训练模型,实现对脂质性能的预测与筛选。同时,通过实验验证模型预测结果,并结合结构分析与蛋白质组学研究其作用机制。

图1:用于构建AI模型的不同空间构象离子化脂质的理性设计。
结果
脂质库设计与AI框架
研究人员构建了多维结构变化的脂质库,并建立了从三维构象到机器学习预测的完整流程。该框架实现了从“结构设计—构象解析—性能预测—实验验证”的闭环。
空间构象多样性与结构解析
分子动力学模拟结果显示,不同脂质在水环境中呈现出显著不同的空间构象,包括锥形结构、不规则结构以及头部被尾链遮挡的构象等。
例如,在文中第4页图示中可见(图2相关),部分脂质呈现典型“头部暴露、尾部聚集”的锥形结构,而另一些则表现为头部被包裹或结构松散,这些差异为功能差异提供了结构基础。

图2:基于分子动力学模拟的离子化脂质空间构象。
空间构象表征与密度映射
通过对超过2000个构象进行叠加,研究人员构建了密度图,从而实现对动态构象的统计描述。这种方法有效捕捉了脂质在真实环境中的平均结构特征。
空间构象决定mRNA递送效率
在体外与体内实验中,研究人员发现具有锥形构象且头部完全暴露的脂质表现出更高的mRNA递送效率。例如,在第5页实验结果中,约一半候选脂质的转染效率超过MC3,其中表现最佳的脂质均具有明确的构象特征。
相比之下,头部被尾链遮挡或构象不规则的脂质表现出较低的递送效率。这说明空间构象直接影响mRNA结合与释放能力。
体外与体内递送性能
动物实验进一步验证了这一规律。具有理想构象的脂质在肌肉注射后表现出更强的蛋白表达,并能有效递送至淋巴结等关键免疫器官。

图3:离子化脂质的空间构象在体外和体内均促进mRNA递送。
AI模型实现脂质筛选
基于构象特征训练的机器学习模型能够准确预测脂质性能。在测试集中,该模型成功预测了绝大多数脂质的递送能力,并可区分“优于MC3”和“劣于MC3”的候选分子。
进一步筛选得到的新型脂质(如P1–P4)在实验中均表现出高递送效率,其中P4的性能显著超过商业脂质。

图4:人工智能加速离子化脂质的发现与筛选。
AI预测与实验验证
模型预测结果与实验数据高度一致,证明空间构象特征能够作为有效的预测指标。
构象机制:mRNA结合与内体逃逸
进一步机制研究表明,锥形构象有助于头部暴露,从而增强与mRNA磷酸骨架的相互作用。在第7–8页的分子动力学分析中,P1脂质能够稳定结合mRNA,而对照脂质则容易发生解离。
此外,该构象还促进内体膜扰动,提高mRNA释放效率。

图5:离子化脂质的空间构象增强其与mRNA的组装及内体逃逸能力。
构象驱动的mRNA结合机制
动态模拟显示,脂质在相变过程中形成稳定结构,使头部持续暴露并维持高结合概率。
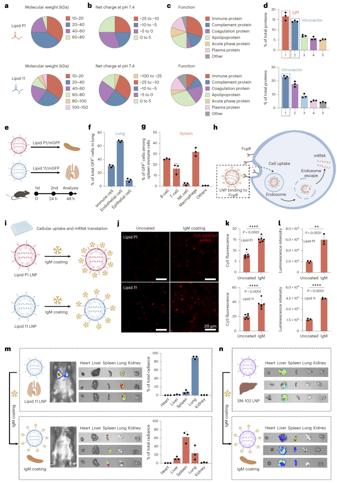
蛋白冠与器官靶向
蛋白质组学分析表明,不同构象的脂质会形成不同类型的蛋白冠。例如,P1脂质能够富集IgM蛋白,从而引导LNP向脾脏分布。
这一发现揭示了构象—蛋白冠—器官靶向之间的关键联系。

图6:离子化脂质的空间构象促进mRNA的靶向递送。
蛋白冠介导的器官靶向
不同构象改变血清蛋白吸附模式,进而调控LNP在体内的分布路径。
AI设计脂质的免疫治疗效果
在肿瘤模型中,基于P1脂质构建的mRNA疫苗显著增强抗体与T细胞反应,并有效抑制肿瘤生长。
该结果表明,构象驱动设计不仅提升递送效率,还具有实际治疗价值。

图7:蛋白冠赋予LNP在体内实现器官特异性mRNA递送的能力。
抗肿瘤免疫效果
实验显示,AI设计的LNP能够显著增强免疫激活并改善治疗效果。
研究还发现,通过微小结构调整(如连接基变化),可改变脂质构象并导致器官分布差异,例如脾脏与肺的选择性递送。

图8:脾脏靶向LNP介导的疫苗在黑色素瘤模型中同时诱导体液免疫和T细胞抗肿瘤免疫反应。
讨论
本研究提出了一个重要的新范式,即将“空间构象”作为连接化学结构与生物功能的关键桥梁。相比传统基于二维结构的设计方法,该方法能够更准确地解释和预测LNP性能。
研究结果表明,脂质构象不仅影响mRNA结合与释放,还通过调控蛋白冠形成进一步决定器官分布,这一多层级机制为精准递送提供了理论基础。
此外,AI模型的引入显著加速了脂质筛选过程,使得从海量候选分子中快速识别高性能结构成为可能。这种“计算+实验”的闭环模式代表了纳米药物设计的重要发展方向。
尽管该方法已取得显著成果,但仍需进一步验证其在更多疾病模型和临床环境中的适用性。同时,构象建模与实验数据的进一步融合,也将有助于提升模型的预测精度。
总体而言,该研究不仅深化了对LNP递送机制的理解,也为AI驱动的纳米药物设计提供了通用框架,有望推动精准mRNA治疗的发展。
整理 | DrugOne团队
参考资料
Su, LJ., Wang, NN., Luo, R. et al. Artificial intelligence-guided design of LNPs for in vivo targeted mRNA delivery via analysis of the spatial conformation of ionizable lipids. Nat. Biomed. Eng (2026).
https://doi.org/10.1038/s41551-026-01640-8

内容为【DrugOne】公众号原创|转载请注明来源