
随着大模型能力快速发展,AI 正在从“实验性工具”逐渐变成真正的工程基础设施。
开发者不再只是用 AI 写几行代码、做几次对话,而是开始尝试:
然而在工程实践中,一个问题越来越明显:
AI 能力在不断增强,但 AI 系统却越来越难以构建和维护。
常见挑战包括:
换句话说:
我们拥有很多 AI 工具,却缺少一套真正的平台。
OpenVitamin(https://github.com/fengzhizi715/OpenVitamin) 的设计目标,正是解决这一问题:
⭐ 构建一套 本地 AI Runtime + Control Plane,让 AI 能力可以像传统系统能力一样被工程化组织。
本文将系统介绍 OpenVitamin 的整体架构与核心设计思想。
在传统开发中,系统通常具有清晰的分层结构:
而在当前 AI 工具生态中,这些能力往往被拆散在不同项目中:
这种“工具拼装式开发”在实验阶段可以接受,但在工程阶段会导致:
OpenVitamin 的核心思路是:
将这些能力重新组织为一个平台运行时。
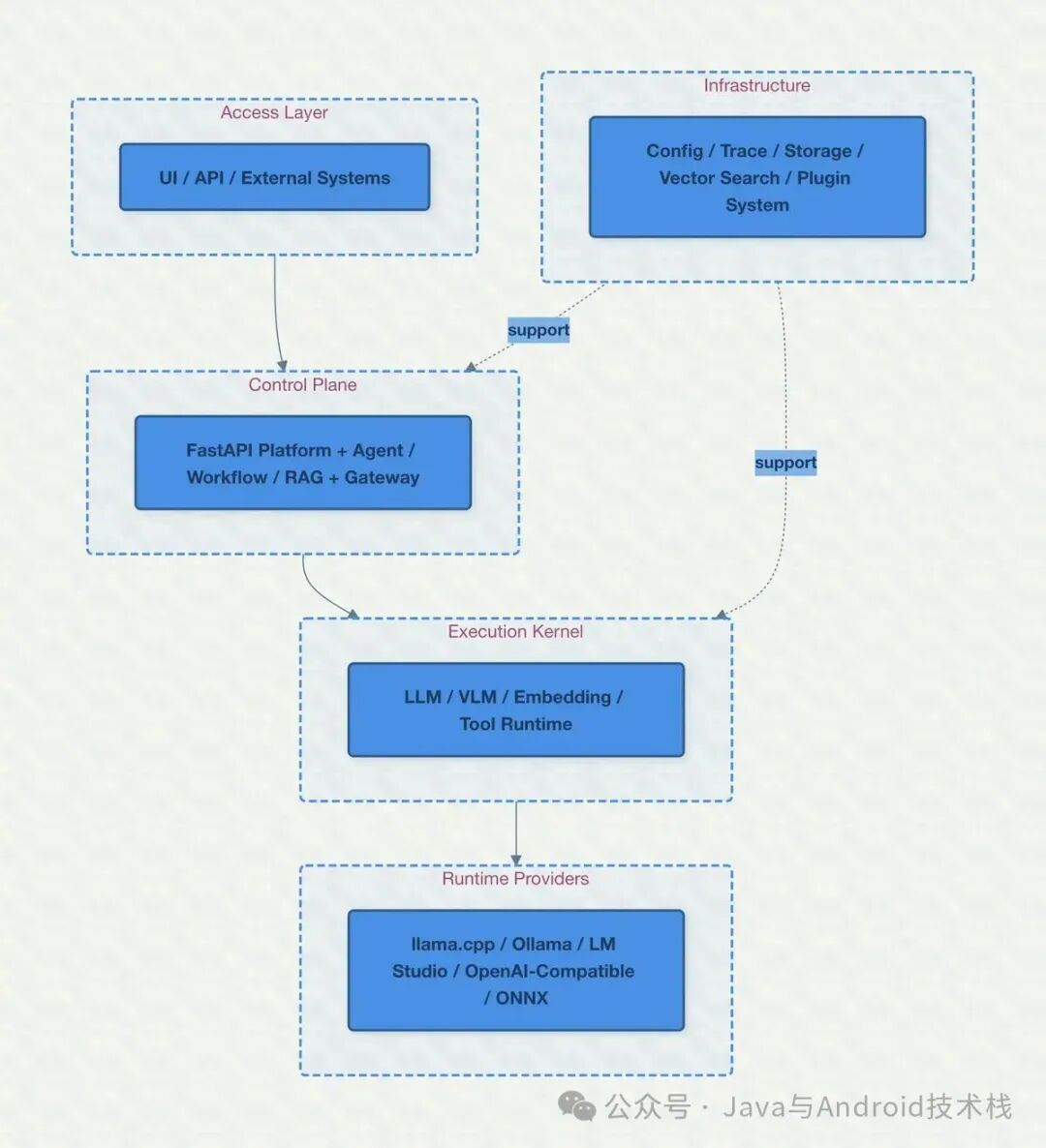
下面是 OpenVitamin 的整体架构分层与核心模块关系:

主图.jpg
从整体上看,OpenVitamin 可以划分为五个核心部分:

access-layer.jpg
OpenVitamin 提供多种访问方式:
这些入口的意义不仅是交互,更是:
⭐ AI 系统的控制面(Control Surface)。
开发者可以在这里:

Control_Plane.jpg
在 OpenVitamin 的整体架构中,Control Plane 是最核心的一层。
如果说:
那么:
⭐ Control Plane 就是整个平台的“大脑”。
它决定:
换句话说:
Control Plane 负责将“AI 能力”转化为“可调度的系统行为”。
很多 AI 系统在设计之初,都是以“调用模型”为中心。
例如:
这种模式在 Demo 阶段非常高效,但在工程系统中会带来明显问题:
OpenVitamin 的设计选择是:
将所有 AI 行为抽象为“任务”,并交由 Control Plane 统一调度。
这使 AI 系统开始具备类似操作系统的调度能力。
在 Control Plane 中,Agent Runtime 是最重要的执行入口之一。
OpenVitamin 将 Agent 定义为一种:
⭐ 可调度、可治理、可观测的执行单元。
Agent Runtime 的职责包括:
与传统 Prompt Agent 不同,这里的 Agent:
这使 Agent 从“能力模板”,升级为“系统组件”。
Workflow Control Plane 负责管理 DAG 式任务流程。
它不仅仅是流程定义器,更是:
⭐ AI 自动化系统的运行时调度中心。
Workflow Engine 需要处理的问题包括:
更重要的是:
Workflow 不直接调用 Runtime,而是:
通过 Agent Runtime 与 Scheduler 协同完成任务执行。
这种设计使 Workflow 可以:
从而形成真正的 AI 自动化系统。
在复杂 AI 应用中,模型推理往往需要依赖知识检索。
OpenVitamin 将 Knowledge / RAG Service 作为 Control Plane 的核心组成部分,而不是附属插件。
它负责:
Agent Runtime 与 Workflow Engine 都可以调用 Knowledge Service,以增强模型推理能力。
这使平台具备:
⭐ 将“知识能力”作为基础设施统一调度的能力。
Model Registry 提供:
但它的真正价值在于:
为 Scheduler / Router 提供决策依据。
在多模型环境中,任务可以:
这使平台能够从“固定模型调用”,升级为“动态模型路由”。
OpenVitamin 将 Tool 与 Skill 抽象为平台能力单元。
Skill Registry 负责:
Agent Runtime 并不是直接调用工具,而是:
通过 Registry 查找能力,再由 Execution Layer 执行。
这种设计可以:
在平台级系统中,资源控制是不可或缺的能力。
OpenVitamin 在 Control Plane 中引入:
⭐ Execution Governance 模块。
它负责:
这使 AI 平台具备:
也是未来企业化部署的重要基础。
从整体上看,Control Plane 的本质并不是:
而是:
⭐ 将 AI 能力组织为“可调度的系统行为”。
它让:
这正是 OpenVitamin 从工具平台走向系统平台的关键一步。

execution_kernel.jpg
Execution Kernel 将不同 AI 能力统一抽象:
Control Plane 不需要了解模型细节,只需要调用 Runtime。
这类似:

runtime_providers.jpg
平台支持多种推理后端:
因此 OpenVitamin 可以:
以及作为:
下图是Execution Kernel <-> Runtime Providers 运行时映射关系图

运行时映射关系图.jpg

Infrastructure.jpg
OpenVitamin 将以下能力设计为“全局能力”:
这使平台具备:
未来 OpenVitamin 将继续演进:
OpenVitamin 并不是一个模型 UI,也不是一个 Agent Demo。
它尝试解决的是:
如何将 AI 能力构建为长期可维护的工程系统。
随着 AI 应用复杂度提升,Runtime 与 Control Plane 的价值将越来越明显。
在后续文章中,我们将继续深入:
项目地址:https://github.com/fengzhizi715/OpenVitamin