


如果你经历过 PC 游戏的早期时代,那你一定听过一个名字:
而它最传奇的产品,就是:
在那个 CPU 还在“苦撑 3D 渲染”的年代,这块卡第一次真正让玩家感受到:
🎮 什么叫“硬件加速的 3D 游戏”
它甚至直接推动了 API 标准(比如 Glide),改变了整个游戏行业。
而现在,这块传奇显卡——
👉 正在被用 FPGA 重新实现一遍
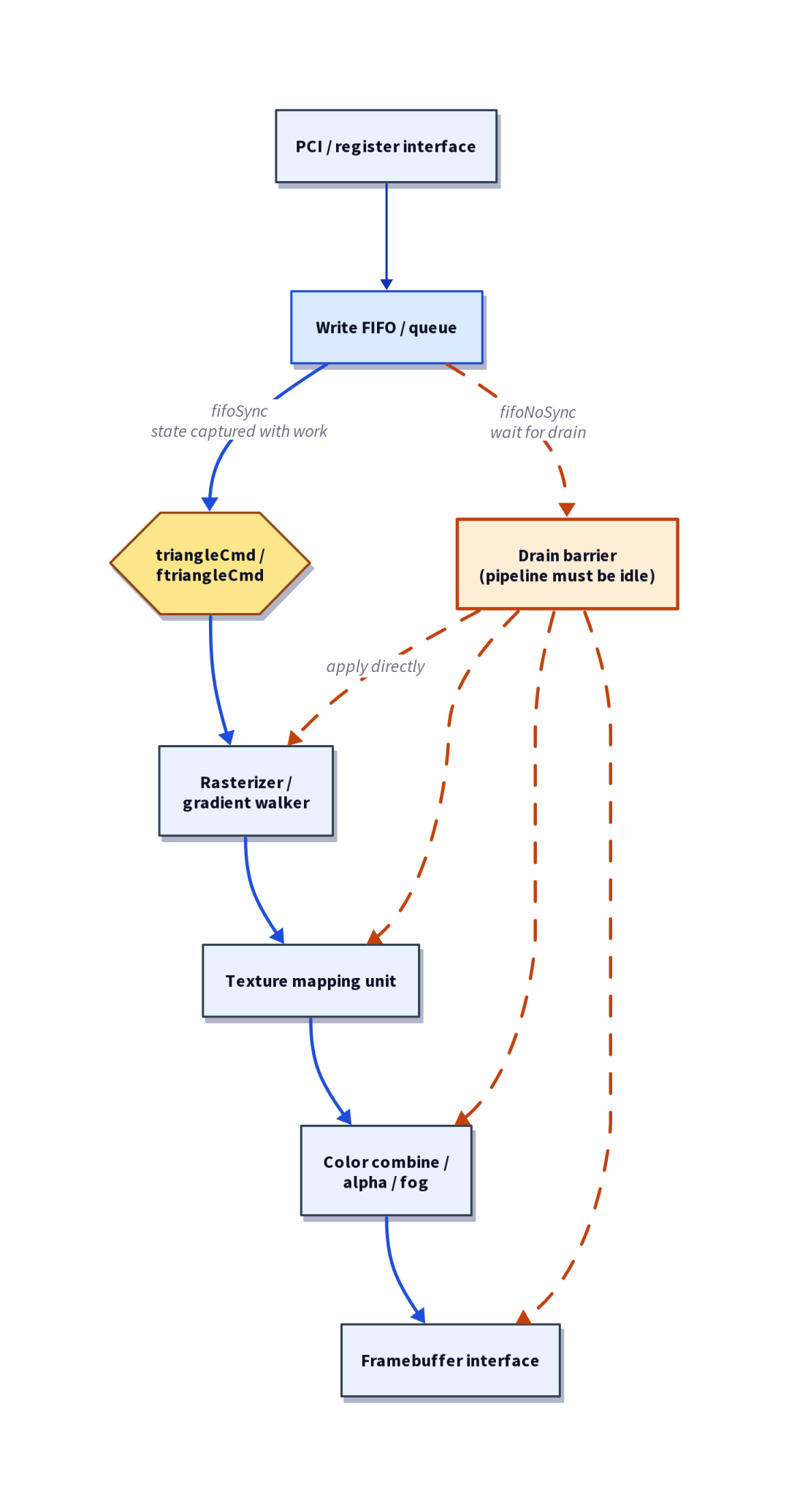
摘自维基百科

3dfx Interactive, Inc.是一家美国计算机硬件公司,总部位于加利福尼亚州圣何塞,成立于 1994 年,专门生产3D 图形处理单元,后来也生产视频卡。从 20 世纪 90 年代中期到 21 世纪初,它是该领域的先驱。

该公司最初的产品是 Voodoo Graphics,一款实现3D 图形硬件加速的扩展卡。该硬件仅加速 3D 渲染,2D 渲染则依赖于 PC 的现有显卡。尽管存在这一局限性,Voodoo Graphics 及其后续产品 Voodoo2 仍然广受欢迎。支持该公司Glide API也成为 3D 游戏的标准配置。

人们对3D游戏的兴趣重燃,推动了公司产品的成功。到了20世纪90年代后半期,兼具2D输出和3D性能的产品开始涌现。微软Direct3D的推出加速了这一趋势,它提供了一个可在这些显卡上实现的高性能API,严重削弱了Glide的价值。尽管3dfx继续提供高性能选项,但其价值主张已不再具有吸引力。
20世纪90年代末,3dfx遭遇侵权诉讼,加上后期销售额下滑,导致英伟达收购了3dfx,主要目的是为了招揽其约一百名工程师。2000年12月15日,英伟达公司收购了3dfx的大部分资产 ,主要目的是为了获得知识产权。此次收购被记为英伟达的购买行为,并在其2002财年第一季度完成。3dfx于2001年2月15日停止对其产品提供支持,并于2002年10月15日申请破产。
3dfx Interactive品牌虽已不复存在,但并未被遗忘,因为复古爱好者们仍在不断推出新项目,利用这款曾让3D PC游戏成为可能的芯片架构。

最近,一个名为 Voodoo FPGA 的项目正在被开发者推进。其目标很明确:
👉 用现代 FPGA,重建一块“行为级兼容”的 Voodoo1 显卡
注意这不是简单的“模拟器”,而是:
该项目采用与流行的 MiSTer复古游戏机相同的 Terasic De-10 开发板,旨在提供与配备该扩展板的复古游戏 PC 相同的独特图形效果,这反过来又可以帮助类似Commodore 64 Ultimate或Analogue 3D 的设备重现 90 年代的经典游戏体验。

GitHub 页面展示了一些游戏的模拟结果,包括 Quake、Screamer 2 和 Valley of Ra,但我们需要比目前 MiSTer 更强大的 FPGA 板才能真正运行核心程序。

同时如果你对该项目感兴趣,作者也把自己的详细设计心得和细节写在了自己博客上:
https://noquiche.fyi/voodoo


https://github.com/fayalalebrun/SpinalVoodoo
Voodoo FPGA 项目真正重要的不是“情怀”,而是:
👉 它展示了一种能力:
我们可以重新构建过去的计算系统:从 CPU 到 GPU,从主机到街机。而 FPGA 正在成为一个“时间机器”,它不仅让我们能运行旧软件,更重要的是,让我们重新理解,当年的硬件是如何工作的。

如果说现代 GPU 在不断“向未来加速”,那 FPGA 正在做另一件同样重要的事, 把过去,一点一点精确地“带回来”。
END