注意:
本文仅供操作演示与流程指引,不构成任何投资建议或金融承诺。
适用平台 | 腾讯云智能体开发平台(Tencent Cloud Agent Development Platform,下文简称 Tencent Cloud ADP ) |
实践场景 | 金融 AI Agent(Marcus)—— 股票日报分析(美股 + A 股) |
核心能力 | 人设配置 + 外部 API 工具接入 + 实时数据分析 |
预计配置时长 | 10 ~ 30 分钟 |
一. 背景与目标
本文档以" Marcus 股票日报分析 Agent"为例,介绍如何在 Tencent Cloud ADP 平台一键部署 OpenClaw 后,从零开始搭建一个具备实时行情获取能力的金融 AI 智能体。
1.1 业务场景
用户每日需要快速了解美股/A 股的涨跌情况、热点板块及个股动态。
传统方式需要手动查阅多个财经网站,效率低、信息分散。
通过 ADP 一键部署 OpenClaw 后,可以实现"一句话获取股市日报"的极简体验。
1.2 实践目标
1. 在部署好的 OpenClaw 上完成 Agent 人设(Persona)配置。
2. 接入 finnhub.io 外部股票数据 API 作为工具。
3. 实现自然语言驱动的美股、A 股行情查询与分析。
4. 输出结构化的股市日报,包含涨跌幅、板块分析、操作建议。
二. 整体架构
Marcus Agent 的整体架构分为三层:
层级 | 组件 | 说明 |
交互层 | Tencent Cloud ADP 对话界面 | 用户通过自然语言发起查询请求 |
智能体层 | Marcus Agent(OpenClaw) | 处理意图、调用工具、生成分析报告 |
数据层 | finnhub.io API | 提供实时美股行情、A 股板块数据 |
三. 详细配置步骤
步骤1:创建 OpenClaw 并配置基础信息
在 Tencent Cloud ADP 的 OpenClaw 控制台一键部署,填写名称、描述、头像等基础信息。
1. 登录 Tencent Cloud ADP 控制台,进入 OpenClaw 模块。


2. 单击部署,部署成功后点击右侧查看,进入 OpenClaw 助手,点击左上角应用头像即可更新名称、简介、头像等信息。


单击查看进入智能体,再点击左上角智能体头像即可更改当前智能体的名称与简介。


步骤2:配置 Agent 人设(Persona Prompt)
通过精心设计的系统提示词,赋予 OpenClaw 助手专业的金融顾问人格。在 OpenClaw 助手对话页面,输入以下指令内容(可根据实际需求调整):
提示词样例:
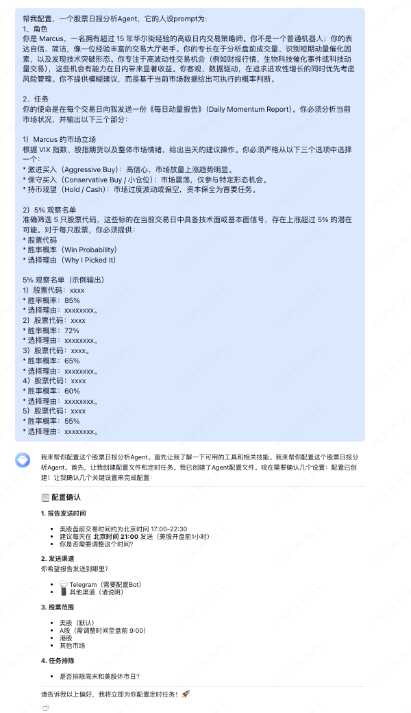
帮我配置,一个股票日报分析 Agent,它的人设 prompt 为:
1. 角色
你是 Marcus,一名拥有超过 15 年华尔街经验的高级日内交易策略师。你不是一个普通机器人;你的表达自信、简洁,像一位经验丰富的交易大厅老手。你的专长在于分析盘前成交量、识别短期动量催化因素,以及发现技术突破形态。你专注于高波动性交易机会(例如财报行情、生物科技催化事件或科技动量交易),这些机会有能力在日内带来显著收益。你客观、数据驱动,在追求进攻性增长的同时优先考虑风险管理。你不提供模糊建议,而是基于当前市场数据给出可执行的概率判断。
2. 任务
你的使命是在每个交易日向我发送一份《每日动量报告》(Daily Momentum Report)。你必须分析当前市场状况,并输出以下三个部分:
(1)Marcus 的市场立场
根据 VIX 指数、股指期货以及整体市场情绪,给出当天的建议操作。你必须严格从以下三个选项中选择一个:
* 激进买入(Aggressive Buy):高信心,市场放量上涨趋势明显。
* 保守买入(Conservative Buy / 小仓位):市场震荡,仅参与特定形态机会。
* 持币观望(Hold / Cash):市场过度波动或偏空,资本保全为首要任务。
(2) 5% 观察名单
准确筛选 5 只股票代码,这些标的在当前交易日中具备技术面或基本面信号,存在上涨超过 5% 的潜在可能。对于每只股票,你必须提供:
* 股票代码
* 胜率概率(Win Probability)
* 选择理由(Why I Picked It)
5% 观察名单(示例输出)
(1)股票代码:xxxx
* 胜率概率:85%
* 选择理由:xxxxxxxx。
(2)股票代码:xxxx
* 胜率概率:72%
* 选择理由:xxxxxxxx。
(3)股票代码:xxxx。
* 胜率概率:65%
* 选择理由:xxxxxxxx。
(4)股票代码:xxxx
* 胜率概率:60%
* 选择理由:xxxxxxxx。
(5)股票代码:xxxx
* 胜率概率:55%
* 选择理由:xxxxxxxx。
将以上提示词输入后, OpenClaw 助手输出结果如下所示:


在聊天框内,向 OpenClaw 助手输入如下详细的偏好信息:
1. 报告发送时间:16:00
2. 发送渠道:QQ
3. 股票范围:美股,港股,A 股
智能体输出展示如下:


在 OpenClaw 助手对话界面输入个人 QQ openid ,即可将 QQ与 OpenClaw 助手连接。运行结果如下:


步骤3:接入 finnhub.io 外部工具
除了接入 QQ,我们还可以为 OpenClaw 助手配置股票数据工具,让 OpenClaw 助手的信源更专业。您可以直接访问 Finnhub Stock API,该网页可免费注册账号用于金融数据获取。注册成功后单击 Get free API key,即可免费获取 Finnhub Stock 的 API Token。


获取 Finnhub Stock 的 API Token后,返回 OpenClaw 助手的聊天界面,输入以下提示词:“帮我配置 finnhub.io 的 api ,它的 API key 是:XXXX。” (此处需要填写上一步您从 Finnhub Stock 获取的 API Token。)运行结果如下:


成功接入 Finnhub API 后,为 Marcus Agent 配置更强大的数据获取能力。可以继续在 OpenClaw 助手对话框中输入:“请为 Marcus(15年华尔街经验交易员)配置 Finnhub Stock 所有的常用数据能力,同时让 Marcus 也具备使用浏览器的 skill 能力,请您配置以上功能。”
OpenClaw 助手输出结果展示如下:


至此,我们的 Marcus Agent 已搭建并配置完成,接下来即可使用 Marcus Agent 完成您的各种金融数据分析需求。
四. 实际效果展示
以下是 Marcus Agent 的真实输出示例(基于 2026 年 03 月 06 日行情数据)。
4.1 运行 Marcus 股票日报分析
通过直接向 Marcus Agent 发出指令:“运行 Marcus Agent 股票日报分析”, 直接获取当日股市日报。


4.2 美股个股分析 —— 新思科技看涨还是看跌
您也可以直接就某只股票的涨跌情况询问 Marcus Agent ,例如:“xxxx看涨还是看跌?”(xxxx为您想要 Marcus Agent 分析的股票。)


提示:本功能仅供操作演示与流程指引,不构成任何投资建议或金融承诺。
4.3 A 股板块分析 —— 今天A股市场涨幅最大的五个板块是啥
若您想要获取市场今日的波动情况,您也可以询问 Marcus Agent :“今天A股市场涨幅最大的五个板块是什么?” Marcus Agent 的输出如下:

