一、方案概述
在2D数字人端渲染的实际落地中,部分移动端设备可能因硬件性能限制,难以稳定、流畅地进行数字人渲染。为解决终端设备兼容性与性能差异问题,我们推出端云混合渲染方案。通过内置的“端云切换逻辑”,提前判断设备性能,走不同的渲染路径。
云渲染路径:设备性能不足时,使用云端渲染服务,保障流畅稳定的交互体验。
端渲染路径:设备性能充足时,使用端侧渲染服务,充分发挥本地算力优势。
本方案需要结合腾讯云实时音视频(TRTC)服务一起使用,整体架构如下:

说明:
1. 本方案需使用支持透明背景的专版 TRTC SDK,具体获取路径请参阅下文“客户端代码示例”中的 README 文档。
2. 端渲染 SDK:该方案当前仅支持移动端设备使用。
3. 云渲染服务:支持 720P 分辨率的数字人视频输出。
二、核心机制:端云切换逻辑
客户端通过“端云切换逻辑”动态判断当前会话应使用云渲染还是端渲染路径,确保渲染效果与设备性能相匹配。
该机制采用“静态名单筛查 + 动态性能检测”双重策略:
1. 静态名单筛查:系统优先校验设备型号是否在预置 “性能不兼容黑名单” 中,若命中,则直接锁定云渲染路径。
2. 动态性能压测:通过名单筛查的设备,将执行一次无界面静默性能测试,进一步判断性能:
若测试触发20012错误码,判定为设备性能不足,需采用云渲染路径;
若测试全程无异常,则默认采用端渲染路径。
说明:具体细节可参考下文代码示例。
三、快速开始
我们提供了两种方式,帮助您快速体验和集成端云混合渲染方案:
1. 体验演示应用(APK)
为方便您直观了解端云切换效果,我们提供了开箱即用的 Android 演示应用。您可通过邮件申请获取 APK,直接在真实设备上体验完整流程。
端云切换 Android 示例 APK 申请流程(邮件)
邮箱地址:txc_avatar@tencent.com
邮件主题:2D 端渲染端云切换 Android 示例 APK 试用申请
邮件内容(请详细提供如下信息):
腾讯云主账号:
客户/公司名称:
计划使用场景:
说明:此演示包集成的后端服务接口(如黑白名单拉取、云端推理等)仅用于功能演示,不可直接用于生产环境。正式业务部署中,所有后端服务需您自行搭建。
2. 获取并运行代码示例
如果您希望直接集成代码,我们提供了完整的客户端与服务端示例,助您快速开发验证。
客户端代码示例:展示端云切换的核心实现逻辑,包含“黑白名单筛查”与“运行时性能检测”机制。
服务端代码示例:基于腾讯音视频AI服务能力构建,展示服务端实时对话接口的实现方案。
四、所需采购的服务
1. 数智人相关资源
2. TRTC 相关服务
方案主要用到了“TRTC AI 实时对话服务”,费用由三部分组成:
序号 | 资源类型 | 资源详情 | 购买方式 |
1 | 音频通话费用 | ||
2 | 语音转文字费用 | ||
3 | AI实时对话服务 |
说明:
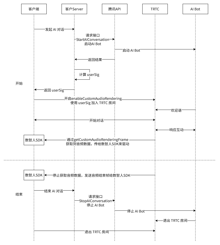
五、技术架构图
1. 端渲染流程图

2. 云端渲染流程图
