数据服务可以对项目下的数据源进行快速的 API 生成和开放,并支持将企业已存在的 API 注册到统一的数据总线上,方便统一的管理、监控和运营,为数据共享交换以及数据价值的释放提供支撑。


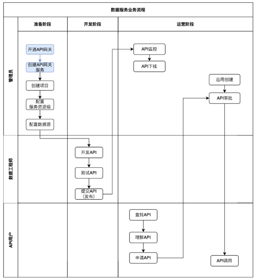
数据服务功能的使用可分配三个阶段,分别是准备阶段、开发阶段和运营阶段,如下:


准备阶段:数据服务 API 的鉴权、监控等功能依赖 API 网关,在使用之前需要完成 API 网关服务开通和 API 服务的创建,API 网关相关的介绍请参考API 网关帮助文档。
开发阶段:在数据服务-服务开发模块完成API的开发、注册、测试和发布。
运营阶段:API 发布到 API 网关后,企业用户可以通过 API 市场查看 API 并按需进行申请调度。