创建账号用于连接 TDSQL MySQL 版集中式数据库实例,本文为您介绍通过控制台创建账号,以及修改账号权限的操作。
说明:
暂不支持通过命令行
insert into mysql.user、grant、drop 创建、修改账号。创建账号
1. 登录 TDSQL 控制台,单击实例 ID 或操作列的管理,进入实例管理页面。
2. 在实例管理页面,选择账号管理页,单击创建账号。
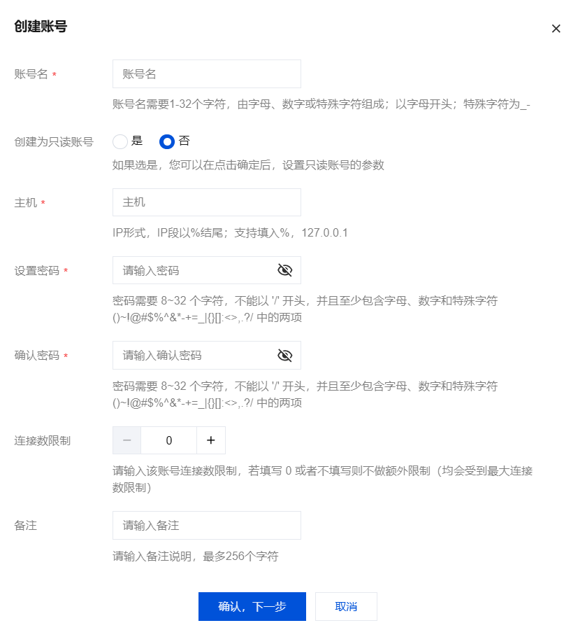
3. 在弹出的对话框,输入账号名、主机、密码、备注,单击确认,下一步。
创建为只读账号:选中是表示该账号只能使用读请求(select)。
说明:
同一个账号名不同的主机 IP 需要独立设置权限,可通过账号管理中克隆账号功能,快速克隆相似的账号以及设置权限。
主机:可理解为 HOST,支持 IP、IP 段、%三种形式;%代表结尾符,例如,要支持10.10.10.0 - 10.10.10.255的所有主机 IP,可以输入10.10.10.%。
连接数限制:5.7及8.0版本数据库支持创建账号时设置,账号最大并发连接数限制;账号最大连接数受到实例最大连接数限制。

4. 若设置为只读账号,还需要设置只读账号的连接设置。
在弹出的对话框中,确认只读请求分配策略、只读固定备机、只读备机延迟参数后,单击确定。

设置权限
1. 在账号管理页,单击操作列的修改权限。


2. 在弹出的对话框,根据需求分配权限后,单击确定修改即可完成权限分配。
3. 权限包括数据库常见的19种权限,可以为表、视图、函数、触发器等对象设置权限。
说明:
未创建数据库时,无法设置对象级别权限。
