通常情况下,新上市的笔记本电脑大约在两年后,厂家会公开其电路原理图;而点位图的发布则不确定,能否获取需看具体情况,工控机的图纸通常更为难得。
笔记本电路原理图篇幅较多,以联想Y7000 为例说明,其原理图可达 110页,因此掌握高效的查图思路非常关键。
第1步:在原理图文件的开头部分,一般会提供“Block Diagram”(框图)。请在此图中找到“EC”(Embedded Controller,嵌入式控制器),因为 EC 负责管理笔记本电脑的开机过程。示意位置参见图1.1。

第2步:搜索“ITE IT8227”,找到其所在页(79页,记住页数),如下图1.2 所示。

本步骤主要围绕EC展开。
1)搜索“RTC”,CMOS电池电路如下图1.3 所示

通过实物图中的元器件位号,在原理图中搜索,也可以在点位图找到 JRTC1。

VCCRTC 改名为 +VCCPRTC_3P3,如下图1.5 所示。

提供给南桥芯片。

2)EC工作的必要条件(也是开机的必要条件)
(1)EC供电正常
公共点B+ 改名为 +3V_VIN,由 RT6585C 内部的 LDO 产生 +3VLP,改名为 +3VL 给 EC 供电。

EC 得到供电电压 +3VL,如下图1.8 所示。

(2)WRST#复位正常

(3)外接晶振起振(内置忽略),程序正常,EC就会开始工作
第3步:等待开机键按下
搜索“OFF”或者“Button”等,即可找到开机按键的位置,如图1.11 所示。如图1.10 所示,EC 的 110脚名称“PWRSW/GPB3”中的 PWRSW 就是 Power Switch 电源开关的含义。


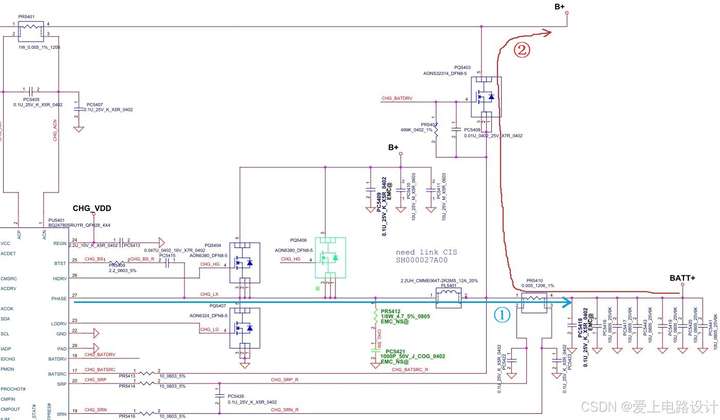
EC 通过 I²C 与电池管理芯片BQ24780SRUYR 通信,用于检测电池的充电电流与放电电流等。
第4步:电池与适配器监测

1)CHARGER_IN 为外部交流适配器送入的电源,经①由 BQ24780SRUYR 的 ACDET(AC Adapter Detection)检测到,表示有外接交流适配器。经②ACDRV 发出驱动电压导通 NMOS/PQ5401,P2节点得电,进入③ CMSRC 作为 ACDRV 电荷泵源输入。
2)由 PQ5402 的体二极管产生小电流公共点B+,很快 PQ5402 也会完全导通,产生大电流公共点B+。PQ5401 与 PQ5402 都需要自举栅极电压。
3)PR5401 检测当前电流,通过 ACP 与 ACN 差分输入 BQ24780SRUYR。
4)由 CHARGER_IN 或 BATT+ 经由④给 BQ24780SRUYR 的28脚 VCC 供电。
5)自举工作原理
自举电路字面意思是自己把自己抬起来的电路,是电子电路中常见的电路之一。它也叫升压电路,是利用自举二极管、自举电容等电子元件,使电容放电电压和电源电压叠加,从而使栅极电压升高。

当 S1 闭合,通过 D1 与 R1 加载到 Q1 的栅极,Q1 导通,此时 C1 的下端约为 24V 电压,C1 的上端(节点1)就是 24V+12V-0.7V = 35.3V,Q1 的 Vgs = 35.3V-24V = 11.3V,足以维持 MOS管 Q1的导通。
6)通过 Buck 降压经 PHASE 管脚输出 BATT+,经①给锂电池充电。无外接电源时,经②的 PQ5403 给到 B+ 供电。

BATT+ 经电感连接到锂电池。

7)BQ24780SRUYR 部分电路无异常,则由 ACOK 反馈给 EC。这部分电路的原理与 10年前的笔记本电脑其实差异并不大,万变不离其宗。
8)对于笔记本的维修,掌握其电路的定性分析非常关键,剩下的就是一些小技巧以及手工。由于涉及到的内容较多,本处只是起一个抛砖引玉的作用。
Y70002021_NM-D741图纸、点位与BIOS:
链接: https://pan.baidu.com/s/1V7tec4f44ttLlhHMbKJliw
提取码: q574
可调电源替代原装适配器,并实时显示主板的电流变化情况。
一个正常的开机过程,电流会有一系列规律的“跳变”。维修技师通过观察电流卡在哪个跳变之前,就能大致判断故障范围(如:0.01A → 待机电压短路;0.02A → 待机电路正常,但未能触发;0.4A → 内存不过;0.8A → 显卡不过)。

代工厂家不会直接给出 PCB板图纸,放出点位图就不错了。Y7000 的点位图采用 BoardViewer软件打开,此软件的使用较为简单。

JBATT1就是锂电池座:

如若喜欢这篇文章,不妨留下您宝贵的点赞,这将是对我莫大的鼓励。也可以前往公众号获取更多资料,全网同号。
原创声明:本文系作者授权腾讯云开发者社区发表,未经许可,不得转载。
如有侵权,请联系 cloudcommunity@tencent.com 删除。
原创声明:本文系作者授权腾讯云开发者社区发表,未经许可,不得转载。
如有侵权,请联系 cloudcommunity@tencent.com 删除。