我需要将一些数据转换成“正常形状”,我读到了Box-Cox可以识别用于转换数据的指数。
因为我所理解的
car::boxCoxVariable(y)用于线性模型中的响应变量,以及
MASS::boxcox(object)为一个公式或合适的模型对象。因此,因为我的数据是dataframe的变量,所以我可以使用的唯一函数是:
car::powerTransform(dataframe$variable, family="bcPower")对吗?还是我漏掉了什么?
第二个问题是在我获得
Estimated transformation parameters
dataframe$variable
0.6394806我应该把这个变量乘以这个值吗?我这样做了:
aaa = 0.6394806
dataframe$variable2 = (dataframe$variable)*aaa然后我做了夏皮罗-威尔克斯的正常度测试,但我的数据似乎并没有遵循正态分布:
shapiro.test(dataframe$variable2)
data: dataframe$variable2
W = 0.97508, p-value < 2.2e-16发布于 2015-11-30 15:25:31
Box和Cox (1964)提出了一个变换族,旨在减少线性模型中误差的非正态性。结果表明,在这样做时,它往往也减少了非线性。
下面是对原始工作和自:http://www.ime.usp.br/~abe/lista/pdfm9cJKUmFZp.pdf之后所做的所有工作的很好的总结
但是,您会注意到,用于选择lambda幂变换的log-似然函数依赖于底层模型的残差平方和(在SO --参见引用上没有LaTeX ),因此没有模型就无法应用转换。
典型的应用程序如下:
library(MASS)
# generate some data
set.seed(1)
n <- 100
x <- runif(n, 1, 5)
y <- x^3 + rnorm(n)
# run a linear model
m <- lm(y ~ x)
# run the box-cox transformation
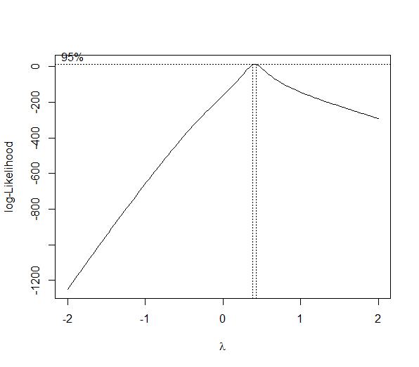
bc <- boxcox(y ~ x)

(lambda <- bc$x[which.max(bc$y)])
[1] 0.4242424
powerTransform <- function(y, lambda1, lambda2 = NULL, method = "boxcox") {
boxcoxTrans <- function(x, lam1, lam2 = NULL) {
# if we set lambda2 to zero, it becomes the one parameter transformation
lam2 <- ifelse(is.null(lam2), 0, lam2)
if (lam1 == 0L) {
log(y + lam2)
} else {
(((y + lam2)^lam1) - 1) / lam1
}
}
switch(method
, boxcox = boxcoxTrans(y, lambda1, lambda2)
, tukey = y^lambda1
)
}
# re-run with transformation
mnew <- lm(powerTransform(y, lambda) ~ x)
# QQ-plot
op <- par(pty = "s", mfrow = c(1, 2))
qqnorm(m$residuals); qqline(m$residuals)
qqnorm(mnew$residuals); qqline(mnew$residuals)
par(op)

正如您所看到的,这不是一颗神奇的子弹--只有一些数据可以有效地转换(通常,小于-2或大于2的lambda是不应该使用该方法的一个标志)。与任何统计方法一样,在实现之前要谨慎使用。
若要使用两个参数Box-Cox转换,请使用geoR包查找lambdas:
library("geoR")
bc2 <- boxcoxfit(x, y, lambda2 = TRUE)
lambda1 <- bc2$lambda[1]
lambda2 <- bc2$lambda[2]编辑:@Yui指出的Tukey和Box-Cox实现的合并。
发布于 2017-05-24 15:26:51
根据纸箱中的Box-cox变换公式,George E.P.;Cox,D.R.(1964)。“对转换的分析”,我认为mlegge的文章可能需要稍微转换y是( y^(lambda) -1)/lambda,而不是y^(Lambda)。(实际上,y^(Lambda)称为Tukey转换,这是另一个不同的转换公式)。
因此,代码应该是:
(trans <- bc$x[which.max(bc$y)])
[1] 0.4242424
# re-run with transformation
mnew <- lm(((y^trans-1)/trans) ~ x) # Instead of mnew <- lm(y^trans ~ x) 更多信息
如果我误解了,请纠正我。
发布于 2020-06-08 21:52:41
如果我只想传递响应变量y,而不是x指定的线性模型,例如我想传输/规范化一个数据列表,我可以取1作为x,然后对象变成一个线性模型:
library(MASS)
y = rf(500,30,30)
hist(y,breaks = 12)
result = boxcox(y~1, lambda = seq(-5,5,0.5))
mylambda = result$x[which.max(result$y)]
mylambda
y2 = (y^mylambda-1)/mylambda
hist(y2)https://stackoverflow.com/questions/33999512
复制相似问题