

在AI时代,数据就是新的石油,而精准的数据采集和标注则是炼油厂。今天我们来聊聊如何构建一个既高效又可靠的数据平台。
在机器学习项目中,有一个著名的"垃圾进垃圾出"(Garbage In, Garbage Out)定律。不管你的算法多么精妙,模型多么先进,如果输入的数据质量不过关,最终的结果必然差强人意。
据统计,一个典型的AI项目中,80%的时间都花在了数据准备上。这包括数据采集、清洗、标注、验证等环节。而传统的手工作坊式数据处理方式,不仅效率低下,还容易出错。
因此,构建一个精准化、自动化、可扩展的数据采集与标注平台,已经成为AI项目成功的关键基础设施。

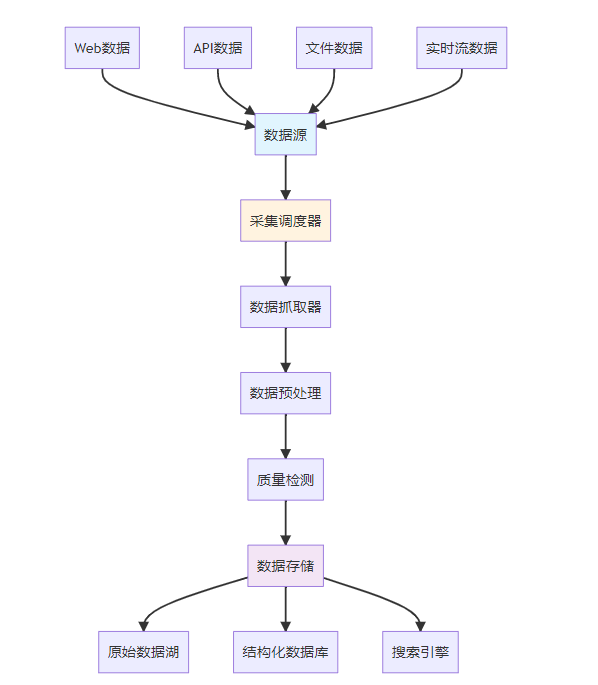
Web数据采集
API数据采集
文件数据采集


现在是2025年了,纯人工标注已经out了!我们需要人机协作的智能标注模式:
预标注模型
主动学习
标注建议


4.2 部署架构
云原生部署
微服务架构
数据存储
爬虫框架
Scrapy + Selenium + Requests
├── 分布式爬虫调度
├── 反反爬虫策略
└── 数据管道处理数据处理
Apache Airflow + Pandas + Dask
├── 工作流编排
├── 数据清洗
└── 质量检测前端框架
React + TypeScript + Ant Design
├── 响应式设计
├── 组件化开发
└── 状态管理后端框架
Spring Boot + MyBatis + Redis
├── RESTful API
├── 缓存优化
└── 任务调度
角色权限体系
激励机制

成本优化策略
服务可用性
标注质量
构建精准化数据采集与标注平台,能够带来以下核心价值:
效率提升
成本节约
质量保障
随着AI技术的不断发展,数据平台也需要持续演进:
技术发展方向
业务拓展方向
在AI竞赛的赛道上,谁掌握了高质量的数据,谁就掌握了制胜的关键。精准化数据采集与标注平台不仅仅是一个工具,更是AI时代的基础设施。
通过合理的架构设计、先进的技术实现和完善的运营管理,我们可以构建一个既高效又可靠的数据平台,为AI项目的成功提供坚实的数据基础。
正如一位智者所说:"给我足够好的数据,我就能训练出足够好的模型。"让我们一起用精准的数据,点亮AI的未来!
关键词: 数据采集平台、数据标注、平台架构、AI数据处理、质量控制、智能标注