在人工智能(AI)时代,传统企业面临着信息安全的重大挑战。这些企业往往受制于过时的保密和隐私规定,导致无法充分利用AI技术,从而进一步加剧原有内容的落后和发展受限。本文基于信息安全领域的长期实践经验,深入分析问题根源、影响因素,并提出平衡安全与创新的系统路径。重点强调,不仅是AI技术本身的问题,更在于不使用AI来完善和优化原有内容,导致原本已落后的体系进一步受限,无法跟上时代步伐。这种滞后不仅限制了企业效率,还可能放大安全风险,形成恶性循环。
信息安全的发展可分为四个主要阶段:
阶段 | 时间范围 | 核心特征 | 安全重点 |
|---|---|---|---|
1.0 | 1970-1990 | 物理安全主导 | 设备保护、访问控制 |
2.0 | 1990-2010 | 网络安全崛起 | 防火墙、防病毒、加密 |
3.0 | 2010-2020 | 数据安全时代 | 数据加密、隐私保护、合规管理 |
4.0 | 2020至今 | AI驱动安全 | 主动防御、智能分析、自适应防护 |
传统企业大多仍停留在2.0或3.0阶段,而AI时代的安全威胁已呈现出全新特征:

AI技术在信息安全领域具有双重性:既是强大的防御工具,也是潜在的威胁放大器。
AI防御能力 | 具体应用 | 传统方法对比优势 |
|---|---|---|
异常检测 | 实时监控网络流量、用户行为 | 准确率提高30-50%,误报率降低60% |
威胁情报分析 | 整合多源数据,预测攻击趋势 | 分析速度提升100倍以上,响应时间从小时级缩短到分钟级 |
自动化响应 | 自动隔离受感染系统、修补漏洞 | 响应时间从人工的数小时缩短到秒级 |
密码学应用 | 生成高强度密码、优化加密算法 | 安全性提升40%,计算效率提高25% |
安全审计 | 自动化合规检查、日志分析 | 审计覆盖率从60%提升到99%,人力成本降低70% |
根据2024年《全球企业信息安全报告》,只有23%的传统企业充分利用AI技术提升安全能力,而77%的企业仍依赖传统安全手段。这种鸿沟主要体现在以下几个方面:
保密和隐私规定原本旨在保护企业核心资产免于泄露,这在传统环境中是必要的。然而,这些规定多源于上世纪的设计,未考虑AI等新兴技术的特性,导致企业自我设限。传统企业,尤其是制造业、金融或政府相关领域,常将数据视为绝对机密,严格限制共享和外部访问。这种策略在AI时代显得尤为不合时宜,因为AI依赖于大数据训练和实时分析。如果数据被过度隔离,企业无法利用AI优化现有流程,进而导致内容落后进一步加剧。
传统企业的保密政策主要形成于工业时代和信息时代早期,其核心目标是:
这些政策在当时是有效的,但随着数字转型和AI技术的发展,其局限性日益凸显:

随着GDPR、CCPA等现代隐私法规的出台,企业面临更严格的数据保护要求。这些法规在保护用户隐私的同时,也给AI应用带来了挑战:
根据2023年《全球隐私合规报告》,68%的传统企业表示,隐私法规是阻碍其AI应用的主要因素之一。
在审计一家年营收50亿元的制造企业时,我们发现了典型的传统保密政策导致的问题:
企业背景:
问题现状:
后果:
这个案例生动地展示了传统保密政策如何在AI时代成为企业发展的枷锁。
为清晰比较,以下流程图展示传统安全模式与AI适配模式的差异。传统模式以灰调表示其陈旧性,AI模式以亮色象征其活力。

对比维度 | 传统安全模式 | AI适配安全模式 |
|---|---|---|
安全理念 | 被动防御、事后响应 | 主动防御、预测分析 |
数据管理 | 数据孤岛、本地存储 | 数据共享、云端+本地混合 |
访问控制 | 基于角色的静态控制 | 基于风险的动态控制 |
威胁检测 | 基于规则的特征匹配 | 基于AI的异常检测 |
响应速度 | 小时级人工响应 | 秒级自动响应 |
维护方式 | 人工定期维护 | AI自动优化更新 |
成本结构 | 高人力成本、低技术投入 | 低人力成本、高技术投入 |
适应能力 | 难以应对新型威胁 | 自适应学习新威胁 |
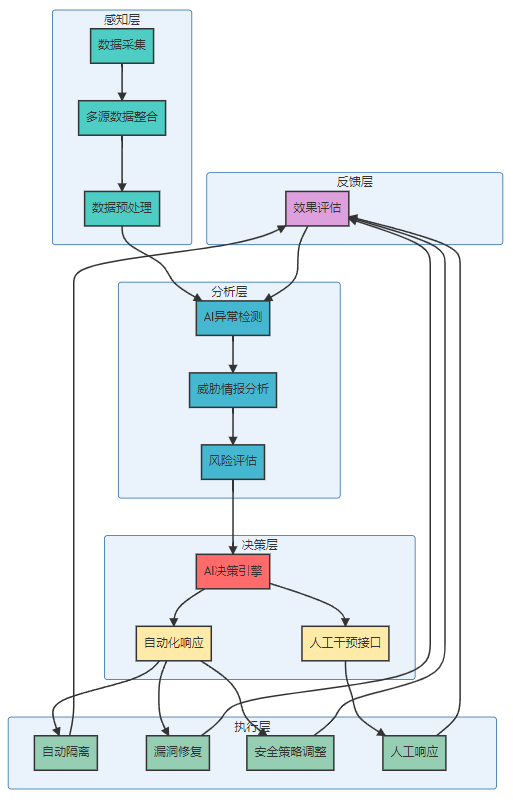
AI适配的安全模式采用分层架构设计,确保安全性与灵活性的平衡:

联邦学习是AI适配安全模式的关键技术之一,它允许企业在不共享原始数据的情况下进行AI模型训练:
联邦学习的优势:
以下图表直观展示了传统企业与AI安全模式在不同层面的风险分布对比,风险值越高表示痛点越严重:

以下表格总结关键影响,左侧列出问题,右侧描述后果,并以颜色标示风险级别(红=高风险,黄=中风险,绿=低风险)。传统企业往往处于高风险状态:
层面 | 具体问题 | 后果 | 风险级别 |
|---|---|---|---|
实施者层面 | 手动维护数据,工具落后,无法用AI自动化脚本 | 工作效率低下,易出错,人力成本高;原有内容未AI完善,进一步落后 | 高 |
管理者层面 | 资源调用需多层审批,隐私规定限制AI集成 | 决策缓慢,资源浪费,无法快速响应市场;不使用AI优化导致发展受限 | 中 |
整体企业 | 无法适配AI,导致安全系统被动防御 | 信息不安全加剧:AI攻击易得手,企业竞争力下降;落后内容进一步限制创新 | 高 |
技术层面 | 缺乏AI驱动的威胁情报分析 | 无法实时检测新兴威胁,如AI生成的内容攻击;原有安全工具陈旧化 | 高 |
合规层面 | 法规解释滞后,AI应用受限 | 潜在法律风险增加,创新项目延误;内容优化停滞,形成恶性循环 | 中 |
经济层面 | 高维护成本与低效率并存 | 预算浪费,市场份额流失;不使用AI完善内容导致长期经济落后 | 高 |
安全团队成员是信息安全政策的直接实施者,他们面临的痛点最为具体和迫切:
根据对100家传统企业安全团队的调研,安全人员平均每周工作时间超过55小时,其中60%的时间用于低价值的手动任务。
由于传统安全政策的限制,安全团队缺乏创新动力:
企业管理者在信息安全决策中面临多重困境:
根据2024年《企业安全预算报告》,传统企业在安全方面的平均投入占IT预算的12%,而科技企业的这一比例为18%。在有限的预算下,管理者需要在以下方面做出选择:
传统安全模式给企业带来的系统性风险主要体现在以下几个方面:
研究表明,使用AI安全技术的企业在数据泄露成本控制方面通常优于未使用AI的企业。
以下柱状图对比了传统安全模式与AI安全模式在不同关键指标上的表现:

企业背景:
转型前的问题:
转型策略:
转型成果:
企业背景:
转型前的问题:
转型策略:
转型成果:
企业背景:
转型前的问题:
转型策略:
转型成果:
不应完全摒弃现有隐私规定,而需通过升级实现平衡。例如,引入零信任架构结合AI监控:允许数据上云,但AI实时检测异常。同时,采用差分隐私技术,确保AI训练不暴露个体数据,从而完善原有内容,避免进一步落后。进一步扩展,可考虑区块链辅助的审计日志,确保透明性。
企业应制定清晰的AI安全转型战略,明确目标、路径和时间表:

技术类别 | 推荐技术 | 应用场景 | 预期效果 |
|---|---|---|---|
数据保护 | 差分隐私、同态加密 | 数据共享、AI训练 | 保护数据隐私的同时支持AI应用 |
访问控制 | 零信任架构、动态访问控制 | 用户访问、数据共享 | 基于风险的精细化访问管理 |
威胁检测 | 异常检测、机器学习、深度学习 | 网络监控、日志分析 | 实时检测新型威胁 |
响应自动化 | SOAR平台、RPA | 安全事件响应 | 自动化处理常见安全事件 |
威胁情报 | AI驱动的威胁情报平台 | 威胁分析、预测 | 整合多源威胁数据,预测攻击趋势 |
以下流程图展示了传统企业AI安全转型的完整实施路径,从评估规划到持续优化的四个阶段:

以下饼图展示了AI安全转型中各类工具的重要性分布:

平台名称 | 供应商 | 主要功能 | 适用场景 |
|---|---|---|---|
QRadar SIEM | IBM | 日志分析、威胁检测、事件响应 | 大型企业、金融机构 |
Splunk Enterprise Security | Splunk | 安全情报、异常检测、合规管理 | 各类企业 |
Darktrace Enterprise Immune System | Darktrace | 自适应响应、AI威胁检测 | 关键基础设施、金融机构 |
CrowdStrike Falcon | CrowdStrike | 端点保护、威胁狩猎、AI分析 | 各类企业 |
Microsoft Sentinel | Microsoft | 云原生SIEM、AI分析、自动化响应 | 微软生态企业 |
工具名称 | 类型 | 主要功能 | 开源/商业 |
|---|---|---|---|
TensorFlow Privacy | 差分隐私 | AI训练隐私保护 | 开源 |
PySyft | 联邦学习 | 分布式AI训练 | 开源 |
Homomorphic Encryption Library | 同态加密 | 加密数据计算 | 开源/商业 |
Privitar | 数据脱敏 | 数据隐私保护 | 商业 |
OneTrust | 隐私管理 | 合规自动化、隐私影响评估 | 商业 |
工具名称 | 类型 | 主要功能 | 开源/商业 |
|---|---|---|---|
Phantom | SOAR | 安全事件自动化响应 | 商业 |
TheHive | 事件响应 | 事件管理、协作 | 开源 |
MISP | 威胁情报 | 威胁情报共享、管理 | 开源 |
Ansible | 自动化配置 | 安全配置管理 | 开源 |
Chef | 自动化配置 | 基础设施即代码 | 开源/商业 |
以下甘特图展示了未来AI安全技术的发展趋势和时间节点:

生成式AI将在以下方面改变安全领域:
随着量子计算的发展,传统加密算法将面临威胁。量子安全技术包括:
边缘计算的普及将带来新的安全挑战,AI将在以下方面发挥作用:
全球各国正在制定专门的AI法规,如欧盟的《AI法案》、美国的《国家人工智能倡议法案》等。这些法规将:
随着数字贸易的发展,跨境数据流动规则将更加完善:
安全将更深入地融入开发和运维流程:
更多企业将采用SECaaS模式:
企业将更加注重安全生态系统建设:
在AI时代,传统企业面临着信息安全的重大挑战。过时的保密和隐私规定成为企业发展的枷锁,导致无法充分利用AI技术,形成恶性循环。企业需要通过系统的转型,平衡安全与创新,实现可持续发展。
对于传统企业而言,现在是时候采取行动,摆脱信息安全的枷锁:
术语 | 解释 |
|---|---|
AI | 人工智能(Artificial Intelligence),模拟人类智能的计算机系统 |
SIEM | 安全信息与事件管理(Security Information and Event Management),整合安全日志和事件的系统 |
SOAR | 安全编排、自动化与响应(Security Orchestration, Automation and Response),自动化安全事件响应的平台 |
零信任架构 | 一种安全模型,假设所有网络流量和用户都是不可信的,需要持续验证 |
联邦学习 | 一种分布式机器学习技术,允许在不共享原始数据的情况下训练模型 |
差分隐私 | 一种数据隐私保护技术,通过添加噪声保护个体数据隐私 |
同态加密 | 一种加密技术,允许在加密数据上进行计算 |
边缘计算 | 在靠近数据生成源的位置进行计算,减少延迟 |
DevSecOps | 将安全融入开发和运维流程的实践 |
威胁情报 | 关于威胁的信息,用于预防和响应安全事件 |
APT | 高级持续性威胁(Advanced Persistent Threat),复杂的、长期的网络攻击 |
GDPR | 通用数据保护条例(General Data Protection Regulation),欧盟的隐私法规 |
CCPA | 加州消费者隐私法案(California Consumer Privacy Act),美国加州的隐私法规 |