
同一个项目里既有伺服控制和变频器的控制,当然用总线通信更加方便啦。
我们在此次项目中既需要:西门子S7-1200/1500系列PLC通过111报文及SinaPos(FB284)实现对汇川SV660F系列伺服的基本位置控制
还需要使用西门子S7-1500 PLC来控制变频器的启停、故障复位、频率写入和读取以及状态等。

那结合西家Profinet总线协议通信(简称:PN通信),是最爽不过的方案了。Profinet技术全解析(完结篇)
我们这期分享,西门子S7 1500 PLC如何通过PN通信实现对汇川MD500系列变频器的控制,欢迎点赞、收藏、推荐和转发哦!



项目的实际配置如下所示:

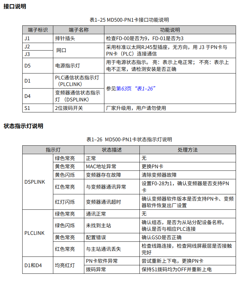
我们上图红框可以看到要实现通过PN对MD500系列变频器控制,本身并不具备PN接口的,那就需要用到扩展卡,例如,把图中放大后就是MD500-PN1扩展卡:


Step1 安装扩展卡及对应的GSD文件
关于电气接线和PN扩展卡的安装可以查找手册,这里不做详细说明。我们打开TIA博图软件后,首先安装MD500-PN1的GSD文件:
1.先到汇川官网找到MD500PN1对应的gsd文件:

2.下载后放到电脑中,例如放到桌面备用。然后,找到TIA软件的菜单栏【选项】-【管理通用站描述文件(GSD)】:

注意文件的路径不要中文,可能会安装失败。如上图所示,选中下载的gsd文件,点击安装即可。
Step2 配置设备和网络
在【设备和网络】中,找到【网络视图】,可以在搜索框输入:MD500,如下图所示,将对应的MD500PN拖拽过来即可。

拖过来后,显示未分配,可以先配置下选中黄色区域的PLC的PROFINET接口:


分配完成后,双击MD500PN这个设备,进入设备页:

按照上图,配置完成即可。
Step3 配置PZD

其中,发送和接收的数据具体解释:


程序下载
我们的目标是能够实现简单的启停、正反转、故障复位,那么实际只需要对PZD的数据的bit位进行操作即可。
根据上图对应的说明,我们在项目中创建了变频器的DB块,变量和对应地址如下图所示:

需要重点说明的是,这个地址对应关系怎么得来的呢?
我们再次打开【设备和网络】,找到对应的变频器,进入【设备视图】,如下图所示:

我们可以看到在创建这个报文的时候自动分配了I地址和Q地址,那么上述的对应关系就是:

所以有了这个关系后,要发命令对变频器控制就非常简单了。

需要注意的是,故障复位的Q101.6在置TRUE的情况下,操作正反转都是不行的,在逻辑上可以加个互锁。

同样的,故障复位要在变频器有故障的时候才输出。具体的逻辑代码可以根据自己的工艺需要和编程习惯而写哦!
最后,需要注意的是地址的高低位,例如变频器的正转地址是Q101.0,而不是Q100.0。现场因为这个原因,调了好久


好了,关于西门子PLC通过PN进行对MD500-PN扩展卡的变频器的控制,如果您有好的经验及问题,欢迎在留言区留言讨论哦!