
在 C/C++ 开发中,“内存安全” 是企业级应用、金融系统及嵌入式设备的核心诉求 —— 而传统itoa()函数因缺乏缓冲区溢出检查,常成为内存漏洞的温床。itoa_s()作为itoa()的安全增强版,通过强制参数校验、缓冲区边界检查与明确错误反馈,解决了前者的安全隐患,成为 Windows 平台及遵循 C11 安全标准项目的首选工具。
itoa_s()(全称为 Integer to ASCII Safe)是带安全检查的整数转字符串函数,最早由微软作为itoa()的替代方案在 MSVC 中推出,后被 C11 标准纳入 “可选安全库”(Annex K),核心目标是解决itoa()的两大致命问题:缓冲区溢出与参数非法无反馈。
1. 核心安全特性
安全特性 | 具体说明 |
|---|---|
缓冲区溢出检查 | 强制传入缓冲区大小size,转换前计算所需长度,若超出size则返回错误 |
全参数合法性校验 | 检查buf是否为 NULL、base是否在 2~36 之间、size是否大于 0,非法则报错 |
明确错误码返回 | 不再返回缓冲区指针,而是返回整数错误码(如 0 表示成功,非 0 表示具体错误) |
强制添加字符串结束符 | 无论转换是否成功(仅参数合法时),均确保buf[0]或目标位置有\0,避免野字符串 |
2. 解决的实际问题(对比 itoa)
itoa_s()虽被 C11 Annex K 标准化,但不同编译器的实现仍有差异(尤其是参数顺序与错误码定义),使用前需精准适配平台。
1. 主流编译器原型对比
编译器 / 标准 | 函数原型(完整声明) | 核心差异说明 |
|---|---|---|
MSVC(Windows) | errno_t _itoa_s(int value, char* buffer, size_t sizeInCharacters, int radix); | 前缀为_(微软惯例),sizeInCharacters为缓冲区总字节数,返回errno_t错误码 |
MinGW(Windows) | errno_t itoa_s(int value, char* buffer, size_t bufsz, int base); | 无前缀,bufsz即缓冲区大小,错误码兼容 MSVC |
C11 Annex K(标准) | errno_t itoa_s(int value, char * restrict s, size_t n, int base); | restrict修饰s(确保无别名),n为缓冲区大小,错误码遵循 C11 标准 |
GCC(Linux) | 无内置itoa_s(),需手动实现或使用snprintf_s()(C11 安全版格式化函数) | Linux 平台更推荐snprintf_s,itoa_s需依赖第三方安全库 |
2. 关键参数深度解析
参数名 | 类型 | 作用与约束 |
|---|---|---|
value(或num) | int | 待转换的整数(支持正负,如-9876、54321),部分实现支持long(ltoa_s) |
buffer(或s) | char* | 存储结果的缓冲区,必须非 NULL(否则返回EINVAL) |
sizeInCharacters(或n) | size_t | 缓冲区总字节数(含符号位和\0),必须≥转换所需最小长度(否则返回ERANGE) |
radix(或base) | int | 目标进制(必须在 2~36 之间,否则返回EINVAL),超过 10 进制用 a-z 表示 10~35 |
返回值(errno_t) | int | 0 = 成功;非 0 = 错误码(如EINVAL= 参数无效,ERANGE= 缓冲区不足) |
3. 错误码说明(以 MSVC 为例)
错误码 | 含义 | 触发场景示例 |
|---|---|---|
0 | 转换成功 | _itoa_s(123, buf, 5, 10)(buf需 4 字节:123+\0,size=5足够) |
EINVAL | 参数无效 | buffer=NULL、base=1或base=37、size=0 |
ERANGE | 缓冲区不足(转换所需长度>size) | 转换-2147483648(需 12 字节:-+10 位数字 +\0),size=11 |
EILSEQ | 非法字符(极少触发,仅当进制转换产生无效 ASCII 时) | 理论上不存在(base在 2~36 时仅产生 0-9、a-z) |
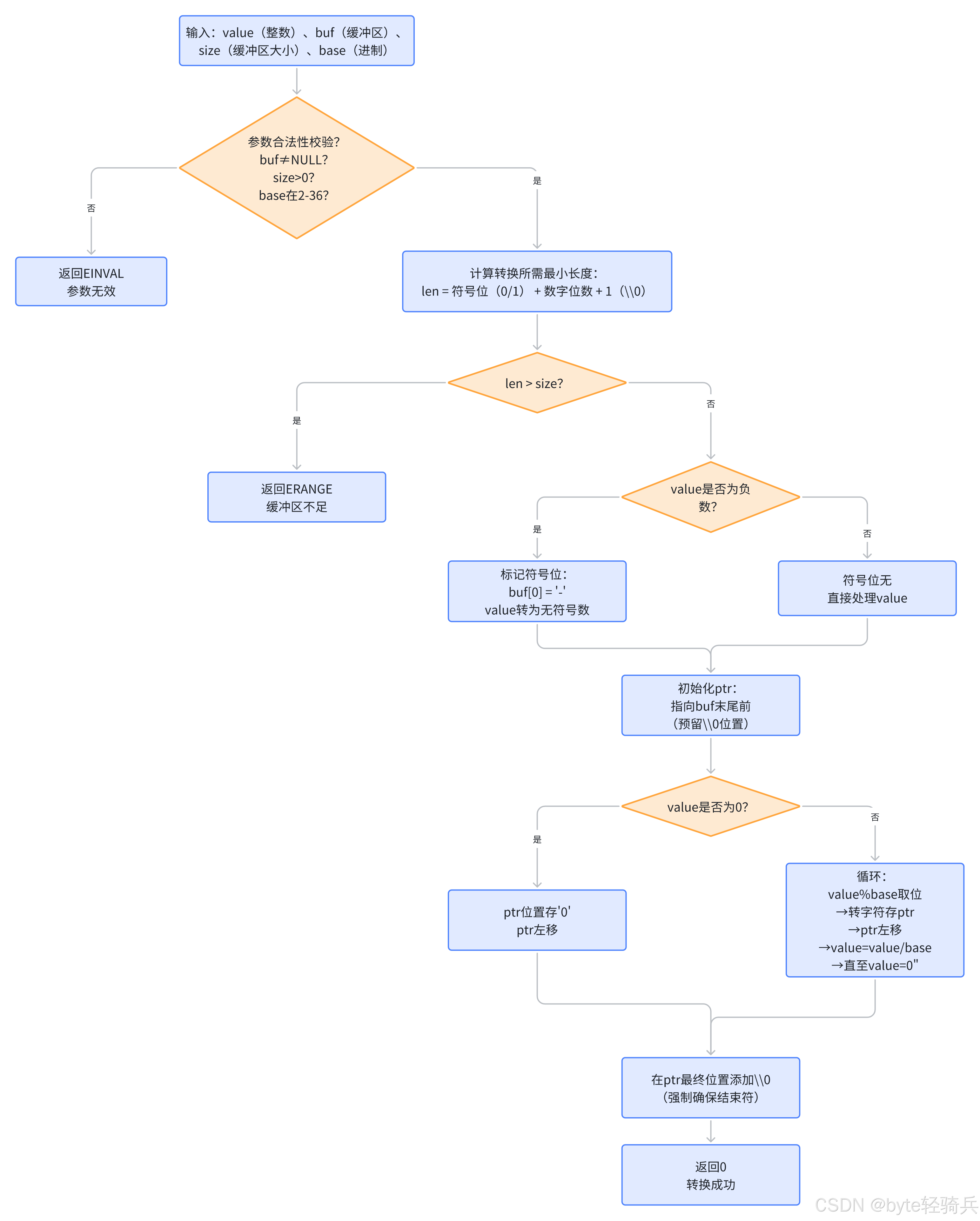
itoa_s()的实现逻辑在itoa基础上,新增了三层安全防护:参数合法性校验、缓冲区大小预检查、错误码反馈。以下是符合 C11 安全标准的伪代码实现与流程解析。
1. 实现流程图

2. 伪代码实现(符合 C11 安全标准)
FUNCTION itoa_s(value, buf, size, base) : errno_t
// 第一层防护:参数合法性校验
IF buf == NULL OR size == 0 OR base < 2 OR base > 36:
RETURN EINVAL // 参数无效
// 初始化变量:计算所需长度、处理负数
is_negative = FALSE
required_len = 1 // 至少需要1字节存\0
unsigned_value = (unsigned int)value
// 处理负数:增加符号位长度,转为无符号数避免溢出
IF value < 0:
is_negative = TRUE
required_len = required_len + 1 // 符号位占1字节
unsigned_value = (unsigned int)(-value) // 安全处理-2^31
// 计算数字位数(不含符号位和\0)
temp_value = unsigned_value
IF temp_value == 0:
required_len = required_len + 1 // 0需1位数字
ELSE:
WHILE temp_value > 0:
required_len = required_len + 1
temp_value = temp_value / base
// 第二层防护:缓冲区大小检查
IF required_len > size:
buf[0] = '\0' // 强制置空,避免野字符串
RETURN ERANGE // 缓冲区不足
// 第三层防护:安全转换(从低位到高位存位)
ptr = buf + required_len - 1 // 指向\0位置
*ptr = '\0' // 先存结束符,确保安全
// 处理0(避免循环不执行)
IF unsigned_value == 0:
ptr = ptr - 1
*ptr = '0'
ELSE:
// 循环取模存位
WHILE unsigned_value > 0:
remainder = unsigned_value % base
// 余数转字符(0-9→'0'-'9',10-35→'a'-'z')
IF remainder < 10:
*(--ptr) = '0' + remainder
ELSE:
*(--ptr) = 'a' + (remainder - 10)
unsigned_value = unsigned_value / base
// 添加符号位(若有)
IF is_negative:
*(--ptr) = '-'
// 转换成功
RETURN 03. 核心安全实现细节
itoa_s()的 “安全属性” 决定了其在对内存安全要求极高的场景中不可替代,以下是其核心应用场景:
1. Windows 平台企业级开发
2. 需遵循 C11 安全标准的项目
3. 处理不可信输入的场景
4. 多线程共享缓冲区的场景
itoa_s()虽安全,但因平台差异和参数约束,使用时仍需注意以下要点,否则可能引发新的问题:
1. 必须检查返回值(不可忽略错误码)
错误示例:
char buf[10];
_itoa_s(12345, buf, 10, 10); // 忽略返回值,若buf大小不足则无感知正确做法:
char buf[10];
errno_t err = _itoa_s(12345, buf, 10, 10);
if (err != 0) {
if (err == EINVAL) {
printf("错误:参数无效(如base非法)\n");
} else if (err == ERANGE) {
printf("错误:缓冲区不足\n");
}
// 错误处理:如终止程序或使用默认值
}原因:itoa_s不返回缓冲区指针,仅通过错误码告知结果,忽略返回值会导致未察觉的转换失败(如缓冲区不足时buf可能被置空)。
2. 缓冲区大小需包含 “结束符 + 符号位”
错误示例:转换-2147483648(需 12 字节:-+10 位数字 +\0),用char buf[11],size=11,导致required_len=12>11,返回ERANGE;
正确做法:
3. 平台差异导致的函数名与参数顺序不同
问题场景:在 MSVC 中使用_itoa_s(参数顺序:value, buf, size, base),但在 MinGW 的安全版中可能是itoa_s(参数顺序相同),而 GCC 无内置itoa_s;
解决方法:
#ifdef _MSC_VER // 判断是否为MSVC编译器
#define SAFE_ITOA _itoa_s
#else // 其他编译器(如MinGW)
#define SAFE_ITOA itoa_s
#endif
char buf[12];
errno_t err = SAFE_ITOA(-2147483648, buf, sizeof(buf), 10);4. 处理long/long long类型需用对应安全函数
问题:itoa_s仅处理int类型,转换long(如9223372036854775807)需用ltoa_s,转换long long需用lltoa_s;
正确示例:
long long num = 9223372036854775807LL;
char buf[20]; // 足够存储-9223372036854775808(1符号位+19数字位+1结束符)
errno_t err = _lltoa_s(num, buf, sizeof(buf), 10); // MSVC中用_lltoa_s5. 避免缓冲区 “恰好等于” 所需长度(留冗余)
问题:若required_len=12,size=12,虽能转换成功,但后续若修改代码增加字符(如添加单位),会导致缓冲区不足;
建议:缓冲区大小预留 1~2 字节冗余,如required_len=12时,设size=14,避免后续维护时的溢出风险。
以下示例代码基于 MSVC 编译器(使用_itoa_s),涵盖嵌入式显示、日志记录、用户输入处理三大场景,可直接复制运行。
示例 1:嵌入式 Windows CE 设备的 LCD 温度显示
#include <stdio.h>
#include <stdlib.h> // 包含_itoa_s声明
#include "lcd_wince.h" // Windows CE LCD驱动库
// 安全转换温度值到字符串(支持正负温度)
int safe_temp_to_str(int32_t temp, char* buf, size_t buf_size) {
errno_t err = _itoa_s(temp, buf, buf_size, 10);
if (err != 0) {
lcd_show_string(0, 0, "温度转换错误"); // LCD显示错误
return -1;
}
// 拼接温度单位(需确保buf有足够空间)
size_t str_len = strlen(buf);
if (str_len + 2 > buf_size) { // "+2"为"℃"和\0
lcd_show_string(0, 0, "缓冲区不足");
return -1;
}
strcat_s(buf, buf_size, "℃"); // 安全拼接(用strcat_s而非strcat)
return 0;
}
int main() {
char temp_buf[15]; // 预留足够空间:-99.9℃(字符数少,整数转换更足够)
lcd_init(); // 初始化LCD
while (1) {
int32_t temp = sensor_read_temp(); // 读取温度(如25、-10)
if (safe_temp_to_str(temp, temp_buf, sizeof(temp_buf)) == 0) {
lcd_show_string(0, 1, "当前温度:");
lcd_show_string(8, 1, temp_buf); // LCD第2行显示温度
}
Sleep(1000); // 1秒刷新一次
}
return 0;
}示例 2:Windows 服务端安全日志记录(用户 ID 转换)
#include <stdio.h>
#include <stdlib.h>
#include <pthread.h>
// 线程安全的用户ID转换(多线程共享日志文件)
void log_user_id(int32_t user_id, FILE* log_fp) {
char id_buf[20];
errno_t err = _itoa_s(user_id, id_buf, sizeof(id_buf), 10);
if (err != 0) {
// 记录错误日志,不终止线程
fprintf(log_fp, "[错误] 用户ID转换失败,错误码:%d\n", err);
fflush(log_fp);
return;
}
// 安全写入日志(加互斥锁避免多线程写冲突)
static pthread_mutex_t log_mutex = PTHREAD_MUTEX_INITIALIZER;
pthread_mutex_lock(&log_mutex);
fprintf(log_fp, "[日志] 用户登录,ID:%s\n", id_buf);
fflush(log_fp);
pthread_mutex_unlock(&log_mutex);
}
// 模拟多线程日志写入
void* thread_log(void* arg) {
int32_t user_id = *(int32_t*)arg;
FILE* log_fp = fopen("user_log.txt", "a");
if (log_fp == NULL) {
printf("日志文件打开失败\n");
return NULL;
}
log_user_id(user_id, log_fp);
fclose(log_fp);
return NULL;
}
int main() {
int32_t user_ids[] = {1001, 1002, 999999999, -1}; // 包含异常ID(-1)
pthread_t threads[4];
// 创建4个线程同时记录日志
for (int i = 0; i < 4; i++) {
pthread_create(&threads[i], NULL, thread_log, &user_ids[i]);
}
for (int i = 0; i < 4; i++) {
pthread_join(threads[i], NULL);
}
return 0;
}示例 3:处理用户输入的整数转换(避免恶意输入)
#include <stdio.h>
#include <stdlib.h>
#include <string.h>
// 安全转换用户输入的字符串为整数,再转为目标进制字符串
int safe_convert_user_input(const char* input_str, char* output_buf, size_t output_size, int target_base) {
// 1. 先将用户输入的字符串转为整数(用安全函数strtol_s)
long input_num;
char* end_ptr;
errno_t err = strtol_s(input_str, &end_ptr, 10, &input_num); // 10进制输入
if (err != 0 || *end_ptr != '\0') { // 转换失败或输入有非数字字符
printf("错误:输入不是合法整数(如包含字母)\n");
return -1;
}
// 2. 用itoa_s将整数转为目标进制字符串
err = _itoa_s((int)input_num, output_buf, output_size, target_base);
if (err != 0) {
printf("错误:转换失败,错误码:%d\n", err);
return -1;
}
return 0;
}
int main() {
char input[50];
char output[34]; // 足够存储32位二进制+符号位+结束符
printf("请输入一个整数:");
fgets(input, sizeof(input), stdin);
input[strcspn(input, "\n")] = '\0'; // 去除换行符
// 转换为二进制字符串
if (safe_convert_user_input(input, output, sizeof(output), 2) == 0) {
printf("二进制结果:%s\n", output);
}
// 转换为十六进制字符串
if (safe_convert_user_input(input, output, sizeof(output), 16) == 0) {
printf("十六进制结果:%s\n", output);
}
return 0;
}itoa_s与itoa的核心差异在于 “安全” 与 “效率” 的权衡,以下从 7 个维度展开对比,帮助你根据场景选择:
对比维度 | itoa_s() | itoa() |
|---|---|---|
标准性 | C11 Annex K 可选标准,微软扩展(主流支持) | 非标准,仅编译器扩展(如 MSVC、MinGW) |
安全性 | 高(参数校验、缓冲区溢出检查、强制结束符) | 低(无任何安全检查,易溢出、野字符串) |
参数要求 | 需传入缓冲区大小size,参数更多 | 无需size,仅需num、buf、base |
返回值 | 返回errno_t错误码(0 = 成功,非 0 = 错误) | 返回缓冲区指针(失败返回 NULL,难判断原因) |
跨平台性 | 中等(Windows 平台友好,Linux 需第三方库) | 低(GCC 无内置,不同编译器差异大) |
效率 | 略低(安全检查增加少量开销) | 略高(无安全检查,直接转换) |
错误处理 | 精细化(区分参数无效、缓冲区不足等错误) | 粗糙(仅返回 NULL,无法定位错误原因) |
选择建议:
1. 优先选 itoa_s () 的场景:
2. 可选 itoa () 的场景:
3. 折中方案:
#ifdef _WIN32
#define INT_TO_STR _itoa_s
#else
#define INT_TO_STR(num, buf, size, base) snprintf_s(buf, size, size-1, (base==10)?"%d":(base==16)?"%x":(base==8)?"%o":"%d", num)
#endif八、经典面试题
面试题 1:itoa_s () 通过哪些机制实现比 itoa () 更高的安全性?
答案:
itoa_s () 通过三层核心机制实现安全,解决了 itoa () 的致命隐患:
面试题 2:在 MSVC 中调用_itoa_s () 时,若传入的缓冲区大小恰好等于转换所需长度,会成功吗?为什么?
答案:
会成功,原因如下:
面试题 3:为什么 itoa_s () 返回错误码(errno_t)而非缓冲区指针?这种设计的优缺点是什么?
答案:
设计原因:itoa () 返回指针无法传递错误信息(仅能返回 NULL,无法区分 “参数无效”“缓冲区不足” 等错误),itoa_s () 作为安全函数,需通过错误码精细化反馈异常,强制开发者处理风险。
优点:
缺点:
博主简介 byte轻骑兵,现就职于国内知名科技企业,专注于嵌入式系统研发,深耕 Android、Linux、RTOS、通信协议、AIoT、物联网及 C/C++ 等领域。乐于技术分享与交流,欢迎关注互动!
⚠️ 版权声明 本文为原创内容,未经授权禁止转载。商业合作或内容授权请联系邮箱并备注来意。